【摘要】2026年,AI代理将重构科研自动化范式,个性化基因疗法步入临床验证,深空与深海探索拓展认知边界,基础物理大科学装置迎来关键升级,共同定义下一代科技版图。
引言
2026年并非一个孤立的时间坐标,它更像是一个技术奇点密集爆发的交汇点。从微观的基因序列到宏观的宇宙结构,从数字化的智能体到物理世界的深海钻探,一系列关键进展正蓄势待发。这些进展并非孤立的技术演示,它们共同指向一个核心趋势,即科研范式的系统性重塑。过去以人力为主导、以试错为主要路径的探索模式,正在被一种数据驱动、模型预测、智能执行的新模式所取代。本文将系统梳理人工智能、生命科学、深空深海探索以及基础物理这四大领域的关键节点,剖析其背后的技术逻辑与潜在影响。
🔬 一、AI代理:科研自动化的架构升级与治理挑战
%20拷贝-mpqz.jpg)
人工智能在2026年将不再仅仅是数据分析的辅助工具,而是深度嵌入科研全流程的自主执行单元。这种转变的核心载体是“AI代理”(AI Agent),它标志着科研自动化从脚本化的任务执行,迈向了具备规划、推理与动态调整能力的智能协作新阶段。
1.1 AI代理的核心能力与科研工作流重塑
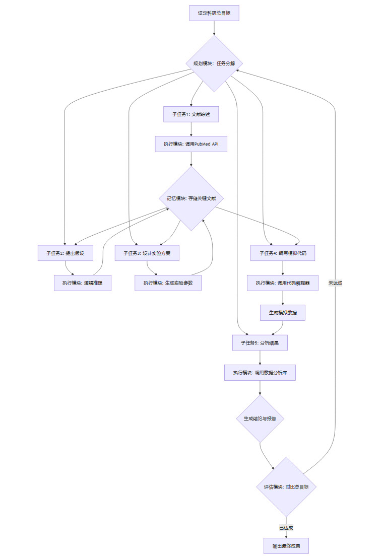
一个成熟的科研AI代理,其技术架构远超简单的问答模型。它是一个集成了感知、规划、执行与记忆的复杂系统。
1.1.1 AI代理的技术架构解析
一个典型的科研AI代理工作流可以解构为以下几个核心模块:
感知模块 (Perception):负责从多模态数据源(如文献数据库、实验数据、代码库)中提取结构化信息,理解当前的研究状态与上下文。
规划模块 (Planning):基于设定的科研目标(如“验证某蛋白与特定疾病的关联性”),将宏大任务分解为一系列可执行的子任务。这其中应用了**任务分解(Task Decomposition)与思维链(Chain-of-Thought)**等技术,确保逻辑的严密性。
执行模块 (Action):调用外部工具(APIs)来完成具体操作。这些工具可以是代码解释器、模拟软件、数据库查询接口,甚至是连接到自动化实验平台(如液体处理机器人)的硬件接口。
记忆模块 (Memory):包含短期记忆(用于当前任务上下文)和长期记忆(用于存储过往的成功经验与失败教训)。这种机制使得AI代理能够从历史交互中学习,持续优化其决策路径,避免重复犯错。
下面是一个科研AI代理执行任务的简化流程图:

1.1.2 “AI主导产出”的诞生
基于上述架构,2026年我们极有可能见证首批完全由AI主导完成的、具备发表价值的科学成果。这意味着从问题的提出、假设的建立、实验的设计与执行,到最终论文的撰写,整个流程在极少人工干预下完成。这将极大加速知识发现的周期,尤其在药物发现、材料科学等需要大规模筛选与迭代的领域,其效率提升将是数量级的。
1.2 技术路线分化:“小模型推理”的崛起
训练和部署大型语言模型(LLM)的成本极为高昂,这限制了其在许多特定科研场景中的普及。因此,2026年AI领域将出现明显的技术路线分化,小规模、专用化的推理模型将成为对抗大模型成本困境的重要路径。
1.2.1 大模型与小模型的定位差异
大模型与小模型并非简单的替代关系,而是功能互补。
1.2.2 小模型在逻辑推理上的优势
已有研究表明,在某些严格的逻辑推理和数学问题测试中,经过专门训练的小型模型已经能够击败通用的大型语言模型。其原因在于,小模型可以专注于学习特定领域的内在逻辑规则,而不是泛泛地学习语言模式。例如,一个用于控制粒子加速器光束线的小模型,其决策依据是精确的物理公式和控制理论,而非自然语言的概率分布。这种专注使其在特定任务上表现得更可靠、更高效。
1.3 科研自动化的治理框架:从“信任”到“验证”
AI代理的广泛应用也带来了前所未有的风险。一个错误的指令,比如在数据清洗过程中意外删除了原始数据集,可能导致数月甚至数年的研究成果付之一炬。因此,建立一套完善的科研自动化治理框架成为硬性需求。
1.3.1 SciAIOps:科学研究的AI运营体系
借鉴软件工程领域的DevOps和MLOps理念,我们可以预见一个名为SciAIOps (Scientific AI Operations) 的新体系将逐步成型。该体系旨在确保AI在科研应用中的安全性、可复现性和可审计性。
权限与沙箱管理:AI代理的操作权限必须被严格限制。它应在隔离的“沙箱”环境中运行,对关键数据(如原始数据、核心代码)只有只读权限。任何写操作或删除操作都需要经过多级人工审批。
版本控制一切:不仅代码需要版本控制,用于驱动AI代理的提示(Prompts)、模型版本、环境配置也必须纳入版本控制系统(如Git)。这确保了任何一次AI执行的实验都是完全可复现的。
不可变数据存储:原始实验数据一经生成,应被存储在不可变的数据存储系统(如采用WORM - Write Once, Read Many技术的存储)中,防止被AI代理或人为误操作篡改。
审计与追踪:AI代理的每一步操作,包括其决策逻辑(即“思考过程”),都应被详细记录下来,形成完整的审计日志。这对于错误排查和验证科研结果的可靠性至关重要。
1.3.2 人机协同的监督机制
最终,科研自动化并非要完全取代人类,而是构建一种高效的人机协同模式。在关键决策节点,如实验方案的最终确认、异常结果的解读、最终结论的提出等环节,必须设置人工复核的“断路器”。AI负责执行和加速,而人类科学家则负责监督、洞察和最终的价值判断。
🧬 二、生命科学:精准医疗从理论走向临床规模化
2026年,生命科学领域将见证两大关键方向的临床转化加速,即以CRISPR为代表的基因编辑疗法和以液体活检为核心的癌症早期筛查。这两者的共同特点是,它们都将推动医疗模式从“标准化治疗”向“个性化干预”深度演进。
2.1 个性化CRISPR疗法:从“孤例”到“队列”
基于CRISPR的基因编辑技术已经展示了其治愈遗传病的巨大潜力。2023年,科学家成功为一名患有罕见遗传病的婴儿KJ·马尔杜恩实施了个体化基因编辑治疗,这一个案成为了重要的里程碑。2026年,我们将看到这类疗法从一次性的“英雄式”个案救援,迈向更系统化的临床试验阶段。
2.1.1 “N-of-1”临床试验的路径探索
针对罕见病,尤其是由独特基因变异导致的疾病,传统的万人规模临床试验模式并不可行。因此,“N-of-1”(单一个体试验)模式应运而生。2026年,多个研究团队计划向美国食品和药物管理局(FDA)提交申请,开展针对一小群患有相似但不同基因变异的儿童的临床试验。
费城团队的计划:该团队计划测试一种基因编辑疗法,用于治疗由7种不同相关基因变异引起的代谢疾病。这标志着平台化开发策略的尝试,即开发一个可灵活调整以适应不同基因靶点的基础治疗框架。
免疫系统遗传病试验:另一团队也计划启动针对免疫系统遗传病的类似试验。
这些试验的成功,将为“按个体基因变异定制药物”的临床路径和监管审批流程提供宝贵的实践经验。
2.1.2 技术挑战与伦理考量
尽管前景光明,个性化基因编辑疗法仍面临诸多挑战:
脱靶效应(Off-target effects):CRISPR系统可能错误地编辑了非目标基因位点,带来不可预知的健康风险。开发更高精度的编辑工具和更灵敏的脱靶检测技术是当前的研究重点。
递送系统(Delivery systems):如何安全高效地将CRISPR工具递送到目标组织或细胞中,是决定疗法成败的关键。病毒载体(如AAV)是常用工具,但其免疫原性和递送效率仍有待优化。
成本与可及性:定制化的疗法开发成本极高,如何降低成本,使其能够惠及更多患者,是一个严峻的社会经济问题。
伦理边界:体细胞基因编辑(不遗传给后代)已被广泛接受,但生殖系基因编辑(可遗传)的伦理红线依然不容触碰。
2.2 癌症早筛:液体活检进入大规模真实世界验证
癌症治疗的效果与发现的早晚密切相关。传统的筛查手段(如影像学、内窥镜)各有其局限性。2026年,基于血液检测的液体活检技术有望迎来决定性的验证结果,可能彻底改变癌症筛查的版图。
2.2.1 ctDNA检测的技术原理
液体活检的核心技术之一是检测血液中的循环肿瘤DNA(ctDNA)。肿瘤细胞在凋亡或坏死时,会将其DNA碎片释放到血液中。通过高通量测序技术,可以从血浆中捕获并分析这些微量的ctDNA。
其分析维度通常包括:
基因突变分析:检测与特定癌症相关的驱动基因突变。
甲基化模式分析:癌细胞的DNA甲基化模式与正常细胞不同,这种表观遗传学特征可以作为癌症的生物标志物,并且有助于溯源肿瘤的组织来源。
DNA片段组学分析:ctDNA的片段长度和末端序列模式也携带着肿瘤信息。
2.2.2 英国Galleri测试的关键节点
英国国民医疗服务体系(NHS)开展了一项涉及超过14万人的大规模临床试验,旨在评估Grail公司开发的Galleri血检技术的效果。该测试能够通过单次抽血检测超过50种癌症的信号。
2026年,这项试验预计将公布最终结果。如果结果证实其在真实世界人群中的高灵敏度和特异性,将产生深远影响:
公共卫生策略变革:英国卫生部门可能将该检测纳入国家癌症筛查计划,使之成为像血压、血糖一样的常规体检项目。
诊断流程重塑:对于检测阳性但无症状的个体,后续的诊断流程(如需进行何种影像学检查)将需要建立新的临床指南。
全球标准引领:英国的试验结果将为其他国家的监管机构和卫生系统提供重要参考,可能加速液体活检技术在全球范围内的推广。
2.3 监管革新:加速新药研发的“快车道”
技术创新的同时,上层建筑的监管规则也在积极调整,以适应快速发展的科技。
英国监管更新:2026年4月,英国将实施近20年来最大规模的临床试验监管更新。新规旨在简化流程、提高灵活性,使英国成为更具吸引力的临床研究目的地。
美国FDA的改革动向:FDA近期提出,对于某些适应症,未来新药的批准可能仅需进行一次设计良好的关键性临床试验,而非传统的两次。这一改革如果持续推进,将极大缩短新药上市时间,降低研发成本,激励药企在罕见病、精准肿瘤药等领域的创新投入。
这些监管层面的变化,将与技术突破形成合力,共同推动生命科学成果更快地从实验室走向病床。
🚀 三、深空与深海:拓展人类认知的物理疆界
%20拷贝-tvft.jpg)
2026年将是人类探索物理疆界的“大年”。从月球、火星到更遥远的系外行星,再到地球自身的深海地幔,多项旗舰级任务将同步展开,系统性地拓展我们对宇宙和地球的认知。
3.1 月球探索的密集部署与南极焦点
月球再次成为大国深空探测的战略焦点。与阿波罗时代的政治竞赛不同,新一轮探月更侧重于科学研究与资源利用的可持续发展。
3.1.1 “阿尔忒弥斯2号”:重返载人探月之路
美国国家航空航天局(NASA)的“阿尔忒弥斯2号”(Artemis II)任务计划于2026年执行,将搭载4名宇航员乘坐“猎户座”(Orion)飞船进行为期约10天的绕月飞行。这是自1972年阿波罗17号任务以来,人类首次重返月球轨道。
该任务的核心技术验证目标包括:
生命支持系统:全面测试“猎户座”飞船在真实深空环境下的生命支持、通信和导航系统性能。
载人操作验证:验证宇航员在月球引力影响下的手动操控飞船能力,为后续的登月舱对接等复杂操作积累数据。
防热盾性能测试:飞船返回地球时将以接近每秒11公里的速度再入大气层,对防热盾是终极考验。
“阿尔忒弥斯2号”的成功将为后续的“阿尔忒弥斯3号”载人登月任务铺平道路。
3.1.2 “嫦娥七号”:挑战月球南极的复杂环境
中国计划于2026年8月发射“嫦娥七号”探测器。其目标直指月球南极,一个被认为是未来月球科研站选址最具潜力的区域。
月球南极的探测充满挑战,但也极具价值:
复杂地形:该区域遍布撞击坑和岩石,对着陆器的自主避障和软着陆能力提出了极高要求。“嫦娥七号”将采用具备减震功能的着陆器以应对挑战。
永久阴影区:一些撞击坑的底部常年不见阳光,温度极低,被认为是水冰等挥发性物质的理想“冷阱”。“嫦娥七号”将搭载多种科学载荷,对水冰的储量和分布进行精细探测。
月震研究:通过部署月震仪,研究月球的内部结构和地质活动,这对于理解月球的形成与演化至关重要。
“嫦娥七号”的成功着陆和探测,将为中国建立国际月球科研站的长期规划提供关键数据支持。
3.2 太阳系的广域探索
人类的目光并未局限于月球。对火星、太阳乃至更遥远天体的探索也在同步推进。
日本的MMX任务:如果成功,将带回人类历史上首份来自火星卫星的样本。分析这些样本将有助于解决一个长期存在的科学争论,即火星的两个卫星是被捕获的小行星,还是由巨大撞击形成的。
印度的Aditya-L1任务:2026年正值第25个太阳活动周期的极大期,太阳活动剧烈。Aditya-L1的持续观测将为我们理解太阳风暴等空间天气现象提供宝贵数据,这对于保护地球卫星和通信系统至关重要。
欧洲的PLATO任务:与此前的开普勒等任务不同,PLATO将专注于观测更明亮的恒星,这意味着一旦发现行星,后续使用詹姆斯·韦伯太空望远镜等设备对其大气进行光谱分析将更为容易。这将推动系外行星研究从“统计普查”进入“精细解剖”的时代。
3.3 “梦想号”:向地幔发起首次冲击
人类对地球自身的了解同样有限,尤其是深海之下。2026年,中国自主设计建造的首艘超深水大洋科考钻探船“梦想号”预计将执行其首次科学任务。
“梦想号”具备前所未有的钻探能力:
钻探深度:最深可钻达海底以下11公里,足以穿透地壳,首次直接获取地幔岩石样本。
作业水深:可在全球95%以上的海域作业。
其科学意义是革命性的:
验证板块构造理论:通过直接分析地幔物质和洋壳样本,可以更精确地理解海底扩张、板块俯冲等地球构造活动的驱动机制。
探索生命起源:研究海底热液系统附近的极端生命形式,为探索地球生命起源和地外生命存在的可能性提供线索。
“梦想号”的入役,标志着人类探索地球内部的“望远镜”已经准备就绪。
⚛️ 四、基础物理:大科学装置升级与新物理的精密求索
%20拷贝-mdps.jpg)
在最前沿的基础物理领域,研究的推进高度依赖于实验装置的能力极限。2026年,全球两大顶尖物理学实验室——欧洲核子研究中心(CERN)和美国费米国家加速器实验室(Fermilab)都将迎来其旗舰装置的关键建设节点。这预示着对撞能量和测量精度的双重突破,旨在叩开超越粒子物理“标准模型”的新物理大门。
4.1 大型强子对撞机(LHC):迈向“高亮度”时代
位于CERN的大型强子对撞机(LHC)是人类有史以来建造的最强大的粒子加速器,2012年发现希格斯玻色子是其最辉煌的成就。然而,标准模型仍有许多未解之谜,如暗物质、暗能量的本质,以及中微子质量的起源等。为了寻找这些问题的答案,物理学家需要收集比以往多得多的数据。
4.1.1 “高亮度LHC”(HL-LHC)的升级目标
LHC的第三轮运行(Run 3)将在2025年结束。从2026年开始,它将进入长达数年的第二次长期停机(LS3),进行全面的升级改造,目标是建成**“高亮度LHC”(High-Luminosity LHC, HL-LHC)**。
“亮度”(Luminosity)是衡量对撞机性能的关键指标,它正比于单位时间内发生的粒子碰撞次数。HL-LHC的核心目标是将亮度提升一个数量级。
这意味着,HL-LHC运行十年所能收集到的数据总量,将是其此前所有运行阶段总和的10倍。
4.1.2 关键技术升级
实现如此巨大的亮度提升,需要对加速器和探测器的几乎所有关键部件进行升级:
强聚焦磁铁:在对撞点附近安装由新型超导材料(如Nb₃Sn)制成的强聚焦四极磁铁,将质子束在碰撞前压缩得更细,从而大幅提高碰撞概率。
“蟹形腔”(Crab Cavities):安装特殊的射频腔,使质子束团在碰撞前发生倾斜,实现“头部”对撞,最大化对撞面积。
探测器升级:ATLAS和CMS等大型探测器也必须进行彻底升级,以应对急剧增加的粒子径迹密度和辐射剂量。这包括更换更快的电子学系统、更抗辐射的探测器材料等。
HL-LHC预计在2030年左右开始运行,它将能够以前所未有的精度测量希格斯玻色子的性质,并大大扩展寻找新物理现象(如超对称粒子、额外维度)的覆盖范围。
4.2 “缪子转电子实验”(Mu2e):在精度前沿寻找新物理
除了在能量前沿(如LHC)进行直接对撞,物理学家还在精度前沿寻找新物理的蛛丝马迹。美国费米实验室的**“缪子转电子实验”(Mu2e)**就是其中的杰出代表。
4.2.1 实验的核心物理目标
在标准模型中,缪子(muon,一种比电子重约200倍的亚原子粒子)衰变时,必须伴随着中微子的产生。缪子直接、无中微子地转变为一个电子的过程是被严格禁止的。然而,许多超越标准模型的新物理理论(如超对称、大统一理论等)都预言了这种“带电轻子味破坏”(Charged Lepton Flavor Violation, CLFV)过程会以极低的概率发生。
Mu2e实验的目标就是寻找这种极其罕见的缪子到电子的相干转换。其灵敏度设计目标是,如果观测到哪怕只有一个这样的事例,其发生概率也将低于10⁻¹⁷。这相当于在一百万亿次缪子俘获事件中,也找不到一次缪子到电子的转换。
4.2.2 探测器的精巧设计
为了达到如此惊人的灵敏度,Mu2e实验的设计极为精巧:
产生低能缪子束:用质子束轰击靶,产生π介子,π介子衰变后产生低能量的缪子。
停止缪子:将缪子束引导至铝制靶中,让缪子被铝原子核俘获,形成缪子原子。
探测转换电子:如果发生了缪子到电子的转换,会释放出一个能量精确固定的电子(约104.97 MeV)。探测器系统(包括一个环形径迹探测器和一个量能器)被设计用来精确测量出射电子的动量和能量。
超导螺线管磁场:整个探测器系统置于一个复杂的超导螺线管磁场中,该磁场能高效地收集信号电子,同时屏蔽掉海量的背景粒子。
2026年4月,Mu2e探测器预计将完成建造。之后,团队将进行复杂的磁场调试工作。首次数据采集预计将在2027年开始。Mu2e实验的结果,无论是否观测到信号,都将为新物理理论提供极其严格的约束。如果观测到信号,那将是毫无疑问的、革命性的新物理发现。
结论
2026年,科技的演进不再是单一领域的线性推进,而是多领域、多层次的协同共振。AI代理正在从根本上改变知识生产的效率和模式,为其他领域的突破提供“算力”和“智力”的基础设施。生命科学的进步,使得我们对自身的理解和干预能力达到了前所未有的精准度。而深空、深海与基础物理的探索,则不断刷新我们对存在、对宇宙规律的认知边界。
这些看似分散的进展,实则通过数据、算法和工程能力紧密相连。AI模型需要物理学实验产生的大数据进行训练;基因编辑的精准递送,借鉴了材料科学和纳米技术的成果;深空探测器的自主导航,依赖于先进的计算和控制理论。这构成了一个正向反馈的创新循环。我们正站在一个由自动化科学、精准健康和极限探索共同定义的新时代的门槛上。
📢💻 【省心锐评】
2026年是科研范式变革的执行年。AI从助手变为主导,精准医疗迈向规模化,深空深海探索抵达新里程碑。技术融合加速,人类认知疆界正被系统性地重构。

评论