【摘要】智能网联汽车数据正成为真实数据资产(RDA)市场的首个千亿级赛道。通过构建数据空间、统一标准与信任机制,其在自动驾驶、智慧城市及新商业中的价值将被激活,重塑产业格局。
引言
汽车产业的竞争格局正在发生深刻的演变。如果说“电动化”是上半场的角逐,那么“智能化”无疑是决定未来胜负的下半场。在这场关乎未来的变革中,一个过去被视为成本和负担的要素,正悄然转变为驱动产业前行的核心“血液”——它就是数据。
当每一辆智能网联汽车(ICV)都化身为一座移动的、高价值的数据采集站,我们面临一个全新的命题。如何将这些海量、动态、蕴含巨大潜力的原始数据,安全合规地转化为可交易、可融资、可信赖的真实数据资产(RDA, Real Data Assets)?这不仅是一个技术问题,更是一个商业模式和产业生态的重构问题。
真实数据资产,指的是源于实体经济活动、可通过技术手段交叉验证的动态数据,经过封装形成的标准化、可信的数字资产单元。在众多领域中,智能网联汽车因其数实融合的天然属性、数据资源的极度富饶以及多重交叉的价值维度,被公认为RDA目前最成熟、价值最高的应用领域。
这篇文章将深入剖析,智能网联汽车数据这股奔流不息的“血液”,如何率先冲开闸门,跑出一条通往千亿级RDA市场的宽阔赛道。我们将拆解其复杂的价值链条,描绘具体的交易场景,并探讨支撑这一切实现的关键基础设施。
一、🚗 “杀手级”赛道:智能网联汽车何以成为RDA的价值高地
%20拷贝.jpg)
将智能网联汽车定位为RDA的“杀手级”应用,并非空穴来风。它建立在坚实的产业基础、庞大的数据体量和明确的资产属性之上。
1.1 数据富矿的诞生
一辆现代智能网联汽车,早已不是单纯的交通工具。它是一个集成了复杂感知、计算、通信和控制能力的智能终端。车身上密布的传感器,构成了它感知世界的“五官”。
这些传感器协同工作,每时每刻都在产生和记录着多维度的数据。一辆测试中的自动驾驶汽车,日均产生的数据量可达数百GB甚至数TB,远超传统互联网应用。这些数据不再是孤立的数字,而是对物理世界精准、动态的数字孪生映射。
表1:智能网联汽车核心传感器与数据类型
这些数据源共同构成了一个庞大而复杂的“数据富矿”。它的价值在于其真实性、动态性和高密度,为RDA的形成提供了源源不断的“原材料”。
1.2 市场规模的引爆点
中国智能网联汽车产业的发展速度超乎想象。产业渗透率的快速提升,为数据资产化奠定了坚实的用户基础和数据基础。
根据行业数据,2023年,中国市场L1或L2级辅助驾驶(ADAS)功能的智能网联汽车渗透率已经达到了52.4%。这意味着,每两辆售出的新车中,就有一辆是具备高级数据采集能力的智能汽车。
这种爆发式增长,直接催生了一个潜力巨大的数据市场。行业内的预测普遍乐观,展现出一条陡峭的增长曲线。
表2:中国智能网联汽车及相关数据市场规模预测
这些数字背后,是一个清晰的逻辑。随着汽车保有量的增加和智能化水平的提升,数据总量将呈指数级增长。当这些数据通过RDA的模式被激活,其所能撬动的经济价值将是万亿级别的。
1.3 RDA的天然契合性
为什么说智能网联汽车数据与RDA是“天作之合”?这要从RDA的核心属性说起。
真实数据资产(RDA)强调几个关键点:
源于实体经济:数据必须产生于真实的物理世界活动,而非纯粹的线上虚拟行为。
可交叉验证:数据的真实性可以通过多种技术手段(如多传感器融合、物联网设备)进行校验。
动态更新:资产的价值会随着新数据的注入而动态变化。
可封装与标准化:原始数据可以被处理成统一格式、具备明确权属和价值的资产单元。
智能网联汽车数据完美符合上述所有特征。
实体根基:每一条数据都对应着车辆在物理道路上的真实行驶轨迹、与真实环境的互动。
交叉验证:摄像头看到的行人,可以被激光雷达的点云和毫米波雷达的信号同时确认,形成了天然的信任基础。
动态价值:一个包含“昨天”路况的RDA产品,其价值会随着“今天”新路况数据的加入而提升。
封装潜力:海量的原始数据经过脱敏、清洗、标注和结构化处理后,可以被封装成面向特定场景(如保险建模、交通分析)的标准化RDA产品。
所以,智能网联汽车数据不仅是数据,它天生就具备了成为一种新型“资产”的全部潜质。这正是它能够率先跑出千亿级RDA市场的根本原因。
二、⛓️ 数据价值链全景解析:从“独善其身”到“兼济天下”
智能网联汽车数据的价值,绝非仅仅停留在车企内部。它像一条奔腾的河流,从源头的车企流出,灌溉着城市管理、第三方服务等广阔的下游领域,形成了一个多方共赢的庞大价值网络。
2.1 对车企:内生循环,驱动产品进化
车企是数据的首要生产者,也是最直接的受益者。数据构成了车企在智能化下半场的核心竞争力,驱动着一个从研发到服务的完整内生循环。
2.1.1 算法迭代的“燃料”
自动驾驶算法的优劣,直接取决于其“喂养”的数据质量和数量。真实世界的道路数据,是算法模型迭代优化不可或缺的“燃料”。
模型训练与优化:车企收集海量的真实路跑数据,经过数据存储、清洗、标注和筛选,用于AI模型的训练、推理和验证。这些数据覆盖了各种天气、光照、路况和交通参与者,能够极大提升算法的鲁棒性和泛化能力。
仿真测试补充:真实数据可以用来构建高保真度的仿真场景库。工程师可以在虚拟世界中,对算法进行大规模的回归测试和压力测试,安全高效地验证算法的性能。
解决“长尾问题”(Corner Cases):自动驾驶面临的最大挑战之一,是处理那些罕见但致命的极端场景,例如前方车辆突然掉落的货物、道路上突然出现的动物等。只有通过大规模的真实数据采集,才有可能捕获这些“长尾场景”,并针对性地训练算法,确保系统的极致安全。
2.1.2 产品设计的“罗盘”
数据不仅服务于软件算法,同样为硬件设计和整车工程提供了宝贵的决策依据。
改进车辆设计:通过分析用户在不同路况下的驾驶行为数据(如刹车力度、转向频率),工程师可以优化车辆的底盘调校、悬挂系统和人机交互界面,使其更符合真实世界的使用习惯。
远程故障诊断与预测性维护:通过实时监测车辆关键部件(如电池、电机、制动系统)的运行数据,车企可以提前预判潜在的故障风险,并通过云端后台向用户推送预警信息或安排维修。这不仅提升了用户安全感,也降低了售后成本。
2.1.3 商业模式的“新大陆”
数据正在重塑汽车行业的商业模式,从“一锤子买卖”转向“持续性服务”。
软件定义汽车(SDV):当汽车的硬件具备冗余和可升级性后,其功能和体验就可以通过软件来定义和更新。
OTA(空中下载技术)升级:车企可以通过OTA,像更新手机系统一样,为车辆推送新的功能包或性能优化补丁。例如,升级自动泊车算法、优化电耗管理策略等。
订阅服务:高阶自动驾驶功能(如城市领航辅助驾驶)正成为一种新的订阅服务。用户可以按月或按年付费,解锁更强大的智能驾驶体验。这种模式为车企创造了持续的软件服务收入,彻底改变了传统的盈利结构。
2.2 对城市管理者:智慧城市的“神经网络”
当成千上万的智能网联汽车汇入城市的交通网络,它们就共同构成了城市管理者的“移动探针”和“神经网络”,为构建智慧城市提供了前所未有的数据基础。
2.2.1 智慧交通系统构建
车联网数据是解决“城市病”——交通拥堵的一剂良药。
动态信号灯配时:通过汇聚区域内车辆的实时位置、速度和行驶方向数据,交通控制中心可以动态调整交叉路口的信号灯配时方案,实现“绿波通行”,最大化道路通行效率。
拥堵预测与疏导:结合历史数据和实时数据,系统可以提前预测未来半小时到一小时内可能发生的交通拥堵点,并通过车载导航、路侧情报板等方式,引导车流提前规避,实现削峰填谷。
事故预防与快速响应:车辆的急刹车、异常变道等行为数据,可以作为潜在事故风险的预警信号。一旦发生事故,车辆的自动报警系统(e-Call)能将精确位置和碰撞信息秒级上报给应急中心,为救援争取宝贵时间。
以无锡、重庆等国家级车联网先导区的实践为例,通过部署“车路云一体化”系统,已经实现了城市部分路段通行效率提升15%-30%,交通事故率显著下降。
2.2.2 公共服务与规划优化
车辆的群体性时空数据,是城市规划和公共服务优化的“活地图”。
公共设施规划:通过分析城市居民的出行热力图和OD(起点-终点)数据,可以科学地规划公交线路、充电桩布局、停车场选址,甚至学校、医院等公共设施的分布,使资源配置更加合理。
智慧物流:物流公司可以利用实时路况数据,为货运车队规划最优配送路线,避开拥堵,降低运输成本和碳排放。
环境监测:部分车辆搭载的环境传感器可以收集沿途的空气质量(PM2.5)、噪声等数据,形成一张动态的城市环境监测网络。
2.3 对第三方服务商:跨界融合的“催化剂”
数据的流通和交易,为产业链上的第三方服务商打开了广阔的创新空间,催生了一系列跨界融合的新业态。
表3:智能网联汽车数据的第三方应用场景
这个价值链条清晰地展示了,智能网联汽车数据如何从一个单一的生产要素,演变为一个能够赋能多个行业、创造巨大社会和经济价值的战略性资源。而RDA,正是打通这条价值链、实现价值顺畅流转的关键钥匙。
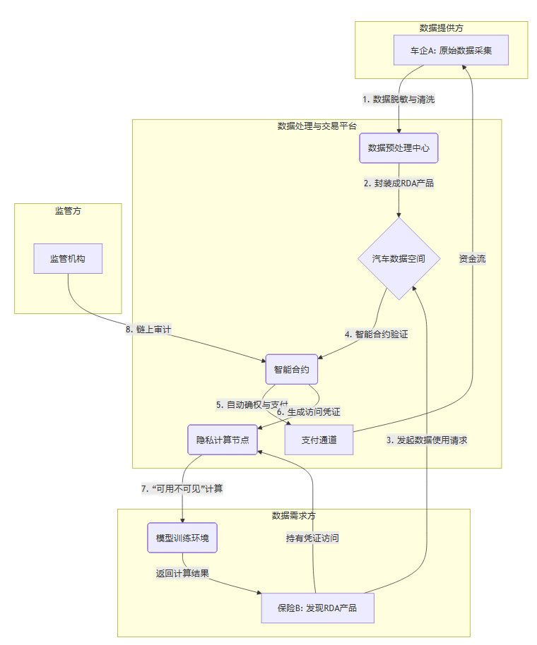
三、⚖️ RDA交易实例剖析:一笔数据的“智能合约之旅”
%20拷贝.jpg)
理论的价值最终需要通过实践来检验。为了更直观地理解汽车数据如何通过RDA模式实现交易,我们来描绘一个具体的、正在逐步成为现实的交易场景。
3.1 场景设定
数据提供方:某知名新能源汽车品牌(下称“车企A”)。
数据需求方:一家专注于金融科技的保险公司(下称“保险B”)。
交易标的:车企A旗下车队过去一个月在某特定城市范围内,经过严格脱敏和去标识化处理的驾驶行为数据集。
交易目标:保险B希望利用这批高质量的真实数据,开发和验证其新一代的UBI(基于驾驶行为的保险)模型。
交易平台:一个由多方共建的、可信的“汽车数据空间”。
3.2 交易流程的四步曲
整个交易过程不再依赖传统烦琐的合同谈判和手动数据交付,而是通过一套基于区块链、隐私计算和智能合约的技术体系,实现自动化、可信化和合规化。
我们可以用一个流程图来清晰地展示这个过程。

3.2.1 资产封装与标准化
交易的第一步,是将原始数据转化为可交易的“商品”。
车企A首先对其收集的海量数据进行处理。这个过程至关重要,核心是脱敏和去标识化,确保任何数据都无法追溯到具体的车辆或个人。例如,将具体的车牌号替换为匿名ID,将精确的起终点模糊化为区域。处理后的数据,如急加速/急刹车频率、平均速度、行驶时段分布、路线类型(高速/市区)等,被打包成一个结构化的数据集。这个数据集被赋予一个唯一的数字身份,并附上详细的元数据说明(如数据时间范围、地理范围、数据项定义等),形成一个标准化的RDA产品,并在汽车数据空间中“上架”。
3.2.2 授权与交易执行
保险B在数据空间中浏览,发现了这个符合其建模需求的RDA产品。它不需要与车企A进行漫长的商务谈判,而是直接通过平台发起一个数据使用请求。
这个请求本身就是一个数字化的指令,明确了它希望使用数据的目的(UBI模型开发)、使用期限(例如90天)以及愿意支付的价格。
3.2.3 智能合约的魔法
这笔交易的“魔法”在于智能合约。智能合约是预先部署在区块链上的一段代码,它定义了交易的全部规则和流程。
自动验证:当保险B的请求到达后,智能合约自动启动。它会验证保险B的身份、检查其请求是否符合车企A预设的授权条件(例如,仅限用于保险模型研究,禁止二次分发)。
自动确权与支付:验证通过后,智能合约会触发支付流程,将保险B账户中的约定费用(或通过预言机获取的动态定价)自动划转给车企A。
记录存证:整个交易过程——包括请求方、授权方、交易标的、价格、时间戳等所有关键信息——都会被记录在区块链上,形成一条不可篡改、可追溯的交易凭证。
3.2.4 合规审计与隐私保护
支付完成后,保险B并不会直接“下载”原始数据。这是保障数据安全和隐私的核心环节。
隐私计算技术:保险B获得的是一个访问凭证。它通过这个凭证,在一个受控的隐私计算环境中,对其购买的RDA产品进行模型训练。在这个过程中,它只能调用数据进行计算,并获得最终的计算结果(例如,训练好的模型参数),但始终无法看到、也无法带走任何一条原始数据。这就是所谓的“数据可用不可见”。
合规审计:未来,当监管机构需要对这笔数据交易进行合规性审查时,它们不再需要翻阅成堆的纸质合同和邮件。它们只需通过授权,查验区块链上的交易记录,即可清晰地了解数据流转的全过程,极大地提升了监管效率和透明度。
通过这样一个闭环流程,一笔原本复杂、高风险的数据交易,变得像在线购物一样便捷、安全和高效。这正是RDA模式能够引爆市场的关键机制保障。
四、🏗️ 基础设施建设:铺设千亿市场的“数字高速公路”
任何一个万亿级市场的崛起,都离不开坚实的底层基础设施。智能网联汽车数据RDA市场的腾飞,同样需要铺设好一条安全、高效、可信的“数字高速公路”。这需要政府、车企、科技公司等多方力量协同,共同构建三大核心支柱。
4.1 核心支柱一:车联网数据空间
数据孤岛是数据价值实现的最大障碍。不同的车企、不同的城市、不同的行业应用,各自掌握着一部分数据,形成了一个个封闭的“数据烟囱”。车联网数据空间的目标,就是打破这些壁垒。
它不是一个物理上的“数据中心”,而是一个逻辑上的、可信的数据流通环境。在这个空间里,各参与方可以:
数据互联互通:通过统一的接口和协议,实现车端、路侧、云控平台以及各类管理平台之间的数据连接。
价值高效对接:数据需求方可以方便地发现和访问所需的数据资源,数据提供方则能安全地实现数据变现。
生态共建共享:鼓励更多的开发者和企业基于空间内的数据资源,开发创新的应用和服务,形成一个繁荣的数据应用生态。
国家数据局等部门已经明确提出,要重点培育包括新能源汽车在内的行业级可信数据空间,这为车联网数据空间的建设按下了“加速键”。
4.2 核心支柱二:统一的数据标准体系
如果没有统一的标准,数据流通将寸步难行。就像不同国家的插头无法通用一样,来自不同车企、格式迥异的数据,其互操作性和价值评估将极为困难。
建立统一的数据标准体系,是实现RDA规模化交易的前提。这项工作涵盖了数据全生命周期的方方面面。
表4:车联网数据标准体系核心内容
工业和信息化部等部门已发布**《车联网网络安全和数据安全标准体系建设指南》**,为产业的规范化发展提供了清晰的路线图。
4.3 核心支柱三:刚性的信任机制
数据交易的核心是信任。如何确保我使用的数据是真实的?如何确保我的数据被使用时不会被滥用或泄露?这些问题必须得到解答。
构建刚性的信任机制,就是要用技术手段来建立和传递信任。
可信数字身份:为网络中的每一个参与实体,包括每一辆车、每一个路侧单元(RSU)、每一个云平台,都颁发一个基于密码学技术的、唯一的、难以伪造的“数字身份证”。这从根本上解决了“你是谁”的问题,防范了数据伪造和身份冒用。
安全信任根管理:建立一个国家或行业级的“信任根”,作为所有数字身份的最高认证机构。中国信通院等机构建立的车联网安全信任根管理平台,已经实现了跨企业、跨地域的互信互认,支持了百余家企业的安全通信验证。这就像是车联网世界的“公安部”,为整个网络的安全运行提供基础保障。
区块链与智能合约:如前文所述,利用区块链的不可篡改和去中心化特性,记录数据流转和交易的关键环节,用代码的刚性约束来替代脆弱的商业信用。
4.4 地方试点与商业化探索
顶层设计需要通过地方的先行先试来落地和验证。目前,全国多地已经展开了积极的探索。
深圳南山区:作为改革前沿,南山正在探索构建数据要素集聚发展的“南山模式”,推动数据空间标准化和市场化路径优化,并尝试打通商业化运营的闭环。
无锡、重庆、天津(西青)等先导区:这些地区在“车路云一体化”建设方面走在全国前列,积累了大量宝贵的运营数据和实践经验,为更大范围的数据共享和交易提供了样本。
这些基础设施的建设,是一个系统性工程,不可能一蹴而就。但正是这些坚实的“地基”,决定了未来千亿级RDA市场的“大厦”能够建多高、走多远。
五、🔮 市场前景与现实挑战:爆发前夜的冷静思考
%20拷贝.jpg)
智能网联汽车数据RDA市场的画卷正徐徐展开,前景光明,但通往成功的道路也并非一片坦途。在市场爆发的前夜,我们需要保持一份冷静的思考。
5.1 光明的前景
市场的潜力是毋庸置疑的。随着技术的成熟和基础设施的完善,我们有理由相信:
千亿市场触手可及:综合各方预测,到2025年,由ICV数据驱动的RDA市场率先突破千亿规模,是一个大概率事件。
价值外溢效应显著:其价值将远远不止于数据交易本身,而是会带动自动驾驶、智慧交通、保险、金融、零售等一系列相关产业的深刻变革,创造数万亿的增量价值。
构筑战略竞争优势:一个国家如果能率先建立起成熟、高效的汽车数据要素市场,就将在全球智能汽车产业的竞争中,掌握数据这一最核心的战略资源,从而赢得无可比拟的先发优势。
5.2 绕不开的挑战
在乐观的同时,我们也必须正视横亘在面前的几座大山。
表5:智能网联汽车数据RDA市场面临的核心挑战与应对策略
攻克这些挑战,需要技术创新、模式探索,更需要产业各方的远见、格局和耐心。
结论
智能网联汽车数据,这股流淌在自动驾驶汽车中的“血液”,正处在从成本要素向核心资本转变的关键节点。它不再仅仅是工程师硬盘里的代码,而是驱动整个产业生态持续创新和盈利的宝贵资产。
通过构建以RDA为核心的资产化路径,我们正在为这股“血液”铺设一条能够安全、合规、高效流动的“血管网络”。这条网络由车联网数据空间、统一的数据标准和刚性的信任机制共同构成。
率先跑通这条道路,不仅将催生一个千亿级的庞大市场,更重要的是,它将为中国在全球智能汽车产业的激烈竞争中,赢得至关重要的战略主动权。未来已来,这股数据的洪流,必将冲刷出全新的产业地貌。
📢💻 【省心锐评】
数据不是石油,是血液。不能只开采,要让它在生态中安全循环,才能创造价值。车联网RDA,关键在‘通’不在‘多’。

评论