【摘要】RDA为RWA提供动态可验证的数据支撑,通过“资产+数据”双轮驱动模式,重构了资产代币化过程中的信任机制,形成价值闭环。
引言
数字经济与实体经济的融合,早已不是一个新命题。真实世界资产(Real World Asset, RWA)上链,被视为连接两个世界的关键桥梁。它试图将物理世界中庞大的资产价值,引入到高效、透明的链上环境中。然而,这条路并不平坦。一个核心的障碍始终存在,那就是信任的持续性问题。
一个资产被代币化(Tokenize)的那一刻,其权属和估值或许是清晰的。但时间是动态的,资产的状态在不断变化。链上的代币如何持续反映链下资产的真实价值与健康状况?传统的尽职调查、审计报告等方式,成本高昂、效率低下,且存在中心化风险,难以满足链上金融协议对高频、实时信任的需求。
正是在这一背景下,真实数据资产(Real Data Asset, RDA)的概念应运而生。RDA并非要取代RWA,而是作为其不可或缺的伙伴。它专注于将实体资产在运营过程中产生的动态数据,转化为可信、可验证、可计价的数据资产。
RDA就像一台为RWA定制的“价值验钞机”,持续不断地检验着RWA代币背后的价值成色。两者共同构成了“资产+数据”的双轮驱动模型,旨在从根本上解决RWA的信任痛点,构建一个从数据确权到资产上链,再到金融服务的完整信任闭环。
📈 一、解构RDA与RWA:共生而非替代的双轮驱动
%20拷贝-qjaa.jpg)
要理解这个双轮驱动模型,首先需要清晰地界定RDA与RWA各自的角色与边界。它们在价值链中扮演着不同但互补的角色,共同构成了数字实体经济的基础设施。
1.1 RWA:价值世界的静态“基础锚点”
RWA的核心任务是将物理世界或传统金融世界中的资产,通过法律和技术手段,映射到区块链上。这些资产可以是多种多样的。
有形资产:如房地产、交通工具、大型机械设备、基础设施(光伏电站、充电桩)。
无形资产:如应收账款、企业债券、知识产权、碳信用额。
RWA的实现过程,本质上是一次“权利与价值的快照”。它通过法律文件、所有权证明、第三方评估等方式,在某个特定时间点,将资产的权属和估值“锚定”到链上发行的代币上。
RWA的核心贡献在于,它为链上世界提供了来自实体经济的价值基础。没有RWA,链上金融很大程度上是内循环的、自我参照的。RWA的引入,极大地扩展了去中心化金融(DeFi)的应用场景和市场规模。
然而,RWA的局限性也恰恰源于其“静态”的本质。
价值评估的滞后性:资产的真实价值受市场环境、运营状况、物理损耗等多种因素影响,是持续波动的。而RWA代币的价值更新,往往依赖于定期的、手动的线下评估,存在显著的时间差。
运营状况的不透明:链上投资者无法实时、低成本地获知资产的实际运营情况。一辆作为RWA的物流卡车,是满载高效运行,还是闲置在停车场,其产生的现金流和风险暴露是完全不同的。这种信息不对称,是传统RWA模式难以逾越的鸿沟。
1.2 RDA:动态的“价值支撑”与“信任引擎”
RDA则从一个完全不同的维度切入,它关注的不是资产的“所有权”,而是资产的“使用权”和“运营状态”。RDA的核心是将资产在生命周期内持续产生的运营数据,进行可信的采集、确权和封装,使其成为一种独立的、可流通的数据资产。
这些数据包括但不限于:
物流车辆:实时位置、行驶里程、载货率、油耗/电耗、发动机工况。
光伏电站:实时发电量、光照强度、设备运行温度、并网电流。
商业地产:空间占用率、人流量、能耗数据。
供应链货物:温湿度、运输轨迹、开关箱记录。
RDA的本质,是为RWA的静态价值主张,提供动态的、可验证的证据链。它回答了那个关键问题:“这个RWA现在还好吗?它在创造价值吗?”
通过将这些动态数据资产化,RDA实现了从“证明所有”到“证明运行”的跃迁。它不再仅仅是一个静态的权利凭证,而是一个活的、持续更新的价值仪表盘。
1.3 “资产+数据”:一个相辅相成的闭环系统
将RWA和RDA放在一起,它们的关系就变得非常清晰。RWA提供了“我是谁”的身份证明,而RDA提供了“我在做什么”的行为证明。两者结合,形成了一个完整的、可信的数字实体。
下面这个表格清晰地展示了它们的互补关系。
这个双轮驱动模型的工作逻辑是:
RWA先行:将一项实体资产(如一台风力发电机)的所有权进行代币化,完成资产上链的第一步。
RDA跟进:为这台发电机部署IoT传感器,将其发电量、风速、转速等实时运营数据,通过可信技术栈封装成RDA。
价值绑定:将RDA与RWA在链上进行关联。此时,RWA代币的持有者不仅拥有发电机的所有权,还能通过关联的RDA,实时查看其运营绩效。
如此一来,一个原本静态、不透明的RWA,就变成了一个动态、透明的“数字孪生体”。这为解决传统RWA的信任难题,奠定了坚实的基础。
⚙️ 二、破解信任难题:RDA的技术实现与信任重构
传统RWA最大的症结在于信任。链上协议和投资者如何相信,链下的那个“东西”真的存在,并且状态良好?RDA通过一套严谨的技术架构,试图将信任的建立从依赖“中心化机构背书”转变为依赖“可验证的技术事实”。
2.1 从“代理人信任”到“机器信任”的范式转移
在没有RDA的模式下,信任链条是这样的:资产所有者 → 第三方审计/评估机构 → 资产发行方 → 投资者
这个链条漫长、脆弱,且成本高昂。每一个环节都依赖于“人”或“机构”的信用,即代理人信任(Trust by Proxy)。任何一个环节出现问题,整个信任体系就会崩溃。
RDA引入后,信任链条被重构为:物理事件 (如卡车行驶1公里) → 可信传感器 → 数据加密/封装 → 区块链账本 → 智能合约
在这个新范式中,信任的基础不再是某个机构的报告,而是由机器(传感器、密码学算法、区块链)自动记录和验证的、不可篡改的数据。这是一种机器信任(Trust by Proof)。它将信任的成本和延迟降至最低,同时将透明度和可靠性提升到极致。
2.2 RDA信任构建的技术堆栈
实现从物理世界到可信数字事实的转换,需要一个分层的技术堆栈。这个堆栈确保了数据从产生、传输到使用的全链路可信。
2.2.1 可信数据采集层(The Trusted Oracle Layer)
这是信任的源头。如果源头数据就是伪造的,后续的一切都毫无意义。因此,这一层的核心是保证物理信号到数字信号转换的真实性。
可信硬件:使用内置安全元件(Secure Element, SE)或物理不可克隆函数(PUF)的IoT传感器。这些硬件能从物理层面抵抗篡改,确保数据采集的原始性。
边缘计算网关:在数据离开采集点之前,在可信执行环境(Trusted Execution Environment, TEE)中进行初步处理和加密签名。TEE(如Intel SGX)可以提供一个代码和数据受保护的隔离环境,即使操作系统被攻破,数据处理的完整性和机密性也能得到保障。
去中心化预言机网络:对于某些非传感器数据(如市场价格、天气信息),可以采用Chainlink、API3等去中心化预言机网络。通过多个独立节点的交叉验证,来确保外部数据的可靠性,防止单点故障或恶意操控。
2.2.2 数据确权与封装层(The Attestation & Encapsulation Layer)
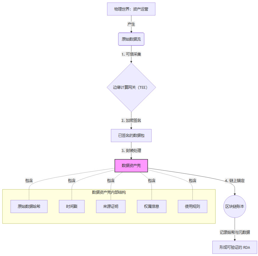
采集到的原始数据需要被转化为一份标准的、受法律和技术双重保护的“数据资产”。这一层是RDA的核心创新所在。
数据资产壳(Data Asset Shell):这是一个关键概念。它像一个“集装箱”,将原始数据、数据来源证明、时间戳、所有权信息、使用权限规则等元数据打包在一起。上海数据交易所提出的“可信数据流通单元”就是类似实践。这个“壳”本身就是一个标准化的数字对象,便于后续的流转和计算。
链上多元确权:数据的权利归属是复杂的。一项数据可能涉及数据提供者、处理者、资产所有者等多方权益。通过在区块链上部署智能合约,可以清晰地界定和记录这些复杂的权利关系,实现自动化的权益分配。
隐私保护计算:很多运营数据涉及商业机密或个人隐私,不能直接公开。零知识证明(Zero-Knowledge Proofs, ZKP) 在此扮演了关键角色。例如,一个物流公司可以向金融机构证明“旗下车队本月总行驶里程超过100万公里”,而无需透露每辆车的具体路线。这实现了数据的“可用不可见”,在保护隐私的同时完成了价值验证。
下面是一个简化的RDA封装流程图。

2.2.3 价值流转与应用层(The Value & Application Layer)
一旦RDA被创建并锚定在链上,它就成了一种可编程的、可组合的数字资产。
智能合约集成:DeFi协议可以直接通过预言机读取RDA的状态,并自动执行金融逻辑。例如,一个借贷协议的智能合约可以设定规则:“如果关联RDA显示该设备的月度开机率低于60%,则自动提高其抵押贷款的利率,并向借款人发送预警通知。”
数据交易市场:标准化的RDA可以在数据交易所进行挂牌交易。数据需求方(如保险公司、研究机构)可以在合规的前提下,购买特定RDA的使用权,用于风险建模、市场分析等,从而为数据所有者创造额外收入。
动态NFT(dNFT):RWA可以被铸造为一个NFT,而RDA则可以持续更新这个NFT的元数据。这使得NFT不再是一个静态的图片或凭证,而是一个能实时反映底层资产状态的“活”资产。
通过这个三层技术堆栈,RDA为RWA构建了一个坚实的信任地基。它将模糊的、难以验证的线下状态,转化为了清晰的、可被代码执行的链上事实。
🏢 三、场景落地:“资产+数据”双轮驱动的实战应用
%20拷贝-mdar.jpg)
理论的价值最终要在实践中得到检验。RDA与RWA的结合,已经在一些对资产运营状态高度敏感的行业中,展现出巨大的应用潜力。
3.1 案例一:智慧物流与动产融资
物流行业是典型的重资产行业,车辆、仓库等资产的融资需求巨大。但传统动产融资面临两大痛点:
价值评估难:车辆价值随使用强度、里程、维护状况等因素剧烈波动。
贷后监管难:金融机构难以实时监控抵押车辆的真实位置和运营状态,存在“一车多贷”、骗贷等风险。
“RWA+RDA”解决方案:
RWA层:将物流卡车的车辆所有权或抵押权在链上进行登记,生成一个代表该资产的RWA代币。这解决了资产确权和防止重复抵押的问题。
RDA层:为卡车安装集成了GPS、载重传感器、CAN总线读取器(获取发动机数据)的T-Box(车载智能终端)。该终端持续采集车辆的实时位置、行驶里程、平均载货率、运行时长、油耗/电耗等数据。这些数据经过可信封装,形成与车辆RWA绑定的RDA。
业务闭环与价值创造:
精准授信:金融机构不再仅仅依赖车辆购置时的发票价格,而是可以结合RDA提供的历史运营数据,对车辆的“未来现金流创造能力”进行更精准的评估,从而给出更合理的授信额度。
动态风控:智能合约可以设定风控规则。例如,若车辆RDA显示其连续72小时未移动或偏离预设运营区域,系统可自动触发风险警报,甚至冻结部分信贷额度。
降低融资成本:由于信息透明度的极大提升和风险的有效降低,资产方的融资成本显著下降。行业实践数据显示,应用该模式后,商用车融资租赁的年化利率可以从传统的9%左右降低到6%,为实体企业带来了切实的利益。
创新金融产品:可以开发基于运营数据的金融产品,如“按里程付费”的保险、基于运输收入的保理业务等。
3.2 案例二:绿色能源与资产证券化
光伏、风电等绿色能源项目,其核心价值在于持续稳定的发电能力。这类资产非常适合进行证券化(ABS),以盘活存量资产。但传统ABS产品同样面临信息不透明的问题,投资者难以验证底层资产的真实发电效率。
“RWA+RDA”解决方案:
RWA层:将一个光伏电站的未来收益权打包成一个资产包,并在链上发行代表其份额的RWA代币(即证券化代币)。
RDA层:通过智能电表和环境传感器,实时采集电站的发电量(kWh)、光照强度、逆变器效率、电网馈电量等关键性能指标(KPIs)。这些数据被封装成RDA,并与RWA代币关联。
业务闭环与价值创造:
透明的资产池:投资者可以随时通过区块链浏览器,查看与自己持有的RWA代币相关联的RDA数据,直观了解底层电站的实时运营表现。这种前所未有的透明度,极大地增强了投资者信心。
自动化现金流分配:智能合约可以根据RDA记录的真实发电量,自动计算当期应分配给投资者的收益,并完成链上支付。这省去了传统ABS产品中复杂的托管、清算环节,提高了效率,降低了成本。
支持绿色认证与碳交易:RDA记录的清洁能源发电量,是不可篡改的“绿色证明”。这些数据可以直接用于申请绿色能源认证,或作为碳信用(Carbon Credit)的基础数据,参与碳交易市场,为资产带来额外收益。
促进跨境绿色投融资:对于国际投资者而言,RDA提供了一种可靠的、跨越国界的尽调工具。他们无需亲临现场,就能对海外的绿色能源项目进行有效的价值评估和风险监控,这为全球绿色资本的流动提供了便利。
3.3 更广阔的应用图景
除了上述两个领域,这种“资产+数据”的模式几乎可以应用于所有依赖运营效率来创造价值的行业。
高端制造:机床的RWA代表其所有权,而RDA记录其开机时长、主轴转速、合格品率等数据,为融资租赁和按需制造提供数据支持。
共享经济:共享单车、充电宝的RWA代表资产归属,RDA记录其使用频率、周转率、地理分布,用于优化运营和收益预测。
农业金融:土地经营权的RWA,可以绑定记录土壤湿度、作物长势、气象数据的RDA,为农业保险和贷款提供精准的风险评估依据。
在这些场景中,RDA都扮演了同一个角色,它让资产“开口说话”,用持续不断的数据流,证明自身的价值和健康状况。
🔗 四、构建“数据-资产-金融”的价值闭环
%20拷贝-cmbq.jpg)
RDA与RWA的协同,不仅仅是技术层面的简单叠加,它催生了一个全新的、从实体到数字再到金融的完整价值闭环。这个闭环打通了数据、资产和资本三大要素,实现了它们之间的高效流转和价值放大。
4.1 价值链的三重映射
这个闭环可以被看作是三次连续的价值映射过程。
第一次映射:数据确权 (物理世界 → 数据世界)
过程:通过前文所述的技术堆栈,将实体资产在运营过程中产生的、无形的、杂乱的原始信号,转化为一份份标准化的、权属清晰的、可信的RDA。
核心价值:实现了数据从“资源”到“资产”的跃迁。数据不再仅仅是运营的副产品,而是可以被独立管理、定价和交易的生产要素。
第二次映射:资产上链 (实体世界 → 数字世界)
过程:将实体资产的法律权属(所有权、使用权、收益权等)进行数字化,生成RWA代币。同时,将RDA与RWA进行绑定。
核心价值:创建了资产的“可信数字孪生体”。这个孪生体不仅包含了资产的静态权属信息,还包含了其动态运营数据,使其成为一个完整、透明的链上对象。
第三次映射:金融创新 (数字世界 → 金融世界)
过程:基于这个可信的数字孪生体,开发各类金融应用,如借贷、保险、衍生品、资产证券化等。
核心价值:实现了从“可信资产”到“可融资资产”的转化。金融机构能够基于更丰富、更实时的数据维度进行风险定价和产品创新,极大地提升了金融服务的效率和普惠性。
这个流程可以用下图来表示。

4.2 现代RWA项目的三层架构
基于这个价值闭环,一个设计优良的、面向未来的RWA项目,其架构往往会呈现出清晰的三层结构。
底层 - 资产层 (The Asset Layer)
构成:真实的、具有稳定现金流或价值支撑的底层实体资产。
关键:资产的合规性、法律框架的完善性、以及资产本身的质量。这是整个体系的基石,皮之不存,毛将焉附。
中层 - 数据层 (The Data Layer)
构成:围绕底层资产构建的RDA体系,包括可信数据采集、封装、确权和验证的全套机制。
关键:数据的真实性、连续性和不可篡改性。这一层是信任的核心,是连接资产与金融的桥梁。一个没有可信数据层支撑的RWA,其信任基础是脆弱的。
顶层 - 应用层 (The Application Layer)
构成:基于底层资产和中层数据构建的各类金融产品、服务和协议。
关键:产品的创新性、智能合约的安全性、以及与市场的适配度。这一层是价值最终实现和放大的场所。
这三层架构,从“物”到“数”再到“钱”,层层递进,共同构成了一个稳固而高效的价值转换引擎。RDA在其中扮演的角色,正是承上启下的“发动机”和“信任转换器”。
结论
RDA与RWA的关系,并非简单的1+1。它是一种深度的化学反应,从根本上改变了资产数字化的游戏规则。
RWA为数字世界打开了一扇通往实体经济的大门,而RDA则为这扇门安装了一套可靠的“猫眼”和智能的“门禁系统”。它让门外的世界不再是一个模糊的剪影,而是一个清晰、实时、可交互的影像。
通过“资产+数据”的双轮驱动,我们将资产代币化的核心逻辑,从“基于过去的静态评估”,转向了“基于现在的动态验证和对未来的合理预测”。这不仅仅是一次技术升级,更是一次信任范式的革命。
这个模式的成熟,将为解决中小企业融资难、盘活巨量存量资产、发展普惠金融、推动数据要素市场化等宏大命题,提供一个极具想象力的技术路径。它所构建的,是一个让资本能够更安全、更高效地服务于实体经济的底层基础设施。未来,一个RWA项目的价值,将不再仅仅取决于其底层资产的质量,更取决于其RDA体系的完备性和可靠性。因为在一个日益数字化的世界里,可被验证的数据,就是最高形式的信任。
📢💻 【省心锐评】
RDA为RWA注入了“灵魂”,将资产代币化从“静态快照”升级为“动态直播”。它用可验证的数据流重构了信任,是数字金融与实体经济深度融合的关键粘合剂。

评论