【摘要】LongVie系统由南洋理工大学等团队联合开发,突破了AI分钟级高质量视频生成的技术瓶颈,实现了对视频每一帧的精确控制。本文深度剖析其技术原理、创新点、应用场景及未来影响,全面展现AI视频生成领域的最新进展。
引言
在数字内容日益丰富的今天,视频已成为信息传播、娱乐消费和知识教育的核心载体。短视频平台的兴起,让每个人都能轻松获取和分享视觉内容。然而,高质量视频的创作门槛依然高企,专业团队往往需要数天甚至数周才能完成一段几分钟的精致视频。AI视频生成技术的出现,正试图打破这一壁垒。尤其是最近由南洋理工大学、复旦大学、南京大学、英伟达和上海AI实验室联合推出的LongVie系统,首次实现了分钟级高质量、可控视频的自动生成,为内容创作带来了革命性的变革。本文将以技术论坛的视角,系统梳理LongVie的技术创新、实际表现、应用前景及其对行业的深远影响。
一、AI视频生成的技术挑战与行业现状
%20拷贝.jpg)
1.1 视频生成的本质难题
1.1.1 时间一致性:让每一帧都“有来有去”
视频生成的最大难题之一,是时间一致性。这不仅仅是让画面连贯,更是要让每一帧之间的内容、动作、光影自然过渡。传统AI生成短视频时,往往能保证几秒钟的连贯性,但一旦延长到几十秒甚至一分钟,画面就容易出现跳跃、闪烁、人物变形等问题。时间一致性的缺失,直接影响观众的沉浸感和内容的专业度。
1.1.2 视觉质量保持:从头到尾都要“高水准”
另一个核心难题是视觉质量的持续保持。许多AI视频生成工具在视频开头几秒还能维持较高画质,但随着时间推移,画面细节、色彩饱和度、清晰度等指标会逐渐下降,甚至出现明显的失真。这种“后劲不足”极大限制了AI视频生成的实际应用。
1.1.3 可控性与创意表达
除了连贯性和画质,可控性也是AI视频生成的关键指标。理想的AI系统应能根据用户的指令,精准控制视频内容、风格、动作和场景变化,实现创意的自由表达。现有工具往往只能生成风格单一、变化有限的短片,难以满足复杂的创作需求。
1.2 行业现状与主流技术路线
1.2.1 现有AI视频生成工具的局限
目前主流的AI视频生成方法,大致可分为以下几类:
基于GAN(生成对抗网络)的方法:适合生成短时长、风格化的视频片段,但难以保证长时间的连贯性和高质量。
基于扩散模型的方法:在图像生成领域表现优异,应用到视频时,面临时间一致性和高分辨率的双重挑战。
基于条件控制的序列生成方法:通过引入控制信号提升可控性,但在长视频生成中,控制信号的标准化和一致性难以实现。
1.2.2 典型应用场景与痛点
AI视频生成技术已在广告、动画、游戏、教育等领域初步应用,但普遍存在以下痛点:
生成时长受限:大多数工具只能生成几秒钟的视频。
画面风格不统一:长视频中容易出现风格突变、内容跳跃。
编辑灵活性不足:难以实现复杂的内容替换、动作迁移等高级编辑操作。
二、LongVie系统的技术创新与突破
2.1 技术创新的整体框架
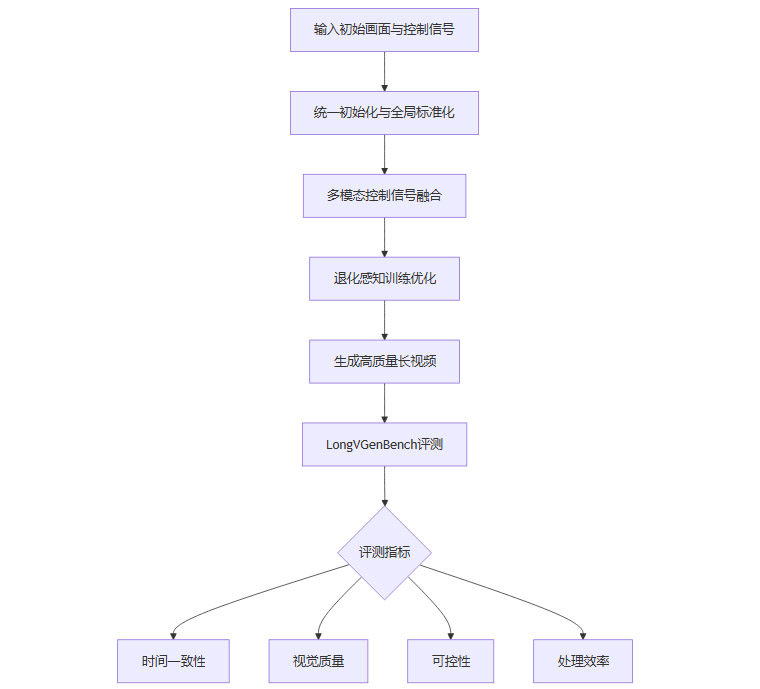
LongVie系统的出现,正是针对上述难题提出了系统性的解决方案。其核心创新体现在统一初始化策略、全局控制信号标准化、多模态控制框架、退化感知训练策略四大技术支柱上。下面将逐一剖析这些创新点。
2.2 统一初始化策略:为视频设定“主色调”
2.2.1 问题背景
传统AI视频生成往往为每个片段单独初始化参数,类似于每次炒菜都重新调制调料,导致整道菜口味不一。这样做的直接后果是,视频不同片段之间风格、色调、细节表现容易出现突变。
2.2.2 LongVie的解决方案
LongVie采用统一初始化策略,即为整个视频设定同一个“种子”,确保所有片段在风格、色调、细节表现上保持高度一致。可以理解为导演为整部电影设定了统一的视觉基调,画家用同一套调色板完成整幅画作。
2.2.3 技术实现
全局随机种子同步:在生成每一帧时,系统都引用同一个随机种子,避免了片段间的风格漂移。
参数共享机制:关键生成参数在全视频范围内共享,提升了整体一致性。
2.3 全局控制信号标准化:建立“统一拍摄规范”
2.3.1 问题背景
以往方法为每个片段单独设置控制参数,类似于摄影师在不同场景随意调整光线和色彩,导致最终剪辑时镜头风格难以统一。
2.3.2 LongVie的解决方案
LongVie引入全局控制信号标准化,为整个视频建立统一的控制标准。无论是光线、色彩还是动作节奏,都遵循同一套规范,确保画面无缝衔接。
2.3.3 技术实现
全局控制信号生成器:对输入的控制信号进行标准化处理,输出统一的全局参数。
一致性约束损失函数:在训练过程中引入一致性损失,强制模型在全视频范围内保持控制信号的一致性。
2.4 多模态控制框架:兼顾细节与整体
2.4.1 问题背景
单一控制信号往往难以兼顾画面细节和整体动作。密集控制信号虽能捕捉细节,但计算量大且易受噪声影响;稀疏控制信号则更关注整体运动,但细节表现力不足。
2.4.2 LongVie的解决方案
LongVie创新性地引入多模态控制框架,同时利用密集和稀疏两类控制信号,实现对视频内容的多层次把控。
2.4.3 技术实现
密集控制信号:如高分辨率摄像机,精确捕捉每个像素的细节变化。
稀疏控制信号:如关键帧标记,关注重要元素的整体运动轨迹。
多模态融合模块:将两类信号有机融合,兼顾细节与整体。
2.5 退化感知训练策略:锻炼AI的“抗压能力”
2.5.1 问题背景
AI模型在理想条件下表现良好,但实际应用中常常遇到输入信号不完美、噪声干扰等问题,导致生成质量下降。
2.5.2 LongVie的解决方案
LongVie采用退化感知训练策略,在训练阶段故意引入干扰和退化信号,让模型学会在不完美条件下依然保持高质量输出。
2.5.3 技术实现
退化信号注入:在训练数据中随机加入模糊、噪声等干扰。
鲁棒性损失函数:引导模型在退化条件下优化生成质量。
三、LongVie系统的实际表现与评测
%20拷贝.jpg)
3.1 LongVGenBench:行业首个长视频标准测试集
3.1.1 数据集构建
为全面评估LongVie的性能,研究团队专门构建了LongVGenBench测试集。该数据集包含100个高质量长视频,每个视频时长超过一分钟,分辨率高达1080p,涵盖自然风光、虚拟场景等多种类型。
3.1.2 测试集特点
3.2 关键性能指标与对比分析
3.2.1 时间一致性评测
LongVie生成的视频在时间一致性上表现优异。无论是人物动作、场景切换还是光影变化,都能做到自然流畅,几乎无跳帧、闪烁等现象。
3.2.2 视觉质量评测
即使是长达一分钟的视频,LongVie在最后几秒的画面质量依然与开头保持一致,细节丰富、色彩饱满,远超现有主流方法。
3.2.3 可控性与编辑灵活性
LongVie支持多种控制方式,用户可通过简单指令实现复杂的内容替换、动作迁移、场景变换等操作,极大提升了创作自由度。
3.2.4 处理效率与资源需求
目前,生成一分钟1080p高质量视频约需45分钟处理时间,需配备专业级显卡。虽然处理速度尚有提升空间,但已达到实际应用的可用水平。
3.3 评测结果可视化

四、LongVie的应用场景与行业影响
4.1 视频编辑:自动化与智能化的剪辑师
4.1.1 自动内容替换
用户只需提供初始画面和简单指令,LongVie即可自动生成符合要求的长视频。例如,将视频中的某个人物替换为另一个角色,系统能自动理解动作和场景变化,实现无缝替换。
4.1.2 智能剪辑与风格统一
LongVie可根据用户设定的风格参数,自动完成视频剪辑和风格统一,极大降低了后期制作的工作量。
4.2 动作与场景转移:赋予视频“变身魔法”
4.2.1 动作迁移
LongVie支持将某一人物的动作迁移到不同场景中。例如,将骑马动作从草原转移到科幻城市,动作保持一致,背景环境完全改变。
4.2.2 场景重构
通过控制信号,用户可自由切换视频背景,实现多样化的视觉效果。这一能力对电影、广告、游戏等行业具有巨大价值。
4.3 3D模型到视频:简化动画与游戏开发流程
4.3.1 3D模型自动动画生成
LongVie可直接读取3D模型结构和动作设定,自动生成高质量视频动画,极大简化了动画制作流程。
4.3.2 降低开发门槛
无需专业动画师和渲染工程师,普通用户也能通过LongVie将3D模型转化为生动视频,推动内容创作的普及化。
五、LongVie的局限性与未来展望
%20拷贝.jpg)
5.1 当前技术瓶颈
5.1.1 计算资源与处理时间
生成高质量长视频仍需较高的计算资源和较长的处理时间,尚难以实现实时生成。
5.1.2 分辨率与画质提升空间
虽然已支持1080p分辨率,但要达到4K、8K等电影级画质,还需进一步技术突破。
5.2 未来发展方向
5.2.1 算法优化与硬件加速
通过算法优化和硬件加速,有望大幅提升生成速度和降低资源消耗。
5.2.2 多模态融合与智能创作
未来AI视频生成将进一步融合文本、音频、3D等多模态信息,实现更智能、更自由的内容创作。
5.2.3 责任伦理与创意价值
随着AI创作能力提升,如何平衡技术便利与人类创意的独特价值,如何确保技术的负责任使用,将成为行业关注的焦点。
六、LongVie对内容创作生态的深远影响
6.1 降低创作门槛,激发大众创意
LongVie让普通用户也能轻松生成专业水准的视频内容,极大降低了内容创作的门槛。未来,每个人都可能成为自己故事的导演,用AI实现曾经只存在于想象中的视觉奇迹。
6.2 赋能教育、企业与传媒
教育领域:复杂概念可通过生动视频演示,提升教学效果。
企业应用:产品宣传、培训材料制作成本大幅降低。
传媒行业:新闻、纪录片等内容生产效率显著提升。
6.3 推动视觉创作的普及化与多样化
如同数码相机普及带来的摄影革命,LongVie有望推动高质量视频制作的普及化,让视觉创作变得更加多元和便捷。
七、结论
LongVie系统以其分钟级高质量、可控视频生成能力,突破了AI视频生成领域的核心技术瓶颈。通过统一初始化、全局标准化、多模态控制和退化感知训练等创新,LongVie不仅实现了时间一致性和视觉质量的双重突破,还极大提升了内容的可控性和编辑灵活性。尽管当前仍面临计算资源和处理效率的挑战,但其在视频编辑、动作迁移、3D动画等领域的应用前景已初现端倪。未来,随着技术的持续演进,LongVie有望成为推动内容创作生态变革的关键力量,让高质量视频创作真正走向大众化、智能化和个性化。
📢💻 【省心锐评】
“长视频生成从量变到质变的关键一跃,其技术价值堪比Transformer诞生。当控制精度突破秒级大关,影视工业的齿轮将重新咬合。”

评论