【摘要】微软MAI-DxO以推理式智能和多代理协作,重塑AI医疗系统格局。它不仅提升诊断准确率和效率,还兼顾医疗成本与人机协同,推动医疗服务迈向智能化、温度化新纪元。
引言
在数字化浪潮席卷全球的今天,医疗行业正经历着前所未有的变革。人工智能(AI)技术的不断突破,正在重塑医疗服务的每一个环节。从最初的数据检索、辅助诊断,到如今具备推理能力的“虚拟医疗团队”,AI正逐步成为医疗体系中不可或缺的智慧引擎。微软最新推出的AI医疗系统MAI-DxO,正是这一变革的集大成者。它不仅仅是一个AI医生,更像是一支由多位专家组成的虚拟医疗团队,能够主动问诊、安排检查、控制成本,并在诊断前自我校验逻辑,极大提升了医疗服务的智能化和精准化水平。
本文将以MAI-DxO为核心,深入剖析其技术创新、临床应用、成本控制、人机协同、伦理挑战及未来展望,全面展现AI医疗系统的深度与广度。通过结构化的分析和丰富的案例,带领读者理解AI医疗的本质变革与未来趋势。
一、MAI-DxO的技术创新与架构突破
%20拷贝-mkpk.jpg)
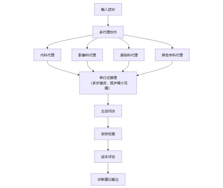
1.1 多代理架构:虚拟医疗团队的诞生
1.1.1 多代理协作的本质
传统医疗AI系统多以单一模型为核心,处理流程线性、判断单一,难以应对复杂多变的临床场景。MAI-DxO则采用多代理架构(multi-agent orchestration),模拟多位专科医生协同工作的真实情境。每个“代理”代表一位虚拟专家,针对患者的不同症状和体征,提出追问、分析和判断,形成多维度的诊疗建议。这种架构不仅提升了系统的灵活性和适应性,还极大增强了推理能力。
1.1.2 串行式诊断推理的实现
MAI-DxO的核心能力在于“串行式诊断推理(Sequential Diagnostic Reasoning)”。在实际应用中,系统会根据患者的初步信息,动态生成后续问题和检查建议,逐步缩小诊断范围。这一过程高度模拟了临床医生的思维路径,能够在不确定性中做出连续、有逻辑的医学判断。
1.1.3 架构流程图

1.2 数据整合与多模态分析
1.2.1 多源数据融合
MAI-DxO能够整合病史、影像、实验室数据等多源信息,实现全方位的患者画像。通过深度学习与自然语言处理技术,系统能够自动提取和关联不同类型的数据,为诊断提供坚实的数据基础。
1.2.2 多模态分析的优势
在乳腺腺病、心脏缺氧等疾病的筛查中,MAI-DxO通过多模态数据分析,显著提升了诊断的准确率和效率。系统不仅能识别影像中的微小病变,还能结合实验室指标和病史信息,做出更为精准的判断。
1.3 自我校验与逻辑闭环
1.3.1 诊断前的自我校验
在每一次诊断流程中,MAI-DxO都会进行自我校验,确保逻辑链条的完整性和信息的充分性。系统会自动检测是否有遗漏的重要信息,避免因信息不全导致的误诊或漏诊。
1.3.2 逻辑闭环的实现
通过持续的自我校验和反馈机制,MAI-DxO实现了诊断流程的逻辑闭环。这不仅提升了系统的可靠性,也为后续的临床决策提供了坚实保障。
二、临床应用与实际表现
2.1 高难度病例的突破性表现
2.1.1 《新英格兰医学期刊》案例测试
在304个由《新英格兰医学期刊》收录的高难度病例测试中,MAI-DxO展现了高达85.5%的诊断准确率。这些病例多为多重转诊、反复检查才得出结论的复杂案例,连资深专家也常常感到棘手。MAI-DxO却能一次次击中要害,展现出超越传统AI系统的推理能力。
2.1.2 典型案例分析
2.2 常见病与多专科协作
2.2.1 日常疾病的诊断能力
虽然MAI-DxO在罕见和复杂病例中表现突出,但其在常见病如感冒、肌肉酸痛等领域的表现仍需进一步验证。系统目前更适合处理需要多步骤推理、跨专科知识的病症。
2.2.2 多专科协作的模拟
MAI-DxO能够模拟内科、感染科、影像科等多专科医生的会诊过程,为复杂病例提供多角度分析。这种协作模式极大提升了诊断的全面性和准确性。
2.3 诊断效率与患者体验
2.3.1 诊断流程的优化
通过自动化问诊、智能检查安排和实时成本评估,MAI-DxO显著缩短了诊断流程,提升了患者的就医体验。患者无需长时间等待,即可获得专业、准确的医疗建议。
2.3.2 患者体验的提升
系统的智能化服务不仅提升了诊断效率,还减少了患者的焦虑和不必要的等待。未来,MAI-DxO有望成为患者挂号前的第一线咨询工具,帮助快速筛查是否需要就医。
三、成本控制与价值导向决策
%20拷贝-nxlv.jpg)
3.1 虚拟成本评估机制
3.1.1 检查项目的效益与花费权衡
MAI-DxO在每一步诊断流程中,都会对检查项目的效益与花费进行权衡。系统通过虚拟成本评估机制,避免不必要的医疗支出和患者焦虑,实现资源的最优配置。
3.1.2 价值导向决策的实现
系统以“用最少的资源,换取最高的诊断效益”为核心理念,推动医疗服务向“智能医疗减费增效”方向发展。这一机制不仅契合全球医疗改革的主流方向,也为医疗体系的可持续发展提供了新思路。
3.2 诊断成本的实际对比
3.3 资源优化与医疗体系效益
3.3.1 资源配置的优化
通过智能化的成本控制和资源调配,MAI-DxO有助于优化医疗资源配置,提升整体医疗体系的运行效率。
3.3.2 医疗体系的长远效益
随着AI医疗系统的普及,医疗服务将更加高效、经济,患者能够以更低的成本获得更优质的医疗服务,推动医疗体系向可持续发展迈进。
四、人机协同:AI与医生的智慧共舞
4.1 AI医生与人类医生的互补关系
4.1.1 AI的优势与局限
MAI-DxO在复杂、罕见病的推理和诊断上表现出色,但医学不仅是科学,更是艺术。人类医生具备情感感知、心理支持、伦理判断和临床经验等AI难以复制的能力。
4.1.2 人机协同的新模式
AI医疗系统更适合作为医生的助手,提升医疗效率和质量,而非取而代之。在实际医疗场景中,医生通常会集成团队意见与系统支持,实现人机协同的最佳效果。
4.2 智慧顾问:AI在临床决策中的角色
4.2.1 复杂病例的决策支持
在角化增厚型手癣、脑干梗死等复杂疾病的诊断与治疗中,MAI-DxO能够提供多角度分析,帮助医生做出更全面的判断。
4.2.2 决策流程的智能化
AI系统能够实时分析大量医学文献和病例数据,为医生提供最新的诊疗建议,提升决策的科学性和前瞻性。
4.3 患者、医生与AI的三方互动
4.3.1 患者的主动参与
MAI-DxO为患者提供了更便捷的医疗咨询渠道,提升了患者的主动参与度和健康管理能力。
4.3.2 医生的专业引领
医生依然是医疗决策的核心,AI系统则作为智慧顾问,辅助医生做出更科学、精准的判断。
4.3.3 AI的智能支撑
AI系统通过数据分析和推理能力,为患者和医生提供全方位的智能支撑,推动医疗服务向智能化、个性化方向发展。
4.4 人机协同的实际场景与案例
4.4.1 多学科会诊的AI辅助
在真实的临床环境中,复杂病例往往需要多学科会诊(MDT)。MAI-DxO能够模拟多位专科医生的协作,自动整合各学科的诊疗建议。例如,在一例疑难肿瘤患者的诊断过程中,系统能够同时调动肿瘤科、影像科、病理科等虚拟专家,综合分析影像、病理切片和实验室数据,提出最优的诊疗路径。这种协同不仅提升了诊断的全面性,也大幅缩短了会诊周期。
4.4.2 临床路径优化与个性化医疗
MAI-DxO通过对历史病例和最新指南的学习,能够为患者量身定制个性化的诊疗路径。例如,对于慢性疾病患者,系统会根据患者的既往病史、生活习惯和基因信息,推荐最适合的治疗方案和随访计划。这种个性化医疗模式,有助于提升治疗效果,减少复发和并发症的发生。
4.4.3 急诊与危重症的智能决策
在急诊和危重症医学领域,时间就是生命。MAI-DxO能够在极短时间内完成多项数据分析和风险评估,辅助医生做出快速、准确的决策。例如,在急性心肌梗死的抢救中,系统能够实时分析心电图、血液指标和既往病史,提示医生采取最优的干预措施,极大提升了抢救成功率。
五、伦理挑战与法律责任
%20拷贝-ctxo.jpg)
5.1 医疗AI的伦理困境
5.1.1 患者隐私与数据安全
AI医疗系统需要处理大量敏感的个人健康数据。如何在提升诊疗效率的同时,保障患者隐私和数据安全,是当前AI医疗面临的重要伦理挑战。MAI-DxO采用多重加密和权限管理机制,确保数据在采集、传输和存储过程中的安全性。
5.1.2 诊断透明度与可解释性
AI系统的“黑箱”特性一直备受争议。MAI-DxO在设计时注重诊断过程的可解释性,能够为每一步推理和决策提供详细的逻辑说明,便于医生和患者理解和追溯。这不仅提升了系统的信任度,也有助于医疗纠纷的处理。
5.2 法律责任的归属
5.2.1 AI辅助下的责任界定
在AI辅助诊疗过程中,医疗决策的最终责任依然归属于人类医生。MAI-DxO作为辅助工具,提供决策建议,但不直接承担法律责任。医生需对AI建议进行专业判断和把关,确保医疗安全。
5.2.2 法律法规的完善需求
随着AI医疗系统的普及,相关法律法规亟需完善。如何界定AI系统的责任边界、保障患者权益、规范数据使用,将成为未来医疗法律体系的重要议题。
六、AI医疗的未来展望与行业影响
6.1 智能医疗新生态的构建
6.1.1 挂号前的智能分诊
未来,MAI-DxO有望成为患者挂号前的第一线咨询工具。患者只需通过手机或电脑输入症状,系统即可快速筛查病情,判断是否需要就医,并推荐合适的专科和医院。这不仅提升了医疗资源的利用效率,也减少了不必要的门诊压力。
6.1.2 决策支持系统的普及
在医院和诊所,MAI-DxO将作为医生的决策支持系统,实时提供最新的诊疗建议和多学科会诊意见。医生可以根据系统的分析结果,结合自身经验,做出更科学、精准的医疗决策。
6.1.3 资源配置与医疗公平
AI医疗系统有助于优化医疗资源配置,提升偏远和资源匮乏地区的医疗服务水平。通过远程医疗和智能诊断,更多患者能够获得高质量的医疗服务,推动医疗公平的实现。
6.2 技术演进与创新驱动
6.2.1 大型语言模型的持续进化
MAI-DxO基于大型语言模型(LLM),通过不断学习最新的医学文献和病例数据,持续提升推理和决策能力。未来,随着模型规模和算法的进一步优化,AI医疗系统将具备更强的自适应和创新能力。
6.2.2 多模态AI的融合应用
未来的AI医疗系统将实现多模态数据的深度融合,包括影像、基因、病理、文本等多种数据类型。通过跨模态分析,系统能够更全面地理解患者状况,提升诊断和治疗的精准度。
6.2.3 智能硬件与可穿戴设备的集成
随着智能硬件和可穿戴设备的普及,AI医疗系统将能够实时采集和分析患者的生理数据,实现动态健康管理和早期疾病预警。例如,智能手表可以实时监测心率、血压和血氧,MAI-DxO则负责数据分析和风险评估,为用户提供个性化的健康建议。
6.3 行业影响与生态变革
6.3.1 医疗服务模式的重塑
AI医疗系统的普及,将推动医疗服务模式从“以医院为中心”向“以患者为中心”转变。患者能够获得更便捷、个性化的医疗服务,医疗机构则能够提升服务效率和质量。
6.3.2 医学教育与科研的变革
AI系统能够自动分析和总结大量医学文献和病例数据,为医学教育和科研提供强大支持。医学生和研究人员可以通过AI平台,快速获取最新的医学知识和研究进展,提升学习和创新能力。
6.3.3 医疗行业的创新生态
随着AI医疗系统的不断发展,医疗行业将形成以数据驱动、智能协作为核心的新型创新生态。医疗机构、科技企业、监管部门和患者将共同参与,推动医疗服务的持续创新和优化。
七、全球视角下的AI医疗发展趋势
%20拷贝-fhhk.jpg)
7.1 国际主流AI医疗系统对比
7.2 中国AI医疗的创新与挑战
7.2.1 本土化创新
中国在AI医疗领域同样取得了显著进展。多家企业和科研机构推出了适应本土医疗环境的AI诊断系统,涵盖影像识别、智能问诊、慢病管理等多个领域。随着政策支持和资本投入的加码,AI医疗有望在中国实现更大规模的落地应用。
7.2.2 挑战与机遇
中国AI医疗面临数据孤岛、标准不统一、隐私保护等挑战。未来需要加强数据共享、标准制定和法律法规建设,推动AI医疗健康有序发展。
八、AI医疗的局限与未来突破方向
8.1 当前局限性
8.1.1 数据质量与偏见
AI系统的表现高度依赖于训练数据的质量和多样性。数据偏见可能导致诊断结果的不准确,甚至加剧医疗不平等。未来需要加强数据采集的全面性和代表性,提升系统的泛化能力。
8.1.2 可解释性与信任问题
尽管MAI-DxO在可解释性方面做出了努力,但AI系统的决策过程仍然难以完全透明。提升AI的可解释性,是赢得医生和患者信任的关键。
8.1.3 法律与伦理障碍
AI医疗的法律和伦理问题尚未完全解决。如何界定责任、保障隐私、规范数据使用,将直接影响AI医疗的推广和应用。
8.2 未来突破方向
8.2.1 联邦学习与隐私保护
通过联邦学习等新型AI技术,可以在不共享原始数据的前提下,实现多机构间的模型协作和知识共享,提升数据安全和隐私保护水平。
8.2.2 跨模态智能与自适应推理
未来的AI医疗系统将具备更强的跨模态智能和自适应推理能力,能够自动适应不同患者、不同疾病和不同医疗环境的需求,实现真正的个性化医疗。
8.2.3 人机共生的医疗新范式
AI与医生将形成更加紧密的协作关系,共同推动医疗服务的智能化、温度化和人性化。AI不仅是工具,更是医生的智慧伙伴和创新引擎。
结论
微软MAI-DxO的推出,标志着AI医疗系统从“数据检索”迈向“推理式智能”的关键跃迁。它以多代理架构和串行式诊断推理为核心,模拟虚拟医疗团队的协作模式,显著提升了诊断的准确率、效率和成本控制能力。在临床应用中,MAI-DxO不仅能够应对复杂和罕见病例,还能通过智能化的成本评估和资源优化,推动医疗服务向智能化、经济化方向发展。
然而,AI医疗系统依然面临数据质量、可解释性、法律伦理等多重挑战。未来,随着技术的持续演进和法律法规的完善,AI医疗有望实现更广泛的落地应用,成为医疗行业不可或缺的智慧引擎。AI与医生的深度协作,将共同打造有温度、有智慧的医疗新生态,让每一位患者都能享受到更优质、更可及的医疗服务。
📢💻 【省心锐评】
“MAI-DxO的价值不在替代医生,而在重塑医疗生产力。它把顶尖三甲医院的诊断能力,变成可无限复制的公共服务。”

评论