【摘要】本文深入探讨了在AI+MCP体系下,如何通过代码硬控、RAG引导及Prompt工程等多层次策略,系统性地降低大模型幻觉率,构建可靠、可信的AI应用。
引言
人工智能生成内容(AIGC)的能力正以惊人的速度进化,但其核心的“幻觉”(Hallucination)问题,如同一位才华横溢却时常信口开河的艺术家,依然是悬在所有AI应用开发者头顶的达摩克利斯之剑。这柄剑最大的威胁,在于其产出的不确定性。
当我们尝试将大语言模型(LLM)这头强大的“猛兽”对接到需要高精准度的严肃业务场景时——无论是分毫不差的电商比价,还是严谨权威的企业知识库问答——模型“一本正经地胡说八道”,随意编造不存在的链接、错误的价格或关键参数,这种行为是绝对无法容忍的。它不仅会侵蚀用户信任,甚至可能引发严重的业务风险。
最近,我深度参与了公司一款内部Agent工具的开发。这个项目让我有机会直面并系统性地解决“幻觉”这一顽疾。这款工具的核心架构,是我在实践中摸索并验证的一套“AI+MCP”模式,即通过大模型(LLM)来驾驭多个MCP(Model Context Protocol,模型上下文协议)工具,并巧妙地结合知识库(RAG)技术,使其言之有物、有据可查。
然而,在项目初期,工具的表现远未达到预期,幻觉频发,对于一个追求数据严谨性的系统而言,这无疑是致命的。因此,我的核心工作便聚焦于一个目标:如何通过一套可复用的工程化方法,一步步地将这个工具的幻觉率降至可接受的范围。
在本文中,我将毫无保留地拆解我的整个优化心路与实战步骤。这不仅是一次技术复盘,更是一套经过验证的降幻觉方法论。希望能为同样在AI应用落地之路上探索的你,提供一些切实有效的参考。
一、💡 拨开迷雾:深刻理解大模型“幻觉”的本质

在着手“治病”之前,我们必须先精准“诊断”。大模型的“幻觉”并非某种神秘的程序缺陷,而是其底层工作原理所衍生的固有特性。它通常指模型在生成内容时,出现与客观事实不符、逻辑上自相矛盾,或是完全凭空捏造信息的情况。理解其根源,是我们制定有效对抗策略的基石。
1.1 根源一:概率的“原罪”——从统计规律到事实理解的鸿沟
从本质上讲,大语言模型是一个极其复杂的概率语言模型。它并不像人类一样真正“理解”世界的知识、事实与逻辑。相反,它的核心任务是在给定上文(Prompt)的条件下,预测下一个词(Token)出现的概率,并选择概率最高的路径生成序列。
这意味着,模型的输出完全依赖于其在海量训练数据中学习到的统计规律和语言模式。当它生成一句看似事实的陈述时,并非因为它“知道”这是真的,而是因为根据其学到的数据分布,这样的词语组合“听起来”最连贯、最合理。这种基于概率的生成机制,与真正的事实理解之间,存在一道难以逾越的鸿沟,这便是幻觉产生的第一个温床。
1.2 根源二:数据的“烙印”——训练语料的缺陷与偏见
模型的“世界观”完全由其“阅读”过的训练数据塑造。如果这些数据本身就存在问题,模型便会像一个不加辨别的学生,无意识地继承并放大这些缺陷。这些问题主要包括:
事实错误:训练数据中包含大量过时信息、错误观点或伪科学内容。
内在偏见:数据中蕴含的社会、文化或历史偏见,会被模型学习并体现在生成内容中。
信息缺失:对于某些冷门领域或最新事件,训练数据覆盖不足,形成知识盲区。
当模型被问及这些领域的问题时,它无法承认自己的“无知”,而是倾向于利用已有的、可能不相关的语言模式进行“创作”,从而导致幻觉。
1.3 根源三:创造的“冲动”——模糊指令下的“自圆其说”
大模型被设计为富有创造力的文本生成器。当面对一个上下文不明确、信息不足或模棱-两可的问题时,它的内在机制会驱使其“自圆其说”,努力生成一段语言上通顺、逻辑上看似闭环的回答,哪怕这意味着需要编造细节来填补空白。
这种“创造的冲动”在文学创作等场景中是优点,但在要求事实准确性的场景中,就演变成了致命的幻觉。它使得模型在知识边界处表现得极不稳定,成为幻觉的高发区。
综上所述,大模型的幻觉并非偶然的“bug”,而是其概率本质、数据依赖和生成机制共同作用下的必然产物。因此,对抗幻觉的思路,绝不能仅仅停留在模型算法层面,而必须构建一个多层次、系统化的工程“护城河”,从外部环境对其进行强有力的约束和引导。
二、⚙️ 多层防御:构建坚不可摧的“降幻觉”体系
对抗幻觉,是一场体系化的阵地战,而非一次性的冲锋。它需要我们从地基到顶层设计,层层设防。我的实践经验可以总结为一个多层次的防御体系,涵盖了模型选型、代码控制、知识注入和人机交互等多个维度。
2.1 万丈高楼平地起 —— 选择强大的模型基座
在讨论任何精巧的技巧之前,我们必须正视一个最基本、也最无法回避的前提:模型基座的能力,直接决定了我们反幻觉工作的起点和上限。
一个更先进、参数规模更大、训练更充分的模型(例如GPT-4、Claude 3 Opus或同等级别的模型),其本身在以下几个方面的基础能力会显著更强:
指令遵循能力:更精确地理解并执行复杂、多步骤的指令,减少因误解Prompt而产生的偏差。
逻辑推理能力:在面对需要逻辑推导的问题时,表现出更强的连贯性和准确性,减少逻辑谬误。
事实性知识储备:拥有更广泛、更新的知识库,其内在的“闭卷”回答准确率相对更高。
因此,在项目预算和技术栈允许的前提下,优先选择当前最强大的模型基座,本身就是降低幻觉率的第一步,也是最有效的一步。它为我们后续所有的优化工作提供了一个更高的起点。将有限的资源投入到更强的模型上,其回报率往往远超在弱模型上进行复杂的Prompt工程调优。
2.2 代码的“硬控”:从源头到出口的全程护航
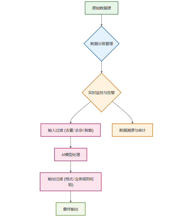
如果说选择强模型是打好地基,那么用确定性的代码逻辑构建一套“硬控制”流程,就是为整个AI系统搭建坚固的钢筋骨架。大模型的输出本质上是非确定性的,而我们的目标,就是用代码的确定性,去框定和约束这种不确定性。这一策略贯穿于数据输入、工具调用和结果输出的全过程。
2.2.1 善用MCP工具,实现优雅的“代码后置”
在我最初接触这个Agent项目时,我的第一反应是需要从零开始,编写一套复杂的代码链路来“管教”AI,包括手动处理API的认证、请求、轮询、响应解析等一系列繁琐工作。但很快,我发现了一个改变游戏规则的关键:一个优秀的MCP(Model Context Protocol)工具。
MCP可以被通俗地理解为**“AI世界的USB-C”**,它是一种开放协议,旨在标准化大模型与外部应用、工具和数据源的交互方式。它带来的最大价值在于,将开发者从大量重复、繁琐的底层工作中解放出来。
这一转变,让我的工作重心发生了关键性的迁移——从繁重的**“事前处理”转向了轻量而关键的“事后处理”**。这个流程可以直观地总结为:

我的核心代码不再是去实现工具调用的细节,而是:
接收初步结果:AI通过MCP工具执行任务后,会返回一个初步的、通常已经结构化的结果。
进行业务精加工:我的代码在这个相对干净的基础上,进行更贴近业务需求的精加工。例如,根据我们公司的特定业务规则,对返回的商品列表进行二次筛选、权重排序,或者补充内部数据。
这个过程,就如同我拥有了一台先进的“智能料理机”(MCP工具),它已经能自动完成和面、揉面、发酵等一系列复杂工序。我作为工程师的角色,不再需要从头和面粉打交道,而是更像一个最后的“品控师”和“造型师”。我的代码,就是在面包出炉的最后一刻,为它撒上精准的配料、进行完美的切割,确保最终出品既高效又完美。
2.2.2 构筑数据“防火墙”,把好输入的“总阀门”
“垃圾进,垃圾出”(Garbage In, Garbage Out)是计算科学的古老法则,在AI时代依然适用,甚至更为关键。无论是后续将要详述的RAG检索,还是直接的API调用,输入给模型的数据质量直接决定了其输出的可靠性。
因此,在数据“喂”给模型之前,用代码构建一道“防火墙”至关重要。一个健壮的数据治理与防火墙流程,应当覆盖从数据源到最终输出的全链路:

这道防火墙的作用是去重、去杂、去噪,确保输入给模型的信息是高度纯净和相关的。具体措施包括:
API过滤与参数约束:在调用外部API时,充分利用API本身提供的过滤参数(如
filter,sort,fields等),在请求阶段就精确获取所需数据,避免返回大量无关信息干扰模型判断。代码层面的去重与清洗:对从多个数据源获取的信息,在代码层面进行合并、去重和格式化,形成一个干净、统一的数据结构再交给模型。
敏感信息屏蔽:在将内部数据提供给模型前,通过代码剥离或替换掉不需要模型感知的敏感信息。
这一环节与RAG技术相辅相成,它确保了我们为模型准备的“开卷考试”教材本身是干净、准确的,从源头上切断了错误信息流入的可能性。
2.2.3 终末的“代码保险”,设置确定性出口
无论前面的流程如何智能,我们必须为系统的最终输出设置一道不可逾越的、由确定性代码构成的“质检”关卡。这道关卡是我们的最后一道防线,旨在最大程度上拦截和修正所有不符合业务规范的“幻觉”内容。
具体来说,这道“代码保险”通常包含以下几个层面的校验:
这道“代码保险”的核心思想是:永远不要完全信任模型的自我约束能力。通过在出口处设置这样一道确定性的闸门,我们才能确保无论模型在中间过程如何“自由发挥”,最终流出系统的,都是经过严格检验、符合预期的可靠内容。
2.3 Prompt的“软引导”:打造一个无法逃逸的“铁笼子”
在代码构建的硬性框架之内,Prompt是我们与模型进行沟通和引导的唯一渠道。如果说代码是“物理边界”,那么Prompt就是在这个边界内约束模型思想和行为的“法律法规”。一个设计精良的Prompt,其作用远不止是“建议书”,而更应该是一个结构精密、指令明确的“铁笼子”,让模型只能在预设的轨道上进行思考和生成。
2.3.1 语言的强度:从“请求”到“命令”
与人类沟通时,我们倾向于使用委婉、礼貌的语言。但与大模型交互时,这种模糊性恰恰是幻觉的催化剂。因此,Prompt的语言风格必须切换为命令式、不容置疑的语气。
避免使用:“我希望你…”、“你能否…”、“请尝试…”
坚决使用:“你必须…”、“禁止你…”、“你的唯一任务是…”、“严格按照以下格式…”
2.3.2 角色的锁定:定义一个专注的“专家”
为模型设定一个清晰、单一的角色,是约束其行为的有效方法。这被称为角色扮演(Role-Playing)。通过明确告知模型它的身份和唯一的任务,可以激活其在训练数据中学到的与该角色相关的知识和语言模式,从而提高输出的专业性和准确性。
2.3.3 格式的禁锢:从“问答题”到“填空题”
自由格式的输出是幻觉的重灾区。为了彻底杜绝这一点,我们必须提供一个无法被篡改的、严格的字段化模板,让模型的工作从开放式的“问答题”转变为封闭式的“填空题”。
这些关键的Prompt设计要点及其作用可以总结如下:
一个好的Prompt,应该像一个精密的模具。我们将经过代码预处理的“原材料”(数据)放入这个模具,模型的作用仅仅是完成填充,最终出来的形状就会被完全限定好,无处可逃。
2.4 知识的“注入”:引入RAG,让模型“开卷考试”
如果说代码硬控和Prompt软引导是为AI制定了严格的“纪律”,那么检索增强生成(Retrieval-Augmented Generation, RAG),就是为它提供一本可以随时查阅、内容绝对权威的“标准答案教科书”。这是对抗模型“凭空编造”型幻觉最核心、最有效的武器。
RAG的核心思想非常直观:与其让模型依赖自己脑中可能已经过时或不准确的内部知识来回答问题,不如让它基于我们提供的、实时的、可信的外部知识来回答。
2.4.1 RAG的工作流程:从闭卷到开卷的转变
一个典型的RAG系统,将传统的“提问->回答”模式,转变为一个三步走的流程。这个从‘闭卷’到‘开卷’的转变,其核心工作流如下所示:

检索(Retrieval):当一个用户问题进来时,系统不会立刻将其交给LLM。相反,它首先会根据问题的意图,自动去我们指定的外部知识库(如公司的产品文档、最新的政策规定、实时的业务数据库等)中进行搜索。
增强(Augmentation):系统从知识库中找到与问题最相关的几段信息或数据片段,这些被称为“上下文”(Context)或“证据”。
生成(Generation):然后,系统将这些检索到的“证据”与用户的原始问题一起,打包成一个新的、更丰富的Prompt,再交给大模型。同时,附上一条至关重要的指令:“请仅根据以下提供的资料来回答这个问题。如果资料中没有相关信息,请直接回答‘根据现有资料无法回答’。”
2.4.2 RAG带来的三重价值
这种模式转变带来的好处是巨大的,它从根本上改变了系统的可靠性:
幻觉大幅减少:模型的回答不再是基于概率的凭空想象,而是对我们提供的、可信资料的归纳、总结和提炼。这从源头上切断了事实性幻觉的产生路径。
信息永远最新:大模型的内部知识是静态的,取决于其训练截止日期。而RAG连接的知识库是动态的,我们可以随时更新。只要我更新了产品文档,模型的回答就能立刻跟上最新的变化,解决了知识时效性问题。
答案可追溯:由于模型的回答是基于特定的检索内容,我们可以轻松地将这些“证据”来源展示给用户。例如,在答案旁边附上“来源:XX文档第3.2节”。这极大地增强了工具的公信力和透明度,用户可以自行核实,建立起对系统的信任。
2.4.3 RAG并非银弹:对知识库的挑战
尽管RAG是降低幻觉的“利器”,但它并非“万能神药”。它的效果高度依赖于其背后的知识库质量和检索算法的精度。如果知识库本身就含有错误或过时的信息,RAG系统也会忠实地将这些错误“喂”给模型,导致“有据可查的胡说八道”。
因此,一个生产级的RAG系统集成,需要对流程进行更精细化的拆解与管理:
实施RAG的同时,必须伴随着对知识库的持续治理:
数据权威性:确保知识库的数据来源是权威、唯一的“真理来源”(Single Source of Truth)。
结构化与切分:对非结构化文档进行合理的切块(Chunking),优化索引,以提高检索相关性。
检索算法优化:根据业务场景,选择或组合使用关键词检索、向量检索等不同算法,并持续调优,确保能精准召回最相关的上下文。
三、🚀 范式革新:从开发者控制到赋能用户

以上我们讨论的策略,更多是从开发者视角出发,如何在后端为AI系统构建层层护栏。然而,MCP与大模型的结合,还催生了一种更激动人心的应用范式:它极大地降低了普通用户使用复杂工具的门槛,实现了从“开发者控制”到“赋能用户”的跨越。
3.1 AI的自学能力:让模型成为“超级实习生”
传统的人机交互模式是,用户需要先学习工具的说明文档,理解其复杂的参数和操作流程,然后再去使用它。这个学习成本往往是阻碍高级功能普及的最大障碍。
而现在,我们可以把这个“学习”过程也交给大模型。当用户需要调用一个复杂的MCP工具时,他除了给出任务目标(例如,“帮我查询过去一个月华东地区所有A类产品的销售额,并按月度环比增长率排序”),还可以同时“喂”给模型一份这个工具详细的API文档或使用说明。
接下来,神奇的事情发生了:大模型会像一个学习能力超强的实习生,“一边阅读教学文档,一边上手实际操作”。它会自行从文档中理解正确的API端点、必需的参数、数据格式和调用方法,然后生成完全合规的调用指令去执行任务。
3.2 革命性的用户体验
这种模式带来的体验是革命性的。它就像是为每一位用户都分配了一个永不疲倦、技术精湛的“超级实习生”。用户不再需要逐一学习如何操作一台复杂的机器,他只需要把机器的说明书扔给这个实习生,并清晰地告诉他想要的结果,实习生自己就能搞定一切。
例如,已经有MCP服务器(如Context7)能够将最新的库文档直接提供给AI。这完美地解决了AI编程助手因训练数据滞后而编造不存在的API接口或使用过时代码的经典幻觉问题。
这种范式将复杂工具的强大能力,从少数专业开发者的手中,解放给了广大的普通业务用户。它真正释放了大模型作为“通用人机接口”的巨大潜能,让技术的普惠性迈上了一个全新的台阶。
四、📜 总结:构建可信AI的组合拳
对抗模型幻觉、构建一个真正可用于生产环境的AI工具,从来不是单一技术能够解决的问题。它需要一个多层次、多维度的综合治理策略。通过在我司Agent工具项目中的反复实践与迭代,我提炼出了一套行之有效的“降幻觉”组合拳,其核心可以概括为以下几个层面:
一个坚实的基础:选择强大的模型基座
这是所有优化的前提。一个能力更强的模型,意味着更少的内在幻觉、更强的指令遵循能力,为后续所有工程手段的实施提供了一个高起点。一套开发者的“组合拳”:硬控与软引导的协同
这套组合拳是整个降幻觉体系的核心,它由三个关键部分组成,层层递进,互为补充:硬控制(代码):这是确定性的基石。通过MCP工具简化开发,并利用代码后置处理、数据防火墙和最终输出校验,为AI的整个工作流构建一套强制性的、不可逾越的规则框架。
知识注入(RAG):这是事实性的锚点。通过“开卷考试”模式,将模型的回答牢牢地锚定在可信、最新的外部知识库上,从根源上消除“凭空捏造”式的幻觉,并使答案可追溯。
软引导(Prompt):这是行为的规训。在代码和RAG设定的框架内,通过高强度的、命令式的Prompt工程,像打造“铁笼子”一样,精细地约束模型的最终行为、角色和输出格式。
一种赋能用户的“新范式”:释放通用接口的潜能
这是一种思维模式的跃迁。利用大模型超强的阅读理解和自学能力,让其在使用MCP工具时能够自学文档。这不仅解决了工具版本迭代带来的幻觉问题,更革命性地降低了非技术用户使用复杂功能的门槛,将AI的强大能力真正普惠化。
这套方法论的精髓在于,我们不再试图去“修复”大模型内在的不确定性,而是接受它,并从外部构建一个足够强大的确定性系统来“驾驭”它。通过代码的硬控、RAG的知识锚定、Prompt的精细引导,以及赋予用户更自然交互方式的共同作用,我们才能在享受大模型带来巨大便利的同时,真正建立起用户对系统信息准确性的信任。
最终,我们驯服的不仅仅是“善变”的大模型,更是通往构建下一代可靠、可信、可用AI应用的关键路径。这条路没有银弹,唯有系统化的工程思维和对技术边界的深刻洞察,方能行稳致远。
五、📚 延伸阅读:深化你的知识体系
%20拷贝-sibs.jpg)
为了帮助读者更深入地探索本文涉及的关键技术领域,我整理了以下参考资料和延伸阅读建议,希望能为你的学习和实践之路提供导航。
📢💻 【省心锐评】
别再幻想用一个“神Prompt”解决所有幻觉。真正的可信AI,是代码的“铁腕”、RAG的“书卷”与模型的“才华”三者间的精妙制衡,是工程纪律对概率艺术的优雅驯服。

评论