【摘要】2026年3月初,A股在连续下跌中进入高压状态,一套基于 OpenClaw 架构的自动交易系统在真实百万资金下完成了首周运行。区间收益为 -0.32%,同期沪深300为 -1.44%,实现 1.12个百分点超额收益。这份成绩单的价值,不在短期盈亏本身,而在于它展示了一种可执行、可验证、可复盘的自动交易框架已经进入真实市场。
引言
交易系统一旦进入真实市场,评价标准就会发生变化。回测里的收益曲线、模拟盘中的信号命中率、策略说明书里的逻辑闭环,都不再构成决定性证据。真正有意义的,只剩下三件事,系统是否能稳定运行,是否能承受波动,是否能在基准下跌时保持相对优势。
2026年3月2日至3月6日,A股市场给出了一个不算友好的开局。沪深300在短时间内连续回撤,市场情绪快速转弱。多数交易者在这种环境里首先面对的不是机会,而是压力。也正是在这一周,雪球完成了它的首个完整实盘交易周期。这里说的雪球,并不是传统意义上的人工辅助决策工具,而是一套基于 OpenClaw 智能体架构构建的自动交易系统。它按照既定模型自主完成选股、择时、下单、持仓管理和周度复盘。
如果只从表面收益看,这一周的结果并不激进。账户从100万元运行至99.68万元,周度收益 -0.32%。但如果把这组数字放到当时的市场背景中,就会看到另一层含义。同期沪深300下跌 -1.44%,系统实现了 +1.12个百分点 的相对超额收益。系统首周没有出现失控下单,没有出现极端回撤,没有在市场急跌中打乱节奏,同时还捕捉到了两只涨停股。对于一套刚刚完成真实市场落地的自动交易系统,这样的结果很难用“碰巧”来解释。
这篇报告的重点,不在于放大首周成绩,而在于把首周运行拆开来看。哪些数据说明系统具备基础稳定性,哪些行为说明系统已经具备组合管理意识,哪些细节又显示出它仍处在早期验证阶段。技术文章讨论交易系统,不能停留在“涨了多少”的层面,更需要回到系统工程本身。自动交易的价值,从来不只在收益曲线,还在于执行一致性、风险约束能力、结构化复盘能力,以及能否在真实环境中持续迭代。
%20拷贝.jpg)
✦ 一、系统首周运行的基本结论
1.1 首周结果先看事实,再看含义
1.1.1 首周核心数据
首周运行数据如下。
从绝对收益看,这是一周小幅回撤。从系统运行角度看,这个结果并不平庸。首周上线阶段最常见的问题并不是赚不到钱,而是执行不稳定。一套自动交易系统如果在真实市场里频繁误触发、过度交易、仓位管理紊乱,哪怕一周收益为正,也很难称为可靠。雪球首周并没有暴露出这些典型问题。
1.1.2 与基准对比更能说明问题
与沪深300对比的数据如下。
这组数据有两个关键点。第一,超额收益已经出现。第二,回撤控制优于基准。自动交易系统进入真实市场后的第一阶段任务,并不是立刻放大利润,而是先证明自己能在压力环境里维持结构稳定。雪球首周做到了这一点。
1.2 为什么首周小亏反而值得认真看
1.2.1 交易系统不能只看绝对收益
很多人评估交易系统,先盯着净利润。这种方法对人工交易有时还说得过去,对自动交易系统则不够完整。原因很简单,系统首周面对的是三个层面的验证。
如果一个系统在市场大跌时只亏 0.32%,同时跑赢指数 1.12%,那它至少说明了一件事,系统并不是在跟着大盘被动波动,而是在按照自己的框架做取舍。这就是系统独立性的体现。
1.2.2 自动交易系统首秀最怕什么
对于真实交易系统,首周最怕的风险通常不是收益为负,而是下面这些问题。
从这个角度看,雪球首周的意义在于,它已经表现出一套自动化系统应有的基本素质。先保证秩序,再争取收益,这是很多实盘系统长期存活的前提。
1.3 首周表现对应的技术信号
1.3.1 系统不只是会下单
首周数据背后反映出的不是一个“自动买卖脚本”,而是一套具备初步组合意识的系统。它的行为模式包括中等仓位启动、17只股票分散建仓、保留近40%现金缓冲、在下跌期不失序、在修复期能跟上。这说明系统输出的不是单点动作,而是一个围绕资金曲线组织起来的整体策略。
1.3.2 运行目标更偏稳定性
首周结果很清楚地显示,系统当前优先级更偏向稳定运行与相对收益,而不是极致收益率。换句话说,雪球的首周画像并不是高频猎手,更像一位注重组合平衡和回撤约束的管理人。这类风格在首周上线阶段是合理的,因为系统首先要证明自己在真实市场里不会做出错误放大的动作。
✦ 二、市场环境决定了这份成绩单的含金量
2.1 首周A股的真实背景
2.1.1 沪深300走势回顾
首周沪深300真实走势如下。
从走势上看,这一周并不复杂,甚至可以说相当典型。周一建仓窗口短暂打开,周二和周三连续下跌,周四和周五出现修复。对人工交易来说,这种节奏最容易带来误判,周一觉得行情稳定,周二开始承压,周三容易动作变形,周四又被反弹打乱计划。对自动交易系统来说,这恰好是一种很好的实战压力场景。
2.1.2 区间统计
如果没有市场背景,这些数字只是账面变化。一旦放进这一周的市场结构,就会清楚很多。系统不是在平稳市场里获得了超额收益,而是在系统性压力释放的环境里压住了回撤。 这两者的技术含义完全不同。
2.2 为什么这类市场更适合验证系统
2.2.1 顺风行情容易放大幻觉
自动交易系统在单边上涨市场里很容易显得漂亮,因为市场本身会掩盖很多问题。风格漂移、仓位激进、止损缺失、因子稳定性不足,这些缺陷在顺风阶段往往不会立刻暴露。系统一旦进入下跌或高波动环境,问题才会真正显现。
2.2.2 逆风行情才能看到底层结构
首周这种市场环境,对系统是一次压缩测试。下面这张表可以概括这种测试在不同层面的意义。
从工程上讲,系统上线初期最需要的,不是“最大收益测试”,而是“最坏环境下的稳定性测试”。这周市场恰好承担了这个角色。
2.3 市场环境对系统设计的反向验证
2.3.1 60%仓位与40%现金不是保守,是设计
首周数据显示,系统持仓市值为 603,263.36元,可用资金为 393,536.64元,可用资金占比 39.35%。从结果看,这一设置发挥了明显作用。周二、周三市场快速下跌时,账户没有因为高仓位暴露而承受更大的系统性冲击。
这说明系统的资金管理不是附属逻辑,而是核心结构之一。仓位本身就是策略的一部分。在自动交易中,很多人容易把选股当主角,把仓位控制当配角。真实市场往往正好相反,选股决定收益上限,仓位决定能否活过波动。
2.3.2 多标的分散配置减少了单点故障
系统首周持有 17只股票。这不是随机分散,而是一种降低单票风险、增强组合稳定性的结构安排。分散持仓的直接效果,是涨停股对净值拉动不会失真,弱势股对净值拖累也不会失控。它看起来不够激进,但更接近自动交易早期阶段的合理选择。
✦ 三、逐日拆解首周净值路径
3.1 逐日对照先看全表
3.1.1 账户与基准逐日数据
这张表有一个明显特征。首周真正难看的只有周二,之后系统迅速把节奏稳住,并在周四、周五完成净值修复。这个路径说明系统并没有在首次压力下持续恶化,而是具备调整后的稳定性。
3.2 每一天分别说明了什么
3.2.1 3月2日建仓说明系统采用组合启动
3月2日是首日建仓。大盘当日上涨 0.38%,系统完成了17只股票的初始建仓,仓位约60%。这个动作的技术含义是,系统采用了组合式启动,而不是单点压注。首日保留近40%现金,说明模型在真实环境中并未追求满仓效率,而是优先控制初始暴露。
3.2.2 3月3日承压说明系统还在适应市场节奏
3月3日,账户下跌 1.85%,沪深300下跌 1.54%,系统相对跑输 0.31个百分点。从结果看,这是首周唯一明显弱于基准的一天。这个表现并不意外。首日刚刚建立仓位,第二天就遭遇大盘急跌,系统的持仓尚未经过充分市场验证,出现轻微跑输属于正常区间。
重要的是,系统虽然在收益上承压,但没有在行为上失控。这种区分很关键。自动交易系统首周最怕的不是某一天跑输,而是因为跑输而触发一连串错误动作。雪球没有发生这种情况。
3.2.3 3月4日抗跌说明组合开始发挥结构作用
3月4日,市场继续下跌,沪深300跌 1.14%,账户只跌 0.45%,当天跑赢 0.69个百分点。这是首周最重要的一组数据。它说明系统的回撤控制并不是偶然,而是组合设计开始生效。中等仓位、分散持股、保留现金、避免高beta暴露,这些结构在市场第二次下探时开始体现效果。
3.2.4 3月5日和3月6日修复说明系统并非纯防守
很多系统在下跌时看起来稳,原因只是仓位低。一到市场反弹,净值却跟不上。雪球周四上涨 1.16%,周五上涨 0.85%,两天都跑赢沪深300。这说明系统不是单纯依赖低风险敞口,而是具备在反弹阶段参与收益的能力。能抗跌,还能修复,这才是稳定系统该有的样子。
3.3 用流程看首周运行节奏
下面这张图可以更直观地看首周净值路径与系统状态变化。

这条路径表明,系统在首周里没有经历“错误放大”的链条。它承受了冲击,随后把净值拉回了接近起点的位置。这一点比一两笔盈利交易更有价值。
✦ 四、3月3日压力测试真正暴露了什么
4.1 压力日的数据不能只看跌幅
4.1.1 当日对照数据
这组数据单独拿出来看,似乎没什么出彩的地方。可一旦放回系统评估框架,就会看出更重要的细节。当日全市场普跌,持仓下跌比例约70%,这意味着系统面对的不是个股层面的孤立风险,而是普遍性的市场冲击。在这种情况下,最大单票跌幅约-3%,没有扩散成组合级失序,这才是关键。
4.2 压力日最重要的是行为而不是情绪叙述
4.2.1 自动交易系统要看执行秩序
自动交易系统不需要“心理素质”这种描述,真正要看的是行为序列有没有稳定性。3月3日这一天,雪球的表现可以拆成下面几项。
从系统工程角度讲,这些指标比当天亏多少更重要。亏损是市场给定的,行为是系统自己暴露的。好的系统在坏天气里至少要做到不犯更坏的错误。
4.2.2 压力测试说明风控层优先级正确
如果一套自动交易系统把收益放在风控之前,3月3日这样的行情里很容易出现两种问题。一种是急跌中连续补仓,另一种是急跌后集中止损。前者会加大后续回撤,后者会错过后面两天的修复。雪球没有走向这两个极端,这说明其底层优先级排序是合理的。风险暴露被控制在策略框架内,而不是被市场情绪牵引。
✦ 五、个股表现与组合结构的信号
%20拷贝.jpg)
5.1 个股数据先反映组合风格
5.1.1 获利排名 TOP 10
5.1.2 回撤排名 TOP 10
这些个股数据呈现出一个相当清晰的组合特征。首周账户内部并没有出现大开大合的单票表现,涨停股存在,但总组合并未因个别票而失真,弱势股存在,但组合也没有被少数持仓拖垮。这说明系统首周更关注的是组合稳定性,而不是单只股票的极限收益。
5.2 两个信号比单只股票涨跌更重要
5.2.1 第一层信号是系统已经具备强势机会识别能力
报告中明确记录了两只关键个股。
这件事的价值不在于“抓住了涨停”本身,而在于它说明系统并不是纯防守型模型。一个只会控制回撤的系统,在市场结构修复时往往抓不到弹性机会。雪球首周能够在压力环境下仍然捕捉到两只涨停,说明其信号层已经具备识别局部高强度价格行为的能力。
5.2.2 第二层信号是个股回撤普遍受控
从数据看,最差个股回撤仅 -0.48%,大多数个股回撤集中在 -0.5%以内。这在指数单周下跌 1.44% 的环境里,是一个有辨识度的结果。它并不意味着所有股票都选得极准,而意味着系统没有把风险暴露集中到容易造成组合级伤害的方向上。
在真实交易中,很多系统不是败在抓不到强势股,而是败在错误的弱势持仓权重过大。雪球首周没有暴露出这个问题,说明其组合构造阶段已经有较强的约束意识。
5.3 个股表现背后体现的结构性设计
5.3.1 强势票被纳入,弱势票被稀释
如果把首周个股表现抽象成组合结构,可以得到下面这张表。
这种结构的技术含义是,系统没有押注“单一大逻辑”,而是在真实市场中以多点布局实现稳态运行。对自动交易来说,这是一种更符合工程思维的做法。模型先争取低波动和可解释的资金曲线,再逐步提高高置信度信号的配置权重。
5.3.2 涨停没有把净值拉很高恰恰说明组合克制
很多人看到“两只涨停”却发现账户周收益还是小幅为负,会本能地觉得可惜。其实从系统角度看,这反而是一种合理现象。原因有两个。一是持仓分散导致单票对净值影响有限。二是系统当前并没有把高弹性信号放到主导位置,而是让它们在组合中承担增益角色。收益弹性受限,是首周风格的结果,不是系统失灵的证据。
✦ 六、多战法并行不是包装,而是系统层面的必要结构
6.1 各战法表现直接决定了组合分层
6.1.1 战法数据汇总
先不讨论这些口径本身是否已经足够精细,单从结构上看,系统并不是在执行一套单点模型,而是在并行运行多套信号框架。自动交易系统一旦走向真实市场,单因子、单模式、单风格的脆弱性会迅速放大。多战法并行,目的不是增加复杂度,而是建立跨市场状态的适应能力。
6.2 四类战法在系统里扮演的角色
6.2.1 暴力K战法负责捕捉高弹性
从结果看,暴力K战法首周最亮眼。华瓷股份和瑞达期货的涨停表现,都落在这一策略类别中。这说明该战法更接近动量识别与强势突破逻辑。它的作用不是覆盖大多数时间,而是在市场局部活跃时承担收益向上的抓手。
6.2.2 大负值战法负责压低组合波动
大负值战法虽然没有显著盈利,但从老板电器、侨银股份等个股表现看,它体现出更明显的防守属性。自动交易系统在早期阶段常常需要这样一类策略。它未必创造最大收益,却能在非主升环境中保持资金曲线平稳。
6.2.3 上穿60与填坑负责补足趋势和修复型信号
上穿60放量与填坑战法在首周表现一般,但这并不意味着它们没有价值。相反,在更长周期中,这类策略常常承担趋势确认、修复跟随、二次启动识别等任务。首周市场节奏较短,强弱切换快,这两类策略没有充分展开并不奇怪。
6.3 多战法机制的工程意义
6.3.1 单一策略对真实市场过于脆弱
可以用一张表来理解单一策略和多战法结构的区别。
雪球首周采取的是后一种模式。对于真实A股来说,这更接近可运行架构。A股市场风格切换快,情绪周期短,单一策略常常只能在局部时段有效。多战法并行并不保证短期爆发,但能显著降低系统在某一类环境里“完全失明”的概率。
6.3.2 多战法要求更强的数据治理能力
战法变多以后,系统不只是要会交易,更要会管理信号。不同策略之间的优先级、仓位分配、行业重叠控制、交易冲突规避,都会变成必须解决的问题。这说明雪球如果要持续迭代,未来真正拉开差距的未必是“再发明一个新战法”,而是把现有战法之间的协作关系管理得更好。
✦ 七、从系统架构视角看,雪球首周到底验证了什么
%20拷贝.jpg)
7.1 自动交易不是一个模型,而是一条链路
7.1.1 首周验证的是完整链路可运行
很多外部观察容易把自动交易系统理解为“一个会选股的模型”。真实情况并不是这样。自动交易从技术上至少包含下面这些层。
雪球首周的价值就在于,它已经证明这条链路不是停留在设计图纸上,而是进入了真实市场,并且完成了一个完整周期的运行。系统工程落地,本身就是结果。
7.2 首周说明系统已经具备三项基础能力
7.2.1 第一项能力是稳定执行
自动交易系统最底层的要求是动作一致。信号生成后能否转成真实下单,订单能否按预期成交,行情剧烈波动时是否会导致异常重复触发,这些都是底线能力。首周没有出现明显失控迹象,说明执行链路至少是通的。
7.2.2 第二项能力是组合管理
从17只股票、60%仓位、近40%现金、单票回撤压制、修复期能够回升这些特征看,雪球已经不是“单笔交易优化器”,而是一套围绕组合净值运行的系统。自动交易真正要长期有效,靠的不是单次命中率,而是组合层面的资金曲线管理。
7.2.3 第三项能力是结构化复盘
首周报告中已经出现了对基准、单日、个股、战法、回撤、仓位的分层统计。哪怕数据口径未来还可以更精细,这种复盘方式本身已经说明系统具备可持续迭代的基础。自动交易如果没有复盘结构,系统很难持续优化,只能停留在“今天赚没赚”的表层判断里。
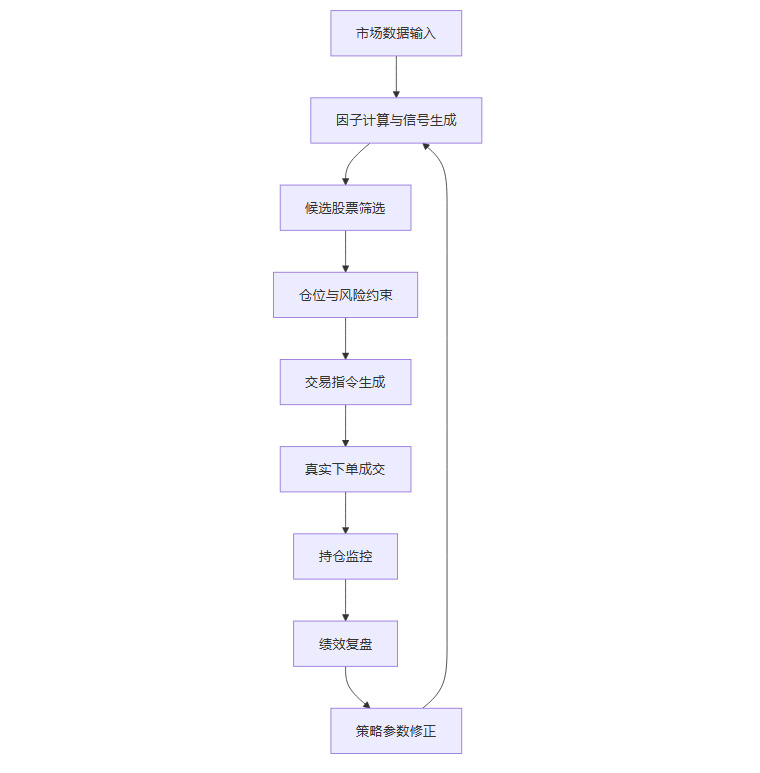
7.3 用流程图看一套自动交易系统的闭环
下面这张流程图能更直观地说明雪球首周实际验证的是哪种能力。
如果从软件架构角度看,这是一条典型的在线决策闭环。难点不只在某个模块的算法,而在于整个闭环是否能稳定协同。首周结果至少说明,雪球已经通过了“闭环可运行”这一关。
✦ 八、去掉“AI叙事”之后,这套系统真正有价值的部分
8.1 交易系统的价值不能停留在概念层
8.1.1 市场不为技术名词买单
无论系统底层名称叫 OpenClaw,还是别的架构,进入真实市场之后,市场只认结果。这里的结果也不只是收益率,还包括是否可执行、是否可复制、是否可监控、是否可复盘。去掉所有技术叙事之后,雪球首周真正有价值的部分有三点。
8.1.2 稳定性比“神奇预测”更值钱
外界容易被“抓到涨停”吸引,这当然重要,但长期看更重要的是系统能否稳定复制自己的行为逻辑。自动交易最怕的是这一周看起来很强,下一周却因为市场风格变化完全失效。首周报告至少说明,雪球现在更偏向一个稳定的框架,而不是一个依赖单次爆发的黑盒子。
8.2 真实交易场景里,哪些能力比预测更重要
8.2.1 先活下来,再谈放大利润
自动交易系统的成长顺序通常如下。
雪球首周显然还处在前两阶段之间。它已经完成了稳定运行和相对收益验证,下一步才是提升收益弹性。这种路径并不激进,但更符合工程视角。因为系统一旦在第一阶段就把目标设成高收益,很容易在风险管理上留下隐患。
8.2.2 一致性比偶发命中率更有价值
交易系统短期抓住一两只强势股并不罕见,真正稀缺的是在不同市场条件下保持一致行为。首周里,雪球在市场下跌时没有自乱阵脚,在市场修复时能够参与反弹,在组合层面没有偏离风控约束。这种一致性比单笔收益更能说明一套系统是否值得持续观察。
✦ 九、首周报告还缺什么,下一步该补什么
%20拷贝.jpg)
9.1 现有报告已经够看结果,还不够看执行细节
首周报告提供了相对完整的收益、回撤、个股和战法信息,但如果从系统工程和量化运营角度继续往前走,仍有几个关键指标需要补齐。
这些指标并不是为了把报告写得更复杂,而是为了把系统从“能用”推进到“可审计”。自动交易走到真实环境,审计能力本身就是系统能力的一部分。
9.2 首周之后最值得观察的三件事
9.2.1 超额收益能否持续
首周跑赢大盘 1.12个百分点,这是一个好起点。但一周的数据不足以下结论。后续更重要的是看系统在不同市场状态下是否能持续保持超额收益,比如上涨周、震荡周、急跌周各自表现如何。
9.2.2 收益弹性能否提升
当前系统明显优先稳定性。这个选择在首周阶段合理,但后续仍需观察系统能否在保持风控的前提下,逐步提高对强势机会的利用效率。否则系统可能长期表现为“很稳,但不够赚”。
9.2.3 复盘体系能否从结果型升级到诊断型
一份成熟的自动交易周报,不只是告诉外界这周赚了多少,还要告诉自己为什么赚、为什么亏、哪些模块在贡献、哪些模块在拖累。首周报告已经有了结果层结构,下一阶段需要补的是诊断层结构。
结论
这份首周实盘运行报告真正值得关注的,不是“自动交易系统首周赚了多少钱”,而是它已经用真实市场数据说明,一套基于 OpenClaw 架构构建的自动交易系统,能够在高压环境里完成完整交易闭环,并表现出稳定性、抗跌性和相对收益能力。
2026年3月2日至3月6日这一周,并不适合把任何系统包装成“无所不能”的工具。市场已经足够复杂,也足够诚实。正因如此,首周这组并不夸张的数据才更有分量。账户收益 -0.32%,沪深300收益 -1.44%,超额收益 +1.12%。在连续下跌中,系统没有失控,在反弹修复中,系统没有掉队,在结构性机会中,系统抓到了两只涨停股。
从技术角度看,雪球首周已经完成了三个层面的验证。第一,链路可运行。第二,组合有约束。第三,结果可复盘。这三点叠加起来,才构成一套自动交易系统真正的起点。它离成熟还有距离,但已经走出了最难的一步,那就是把概念变成可检验的现实。
后续如何评价这套系统,不该停留在“AI炒股行不行”这种泛化表达上,而应该回到更具体的工程问题。它能否持续跑赢基准,能否在提高收益弹性的同时守住回撤,能否把复盘体系做成可审计、可迭代、可规模化的基础设施。真正有生命力的系统,最终不是靠一个标签站住,而是靠一条持续稳定的资金曲线和一套自洽的运行逻辑站住。
📢💻 【省心锐评】
首周结果不喧闹,却很扎实。自动交易最难的不是抓涨停,而是在真实波动里把秩序守住。
评论