【摘要】面向小学一至三年级,构建多智能体与多终端协同的AI陪学系统,兼顾学科学习、情绪支持与习惯养成。
引言
前几篇中,AI 陪学体系的轮廓已经形成。第一篇提出从单一功能工具走向整合式学习伙伴的范式转向,强调技能、情绪与知识三条能力链的贯通。第二篇围绕这一理念,给出了以 PC 为学习中枢的多终端架构,将手机、智能音箱、AI 眼镜和实体 AI 玩具纳入同一技术底座,并以多智能体协调为核心。第三篇把视角落在学龄前阶段,重点讨论启蒙陪伴和全维发展评估,尝试在不贴标签的前提下,为孩子建立一条早期心智成长轨迹。
小学一至三年级处在这条路径的第二个台阶。孩子每天都在接触系统化的语文、数学和英语学习任务,识字、拼音、基础算数和简单听说练习成为新的日常。与此同时,自我意识和同伴比较快速增强,外界反馈开始塑造“我是不是会学习”这种底层判断。如果这一阶段体验失衡,要么被过早应试拉向焦虑,要么在长期挫败中退缩,后续补救需要付出极大代价,这一点在大量教育实践中已有印证。
在已有的多终端、多智能体和家长端整体架构之上,小学低段需要一套更细致的设计方案。系统既要托住学习任务,又要保护好奇心和自信心,还要协助家长逐步把孩子从完全被动管理,引导到有节奏的自我管理轨道上。下面从阶段特征、能力目标、多智能体设计、终端协同、数据与评估以及典型场景六个维度,构建小学低段智能体应用的完整蓝图。
⚙ 一、小学低段儿童的阶段画像与系统定位
%20拷贝.jpg)
1.1 认知与学习任务的变化
小学低段儿童的认知状态介于学前的经验导向和高年级的抽象学习之间。注意力时长相较学龄前有所提升,但对单一形式的信息输入仍然较为敏感,长时间重复同一种练习容易引发疲惫和抗拒,因此把学习内容切分成十到十五分钟的小单元更符合这一阶段的心理和生理节奏。
抽象思维刚刚起步,孩子对符号的理解仍强依赖具象支撑。识字如果完全脱离具体图像和生活情景,往往只能停留在机械记忆,稍作场景变化就容易遗忘。数学学习也类似,单纯口算数字远不如结合实物、数轴、情境图片来得有效,这背后本质是感知通道尚未与抽象符号完全对齐,需要过渡层。
学习任务维度呈现出明显的体系化特征。语文从拼音、基础识字开始,逐步过渡到短文阅读和简单写话。数学集中在十进制理解、加减法运算和最基础的应用题场景。英语在很多地区从二年级或三年级引入,以听说和单词认读为主。任务本身难度不算高,但频度高、跨度广、持续性要求强,一旦缺少节奏安排就容易堆积成压迫感。
1.2 情绪、自我概念与成就体验
小学低段是自我概念塑形的关键时期。孩子开始频繁对比“谁写得快”“谁算得对”“谁被老师表扬”,这些外部评价受环境随机波动影响很大,却会在孩子脑中固化为“我聪明”“我笨”“我不适合学习”等简单结论。一次两次挫败本身影响有限,但如果长期缺少被看见的进步和被肯定的努力,负向自我概念就会逐渐稳定下来。
这一阶段的情绪调节能力有限。孩子面对连续失败容易直接用行为退出任务,例如抛下练习本、直接说“不做了”“太难了”。如果大人和系统的反馈只围绕“对”与“错”,而很少针对“思路是否合理”“有没有尝试新方法”进行认可,孩子会自然把失败归因为能力不足,而不是策略不足或练习时间不够,从而回避类似任务。
在 AI 陪学系统的视角下,自我概念不是抽象概念,而是由大量细碎的互动叠加而成。每一次错误后的反馈话术、每一次小进步的记录方式,都会在日积月累中影响孩子对“学习”这一行为的情绪色彩,因此设计时需要在技术层面为这些细节预留足够空间。
1.3 家庭角色与原生环境在系统中的投影
与学龄前阶段相比,小学低段的原生家庭结构变化有限,但家庭对“成绩”的关注度显著提高。许多家庭的陪伴模式会从“以玩为主”迅速切换到“以作业为主”,在这个过程中,父母自身的焦虑很容易通过语气、表情和行为传导给孩子,这一点在作业时段体现尤为突出。
高控制风格家长在作业陪伴时容易采取高声提醒、直接纠错、频繁催促等方式,把学习变成权力博弈。支持型家长则更倾向于与孩子共同拆解任务,用问题引导代替直接指令。AI 陪学系统如果不对这类行为差异加以识别和引导,很难在实际落地中发挥预期效果,因此需要在家长端中加入对教养风格与家庭氛围的轻量评估,与孩子端的学习与情绪数据进行对照。
在系统定位上,小学低段阶段的 AI 陪学不只是“孩子的学习软件”,而是家庭学习生态中的一个新角色。它需要在孩子与家长之间充当缓冲区与翻译器,既要解释孩子的行为与节奏,也要帮家长看到自己行为的后果,从而引导家庭关系在学习议题上逐步转向合作模式。
⚙ 二、能力目标与设计边界
2.1 学科学习目标:从内容掌握到方法萌芽
小学低段的学科学习目标可以拆成四个层级。第一层是基础技能,包括识字与拼音、加减法、初步图形认知和简单英语听说。AI 智能体需要提供充足练习机会,支持多模态呈现,避免练习停留在单一题目列表和标准答案反馈的形式。
第二层是理解体验。即便部分内容本身是记忆性任务,系统也要尽量通过故事、生活场景和类比来包裹,让孩子感受到“这些符号与生活有什么关系”,从而形成意义感。第三层是方法意识萌芽。智能体在讲解时,不只展示解题步骤,还要用简单语言标记策略,例如“先找到题目里的关键信息”“先从简单的数开始算”,让孩子在反复接触中形成朴素的策略库。
第四层是自我效能感提升。孩子需要通过一次次可见的小成功,体验到“我通过努力解决了问题”。系统可以在任务设计和难度调节上刻意安排一部分“可赢的战役”,例如在一段略难内容后立即安排一组与之相关但更容易的题目,让孩子在刚刚理解后迅速获得正反馈。
2.2 情绪与自信目标:错误常态化与挫折缓冲
在情绪与自信维度,系统需要以更长时间轴做设计。第一目标是把错误常态化,将“做错题”从一种威胁体验转为一种信息反馈。智能体可以在每次错误后,用固定框架进行回应,先说明“出错原因”,再指出“下次可以怎么试”,最后给出轻微鼓励,避免将错误简单归入“粗心”这类模糊标签。
第二目标是提供挫折缓冲。当连续错误、明显拖延或强烈自贬表述出现时,情绪智能体要主动介入,暂时搁置学科追问,把注意力拉回到孩子的感受上,再通过任务分解、降低门槛或短暂休息来重新启动任务。这类设计对算法没有高门槛,对产品逻辑与话术却有很高要求,需要与一线教育心理实践充分对齐。
第三目标是维护长期兴趣。兴趣不是瞬间情绪,而是多次愉快或成就体验的积累。系统可以通过主题任务、勋章体系和成长故事线,把零散练习串联起来,让孩子感受到自己在某个方向上持续推进,而不是只在每日清单里机械打钩。
2.3 习惯与执行功能目标:从被动执行到在提醒下主动
小学低段的执行功能尚不成熟,系统不能把“自律”作为短期目标压在孩子身上,而应当设置合理台阶。第一阶是规范化作业前后流程,例如在每次学习前指导孩子检查书本与文具,学习后引导孩子收拾桌面并进行简单口头复盘。第二阶是在清晰规则下进行番茄式专注训练,让孩子体验在一定时长内暂时集中,结束后获得休息与奖励。
第三阶是建立时间感。系统可以通过简洁的时间轴,将一天中学习与娱乐的分布呈现在孩子端和家长端,帮助孩子逐步理解“时间分配”的概念,而不仅是被要求“快一点”。执行功能目标的设计需要尽量量化又不过度精细,让孩子能够看到自己的变化而不感到被监控。
2.4 设计边界与反模式
在确立目标的同时,需要明确设计边界,防止系统走向反方向。首先,AI 不承担成绩评判者的角色,考试与分数评定仍归学校与教师。在家庭场景,AI 提供的只是过程性数据和建议性结论,避免越位。其次,AI 不能成为“高压代理人”,系统话术需要严格避开威胁式和比较式表达,即使家长一时冲动希望“用 AI 吓一吓孩子”,系统也不应提供这样的模式。
再者,AI 不替代孩子完成学习任务,尤其是写作与解题过程。拍照识题与自动生成答案只能作为家长模式下的辅助工具,对孩子模式应默认关闭或严格限制,鼓励通过过程化讲解与提示引导孩子自己完成。最后,AI 不直接输出关于“智商”“天赋”的判断,即使通过长期行为数据可以推断出一定差异,也只采用发展节奏、优势领域与支持建议的表述方式,留出足够空间给后续教育干预与自然成长。
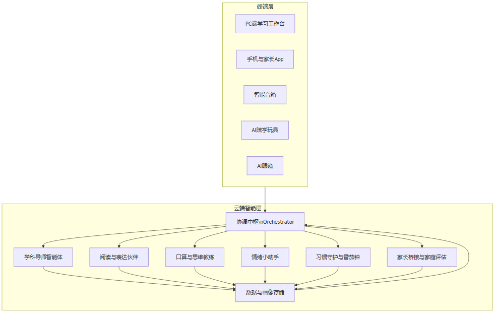
⚙ 三、多智能体体系在小学低段的角色编排
%20拷贝.jpg)
3.1 核心智能体角色概览
在小学低段,整套系统涉及的智能体可以分为六类核心角色。下面用一张表做概览,便于把握整体分工。
这些智能体在云端作为相对独立的服务运行,由协调中枢根据实时上下文进行编排与调度。下面对关键角色进行展开。
3.2 学科导师智能体族
学科导师智能体按学科与学段进行细分,如“小学低段语文导师”“小学低段数学导师”“小学低段英语导师”。每个智能体掌握对应课程标准与题型体系,同时维护一个细粒度知识图谱,记录每个知识点的掌握度。
语文导师在识字阶段采用图像、例词和造句三步结构,把单字嵌入具体语境。在阅读阶段,会根据篇幅和难度拆分阅读任务,先由系统朗读,再让孩子跟读,最后提出若干理解问题。数学导师则根据题型模板,将应用题分解为“情境识别”“数量关系”“运算步骤”几个部分,支持对错误原因的分类判断。英语导师以短对话和词组练习为主,更多关注孩子是否敢开口,而不是是否完全模仿标准口音。
在技术实现上,学科导师智能体需要结合规则模板和大模型推理。规则模板保证关键知识点和题型讲解的一致性,大模型负责根据孩子当前表述和上下文做个性化调整,特别是在解释思路和回应孩子追问时,更接近真人教师的话语风格。
3.3 阅读与表达伙伴智能体
阅读与表达伙伴智能体围绕绘本和短文构建完整互动流程。系统首先根据孩子阅读水平和兴趣标签推荐合适文本,在 PC 端展示图文内容的同时,通过语音朗读降低初次接触门槛。随后引导孩子自主朗读,在音箱或 PC 上采集语音,给出节奏、清晰度和断句方面的反馈。
理解环节中,智能体会提出若干开放度适合的提问,例如“这个故事一开始发生了什么”“后来谁帮助了谁”,鼓励孩子用自己的话回答。最后一步是复述或续编,孩子可以对着 AI 玩具或音箱讲述故事,系统在后台识别大致结构,看他是否覆盖了关键情节,并给予鼓励性反馈与适度提示。
在长期数据层面,阅读与表达伙伴会记录孩子的阅读量、类型偏好和表达长度等指标,作为后续评估语言发展和自信状态的一个侧面。
3.4 口算与思维教练智能体
口算与思维教练智能体由两部分组成,一部分是高度结构化的口算引擎,另一部分是相对开放的思维训练模块。口算引擎需要对每一道题的类型、难度和出场顺序做精细管理,在练习过程中根据孩子的正确率与反应时间动态调整题目间隔和复杂度,既避免一味简单,也避免连续打击。
思维训练模块则围绕排序、分类、模式识别和简单空间推理展开,通过图形游戏和数字游戏两种呈现方式来覆盖不同偏好。智能体会记录孩子在这些任务中的表现,例如尝试次数、策略变化和完成用时,通过这些数据为后续的认知发展评估提供补充维度,而不会直接给出“聪明与否”的判断。
3.5 情绪小助手智能体
情绪小助手智能体是儿童端最具人情味的角色之一。它通过对自然语言内容、语速、音量以及任务中断行为的综合分析,对孩子当下的情绪状态做粗粒度识别。在学习过程中,当孩子出现“我不想学了”“太难了”之类表达时,情绪小助手将接管对话权,暂时压制难题讲解逻辑。
在应对策略上,情绪小助手依赖一个有限但精心编排的脚本库,例如先进行情绪命名和共情,再给出“一起试试看只做一小步”的建议,必要时建议短暂离开座位活动几分钟。在极少数检测到强烈沮丧或长时间低落的场景中,情绪小助手会与家长桥接智能体协作,在家长端触发一条低调的提醒,建议家长当天留出时间与孩子沟通。
3.6 习惯守护与番茄钟智能体
习惯守护与番茄钟智能体的任务是把每天的学习行为拆解成结构化流程。系统在家长端设置每日或每周的任务模板,例如“作业前准备五分钟”“主学习二十分钟”“复盘五分钟”,然后在孩子端以任务卡与计时器形式呈现。
智能体会在学习前提醒孩子准备书本与文具,在学习中根据预设时长进行轻量提醒,在学习结束后引导孩子用一两句语言总结今天做了什么。这些行为都会记录在习惯数据库中,形成可视化时间线,为孩子和家长提供最好用的“过程镜子”。通过这样的方式,系统将执行功能培养嵌入日常生活,而不是指望一套单独的“自律课程”起作用。
3.7 家长桥接与家庭评估智能体
家长桥接与家庭评估智能体是连接孩子端与家长端的关键结构。它立足于两类数据源,一类是孩子在学习与互动中的行为数据,另一类是家长通过简短问卷和观察记录提供的信息。系统通过对比两类数据,给出关于家庭学习氛围和教养风格的粗粒度判断,例如“支持多于控制”“控制明显较多”“情绪张力偏高”等标签,同时附上解释说明,避免误导。
这一智能体不对家庭做价值评判,而是尝试给出可操作建议,例如在孩子近期情绪波动较大而任务负载又较重时,建议家长适当减轻作业强度或调整交流方式,并推荐一两段对应的家长微课。通过这种方式,AI 不站在家长对立面,而是作为共同调节者出现。
⚙ 四、多终端协同架构:从云端到桌面与客厅
4.1 端云整体结构
为了支撑上述多智能体协作与多终端分工,可以通过一个简化的端云架构图来概括系统结构。

协调中枢负责解析来自各终端的请求,根据当下任务状态选择合适的智能体组合,并将生成的响应回传到具体终端。数据与画像存储模块作为共享底座,为每次决策提供历史信息。
4.2 PC 端学习工作台与家长共学空间
PC 端承载小学低段绝大部分结构化学习任务。界面设计要兼顾两个角色,孩子在前台操作任务卡和互动内容,家长在需要时可以切换到家长模式查看深入数据。系统可以通过颜色与布局区分两种模式,防止误操作。
在技术上,PC 端需要实现对图文、音频和视频的综合展示,同时提供低延迟交互能力,例如朗读语音识别、手写笔迹采集和屏幕录制。对于题目解析与知识图谱展示,PC 端要提供足够的空间展示思路路径和知识节点,避免在小屏上挤压信息。
4.3 手机端与家长 App 的双重角色
手机端一方面是孩子的轻量练习入口,另一方面是家长的随身控制台。对于孩子,手机端适合提供短时练习,例如拼音听写、词卡记忆和简短口算,避免复杂操作。对于家长,App 需要提供任务提醒、学习小结和异常提示,并允许调整终端使用规则和时段。
在架构上,手机端与云端的通信侧重消息推送与小数据同步,相比 PC 端的高带宽内容传输,手机端对网络质量的敏感度更低,可以在较差网络环境下维持基本功能,这对通勤和外出场景很重要。
4.4 智能音箱与 AI 玩具的语音与实体入口
智能音箱在家庭空间中通常处于固定位置,适合作为听读、背诵和口算练习的主载体。音箱端 Agent 负责本地唤醒词处理与基础指令识别,将语音内容和任务请求发送到云端。情绪小助手和口算教练经常通过这一终端与孩子互动,形成相对稳定的学习仪式。
AI 陪学玩具作为实体形态的学伴形象,在小学低段仍然扮演低压表达与复盘伙伴的角色。其终端 Agent 确保触摸事件与语音唤醒的正确处理,在孩子对其倾诉学习体验时,将语音信息加工为简短摘要送往阅读与表达伙伴和情绪小助手。这样既保留了实体依恋,也把互动内容纳入整体学习画像。
4.5 AI 眼镜与用眼健康监测
AI 眼镜在小学低段的使用需要克制。终端 Agent 更多承担图像预处理与距离监测任务,例如在孩子佩戴眼镜查看作业本时,对视距、头部姿态做简单识别,并在超时或过近时向孩子发出轻量提醒。同时,眼镜可以将纸质题目图像上传给 PC 端或云端,辅助学科导师进行题目解析与讲解,但不直接在视野中显示完成步骤,避免构成“隐形答案”。
健康相关数据在家长端通过图表和摘要方式呈现,让家长看到孩子在一段时间内的用眼与姿态情况。系统只提供改善建议,不进行夸张警告,保持理性与可操作性。
⚙ 五、数据与评估:从单次练习到成长轨迹
%20拷贝.jpg)
5.1 学习数据采集与关键指标
在学习层面,系统需要采集多种类型的数据,包括但不限于完成时长、正确率、错误类型分布、重做次数和提示依赖度。每一类数据都围绕一个核心问题服务,即孩子在哪些知识点、哪类题型和哪种表述方式上表现稳定,在哪些地方容易反复出错。
通过对这些数据进行聚合,系统可以为学科导师智能体提供更可靠的调度依据。比如在数学模块中,如果发现孩子在同一类型应用题上多次因读题错误导致失误,那么后续讲解应优先加强“读题提取关键信息”的引导,而不是继续投入大量运算题。
5.2 情绪与行为数据的温和使用
情绪与行为数据敏感又必要。系统可以通过自然语言内容、学习中断事件和任务拖延行为来构建简单情绪特征,例如近期正向表达与负向表达的比例、在特定学科任务中退出次数的变化等。然而这些数据的使用需要严格限制范围。
在孩子端,情绪数据只间接反映为建议和引导话语,不以任何分数或等级形式出现。在家长端,情绪与行为趋势以图表或简单总结呈现,但同样不输出类似“心理问题”“风险人群”这类标签,而是用“需要更多支持”这种开放表达,并配合建议性的线下沟通与专业咨询提示。
5.3 原生家庭评估与反馈闭环
家庭评估模块通过家长自填问卷和系统观测数据共同构建。问卷涉及陪伴时间、情绪表达方式、作业陪伴习惯和对错误的典型反应等问题。系统观测则关注家长端互动频率、任务调整策略和家长微课完成情况。两类数据结合后,家庭评估智能体给出对教养方式的粗略画像。
反馈闭环要坚持两个原则,一是尊重与非评判,二是强调行动建议而非标签分类。报告中可以对家庭在支持、控制和情绪张力三个维度给出位置标记,并为每个维度配上一两条具体可执行的改善建议,例如增加肯定性反馈的次数、尝试将作业对话中的否定语句改写为提问句等。
5.4 可视化呈现与家长可解释性
所有评估结果最终都要落在可理解的可视化上。针对孩子端,系统可以用成长树、星级进度条或热力图等形式,展示某一学科或技能在一段时间内的变化趋势,引导孩子关注“自己变得更熟练”而不是单次分数。针对家长端,则可以用雷达图和时间轴结合的方式,同时呈现认知、情绪和习惯三个维度的趋势。
在可解释性方面,家长需要知道每一项指标的来源和限制。例如在图表旁边用简短文案说明“情绪趋势基于孩子在学习过程中的语言与行为,不等同于正式心理评估”,并明确何时需要寻求线下专业支持,避免因为图表误读带来新的焦虑。
⚙ 六、典型场景设计:小学低段的一日三场景
6.1 早晨轻互动与语言激活
早晨是相对轻松的时间段,适合做低负荷且节奏温和的任务。智能音箱可以在早餐时间播放短篇英语问候句或前一天学过的儿歌,孩子在不刻意练习的情况下顺带复述几句,系统在后台记录次数与参与度,不做强制打卡。这样的设计既能温和激活语言通道,又不会破坏早晨家庭氛围。
6.2 放学后主学习时段的协同流程
放学后是一日中最集中的学习时段。孩子与家长回到家后,PC 端自动弹出当天的“轻量学习清单”,根据学校课表与前期表现推荐三到四个小任务,例如语文识字十分钟、数学口算十分钟、绘本阅读十分钟。习惯守护智能体启动番茄钟,音箱和 AI 玩具配合语音与灯光提醒,提示孩子先收拾好书包和文具。
在数学口算环节,孩子可以选择通过智能音箱完成。音箱引导孩子站到合适位置,以游戏语气报出题目,口算教练智能体实时判题。遇到连续错误,情绪小助手智能体介入,先用简单话语认可孩子的努力,再建议暂时改为在纸上演算,由 PC 端呈现更直观的辅助线和图示。处理完一两道典型题目后,再回到音箱口算模式,让孩子体验“原来可以成功”的过程。
6.3 夜间复盘与家长协同
睡前是进行轻量复盘与情绪整理的合适节点。AI 玩具可以在孩子上床后用轻声语调提问“今天最喜欢的一个任务是什么”,引导孩子用简单语言回顾学习体验,并在孩子表达时给予肯定。与此同时,系统在后台将这一复盘行为记录为“自主回顾”事件,纳入习惯构建记录。
家长在另一侧,可以打开 PC 或手机上的家长端界面,查看当日总结。报告不强调对比,而是展示当日任务完成情况、情绪波动提示和需要关注的错题类型。家长桥接智能体为当前状态匹配一则简短家长微课,例如关于“如何在孩子出错时保持合作姿态”的五分钟视频。家长可以根据精力选择立即观看或稍后处理,但系统会在合适时间提醒,帮助家长持续参与而不是一次性爆发。
结论
小学一到三年级承上启下。一端连接着学龄前的启蒙和游戏,一端通往高年级的系统学习与应试环境。整合式 AI 陪学系统在这一阶段的设计成败,将直接影响后续各阶段的空间。以多智能体和多终端为基础的架构,使系统可以在学科辅导、情绪支持和习惯养成三个维度并行推进,同时在家长端构建一套以尊重与可解释性为核心的反馈机制。
真正可持续的路径不是让 AI 代替家长和老师完成所有任务,而是把大量机械重复、精细统计和即时反馈交给机器,让人有精力专注在关系、价值与判断上。小学低段的设计如果始终围绕孩子的体验与家庭的节奏展开,而不仅是围绕短期学习成绩,后续在初中、高中阶段叠加更复杂的知识结构与评估模型时,就会有一条更稳固的地基支撑整套系统的演进。
📢💻 【省心锐评】
小学低段若先把兴趣、自信和习惯搭稳,后续再谈提分,AI 才算真正帮上忙。

评论