【摘要】Gartner最新报告指出,Agentic AI项目正处于高速发展与市场热潮的交汇点,但高昂成本、商业价值有限、风险控制不足等多重挑战导致40%项目或将被取消。本文系统梳理Agentic AI的现状、挑战、典型案例、市场趋势、技术难题与最佳实践,深度剖析其未来发展路径与行业应对策略。
引言
人工智能的浪潮席卷全球,Agentic AI(代理型人工智能)作为新一代智能体技术的代表,正成为企业数字化转型和自动化升级的关键引擎。无论是自动化办公、智能客服,还是复杂的供应链管理和金融风控,Agentic AI都被寄予厚望。然而,Gartner最新研究却泼下冷水:到2027年底,40%的Agentic AI项目将被取消,背后原因不仅仅是技术难题,更有商业模式、风险治理、市场认知等多重因素交织。本文将以Gartner报告为主线,结合行业最新案例、技术趋势和最佳实践,全面剖析Agentic AI项目的现状、挑战与未来机遇,助力企业理性布局,规避风险,把握智能革命的真正红利。
一、🌐 Agentic AI项目现状与主要挑战
%20拷贝.jpg)
1.1 Agentic AI的定义与发展现状
1.1.1 什么是Agentic AI?
Agentic AI,或称“代理型人工智能”,是指具备自主感知、决策、执行能力的智能体系统。与传统的自动化工具(如RPA、简单聊天机器人)不同,Agentic AI能够在复杂环境下自主感知外部信息,理解任务目标,动态规划行动路径,并在执行过程中根据反馈自我调整。其核心特征包括:
自主性:无需人工干预即可独立完成任务。
适应性:能够根据环境变化调整策略。
协作性:可与其他智能体或人类协同工作。
可扩展性:支持多智能体系统的复杂任务分工。
1.1.2 市场热潮与现实落地
近年来,Agentic AI成为AI领域最受关注的赛道之一。根据Gartner、IDC等机构数据,2024年全球AI Agents市场规模已达52.9亿美元,预计2035年将增长至2168亿美元,年复合增长率高达40.15%。各大科技巨头、创新企业纷纷布局,推动Agentic AI在智能办公、自动驾驶、医疗、金融、制造等领域的应用。
但热潮之下,现实却并不乐观。Gartner调研显示,当前大多数Agentic AI项目仍处于早期试点或概念验证阶段,真正实现大规模生产部署的项目寥寥无几。企业普遍低估了系统扩展、数据整合、算力需求和实时决策等方面的复杂性,导致项目难以进入生产阶段。
1.2 主要挑战与失败原因
1.2.1 成本与复杂性低估
Agentic AI系统的开发、部署和维护成本远超传统自动化工具。试点阶段,企业往往被技术炒作和市场预期所驱动,忽视了背后的技术和管理难题。实际操作中,部署成本可能高达数百万美元,短期内难以验证商业回报。以下表格对比了Agentic AI与传统RPA的主要成本构成:
1.2.2 “智能体包装”现象泛滥
市场上出现了大量“Agent Washing”现象,即供应商将传统RPA、聊天机器人等技术重新包装为“智能体”,但实际并未具备真正的Agentic AI能力。Gartner估计,成千上万的供应商中,只有约130家提供了真正的Agentic AI解决方案。这种现象加剧了市场混乱,误导了企业对技术的期望,导致项目失败率居高不下。
1.2.3 投资谨慎与观望情绪
Gartner对3412名企业代表的调查显示,仅19%的企业在Agentic AI领域进行了大量投资,42%持保守态度,31%处于观望或不确定状态。企业对Agentic AI的商业价值和落地可行性仍存疑虑,投资决策趋于谨慎。
1.2.4 安全与伦理风险突出
Agentic AI在数据访问、决策透明度等方面存在安全与伦理隐患。例如,微软365 Copilot曝出的“零点击漏洞”显示,智能体在自动处理邮件时可能被恶意指令利用,导致数据泄露。此外,智能体决策过程的“黑箱”特性让责任归属和合规性成为难题。Gartner还预测,AI代理将加剧账户接管(ATO)等网络安全威胁,社交工程攻击也将增加。
1.2.5 多智能体协同的技术难题
多智能体系统在复杂任务中容易出现“幻觉累加”问题,即多个智能体对任务目标和约束的理解偏差会相互放大,导致系统级失效。伯克利大学2024年研究显示,主流多智能体大模型在复杂任务中的最差正确率仅为25%。缺乏标准化通信协议和协同机制,进一步加剧了多智能体系统的稳定性和可控性挑战。
二、🚦 典型案例分析:失败与成功的分水岭
2.1 失败案例剖析
2.1.1 零售巨头库存自动化失败
某全球知名零售企业试图用Agentic AI实现全渠道库存自动化管理,目标是通过智能体实时调度库存、优化补货和配送。然而,项目推进过程中,企业低估了供应链数据孤岛、算法适应性和系统集成的复杂性。试点阶段即超支200%,最终项目被迫终止,成为行业内的典型失败案例。
2.1.2 金融机构信贷审批优化失败
某大型金融机构尝试用AI智能体优化信贷审批流程,期望通过智能体自动化处理客户资料、风险评估和审批决策。但由于模型误判率过高,导致大量优质客户被拒贷,风险敞口反而增加,项目最终搁置。
2.1.3 行业平均试点成功率低
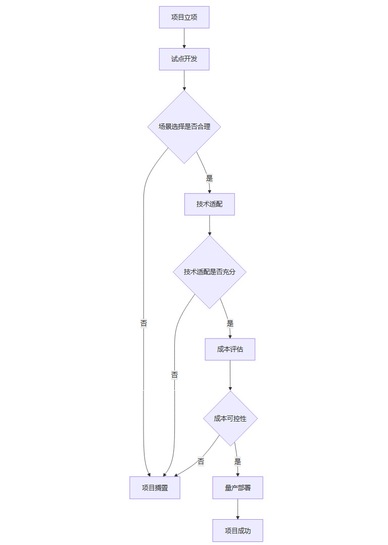
Gartner数据显示,行业平均仅41%的生成式AI试点项目能成功进入量产阶段,许多项目死于场景选择不当、技术适配不足或成本控制失衡。以下Mermaid流程图展示了Agentic AI项目常见的失败路径:

2.2 成功案例解读
2.2.1 亚马逊云科技(AWS)实践
AWS通过Agentic AI提升了软件开发和应用迁移效率,节省了数千年的人力工时和数亿美元成本。在物流调度系统中,Agentic AI通过实时分析运输路线、天气和需求数据,将配送效率提升18%。在医药研发领域,复星医药借助AWS的Agentic AI解决方案,将临床试验报告一致性检查效率提升了70%,成为“speed 1企业”的典型代表。
2.2.2 行业落地与生态演进
华为、蚂蚁集团等企业正积极推动Agentic AI在智能办公、客服、数据分析等场景的深度应用。多智能体协同、算力互联、终端侧渗透和多模态融合成为技术演进的主要方向。以下表格展示了部分行业应用场景及其成效:
三、📈 市场趋势与未来展望
%20拷贝.jpg)
3.1 自主决策与企业应用渗透率提升
Gartner预测,到2028年,全球15%的日常工作决策将由Agentic AI自主完成,33%的企业应用程序将嵌入Agentic AI(2024年几乎为零)。这意味着Agentic AI将在企业运营、管理决策、客户服务等领域发挥越来越重要的作用,推动企业从“人机协同”向“智能主导”转型。
3.2 市场规模高速增长
2024年全球AI Agents市场规模已达52.9亿美元,预计2035年将增长至2168亿美元,年复合增长率高达40.15%。这一增长不仅反映了技术进步和应用深化,也预示着Agentic AI将在未来十年成为企业数字化转型的核心动力。
3.3 技术融合与行业应用深化
多模态AI、因果推理、边缘计算等新技术将增强Agentic AI的环境适应能力。医疗、制造、通信等垂直行业的应用前景广阔,如动态生产计划调整、智能运维、个性化医疗等。以下为Agentic AI未来技术融合趋势:
多模态感知:融合语音、图像、文本等多种数据源,实现更精准的环境理解。
因果推理:提升智能体的推理和决策能力,减少“黑箱”现象。
边缘计算:将智能体部署到终端设备,实现本地自主决策,降低延迟和带宽压力。
多智能体协同:通过标准化协议和协同机制,实现大规模智能体系统的高效协作。
四、🛡️ 技术难题、风险与合规治理
4.1 安全与伦理风险
4.1.1 数据安全与隐私保护
Agentic AI在数据访问和处理过程中,面临数据泄露、滥用等风险。微软365 Copilot的“零点击漏洞”事件表明,智能体在自动处理敏感信息时,极易被恶意指令利用,造成严重后果。企业需加强数据加密、访问控制和异常检测,确保数据安全。
4.1.2 决策透明度与责任归属
智能体的“黑箱”决策过程让责任归属和合规性成为难题。企业需建立决策可追溯机制,确保关键决策过程可解释、可复核。欧盟已提议将Agentic AI纳入《人工智能法案》监管范围,要求关键决策保留人类复核机制。
4.1.3 网络安全威胁
Gartner预测,AI代理将加剧账户接管(ATO)等网络安全威胁,社交工程攻击也将增加。企业需加快采用无密码、防网络钓鱼的多重身份验证(MFA),并通过培训提升员工对社交工程和深度伪造技术的防范意识。
4.2 多智能体协同的技术难题
多智能体系统在复杂任务中容易出现“幻觉累加”问题,即多个智能体对任务目标和约束的理解偏差会相互放大,导致系统级失效。缺乏标准化通信协议和协同机制,进一步加剧了多智能体系统的稳定性和可控性挑战。未来需重点突破多智能体协同架构,推动标准化协议和协同机制的建立。
4.3 规避遗留系统负担
传统系统架构难以支持Agentic AI的实时决策需求,建议企业采用模块化部署,避免与旧系统直接集成。通过微服务架构、API接口等方式,实现新旧系统的平滑过渡,降低集成风险和维护成本。
五、🔍 经验教训与最佳实践
%20拷贝.jpg)
5.1 “为技术而技术”不可取
许多失败项目源于场景选择不当、技术适配不足或成本控制失衡。企业在推进Agentic AI项目时,需理性评估商业价值,聚焦实际场景,避免盲目追逐技术热点。亚马逊云科技通过“四大落地法则”(场景评估、技术选型、量产优化、成果监测),将量产率提升至82%,为行业提供了可借鉴的方法论。
5.2 优先聚焦高ROI场景
企业应优先选择需求明确、数据基础完善的领域,避免盲目追求“全自动化”或将Agentic AI嵌入遗留系统。以下为高ROI场景选择的关键标准:
业务需求明确,目标清晰
数据基础完善,易于整合
技术可行性高,易于部署
商业回报可量化,ROI明确
5.3 管理与技术双重准备
企业高层需有清晰认知和顶层设计,推动组织结构和人才机制适应“人机协同”新范式。建立跨部门协作机制,提升项目管理和技术研发能力,确保Agentic AI项目顺利推进。
5.4 建立动态能力与风险控制框架
持续监测项目进展,动态调整策略,确保Agentic AI健康可持续发展。建立风险评估和应急响应机制,及时发现和应对潜在风险,保障项目安全和合规。
结论
Agentic AI正处于从“炒作”到“价值创造”的关键转折期。高昂的成本、复杂的技术挑战、严峻的安全与伦理风险,让40%的项目注定失败。但只要企业理性评估商业价值,聚焦实际场景,强化风险管控,科学选择落地路径,Agentic AI依然有望成为推动企业数字化转型和智能升级的核心动力。未来,随着技术进步、标准完善和治理体系的建立,Agentic AI将真正释放其变革潜力,助力企业实现从试点到规模化落地的跨越。
📢💻 【省心锐评】
“Agentic AI不是万能钥匙,企业需握紧‘场景-数据-ROI’三角尺,在技术狂热中保持冷脑热肠。”

评论