【摘要】基于微软对海量真实AI交互数据的分析,一份包含40种高风险职业的清单浮出水面。报告揭示了AI对就业市场的深刻变革,并指明了未来人机协同的新方向,强调人类独有的创造力与情感智慧将是应对挑战的关键。
引言
当AlphaGo在棋盘上悄然落子,当Sora将文字转化为流动的光影,我们便知,一个由人工智能驱动的新纪元已然叩门。这不再是科幻小说的遥远想象,而是正在重塑我们工作与生活的现实洪流。在这场席卷全球的技术浪潮中,一个问题始终萦绕在每个职场人的心头,那就是“我的工作会被AI取代吗?”
过去,这类讨论多停留在宏观预测与哲学思辨。但现在,微软研究院的一份重磅报告,如同一座灯塔,为我们提供了前所未有的清晰坐标。这份研究没有依赖空泛的推演,而是直接深入超过20万条真实的用户与AI助手Copilot的工作对话数据,用冰冷而精确的数据,绘制出了一幅AI对各行各业渗透影响的详尽地图。
报告的核心成果,是一个名为“AI适用性评分”的量化模型,它像一把精准的标尺,衡量着AI能力与人类工作的重合度。基于此,一份包含40种高风险职业的清单被公之于众,引发了全球范围内的广泛关注与深度思考。本文将深度剖析这份报告,不仅呈现那份令人瞩目的清单,更将挖掘其背后的逻辑,探讨AI究竟如何改变我们的工作,哪些领域是暂时的“避风港”,以及在“替代”与“协同”的十字路口,我们该如何抉择,如何前行。这不只是一份职业风险预警,更是一份面向未来的生存指南。
一、🧭 风暴之眼·微软的“AI适用性”罗盘
%20拷贝.jpg)
要理解这场变革的深度,我们必须先看懂微软手中那张独特的“航海图”,也就是其创新的研究方法。它摒弃了传统的问卷调查或专家访谈,选择了一条更直接、更贴近现实的路径,即直接观察人类与AI在真实工作场景中的互动。
1.1 数据驱动的洞察力
研究的基石,是海量的匿名化、隐私脱敏的用户交互数据。想象一下,全球数以万计的专业人士,在日常工作中如何使用Copilot这样的AI助手。他们可能让AI起草一封邮件,可能让AI分析一份销售报表,也可能让AI总结一篇冗长的行业报告。
这些数以万计的交互,构成了一个庞大的、动态的数据库。微软的研究团队正是从这个“金矿”中,提炼出了AI在真实工作流中的实际应用模式。这种方法的优势显而易见,它反映的不是人们“认为”AI能做什么,而是人们“正在”用AI做什么。这使得研究结果摆脱了主观臆测,具备了极高的现实指导意义。
1.2 “AI适用性评分”模型的构建
基于这些真实数据,研究人员构建了“AI适用性评分”(AI Applicability Score)模型。这个模型的核心逻辑并不复杂,它旨在回答一个根本问题,即**“某项职业的核心工作任务,在多大程度上可以被当前AI的能力所覆盖?”**
为了实现这一目标,模型可能综合了以下几个维度的考量。
任务可分解性。一项工作是否可以被拆解成一系列标准化的、基于规则的子任务。越容易被拆解,AI介入的可能性就越大。
数据依赖性。工作过程是否高度依赖对大量结构化或非结构化数据的处理、分析与生成。这是大型语言模型(LLM)的核心优势所在。
认知模式匹配度。工作的核心认知活动,如信息检索、逻辑推理、语言生成、模式识别等,与AI当前擅长的能力是否高度重合。
物理与情感交互的权重。工作中涉及精细物理操作、复杂环境感知以及深度情感沟通的比例。这些恰恰是AI目前的短板。
通过对各项职业的工作内容进行上述维度的量化评估,最终得出一个综合评分。评分越高,意味着该职业与AI能力的重合度越大,其工作模式面临变革的压力也越强。
1.3 AI的核心能力圈
分析结果清晰地勾勒出了当前生成式AI的核心能力圈。用户最频繁借助AI完成的任务,主要集中在三大领域。
信息检索与整合。AI能够以惊人的速度在浩如烟海的数据库中查找、筛选、总结信息,并按照要求进行结构化呈现。
文本创作与润色。从撰写邮件、报告、营销文案,到编写代码、诗歌,AI的文本生成能力已经达到了相当高的水准。
沟通辅助与摘要。AI可以快速提炼会议纪要、总结长篇文档、甚至模拟不同风格进行沟通,极大地提升了信息处理效率。
正是这三大核心能力,决定了AI冲击就业市场的首要方向。那些工作内容与这三大能力高度绑定的职业,自然而然地站上了变革的风口浪尖。
二、🌪️ 变革前沿·40种高风险职业深度剖析
微软的报告并未止步于理论分析,它直截了当地列出了一份清单,包含了40种“AI适用性评分”最高的职业。这份清单如同一面镜子,映照出AI技术应用的锋芒所向。我们可以将这些职业大致归为几个相互关联的集群,以便更深入地理解其脆弱性的根源。
2.1 语言与内容处理集群·文字世界的重构者
这是受冲击最直接、最广泛的领域。该集群中的职业,其核心价值建立在对语言文字的精湛驾驭之上。而这,恰好是大型语言模型(LLM)诞生之初就被赋予的核心使命。报告指出,在这些领域,AI的任务覆盖率和成功率均超过80%。AI可以瞬间完成多语言文档的初步翻译,可以根据几个关键词生成一篇结构完整的营销文案,也可以对一篇技术手册进行逻辑和语法上的校对。这使得过去需要大量人力投入的初级和中级内容处理工作,面临被AI大幅压缩的风险。
2.2 销售与客户互动集群·标准化沟通的自动化
这个集群的职业核心在于与人沟通,传递信息,完成交易或提供服务。其中,大量标准化的、流程化的沟通环节,为AI的应用提供了广阔空间。AI驱动的聊天机器人和语音机器人能够7x24小时不间断工作,处理海量的标准化客户咨询。AI还可以辅助销售人员进行客户画像分析、潜在客户筛选和初步接触,将他们从繁琐的重复性工作中解放出来。
2.3 数据与分析集群·初级分析师的“数字替身”
数据是新时代的石油,而这个集群的职业正是数据的“炼金术士”。AI,尤其是具备强大数据处理能力的模型,正在成为这个领域不可或缺的工具。它能够自动化执行探索性数据分析,快速识别数据中的模式和异常值,并根据指令生成各类统计图表和分析报告。AI正在接管大量初级数据分析师和助理的工作,让人类专家能更专注于战略性决策和复杂模型的构建。
2.4 教育与学术集群·知识传授的辅助者
传统上被视为知识殿堂的教育与学术领域,也未能置身于AI变革之外。AI作为强大的知识处理工具,正在改变知识的生产、整理与传授方式。对于教师而言,AI可以辅助备课,自动生成教学大纲、习题和课件。对于研究人员,AI在文献检索、资料整理、跨语言文献分析方面的能力,堪称革命性的,这使得他们可以将更多精力投入到思想创新和理论构建上。
为了更直观、全面地展示这份清单,下表详细列出了微软报告中提及的40种高风险职业及其核心任务特征,这些特征正是它们易受AI影响的根本原因。
这份清单并非一份“裁员通知”,而是一份深刻的“变革预告”。它告诉我们,那些任务可标准化、流程可数字化、对复杂物理环境和深度人际情感依赖较低的工作,正在被AI的能力边界快速覆盖。
三、🏝️ 安全港湾·AI浪潮中的“避风港”
%20拷贝.jpg)
在AI的滔天巨浪之下,并非所有职业都摇摇欲坠。微软的报告同样为我们指明了一些相对安全的“岛屿”。这些职业之所以能够暂时抵御AI的冲击,并非因为它们技术含量低,恰恰相反,是因为它们依赖于当前AI技术难以企及的核心人类能力。这些能力构成了人类在职场中不可替代性的“护城河”。
3.1 物理世界的掌控者·手与身体的智慧
AI的大脑再强大,目前也缺少一双灵巧的手和一副能够适应复杂物理环境的身体。那些需要高度依赖体力劳动、精细手工操作和在动态、非结构化物理环境中做出实时判断的职业,构成了最坚固的防线。
典型职业。屋顶修理工、汽车玻璃安装工、伐木设备操作员、电工、水管工。
安全逻辑。想象一下一个屋顶修理工,他需要在倾斜、湿滑的表面上移动,根据瓦片的具体破损情况,运用恰当的力道和工具进行修复。这个过程充满了变量,需要身体的平衡感、触觉的反馈和丰富的实践经验。这些**隐性知识(Tacit Knowledge)**深深地根植于身体的记忆和直觉中,极难被编码和传授给机器人。
3.2 生命与健康的守护者·情感与关怀的温度
医疗健康领域是另一个重要的“安全区”。这个领域的工作不仅需要精湛的专业技能,更需要深刻的同理心、情感智慧和复杂的人际交往能力。这些是冰冷的算法无法模拟的人性光辉。
典型职业。外科助理、按摩师、护工、抽血师、物理治疗师、心理咨询师。
安全逻辑。一个护工在照顾病人时,不仅要完成喂食、翻身等物理任务,更要通过观察病人的微表情和语气,给予情感上的支持和安慰。生命科学的复杂性和对人类情感关怀的内在需求,为这个领域的从业者提供了强大的职业韧性。
3.3 创造力与战略思维的巅峰·思想的引领者
尽管AI能够生成令人惊艳的诗歌和画作,但它目前仍停留在对现有数据的模仿、重组和优化上,缺乏真正的原创性、颠覆性的创造力,以及基于价值观和长远愿景的战略决策能力。
典型职业。顶尖的科学家、艺术家、战略家、企业家、高级管理人员。
安全逻辑。一个顶尖科学家提出一个全新的科学理论,一个艺术家创作出一种前所未有的艺术风格。这些活动的核心是**“从0到1”的创造**,是基于对世界深刻理解的直觉、想象力和冒险精神。AI可以成为这些人的强大工具,但无法替代他们进行最终的、充满不确定性的创造性飞跃。
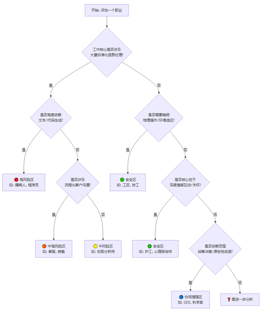
我们可以用一个流程图来清晰地展示一个职业受AI影响程度的判断路径。

这个流程图清晰地揭示了,职业的安全性并不取决于其“高大上”的程度,而在于其核心任务与AI能力短板的匹配度。一个经验丰富的管道工,其职业安全性可能远高于一个初级的数据标注员。
四、🤝 从替代到协同·重新定义“工作”
面对这份清单,最自然的反应或许是焦虑。但微软的研究人员反复强调,高的“AI适用性评分”并不直接等同于职业的消亡。更准确的解读是,这些职业的工作方式将发生根本性的重塑。未来的职场,核心主题将不是“人被机器替代”,而是“人与机器如何高效协同”。
4.1 AI作为“副驾驶”(Copilot)
“Copilot”(副驾驶)这个词,精准地概括了AI在未来工作中的核心角色。它不是来抢夺方向盘的,而是坐在你旁边,为你提供导航、信息支持和操作辅助,让你这位“主驾驶员”能够更专注于路况判断、路线规划和应对突发事件。
外科医生的新助手。外科医生可以利用AI分析数百万份相似病例,AI能高亮出潜在的风险点,但最终的决策依然由医生做出。
教师的个性化助教。教师可以借助AI为每个学生生成个性化的学习计划,从而将更多时间用于设计启发性的课堂互动和情感引导。
记者的调查伙伴。记者可以让AI快速分析海量数据发现新闻线索,但最终的实地采访、交叉验证和人文关怀,仍然是记者本人。
在这些场景中,AI没有取代人类,而是增强了人类专家的能力,将他们从低价值、重复性的任务中解放出来,使其能够聚焦于更具创造性、战略性和人本关怀的核心工作。
4.2 就业市场的结构性变迁
AI的普及,必然会带来就业市场的结构性调整。这种调整体现在两个层面。
首先,对初级岗位的冲击。许多公司的入门级岗位,如初级分析师、助理编辑等,其工作内容与AI的能力高度重合。因此,这些岗位的招聘需求可能会显著下降。这对于刚刚踏入职场的年轻人来说,无疑是一个巨大的挑战。
其次,技能需求的转变。雇主对人才的需求正在发生深刻变化。微软的报告数据显示,在职位描述中提及“AI”相关技能要求的频率正在大幅上升。企业不再仅仅需要一个会写代码的程序员,而是一个懂得如何利用AI工具来十倍提升编码效率和质量的程序员。
这种转变意味着,未来的核心竞争力,将不再是单纯地掌握某项孤立的技能,而是驾驭AI工具,并将其与人类独有的能力相结合,创造出1+1>2的价值。
五、🚀 未来之路·个人与社会的应对之道
%20拷贝.jpg)
面对这场不可逆转的变革,无论是个人还是社会,都不能坐以待毙。积极的适应与转型,是唯一的出路。
5.1 个人层面的技能升级
对于职场中的每一个人,都需要重新审视自己的技能树,并进行有针对性的“升级”。
拥抱AI,成为AI的使用者。与其恐惧AI,不如主动学习和使用AI工具。熟练掌握如何向AI提出精准的问题(Prompt Engineering),将成为一项基础的职场技能。
强化“人类专属技能”。将精力投入到那些AI难以模仿的领域。
创造力与创新思维。培养跨界思考、提出新点子、解决开放性问题的能力。
批判性思维与复杂问题解决能力。学会独立思考,不盲信AI给出的答案,能够识别信息中的偏见,并整合多方信息做出复杂决策。
情商与协作能力。提升沟通、领导、团队协作和同理心等能力。
终身学习与职业转型。保持开放的心态,随时准备学习新知识、新技能,甚至在必要时进行职业转型。
5.2 社会与企业的责任
这场变革同样需要社会和企业层面的顶层设计和支持。
教育体系的改革。教育系统需要从根本上进行变革,减少对死记硬背知识的考核,增加对创造力、批判性思维和协作能力的培养。
企业提供再培训机会。企业有责任为员工提供在职培训和技能升级的机会,帮助他们适应新的工作模式。
构建社会安全网。政府需要考虑建立更完善的社会保障体系,为那些在转型过程中暂时掉队的劳动者提供缓冲和支持。
六、结语
微软的这份报告,与其说是一份“职业死亡名单”,不如说是一张“未来职场航海图”。它以详实的数据,为我们标示出了风暴的区域和安全的航道。AI技术的发展,正以前所未有的力量,推动着人类社会的分工进行新一轮的深刻演化。
在这场宏大的变革中,恐慌和抗拒无济于事。关键在于理解变革的本质,看清自身的优势,并主动投身于学习和适应的进程中。AI不是终结者,而是催化剂,它正在催化一个更加强调人类创造力、情感智慧和复杂问题解决能力的新工作时代的到来。最终,那些懂得如何与机器共舞的人,将成为这个时代真正的赢家。
📢💻 【省心锐评】
AI不是来抢饭碗的,是来换餐具的。你的核心价值若只是那双筷子,危机已至;若你是那个创造菜谱的大厨,AI就是你的米其林三星加速器。

评论