【摘要】现实世界资产(RWA)与稳定币正以“双轮驱动”模式,共同构筑下一代数字金融基础设施。RWA为链上世界注入实体价值,稳定币则提供高效的交易媒介,二者协同增强信用、打通交易闭环,推动全球资本流动范式重构。
引言
数字经济的浪潮正以前所未有的力量,冲刷着实体经济的海岸线。在这场宏大的融合叙事中,两个关键角色正从幕后走向台前,它们就是现实世界资产(Real World Assets, RWA)与稳定币。它们并非孤立的技术创新,而是构成了一对紧密咬合的齿轮,以“双轮驱动”之势,共同铺设着通往下一代数字金融基础设施的轨道。
RWA,顾名思义,是将现实世界中具有稳定价值的资产,通过区块链技术进行数字化映射。这扇大门一旦打开,传统金融世界里沉睡的庞大价值,如房地产、供应链债权、国债乃至艺术品,便能化身为可在链上7x24小时无界流通的数字代币。
而稳定币,作为锚定法币的特殊加密货币,则完美解决了原生加密资产价格剧烈波动的痛点。它如同数字海洋中的“价值之锚”,为链上经济活动提供了可靠的计价单位和交易媒介。
当RWA遇上稳定币,故事便不再是简单的“1+1”。RWA为DeFi带来了梦寐以求的、源于实体经济的稳定收益和高质量抵押品;稳定币则为RWA的发行、交易、清算与收益分配提供了前所未有的高效、低成本支付结算工具。二者的结合,正在深刻地改变着资产的形态、资本的流向,乃至全球金融市场的底层逻辑。这篇文章将深入剖析这对“黄金搭档”的共生关系、协同效应,通过鲜活的实践案例,探讨其在合规框架下的风险与挑战,并最终展望它们如何从星星之火的试点,走向系统性重构全球金融的燎原之势。
一、🧩 共生关系解析·数字金融的双螺旋
%20拷贝.jpg)
RWA与稳定币的关系,并非简单的线性组合,更像DNA的双螺旋结构,彼此缠绕,互为支撑,共同构成了数字金融体系的遗传密码。一个负责引入“物质”(实体资产价值),另一个负责输送“能量”(价值流转媒介),二者缺一不可。
1.1 RWA·为链上世界注入实体价值
长期以来,去中心化金融(DeFi)生态系统内的资产主要是原生加密货币,如比特币、以太坊。这些资产虽然开创了无需许可的金融范式,但其固有的高波动性,使得DeFi难以服务于更广泛的实体经济需求,也让风险厌恶型的传统资本望而却步。
RWA的出现,正是为了解决这一核心痛点。 它扮演着“价值引渡人”的角色,将链下世界的优质资产引入链上。
拓展资产边界:RWA的范畴极其广阔,几乎囊括了所有具备可预测现金流或稳定价值的实体资产。这使得链上世界的资产类别,从单一的加密资产,指数级地扩展到国民经济的方方面面。
提供稳定收益来源:与加密资产投机性收益不同,RWA的收益源于实体经济活动,例如房地产的租金、供应链金融的利息、国债的票息。这种收益来源更加稳定、可预测,且与加密市场的周期性关联度较低,为DeFi用户提供了宝贵的低波动性收益选项。
引入优质抵押品:在DeFi借贷协议中,抵押品的质量直接决定了系统的稳健性。RWA,特别是像美国国债这类高信用等级的资产,可以作为极佳的抵押品,提升DeFi协议的资产负债表质量,降低系统性风险。
下表清晰展示了RWA与传统链上资产的核心区别。
所以,RWA的本质,是为数字金融世界建立一个与现实世界相连的、坚实的价值基础。 它让DeFi不再是空中楼阁,而是能够扎根于实体经济的参天大树。
1.2 稳定币·链上经济的价值标尺与交易引擎
如果说RWA是运往数字世界的“货物”,那么稳定币就是承载这些货物流通的“高速公路”和“统一货币”。没有稳定币,RWA的价值流转将寸步难行。
稳定币的核心作用体现在以下几个层面。
价值锚点与计价单位:在价格瞬息万变的加密世界,稳定币(如USDT, USDC)提供了一个稳定的价值尺度。RWA项目可以用稳定币进行估值、定价和会计核算,投资者也能清晰地衡量其投资的法币价值和回报率,极大地降低了认知和交易摩擦。
高效低成本的支付工具:区块链上的稳定币转账,具备近乎实时、成本极低、7x24小时可用的特性。这为RWA的发行认购、二级市场交易、收益派发等环节提供了完美的支付结算解决方案,彻底摆脱了传统银行体系在跨境、跨时区支付中的高昂费用和漫长等待。
流动性核心枢纽:在DeFi生态中,稳定币是流动性的核心。几乎所有的交易对都与稳定币挂钩。RWA代币若想获得良好的流动性,与稳定币组成交易对是最高效的方式。用户可以随时用稳定币买入RWA,也可以随时将RWA卖出换回稳定币,实现了价值的即时锁定与退出。
1.3 “链上货币”与“链下资产”的闭环
将RWA与稳定币结合起来看,一个强大而自洽的价值闭环便形成了。这个闭环可以概括为 “RWA为稳定币提供价值支撑,稳定币为RWA提供流动性赋能”。
一方面,RWA是稳定币信用的基石。特别是法币抵押型稳定币,其价值锚定的可信度,直接取决于其储备资产的质量和透明度。将美国国债等高流动性、低风险的RWA作为主要储备资产,相当于将稳定币的信用与国家主权信用深度绑定。稳定币发行规模的扩张,反过来又为美债等现实资产创造了持续的链上需求。
另一方面,稳定币是RWA价值实现的通路。一项RWA资产,无论其 underlying asset 多么优质,如果不能在链上高效、低成本地流转,其数字化便失去了意义。稳定币恰好提供了这条通路,使得RWA的价值发现、交易和收益分配能够在链上以纯粹的数字化方式完成。
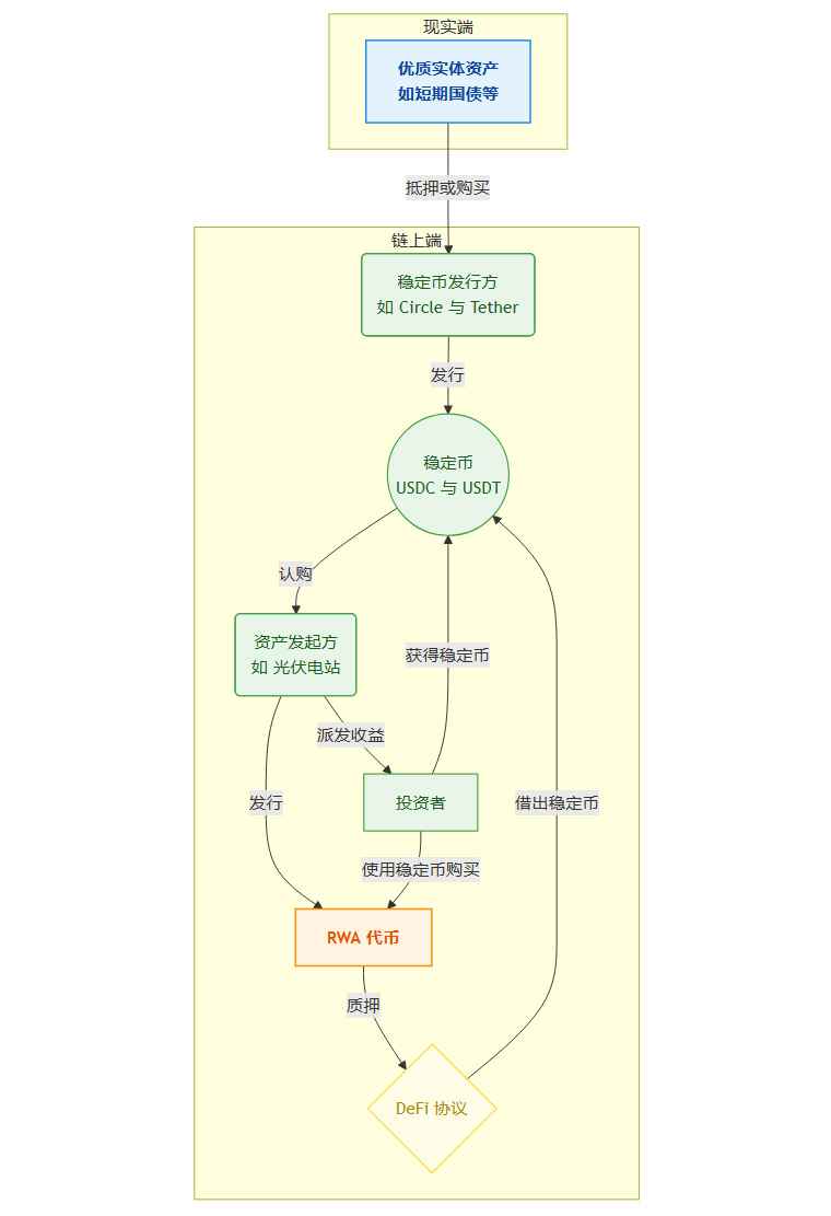
我们可以用一个简化的流程图来描绘这个共生闭环。

这个模型清晰地展示了“发行层(稳定币)+抵押层(RWA)”的协同基础设施。RWA(如A)支撑了稳定币(C)的发行,而稳定币(C)则驱动了RWA(E)的整个生命周期流转,并将其融入更广泛的DeFi生态(G)。两者共同构成了下一代数字金融的底座,其影响力远超各自独立作用的总和。
二、🚀 协同效应彰显·从信用增强到效率革命
当RWA与稳定币这两个轮子协同转动时,其产生的能量是惊人的。这种协同效应不仅体现在理论模型的优雅,更在实践中催生了信用、效率和成本层面的多重革命。
21. 信用增强·以真实资产锚定数字信任
稳定币的“阿喀琉斯之踵”始终是其储备资产的透明度与可信度。早期的稳定币因储备不透明、依赖商业银行信用而饱受质疑。而将优质RWA,特别是主权信用级别的资产作为储备,是这场信任游戏的“终极解法”。
行业趋势已经明确指向了以短期国债为核心的储备策略。 USDT的发行方Tether和USDC的发行方Circle,已成为美国国债的巨鲸买家。据公开数据,两者的美债持有规模合计已超过1600亿美元,这个体量甚至超过了许多主权国家。
这种转变的意义是深远的。它意味着主流稳定币的信用基础,正从脆弱的商业银行信用,升级为全球最强大的国家主权信用。这不仅极大地增强了市场对稳定币的信心,也为监管机构接受和规范稳定币铺平了道路。RWA在这里,扮演了数字世界与现实世界之间最坚固的“信用桥梁”。
22. 效率闭环·打通RWA全生命周期
传统金融中,一笔跨境资产投资的流程漫长而昂贵。投资者需要换汇、通过SWIFT系统进行国际汇款、等待银行清算、收益分配时再次重复此流程。整个过程涉及多个中介,耗时数天,成本高昂。
“RWA+稳定币”的模式则彻底颠覆了这一切,构建了一个全流程链上自动化的资金流转闭环。
让我们通过一个序列图来直观感受这种效率革命。

在这个闭环中,稳定币是唯一的血液。从认购到收益分配,所有资金流转都在链上完成,由智能合约自动执行。
无摩擦认购:投资者无需关心复杂的法币出入金流程,只需持有稳定币即可一键参与全球范围内的RWA项目。
自动化收益分配:智能合约替代了传统的人工会计和银行转账,能够精准、即时地将项目收益按比例分配给每一个代币持有者。
即时流动性:RWA代币可以在去中心化交易所(DEX)或中心化交易所(CEX)上与稳定币进行7x24小时的交易,提供了远超传统非标资产的流动性。
这种模式实现了“资产上链-稳定币结算”的无缝对接,将原本复杂的金融操作,简化为几次链上交互,资金流转效率和资产流动性得到了指数级的提升。
23. 成本革命·跨境支付的范式转移
协同效应最直观的体现,莫过于在跨境支付和资产融资场景下的成本与效率优势。传统银行体系的跨境支付,平均费率高达6%以上,且到账时间以天计算。而基于区块链的稳定币支付,则展现出碾压性的优势。
京东光伏电站的RWA融资案例,正是这一优势的绝佳证明。境外投资者使用稳定币进行即时结算,完全绕开了传统跨境汇款的壁垒。据披露,该模式将手续费降低了90%,资金到账效率提升了95%。对于企业而言,这意味着融资成本的大幅下降和融资周期的极大缩短。对于投资者而言,这意味着更低的参与门槛和更便捷的资金管理。
24. DeFi融合·从投机走向价值驱动
RWA与稳定币的结合,也为DeFi生态的成熟演进注入了关键动力,推动其从早期的“投机驱动”向更可持续的“价值驱动”转型。
为DeFi注入真实价值锚点:当MakerDAO这样的头部DeFi协议,开始将数十亿美元级别的RWA(如美债代币、贸易融资票据)纳入其抵押资产池时,其发行的稳定币DAI的稳定性与抗风险能力得到了质的飞跃。DAI的价值不再仅仅依赖于波动的加密资产,而是有了来自实体经济的坚实支撑。
创造全新的金融产品:RWA与稳定币的组合,催生了大量创新的链上金融工具。用户可以将持有的RWA代币(如贝莱德的BUIDL美债代币)作为抵押品,在Aave或Compound等借贷协议中借出稳定币,从而在不出售资产的情况下获得流动性。反之,用户也可以用稳定币参与到RWA相关的结构化产品、衍生品交易中,实现更复杂的风险管理和收益增强策略。
这种深度融合,使得DeFi不再是一个与现实世界隔离的“加密赌场”,而是开始真正扮演起服务实体经济、优化资源配置的金融基础设施角色。
三、🌐 实践案例巡礼·多场景落地开花
%20拷贝.jpg)
理论的魅力终需实践的检验。“RWA+稳定币”的组合拳,已在全球范围内多个场景中打出了漂亮的成绩,从企业融资到巨头入局,再到监管探索,一幅波澜壮阔的画卷正在展开。
31. 企业资产融资新路径
对于拥有优质现金流资产但融资渠道有限的企业来说,RWA提供了一条全新的、高效的融资高速公路。
3.1.1 京东光伏电站RWA融资
这是国内科技巨头在RWA领域的标志性尝试。
核心资产:京东旗下光伏发电站未来一定期限内的收益权。
运作模式:将该收益权在区块链上代币化,形成RWA代币。境外投资者通过合规渠道,使用港元稳定币进行认购。电站产生的电费收入,在扣除运营成本后,通过智能合约以稳定币的形式,自动、定期地分配给代toin持有者。
核心亮点:
高效结算:稳定币结算替代了传统银行转账,实现了近乎即时的跨境资金交付。
成本优化:大幅降低了跨境支付手续费和融资中介费用。
全球触达:打破地域限制,让全球范围内的合格投资者都能便捷参与。
31.2 朗新科技充电桩RWA
能源科技公司朗新科技的案例,则展示了RWA在物联网(IoT)领域的应用潜力。
核心资产:公司旗下电动汽车充电桩网络的未来收益。
运作模式:通过物联网技术采集每个充电桩的实时运营数据(如充电量、收入),数据上链后由智能合约验证。收益同样以稳定币形式,自动分配给RWA代币持有者。
核心亮点:
数据透明:基于IoT和区块链,实现了底层资产运营数据的实时、可信披露,增强了投资者信心。
融资成本降低:据报道,通过此模式,企业融资成本降低了约2.3个百分点,效果显著。
流动性提升:将原本非标、流動性差的充电桩资产,转化为了可在二级市场交易的标准化数字资产。
32. 传统金融巨头的入局
如果说初创企业的探索是“星星之火”,那么华尔街金融巨头的跑步入场,则预示着RWA即将“燎原”。
3.2.1 贝莱德BUIDL与富兰克林邓普顿BENJI
全球最大的资产管理公司贝莱德(BlackRock)和另一家资管巨头富兰克林邓普顿(Franklin Templeton)相继推出了代币化的美国国债基金,这被视为RWA发展史上的里程碑事件。
这些产品的推出,意义非凡。
主流认可:标志着RWA不再是加密圈的自娱自乐,而是得到了顶级传统金融机构的认可和采纳。
机构通道:为习惯于合规框架的机构投资者,打开了一条进入链上世界、配置RWA资产的安全通道。
基础设施验证:它们在以太坊等主流公链上运行,并使用稳定币作为主要的出入金和交易媒介,全面验证了“RWA+稳定币”基础设施的可行性与优越性。
33. 监管沙盒的前沿探索
金融创新离不开监管的引导与规范。香港作为国际金融中心,其在RWA和稳定币领域的监管探索,为全球提供了重要的参考范本。
3.3.1 香港“Ensemble”项目
香港金融管理局(HKMA)于2024年启动了名为“Project Ensemble”的全新批发层面央行数字货币(wCBDC)沙盒。
核心目标:测试wCBDC、代币化存款和稳定币在代币化资产(特别是RWA)交易中的结算能力。
场景模拟:沙盒将模拟一系列场景,包括使用稳定币进行RWA的跨境结算,探索“支付即清算”(PvP, DvP)的原子化结算能力。
重要信号:此举表明,香港监管层正积极拥抱RWA和稳定币带来的金融创新,并致力于构建一个清晰、稳健的监管框架,以支持其作为下一代金融市场基础设施的发展。它强调了在受监管的环境下,稳定币作为RWA交易结算工具的核心定位。
下表总结了上述各类实践案例的关键信息。
从中国的科技企业,到美国的金融巨擘,再到香港的监管机构,全球范围内的关键参与者都在用实际行动,投票给“RWA+稳定币”的未来。
四、⚖️ 合规框架与风险矩阵·在规则中寻找自由
任何颠覆性的金融创新,都必然伴随着风险,并最终需要被纳入合理的监管框架。RWA与稳定币的融合也不例外。其能否从“野蛮生长”走向“可持续繁荣”,关键在于能否在拥抱创新的同时,有效管理各类风险,并与监管共舞。
41. 全球监管浪潮与“香港模式”
随着RWA与稳定币市场规模的扩大,全球主要经济体都在加速构建相应的监管法规。
美国:正在就稳定币立法进行激烈讨论,旨在明确发行方资质、储备金要求和监管主体。
欧盟:《加密资产市场法规》(MiCA)已为稳定币(在法规中称为“资产参考代币”和“电子货币代币”)的发行和运营设定了全面的规则。
香港:作为积极拥抱Web3的国际金融中心,香港的动作尤为引人注目。其推出的《稳定币发行人监管制度》咨询文件,以及即将出台的《稳定币条例》,展现了一种“在规范中求发展”的清晰思路。
“香港模式”的核心特征可以概括为高标准、严要求、促创新。
发牌制度:要求所有在香港运营的法币稳定币发行方,必须获得金融管理局颁发的牌照。
全额储备:强制要求发行方持有足额、高质量、高流动性的储备资产,且储备资产必须与发行方的自有资产隔离。
透明度要求:要求定期公开披露经审计的储备报告,确保市场对稳定币的信心。
监管沙盒:通过“Ensemble”等项目,为创新提供一个受控的测试环境,平衡创新与风险。
这种清晰、稳健的监管框架,如同灯塔,为RWA和稳定币的合规发展指明了方向。它不仅能有效防范风险,更能吸引全球合规的资本、项目和人才集聚,从而形成一个良性的创新生态。
42. 风险矩阵深度剖析
在奔向星辰大海的征途中,我们同样需要看清脚下的礁石。RWA与稳定币的融合,面临着来自监管、技术、法律等多个维度的复杂挑战。
4.2.1 监管碎片化风险
这是当前最主要的宏观风险。不同国家和地区的法律法规存在显著差异,甚至在同一国家内部,不同监管机构(如SEC, CFTC)的观点也可能不一致。
风险表现:一个RWA项目可能在一个地区合规,但在另一个地区则被视为非法证券。这种监管的不确定性,给跨境RWA项目的发行和流通带来了巨大障碍。
应对策略:
拥抱监管沙盒:积极参与如香港“Ensemble”项目这类监管沙盒,与监管机构共同探索合规路径。
构建跨境合规架构:在项目设计之初,就聘请跨法域的法律顾问,设计能够最大程度适应不同监管要求的法律结构。
从合规洼地先行先试:优先选择在监管框架清晰、友好的地区(如香港、新加坡、瑞士)启动项目。
4.2.2 储备与透明度风险
这是稳定币的“原罪”,也是RWA作为储备资产时需要面对的问题。
风险表现:
储备不足:稳定币发行方挪用储备金,导致无法足额兑付,引发挤兑和崩盘(如UST算法稳定币的死亡螺旋)。
储备质量差:储备资产中包含大量流动性差、风险高的资产,在市场压力下价值缩水。
透明度不足:储备报告不及时、不清晰、未经权威审计,市场无法有效监督。
应对策略:
强制足额托管:通过立法,强制要求储备金由合格的第三方机构托管,并与发行方资产隔离。
高频审计与披露:要求发行方进行每日甚至实时的储备资产证明(Proof of Reserve),并定期发布由四大会计师事务所等权威机构出具的审计报告。
路线选择:行业重心已明确转向以法币或短期国债为抵押的稳定币路线,算法稳定币在现阶段已被证明风险极高。
42.3 技术与数据安全风险
区块链的原生风险,在RWA与稳定币的结合中同样存在,甚至被放大。
风险表现:
智能合约漏洞:RWA发行、交易、分红等核心逻辑都由智能合约执行,一旦合约存在漏洞,可能导致资产被盗或系统瘫痪(如The DAO事件)。
预言机操纵:RWA的链上价格、链下资产状态(如房产是否完好)等信息,需要通过预言机(Oracle)喂价。如果预言机被攻击或操纵,可能导致错误的清算或交易。
数据隐私与安全:RWA涉及大量真实的个人和企业信息,如何在上链的透明性与数据隐私保护之间取得平衡,是一个巨大挑战。
应对策略:
“技术合规+流程合规”双防线:代码层面,需要经过多家顶级安全公司的多轮审计。流程层面,需要建立严格的内部控制和操作规范。
去中心化预言机网络:采用Chainlink等多节点、去中心化的预言机服务,避免单点故障和操纵风险。
隐私计算技术:探索使用零知识证明(ZKP)等隐私计算技术,在不泄露具体数据的情况下,验证资产的真实性和所有权。
42.4 法律确权与执行风险
这是RWA最底层,也是最棘手的挑战。链上的代币所有权,如何与链下资产的法律所有权进行有效绑定和强制执行?
风险表现:当发生违约时,RWA代币持有者是否有明确的法律途径,来追索和处置链下的实体资产(如房产、设备)?如果链下资产的保管方破产或跑路,链上代币是否会沦为一串无价值的代码?
应对策略:
SPV(特殊目的实体)结构:这是目前主流的解决方案。将实体资产注入一个法律上独立的SPV中,再将SPV的股权或收益权代币化。这样,代币持有者在法律上对应的是SPV的权益,实现了风险隔离。
法律文本与智能合约的结合:通过法律协议,明确RWA代币与底层资产权益的对应关系,并将关键条款写入智能合约,实现部分法律逻辑的自动化执行。
司法体系的适应与创新:长期来看,需要推动司法体系承认链上记录的法律效力,并探索数字化的资产处置流程。
下表对上述风险与应对策略进行了归纳。
驾驭RWA与稳定币这艘巨轮,既需要引擎的澎湃动力,也需要罗盘的精准指引和对暗礁的时刻警惕。只有在规则的航道内,才能行稳致远。
五、🔭 未来展望·从试点到系统性重构
%20拷贝.jpg)
RWA与稳定币的“双轮驱动”模式,其终极图景并非仅仅是对现有金融流程的修补和优化,而是对全球资本市场底层逻辑的一次系统性重构。我们正处在这场变革的序章,未来充满了无限可能。
5.1 基础设施的层级演进
未来的数字金融基础设施,将围绕RWA与稳定币,演化出清晰的层级结构。
储备层 (Reserve Layer):由海量的、多样化的、经过合规代币化的RWA构成。这是整个体系的价值之源,如同数字世界的“中央银行资产负债表”。
发行/结算层 (Issuance/Settlement Layer):由各类合规稳定币(包括法币稳定币、央行数字货币等)构成。它们是体系内的“通用货币”,负责所有资产的计价、交易和结算。
应用层 (Application Layer):基于储备层和结算层,生长出包罗万象的DeFi应用,如去中心化交易所、借贷协议、衍生品平台、资产管理工具等。这些应用将直接服务于全球用户和实体经济。
数据与互操作层 (Data & Interoperability Layer):由预言机网络、跨链桥、身份认证协议等构成。它们负责确保链内外数据的一致性、不同区块链网络之间的资产和信息流转,以及用户身份的合规验证。
当这个四层结构成熟时,谁能率先打通“储备—结算—数据—合규”的完整闭环,谁就有望掌握下一个金融周期的基础设施红利。
52. 全球流动性的新范式
RWA与稳定币的结合,正在创造一个前所未有的全球流动性网络。
无界配置:一个身处东南亚的普通投资者,可以通过手机钱包,用稳定币购买到一部分美国国债(如BUIDL),或投资于一个非洲的太阳能项目。资本的配置将真正打破国界、时区和身份的限制。
即时流动:以往被锁定在本地、流动性极差的资产(如中小企业应收账款、农村土地收益权),通过RWA可以被分割成标准化的代币,在全球市场上获得定价和流动性。
机构资本的涌入:随着合规框架的完善和基础设施的成熟,数万亿美元的传统机构资本,将通过稳定币这个“合规网关”,大规模地进入链上RWA市场,寻求新的alpha和beta。
这将形成一个统一的、7x24小时运转的、高效透明的全球资本市场,其资源配置效率将远超今天的传统金融体系。
53. 从“点状试点”到“系统性重构”
目前,我们看到的京东、贝莱德等案例,还只是“点状试点”。但这些点正在迅速连接成线,并最终将编织成一张覆盖全球的金融新网络。这场变革的路径,将是从优化现有流程,到创造全新范式,最终实现系统性的结构重构。
它不仅仅是技术创新,更是一场深刻的金融体系结构性变革。RWA与稳定币的“双轮驱动”,正推动数字金融基础设施从传统金融的“边缘补充”,一步步走向未来的“主流形态”。
结论
RWA与稳定币,这对数字金融时代的“双子星”,其关系远非并列,而是深度的共生与协同。RWA将实体经济的价值血液泵入链上世界,为其提供了坚实的价值锚;稳定币则构建了高效的循环系统,让这些价值得以在全球范围内无摩擦地流淌。
从增强稳定币信用的“压舱石”,到打通RWA交易闭环的“金钥匙”;从京东光伏电站的降本增效,到贝莱德BUIDL的机构级实践;再到香港等地的监管探索,我们清晰地看到,这对“双轮驱动”组合正在释放出巨大的能量,深刻地连接着传统金融与Web3世界。
当然,前路并非一片坦途。监管的碎片化、技术的安全性、法律的确权等挑战依然严峻。但这并不能阻挡历史的车轮滚滚向前。随着合规框架的逐步清晰和技术的不断成熟,RWA与稳定币共同构建的下一代数字金融基础设施,必将从点状的创新试点,演变为对全球资本市场的一次系统性重构。一个更加高效、透明、普惠的数字金融新时代,已然在地平线上露出了曙光。
📢💻 【省心锐评】
RWA是“货”,稳定币是“车”。货决定了价值的厚度,车决定了流通的速度。二者结合,本质是重构全球资产负债表和支付清算体系,这是数字金融的终局之战。

评论