【摘要】剖析低空经济万亿市场,研判从制造运营到基建保障的结构演进,展望空域管理、技术融合等五大未来变革。
引言
低空经济已不再是停留在纸面上的遥远构想。它正以一种务实的姿态,迅速渗透进我国的经济社会肌理,成为国家战略性新兴产业的重要组成部分。2024年,“低空经济”首次被写入政府工作报告,并被纳入“十五五”规划的考量范畴,这标志着其战略地位得到了国家层面的最终确认。产业发展的核心议题,已从“是否应该发展”的战略抉择,转向“如何高效、安全、可持续发展”的战术执行。
当前,整个行业正处在一个关键的嬗变期。驱动力正从早期的政策扶持,稳步过渡到由真实应用场景催生的市场需求。这一转变预示着,大规模的商业化运营已行至爆发的前夜。本文将从市场格局、产业链结构、驱动力转换以及未来技术趋势等维度,对这一万亿级赛道进行系统性解构与前瞻性研判。
✈️ 一、市场图景,万亿蓝海的确定性增长

低空经济的增长潜力并非空中楼阁,而是建立在坚实的数据预测与产业基础之上。它所代表的,是一片广阔且充满确定性的蓝海市场。
1.1 规模预测,从千亿到万亿的跨越
权威机构的预测数据为我们描绘了清晰的增长路径。中国民航局等机构的综合研判显示,2025年,我国低空经济的市场规模将历史性地突破1.5万亿元。这仅仅是一个起点。展望更远的未来,到2035年,这一数字有望攀升至3.5万亿元。
这种指数级的增长预期,源于坚实的产业现状。回顾2023年,我国低空经济相关产业的规模已经达到5059.5亿元,同比增长率高达33.8%。如此强劲的增长势头,为未来十年的爆发式扩张奠定了稳固的基础。可以预见,从2025年到2035年,将是低空经济发展的“黄金十年”,产业将完成从千亿级向数万亿级的历史性跨越。
1.2 政策护航,从顶层设计到地方实践
政策是低空经济初期发展的核心驱动力。近年来,国家层面的顶层设计日益完善,为产业发展提供了明确的方向和坚实的保障。
1.2.1 国家战略定位的确立
将“低空经济”定义为新质生产力和新增长引擎,是国家战略层面的重大决策。这意味着低空经济不再是一个孤立的交通领域分支,而是被视为能够带动技术创新、产业升级和消费变革的综合性经济形态。从中央到地方,一系列支持性政策密集出台,涵盖了空域管理改革、技术标准制定、基础设施建设、财税金融支持等多个方面。政策的连续性和稳定性,为市场注入了强大的信心。
1.2.2 地方政府的积极布局
在国家战略的指引下,地方政府成为推动低空经济落地的关键执行者。各地因地制宜,积极探索具有地方特色的发展模式。
产业集群化发展。以粤港澳大湾区、长三角、成渝地区为代表的经济发达和人口密集区域,凭借其强大的制造业基础、丰富的应用场景和活跃的创新生态,正在加速形成各具特色的低空经济产业集群。例如,深圳聚焦城市空中交通(UAM)和消费级无人机,成都则着力打造机器人与无人机全产业链。
“先行先试”的政策创新。各地政府在空域开放、航线审批、运营监管等方面大胆创新,为企业提供了宝贵的“试验田”。深圳至珠海的eVTOL(电动垂直起降飞行器)短途客运航线、云南山区的无人机农产品物流网络、四川的无人机应急救援体系等,都是地方政策创新与产业实践紧密结合的成功案例。这些试点项目不仅验证了技术的可靠性和商业模式的可行性,也为全国性法规和标准的制定积累了宝贵的实践经验。
✈️ 二、产业链解构,价值重心的结构性迁移
低空经济是一个复杂的生态系统,其产业链条长、覆盖面广。理解其内部结构及各环节的价值分布,是把握投资机会和技术趋势的前提。当前,产业价值重心正经历着从“上游制造”和“中游运营”向“下游基建”和“末端保障”的结构性迁移。
2.1 产业链全景视图
一个完整的低空经济产业链,可以解构为四大核心环节,每个环节又包含若干关键的子系统。这种结构决定了产业发展的内在逻辑和演进顺序。
2.2 当前市场格局,制造与运营双轮驱动
从当前的市场份额分布来看,低空经济的增长主要由上游的飞行器制造和中游的运营服务共同驱动。二者合计贡献了约55%的市场份额,是产业链中当之无愧的“营收主力”。
2.2.1 飞行器制造,技术迭代的核心阵地
飞行器是低空经济的物理载体,其技术成熟度和制造成本直接决定了产业的普及速度。
eVTOL的崛起。作为城市空中交通(UAM)的核心运载工具,eVTOL是全球资本和技术竞争的焦点。我国企业在多旋翼、复合翼等多种技术路线上均有布局,部分头部企业已进入适航取证的关键阶段。
无人机的存量优势。我国在工业级和消费级无人机领域已建立起全球领先优势。成熟的供应链体系和庞大的市场存量,为低空经济的场景拓展提供了坚实的基础。
传统航空器的补充。直升机、轻型固定翼飞机等传统通用航空器,在应急救援、短途运输等特定场景下仍具有不可替代的作用,与新兴的eVTOL和无人机形成有效互补。
2.2.2 运营服务,商业价值的直接体现
运营服务是连接技术与市场的桥梁,是商业模式创新的主战场。
B端市场的刚性需求。在物流、农业、能源等领域,无人机作业已展现出比传统人工作业更高的效率和更低的成本,形成了清晰的付费场景和刚性需求。例如,无人机快递解决了“最后一公里”的配送难题,无人机电力巡检则大幅提升了电网运维的安全性。
C端市场的潜力探索。低空文旅、空中通勤等面向个人消费者的场景,虽然市场潜力巨大,但目前仍受制于成本、安全、法规等多重因素,处于商业模式的早期探索阶段。深圳-珠海航线的开通,是C端市场商业化的一次重要尝试。
2.3 未来价值洼地,基建与保障的后发优势
与制造和运营环节的热闹景象相比,下游的基础设施和末端的飞行保障环节,目前的发展相对滞后。然而,这恰恰是未来5到10年产业发展的最大瓶颈,也是最具潜力的投资洼地。
基础设施是“路”。没有标准化的起降场站网络和可靠的能源补给体系,大规模的商业化运营就是无源之水。未来,围绕垂直起降场(Vertiport)的规划、建设、运营将催生一个全新的产业板块。
飞行保障是“交通规则”。当成千上万的飞行器同时在城市上空运行时,一个高效、智能的空管系统是保障安全和效率的唯一途径。谁能率先构建起低空领域的“操作系统”,谁就将掌握产业发展的话语权。
这两个环节的发展,需要大量的先期投入,投资回报周期较长,但它们构成了整个低空经济生态的底层支撑。一旦网络效应形成,其商业价值将呈指数级增长,具备典型的“后发优势”特征。
✈️ 三、驱动力嬗变,从政策引导到市场主导
%20拷贝-lalk.jpg)
低空经济正站在一个历史性的十字路口,其核心驱动力正在发生深刻的结构性变化。产业正从依赖顶层设计和政府补贴的政策驱动阶段,加速迈向由真实市场需求和商业逻辑主导的市场驱动阶段。这是一个标志着产业走向成熟的关键临界点。
3.1 “试验田”到“应用场”的跨越
过去几年,低空经济的发展更多体现在各类试点项目和示范区中,这些项目扮演着“试验田”的角色,其主要目的是验证技术、探索模式、积累数据。而现在,我们看到越来越多的项目走出了实验室和示范区,进入了真实的生产和生活场景,产业正在完成从“试验田”到“应用场”的关键跨越。
常态化运营航线的开通。深圳-珠海的eVTOL航线,将原本数小时的地面交通时间缩短至20分钟,这不再是概念验证,而是为公众提供的一种全新的、可预期的出行选择。
规模化商业应用的普及。在云南,无人机物流网络已经成为山区农产品出山的重要通道,它解决了现实的物流痛点,并创造了显著的经济效益。在能源行业,无人机电网巡检已成为标准化作业流程,全面替代了高风险的人工巡检。
应急救援体系的实战化。在四川等地形复杂的地区,无人机在森林防火、地震救援、物资投送等应急场景中发挥着不可替代的作用,成为政府公共服务能力的重要延伸。
这些案例的共同特征是,它们不再是为了“示范”而存在,而是为了解决实际问题、创造真实价值。这标志着低空经济的商业化闭环正在形成。
3.2 市场主体的全面入局
驱动力转变的另一个重要标志是市场主体的多元化和活跃度的提升。
头部企业的战略布局。无论是飞行器制造商、互联网巨头,还是物流公司、能源企业,各领域的头部玩家都在加速布局低空经济。它们带来的不仅是资本,更是成熟的商业经验、丰富的应用场景和强大的生态整合能力。
资本的密集涌入。资本的流向是市场信心的“晴雨表”。近年来,大量风险投资、产业资本涌入低空经济赛道,覆盖了从核心零部件到整机制造,再到运营服务和基础设施的全产业链。资本的加持,为技术研发和市场扩张提供了充足的“弹药”。
创新生态的日渐繁荣。围绕低空经济,一个由初创公司、科研院所、高校、开发者社区共同构成的创新生态正在形成。这种开放、协同的生态环境,是催生颠覆性技术和创新商业模式的肥沃土壤。
当政策的“推力”与市场的“拉力”形成共振,产业发展的飞轮便开始加速旋转。可以说,低空经济的商业化运营,已经走到了大规模爆发的前夜。
✈️ 四、未来前瞻,五大变革趋势重塑产业格局
%20%E6%8B%B7%E8%B4%9D-odkf.jpg)
低空经济的未来并非是现有模式的线性延伸,而将由一系列深刻的技术与商业变革所驱动。这些变革将共同重塑产业的底层逻辑、竞争格局和价值链条。以下五大趋势,是理解未来十年低空经济演进路径的核心。
4.1 趋势一,空域管理的根本性革命
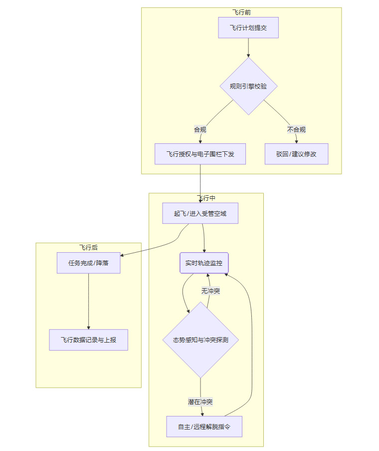
当前空域管理体系是为传统民航设计的,其特点是“程序化、人工化、大间隔”。这套体系完全无法适应未来低空空域“高密度、高频次、高动态”的运行需求。因此,一场围绕空域管理的根本性革命势在必行,其核心是构建一个数字化、智能化的无人机交通管理(UTM, Unmanned Traffic Management)系统。
4.1.1 从“静态隔离”到“动态融合”
传统空管通过划定固定的航线和隔离区来确保安全,是一种静态隔离的思路。未来的UTM系统则追求动态融合,它将构建一个低空数字孪生空域,实时、精细地管理每一架飞行器的运行。
数字空域(Digital Airspace)。这是UTM系统的基础。它是一个四维(三维空间+时间)的数字模型,不仅包含静态的地理信息(如建筑、地形、禁飞区),还实时汇聚动态信息(如气象、其他飞行器轨迹、临时活动区)。
服务化架构(SOA)。UTM不会是一个由政府运营的单一、庞大的系统。它更可能是一个联邦式、服务化的生态。由民航局等监管机构设定规则和标准,授权多个合格的UTM服务提供商(USPs)为用户提供商业化服务。这种架构更具弹性和创新活力。
4.1.2 UTM系统的核心技术栈
一个典型的UTM系统,其运行逻辑可以分解为一系列相互关联的技术服务。

网络化身份识别(Network e-ID)。每一架接入网络的飞行器都必须拥有唯一的、可信的数字身份标识,这是实现有效监管的前提。
地理围栏(Geofencing)。系统能够动态设定和下发虚拟的地理边界,确保飞行器在批准的空域内运行,一旦越界即可自动告警或执行返航等预设动作。
智能飞行规划与授权。用户通过客户端提交飞行计划,UTM系统后台的规则引擎会基于空域状态、气象条件、流量密度等信息,在秒级时间内自动完成审批或给出修改建议。
实时态势感知与冲突解脱。这是UTM技术含量最高的部分。系统通过融合多源数据(ADS-B、雷达、机载传感器),实时构建空域交通态势图。基于AI的预测算法会持续推演未来数十秒内所有飞行器的轨迹,一旦发现潜在的碰撞风险,会立即向相关飞行器发出调整航向、高度或速度的解脱指令。
4.2 趋势二,多领域技术的深度融合
低空经济的先进性,体现在它不是单一航空技术的突破,而是信息技术(IT)、通信技术(CT)和航空技术(AT)的深度融合体。未来,这种融合将进一步深化,催生出性能更强、成本更低、应用更广的下一代低空系统。
这种技术融合的最终目标,是让低空飞行器从一个需要人类专家精细操控的“工具”,进化为一个能够自主执行复杂任务、并无缝融入整个数字经济体系的智能化网络节点。
4.3 趋势三,基础设施的全面标准化
如果说飞行器是“车”,空管系统是“交通规则”,那么基础设施就是“公路、加油站和停车场”。当前,基础设施的非标准化和碎片化是制约低空经济规模化发展的最大短板之一。未来的发展重点,将是推动基础设施的全面标准化、网络化。
4.3.1 物理设施的标准化
垂直起降场(Vertiport)。需要制定统一的设计和建设标准,涵盖起降坪的尺寸与承重、充电/换电设施接口、消防安全规范、噪音控制区划、旅客安检流程等。标准化的Vertiport可以像乐高积木一样,根据不同场景(如楼顶、交通枢纽、社区)进行模块化部署。
无人机起降点(Droneport)。对于物流无人机,需要标准化的起降柜或起降平台,它们能自动完成包裹的装卸、飞行器的充电或换电,并与后台调度系统无缝对接。
4.3.2 能源与信息接口的标准化
能源接口。无论是充电还是换电,都必须有统一的物理接口、通信协议和安全标准。这能确保任何一架符合标准的飞行器,都可以在任何一个标准化的能源补给点进行补给,实现真正的网络化运营。
数据接口。飞行器、基础设施、UTM系统之间需要标准化的数据交换协议和API接口。这包括飞行计划的提交格式、实时遥测数据的格式、气象信息的广播格式等。统一的数据语言是实现生态系统互联互通的基础。
4.3.3 从“自建”到“服务”
随着标准化的推进,基础设施的商业模式也将发生演变。未来会出现专业的第三方基础设施投资和运营商,它们建设和维护标准化的起降场站网络,并以“即插即用”的服务模式,向所有飞行器运营商提供**“基础设施即服务”(IaaS, Infrastructure as a Service)**。这将大大降低飞行器运营商的初始投入和运营成本。
4.4 趋势四,商业模式的持续创新
技术的成熟和基础设施的完善,将为商业模式的创新打开巨大的想象空间。产业的价值重心将从**“卖设备”,全面转向“卖服务、卖运力、卖数据”**。
4.4.1 B端市场,从“工具”到“解决方案”
在B端市场,客户购买的不再是一架无人机,而是一整套解决了特定业务痛点的解决方案。
运力即服务(CaaS, Capacity as a Service)。物流公司不再需要自建无人机队,而是可以像调用云服务一样,通过API按需调用第三方运营商的无人机运力,并按飞行里程或包裹数量付费。
数据即服务(DaaS, Data as a Service)。对于巡检、测绘等应用,飞行器收集的原始数据经过云端AI平台的处理和分析后,形成的结构化数据报告或洞察,才是交付给客户的核心价值产品。
4.4.2 C端市场,培育消费新习惯
C端市场的爆发,有赖于成本的降低和体验的提升。
空中出租车(Air Taxi)。随着eVTOL的规模化生产和运营,空中出行的价格有望从目前的“天价”逐步降低到接近地面专车的水平,成为城市通勤的一种日常选择。月票、会员制等商业模式也将应运而生。
低空文旅。结合VR/AR技术,低空观光可以提供更具沉浸感的体验。个性化、定制化的空中游览航线将成为旅游消费的新热点。
4.4.3 G端市场,赋能智慧城市
政府将成为低空服务的重要采购方。
公共服务外包(PPP模式)。政府可以通过与专业运营商合作,将城市管理的部分职能(如交通监控、环境监测、应急响应)外包,以更低的成本获得更高的管理效率。
时空资源计量收费。这是源于底层技术变革的全新商业模式。当空域被数字化之后,空域资源本身就可以像算力、带宽一样,被精确计量和动态定价。在繁忙时段、核心区域飞行的成本会更高,这将通过市场化手段,引导空域资源的合理分配和高效利用。
4.5 趋势五,全球化竞争的日趋激烈
低空经济是一个天生具有全球化属性的赛道。中国凭借其庞大的市场、完整的产业链和积极的政策支持,已成为全球低空经济发展的热土,同时也正深度融入全球竞争格局。
技术与标准的竞争。未来的竞争,不仅是产品的竞争,更是技术标准和生态体系的竞争。谁能主导eVTOL的适航标准、UTM的数据协议、充电设施的接口规范,谁就能在全球市场中掌握主动权。中国企业正积极参与国际民航组织(ICAO)等国际机构的标准制定工作。
产业链的全球合作与博弈。一方面,泰雷兹等国际航空巨头通过与中国本土企业合作的方式,进入中国市场,带来了先进的技术和管理经验。另一方面,围绕高能量密度电池、主控芯片、特种复合材料等核心环节的供应链安全,将成为大国科技博弈的重要领域。
市场准入与数据安全。随着中国企业的产品和运营服务走向海外,将面临不同国家和地区的市场准入、适航认证和数据监管法规的挑战。特别是数据主权和跨境数据流动问题,将成为企业全球化运营必须跨越的合规门槛。
结论
中国低空经济正站在一个波澜壮阔时代的起点。2025年突破1.5万亿的市场规模,仅仅是这场宏大叙事的开篇。未来十年,我们将见证一个由政策、技术、市场三股力量共同驱动,从量变到质变的完整周期。
产业链的价值重心将从当前以飞行器制造和场景运营为主导,向更为底层的基础设施网络和空域管理系统纵深拓展。后者是决定产业能否实现规模化、商业化、安全化发展的关键胜负手,也是未来资本和创新资源角逐的核心高地。
对于身处其中的技术从业者而言,这意味着一个前所未有的机遇。低空经济不是一个孤立的行业,而是一个融合了航空工程、人工智能、大数据、物联网、云计算等众多前沿技术的“超级场景”。谁能率先在空域管理的“操作系统”、智能化的飞行器平台、标准化的基础设施网络等关键节点上取得突破,谁就有可能成为定义下一个立体交通时代的领军者,在这场“黄金十年”的竞赛中占据制胜先机。
📢💻 【省心锐评】
低空经济的核心战场正从飞行器制造转向天空的“操作系统”。谁能定义空域管理的规则、数据流动的标准,谁就能掌握万亿赛道的最终话语权。

评论