【摘要】2025年,AI提示词优化已进入“反馈驱动、持续迭代”的智能化阶段。本文系统梳理了提示词优化的核心趋势、反馈机制、企业应用、技术难点及工具方法,结合典型案例,深度剖析如何通过结构化反馈与动态调整,显著提升AI输出质量与业务价值。
引言
生成式AI的浪潮席卷全球,推动着内容创作、智能客服、自动化开发等领域的深刻变革。无论是企业还是个人,想要真正释放AI的生产力,提示词(Prompt)的设计与优化已成为不可或缺的核心能力。2025年,提示词工程从“经验驱动”迈向“反馈驱动、持续迭代”的智能化新阶段。如何通过用户反馈持续优化提示词结构与内容?企业如何借助反馈机制提升AI模型表现,打造高效、智能、可控的AI应用?本文将以技术论坛深度文章的标准,系统梳理提示词优化的最新趋势、机制、企业实践、技术难点与工具方法,结合丰富案例,助力读者全面掌握2025年AI提示词迭代优化的核心要义。
一、🌟2025年提示词优化的核心趋势
%20拷贝-etod.jpg)
1.1 结构化与模块化设计
2025年,提示词优化已不再是“拍脑袋”式的经验堆砌,而是高度结构化、模块化的工程实践。主流做法是采用“角色设定+任务分解+示例引导”三段式结构:
角色设定:明确AI的身份、语气、专业领域(如“你是一名资深金融分析师”)。
任务分解:将复杂任务拆解为有序步骤,降低模型理解难度。
示例引导:通过具体示例、格式模板,约束输出风格和内容。
这种结构化设计不仅提升了输出的准确率和可控性,还为后续的自动化优化和批量管理奠定了基础。
1.2 动态反馈闭环
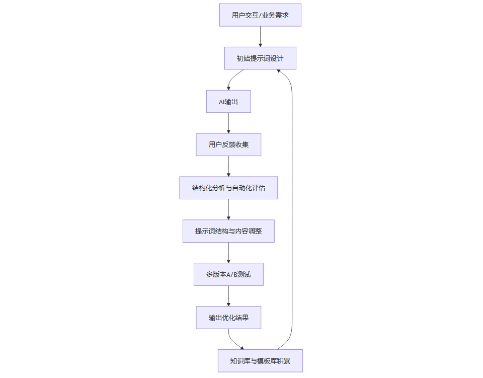
与传统的静态提示词不同,2025年提示词优化强调“动态反馈闭环”。企业和开发者通过用户交互反馈、A/B测试、自动化评估等机制,持续收集和分析AI输出的实际表现,形成“生成—反馈—调整—再生成”的闭环优化流程。每一次用户的点赞、修改建议、实际应用效果,都是提示词优化的宝贵数据源。
1.3 多模态与多场景适配
AI应用已从单一文本生成扩展到图像、语音、代码等多模态任务。提示词优化也需针对不同场景灵活调整。例如,图像生成需明确风格、分辨率、元素细节,代码生成则需强调安全性、可维护性和合规性。多场景适配能力成为企业AI落地的关键竞争力。
1.4 品牌一致性与知识库积累
企业在大规模应用AI生成内容时,如何确保品牌风格统一、术语规范、合规性达标?答案是建立品牌术语库、禁用词表和提示词模板库。通过知识库积累和模板化管理,企业不仅提升了内容一致性,还极大地促进了知识复用和团队协作效率。
二、🔄基于反馈的提示词迭代机制
2.1 反馈收集与结构化分析
2.1.1 用户交互反馈
用户是AI输出的最终评判者。企业通过收集用户对AI输出的满意度、修改建议、实际应用效果等,获得最直接的优化依据。常见做法包括:
嵌入式反馈按钮(如“满意/不满意”)
详细评价表单(如“请指出不满意的原因”)
任务完成度打分
2.1.2 自动化与结构化反馈
为提升反馈的可用性和精度,企业普遍采用标准化反馈表单和结构化评估标准。例如:
评分/下拉选项:如“输出内容准确性(1-5分)”
结构化标签:如“内容完整性”“安全性”“可维护性”
NLP关键词提取:自动分析用户反馈文本,提取高频问题和改进点
2.1.3 A/B测试与数据驱动
A/B测试是提示词优化的“黄金法则”。企业可并行运行多组提示词,实时监测点击率、转化率、用户留存等关键指标,动态调整优化方向。如下表所示:
2.2 提示词结构与内容的动态调整
2.2.1 任务分解与角色设定
将复杂任务拆解为有序步骤,明确AI的角色与输出风格。例如:
角色设定:“你是一名小红书种草博主”
任务分解:“请分三步介绍产品卖点、使用体验和用户评价”
2.2.2 示例驱动与格式约束
通过具体示例和输出格式模板,引导AI生成更贴合实际需求的内容。例如:
示例:“请用‘48小时持久防护’为核心卖点,采用轻松幽默的语气”
格式约束:“输出以三段话,每段不超过50字”
2.2.3 反向提示与约束条件
明确指出不希望AI输出的内容类型,减少无关或偏离主题的结果。例如:
“请避免使用夸张、虚假的宣传语”
“不得涉及敏感词汇和违规承诺”
2.3 闭环优化与持续迭代
2.3.1 反馈循环机制
企业和开发者需建立“生成—反馈—调整—再生成”的闭环优化机制。每一轮输出都要经过用户反馈和自动化评估,及时调整提示词结构和内容,确保AI输出持续进化。
2.3.2 多轮对话与上下文延续
在连续对话或复杂任务中,利用历史反馈优化后续提示词,提升对话连贯性和深度。例如,智能客服系统可根据用户历史提问和反馈,动态调整后续问答的提示词,提升个性化和专业性。
2.3.3 版本化管理
为不同模型分支保存适配的提示词模板,确保模型升级后提示词依然有效。企业可采用版本管理工具(如Obsidian+Git)记录优化历程,便于团队协作和知识复用。
三、🚀企业应用价值与典型案例
%20拷贝-yqbx.jpg)
3.1 营销文案与内容创作
3.1.1 动态文案生成
某电商平台通过A/B测试和用户反馈,持续优化广告文案。初始提示词为“撰写吸睛的防晒霜文案”,经过多轮迭代,最终优化为“以25-35岁女性为目标群体,突出‘48小时持久防护’卖点,采用小红书种草文体,规避夸张用词”。结果显示,广告点击率提升22%,转化成本降低30%。
3.1.2 品牌一致性管理
企业通过建立品牌术语库和禁用词表,确保多批次内容风格统一。例如,某美妆品牌将“水润透亮”作为核心术语,禁止使用“美白”“祛斑”等敏感词,显著提升了品牌形象和合规性。
3.2 代码生成与自动化开发
3.2.1 安全与合规优化
某金融科技团队在AI生成认证函数时,用户反馈存在安全漏洞。团队随即在提示词中增加“使用bcrypt加密密码,返回JWT令牌”等约束,优化后代码通过安全审计,错误率下降80%。
3.2.2 结构化模板与自动审计
结合自动化审计工具,实现代码生成与质量保障的闭环。例如,提示词模板中明确要求“所有SQL语句需使用参数化查询”,并通过自动化工具检测输出代码,确保安全性和可维护性。
3.3 智能客服与员工反馈
3.3.1 智能客服系统
某大型银行的智能客服系统,通过持续收集用户反馈,优化问答提示词,添加金融术语库和合规条款示例,客户满意度从72%升至91%。系统还能根据用户历史提问,动态调整后续问答风格,实现个性化服务。
3.3.2 员工反馈机制
企业引入AI驱动的员工反馈平台,自动分类、情感分析与个性化建议,助力人力资源管理智能化升级。例如,某互联网公司通过AI分析员工反馈,及时发现团队协作问题,优化管理流程,员工满意度提升显著。
四、🧩实施难点与挑战
4.1 反馈数据的多样性与质量
如何高效收集、归类和分析海量用户反馈,避免噪声和主观偏见,是提示词优化的首要难题。企业可采用标准化反馈表单和NLP关键词提取技术,提升反馈的结构化程度和可用性。
4.2 跨领域适配与迁移
提示词在不同业务场景、语言、文化下的迁移效率有限。企业需开发领域自适应提示引擎和版本化管理机制,确保提示词在多场景下的高效适配。
4.3 实时性与成本平衡
高频迭代对反馈处理和提示词调整的实时性提出更高要求。企业可采用增量学习策略,仅对关键任务启用实时优化,其余任务批量更新,以控制成本和资源消耗。
4.4 伦理与安全风险
提示词优化需兼顾公平性、隐私保护和合规性,防止算法偏见和数据泄露。企业应建立严格的安全审计和合规管理机制,确保AI输出符合行业规范和法律法规。
五、🛠️工具与方法推荐
%20拷贝-iwos.jpg)
5.1 自动化优化平台
DeepSeek提示词库:支持自动生成、结构化优化和多场景适配,适合大规模企业应用。
扣子提示词优化器:提供可视化编辑、自动评估和批量管理功能,提升提示词迭代效率。
智谱清言“提示词工程师”:集成多轮对话优化、版本管理和知识库积累,适合团队协作。
Kimi提示词专家:专注于多模态任务和行业定制,支持文本、图像、代码等多类型提示词优化。
5.2 A/B测试与调试工具
腾讯云提示词调试器:可并行运行多组提示词,自动生成对比报告,缩短迭代周期。
自动化评估平台:集成点击率、转化率、满意度等多维度指标,支持实时监控和动态调整。
5.3 模板与知识库管理
专属提示词模板库:企业和个人可建立专属模板库,结合版本管理工具(如Obsidian+Git)记录优化历程,提升团队协作与知识复用效率。
品牌术语库与禁用词表:确保内容风格统一、合规性达标,适用于大规模内容生成和品牌管理。
5.4 开源工具包与行业案例库
省心AI平台:提供反馈收集模板、行业案例库和最新优化工具,助力企业和开发者快速掌握提示词迭代优化的最佳实践。
六、📈流程图与表格:提示词迭代优化全流程
6.1 提示词迭代优化流程图

6.2 反馈收集与分析表
结论
2025年,提示词优化已成为AI应用成败的关键。通过科学的反馈机制、结构化的提示词设计和自动化工具支持,企业和个人都能显著提升AI模型的输出质量与业务价值。未来,提示词工程将与多模态交互、领域自适应、伦理安全等方向深度融合,成为数字经济和智能社会的重要基石。建议持续关注行业前沿工具与案例,建立系统化反馈与优化机制,充分释放AI的潜能。
📢💻 【省心锐评】
“反馈驱动的提示词优化是AI落地‘最后一公里’的铺路机。企业赢在持续迭代的耐心,而非初始设计的精巧。”

评论