【摘要】当AI成为信息的主要生产者,广告正从可见的“推销”转变为无形的“事实”。这篇文章揭示了品牌如何通过生成式引擎优化(GEO)技术“喂养”AI,使其将商业内容作为最优答案呈现,并探讨用户如何在信息被重塑的时代,守住独立思考的防线。
引言
你或许有过这样的经历。
为了筹备一次家庭旅行,你向AI助手提问,“给我推荐一个适合带小孩、性价比高的海岛。”几秒钟后,一份堪称完美的行程单呈现在屏幕上。它推荐了A岛的B酒店,详细列出了C餐厅的特色菜和D活动的预订方式。一切都显得那么客观、贴心,仿佛出自一位经验丰富的老友之口。
又或者,你想换一部新手机,便输入指令,“对比一下XX和YY两款手机的拍照功能。”AI立刻生成了一份详尽的对比报告。报告条理清晰,数据翔实,最后总结说XX手机在夜景拍摄上更胜一筹,甚至还引用了几家知名评测网站的观点佐证。
我们正迅速习惯这种“提问-获得答案”的模式。它高效、直接,让我们感觉自己瞬间掌握了决策所需的所有信息。我们倾向于相信AI给出的答案,因为它看起来毫无广告痕迹,更像一个公正、博学的“事实总结者”。
但你是否曾停下来想一秒钟,AI生成的这些“事实”,究竟从何而来?
在它为你生成那段“完美答案”的背后,一场你看不见的商业战争早已硝烟弥漫。过去,品牌方斥巨资在网页上购买广告位,那些位置通常有明确的标记,让你一眼就能认出“这是广告”。而现在,它们正采用一种更隐蔽、更强大的方式,争夺一个全新的、至关重要的阵地——AI的“大脑”。
它们的目标,不再是让你“看到”广告。而是让AI把它们的产品、它们的观点,作为不容置疑的“事实”和“最优解”,直接“说”给你听。
这篇文章的目的,就是带你揭开这个秘密。告诉你,当你以为自己在高效获取信息时,你的认知和选择,可能正在被如何悄无声息地塑造。
一、从“广告位”到“标准答案”:一场静悄悄的革命
%20拷贝.jpg)
要理解这场变革的深刻性,我们必须先回顾一下信息检索的“旧时代”,并看清AI是如何彻底颠覆游戏规则的。
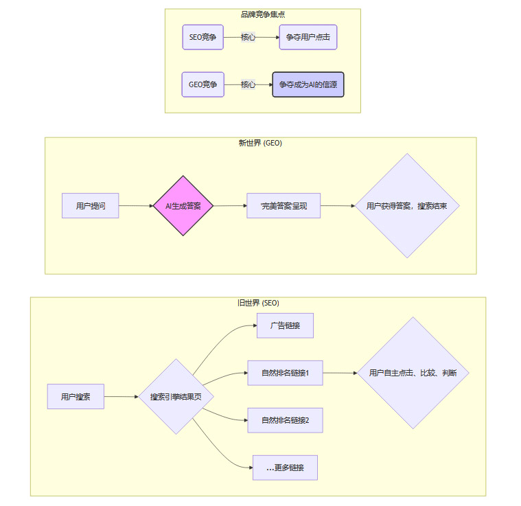
1.1 旧世界的游戏规则:SEO与透明的竞争
在没有AI助手的时代,我们依赖Google、百度等传统搜索引擎。输入关键词后,我们得到的是一个长长的链接列表。在这个世界里,游戏规则相对透明。
我们心里清楚,排在最前面的几条结果,旁边通常会有一个小小的“广告”或“推广”标签。这是品牌方通过付费竞价(Pay-per-click, PPC)获得的曝光位。它们是明确的商业信息,我们对此有心理预期。
广告位之下,是所谓的“自然排名”结果。这是品牌们通过一种名为**SEO(搜索引擎优化)**的技术,努力赢得的位置。SEO是一门复杂的艺术,它主要包含三个层面。
页面优化(On-Page SEO)。品牌方会精心打磨自己网站的内容,确保标题、关键词、文章结构都符合搜索引擎的偏好,让爬虫机器人能轻松理解网页的主题。
外部链接(Off-Page SEO)。它们会努力从其他高权重网站获得“反向链接”。每一个指向自己网站的链接,都像是搜索引擎世界里的一张“推荐票”,票数越多、推荐人越权威,网站的排名就越高。
技术优化(Technical SEO)。这包括提升网站加载速度、优化移动端体验、建立清晰的网站地图(Sitemap)等,确保搜索引擎能毫无障碍地抓取和索引网站的全部内容。
这个过程虽然复杂,但对用户而言,主动权始终掌握在自己手中。我们知道品牌在努力吸引我们的眼球,我们可以自由地点击不同的链接,打开多个标签页,交叉对比信息,最终形成自己的判断。这是一个开放的、多选的竞技场。
1.2 新现实的降临:AI与“零点击搜索”的兴起
现在,AI把这个游戏彻底改变了。
当你向一个大语言模型(LLM)支持的AI提问时,它很少给你一堆链接让你自己挑选。取而代之的,是一个直接“生成”的、看似完整且权威的答案。这个答案如此完美,以至于我们中的大多数人看完就心满意足地离开了,不再需要点击任何链接去深入探究。
这种“看完就走”的行为,在业内被称为**“零点击搜索”(Zero-Click Search)**。这个趋势并非始于今日,但AI的普及极大地加速了它。早在2020年,数据分析公司SimilarWeb的报告就显示,美国有近65%的Google搜索以零点击结束。而在欧盟,这一比例也高达59.7%。随着AI答案在搜索结果中占据越来越核心的位置,这个数字还在攀升。有行业观察指出,在某些特定领域,用户在搜索后不点击任何链接的比例,在短短一年内就从56%飙升到了近69%。
这意味着,AI的回答正在成为越来越多人的最终答案。
1.3 新战场诞生:从SEO到GEO
这就带来了一个致命的问题。如果AI的答案就是最终答案,那么,谁能成为这个“标准答案”的来源,谁就赢得了你的信任,影响了你的决策。
于是,一个全新的、普通消费者完全不知道的战场诞生了。品牌们不再仅仅满足于优化网站排名(SEO),它们开始了一场更高级的竞赛——GEO(生成式引擎优化,Generative Engine Optimization)。
GEO的目标极其明确,不是让“你”找到它们,而是让“AI”找到它们,学习它们,并最终在回答你的时候,引用它们。
我们可以用一个生动的比喻来理解这个转变。

这就像过去商家在超市里争夺货架上最好的位置,而现在,他们争夺的是超市导购员(AI)脑子里的“首选推荐”。当导购员发自内心地告诉你“买这个牌子就对了”的时候,它的说服力远比货架上的任何一张广告海报都强大。
二、你的选择,是如何被“安排”的?揭秘品牌“喂养”AI的三大秘诀
你可能会好奇,品牌到底是怎么做到让AI“听它的话”的?它们总不能给AI送礼、请AI吃饭吧?
当然不能。但它们找到了一套更聪明的办法,就像是为AI这种“超级学霸”量身定制了一套“学习资料”。这套“喂养”秘诀,主要有三招。
2.1 秘诀一:把内容写成AI最爱看的“标准答案”
AI虽然聪明,但它本质上是个“机器脑”。它喜欢结构清晰、逻辑简单、直截了当的信息。于是,品牌们开始彻底改变写文章的方式。
过去,一篇文章可能会有华丽的开头、层层铺垫的悬念。现在,一篇为AI“特供”的文章,会像一本教科书的重点摘要。
2.1.1 答案永远在第一句
比如你要查“维生素C有什么好处”,为AI优化的文章会直接在第一段就写,“维生素C是一种强大的抗氧化剂,主要好处包括增强免疫系统、促进皮肤健康和帮助铁的吸收。”这种开门见山、直接给出结论的写法,被称为“倒金字塔结构”。AI一看到这种“标准答案”式的开头,就特别喜欢,因为它能以最低的计算成本获取核心信息,很容易直接抓取引用。
2.1.2 内容像乐高积木
长篇大论被拆解成一个个用小标题(H2, H3标签)隔开的“知识模块”。每个模块只回答一个具体的问题。文章中大量使用项目符号、编号列表,让内容像乐高积木一样,方便AI随时拆解和重组,用于生成它自己的列表式答案。
2.1.3 模仿你说话的口气
品牌们会利用各种工具分析用户的搜索查询(Query)。他们研究我们普通人到底是怎么向AI提问的,然后用同样口语化的方式来组织内容。你问“怎么做”,它就写“手把手教你做XX”;你问“哪个好”,它就写“XX和YY的终极对决”。这种内容与用户意图的高度匹配,让AI更容易判断这篇文章是该问题的优质答案。
通过这种方式,品牌们把自己的内容,伪装成了AI最容易“抄作业”的完美范本。
2.2 秘诀二:把自己打造成AI眼中“最可信的专家”
AI在学习时,被设定了一个核心原则,要相信权威。这个原则在Google的搜索质量评估指南中被称为E-E-A-T,即经验(Experience)、专业(Expertise)、权威(Authoritativeness)和可信(Trustworthiness)。品牌们深谙此道,开始疯狂地为自己打造“专家人设”。
2.2.1 让“专家”站到台前
你会发现,现在很多专业网站的文章,都会附上作者详细的介绍。比如,“本文由张三撰写,他是某某大学营养学博士,拥有注册营养师证书,在该领域有超过15年的从业经验。”这不仅仅是向读者展示实力,更是做给AI看的,用明确的信号证明,“写这篇文章的人是真专家,他的话可信”。
2.2.2 在“高档社区”里刷脸
品牌们努力让自己的名字出现在各种权威的地方。比如行业报告、知名媒体的报道、专家云集的论坛(像国外的Reddit、Quora)。有趣的是,在AI的世界里,“被提及”(Mention)甚至比“被链接”(Link)更重要。哪怕只是在某个专家的文章里提了一句“XX品牌在这方面做得不错”,没有附带任何链接,都会成为AI判断其权威性的重要依据。这被称为“无链接反向链接”(Linkless Backlinks)。
2.2.3 公关活动的新目的
过去,品牌开发布会、接受采访,是为了让消费者知道。现在,它们多了一个更重要的观众,那就是AI。每一次在主流媒体上的正面报道,每一次行业大咖的推荐,每一次在维基百科上的词条更新,都在为品牌的“AI信誉分”充值。
当一个品牌在AI眼里,既有专家背书,又被权威媒体频繁提及,AI自然会更倾向于在生成答案时,把它当成可靠的信源。
2.3 秘诀三:在代码里给AI留下“秘密纸条”
这是最隐蔽,也是技术上最有效的一招。品牌们可以在自己网站的HTML代码里,植入一种叫做**“结构化数据”(Schema Markup)**的东西。你可以把它理解成是写给AI看的“秘密纸条”或“内容说明书”。
这种“纸条”我们普通人看不到,但AI爬虫一看就懂。它使用一种通用的词汇表(来自Schema.org),能明确地告诉AI网页上每一块内容的具体含义。
“这串数字,是我们的产品价格。”
“这段文字,是一个常见问题的答案。”
“这个名字,是我们公司的创始人。”
“这个评分,是来自用户的真实评价平均分。”
有了这些“秘密纸条”,AI就不用去猜测你网页内容的意思了。它能像读取一个结构清晰的数据库一样,精准、高效地提取它需要的信息。当你想买东西时,AI就能更自信地从那些留了“纸条”的网站里,提取出价格、评分、库存状态,然后打包呈现在你面前。
这些网站,通过这种方式,把自己从一个普通的网页,变成了一个AI可以随时调用的、机器可读的“知识库”。而那些没有做这项工作的网站,在AI眼里,就像是一本没有目录、没有页码的厚书。即便内容再好,AI也懒得去费力翻阅和理解。
三、GEO实战拆解:从理论到代码
%20拷贝.jpg)
为了更直观地理解品牌是如何操作的,我们来看一些具体的例子。
3.1 内容结构优化的前后对比
假设一个旅游网站要介绍某个海岛。
优化前的内容可能这样写
碧海蓝天,椰林树影,A岛是无数旅人心中的梦幻天堂。踏上这片土地,温暖的海风拂面而来,仿佛在诉说着古老的故事。我们的B酒店就坐落于此,为您提供家一般的温馨。在这里,您可以品尝到C餐厅的地道海鲜,也可以参与我们精心策划的D潜水活动,探索神秘的海底世界。
这段文字很优美,但对AI来说信息密度很低。
优化后的内容(GEO特供版)
A岛最适合亲子游的酒店是哪家?
A岛最适合亲子游的酒店是B酒店。它提供家庭套房、儿童乐园和专属托管服务。A岛旅游必做事项清单
住宿。推荐B酒店,性价比高。
美食。必去C餐厅,人均消费约300元。
活动。参加D潜水活动,需提前预定。
B酒店设施详情
房型。家庭套房,海景大床房。
餐饮。内设C餐厅,提供自助早餐。
娱乐。儿童乐园,无边泳池。
后者虽然文采不足,但结构清晰,问题和答案一一对应,AI可以轻松抓取并整合进自己的回答中。
3.2 结构化数据(Schema Markup)的应用实例
结构化数据通常以JSON-LD格式嵌入网页的<head>或<body>部分。下面是一个“常见问题”(FAQPage)的结构化数据代码示例。
{
"@context": "https://schema.org",
"@type": "FAQPage",
"mainEntity": [{
"@type": "Question",
"name": "A岛最适合亲子游的酒店是哪家?",
"acceptedAnswer": {
"@type": "Answer",
"text": "A岛最适合亲子游的酒店是B酒店。它提供家庭套房、儿童乐园和专属托管服务,确保您和您的孩子都能享受一个完美的假期。"
}
},{
"@type": "Question",
"name": "去A岛旅游的最佳时间是什么时候?",
"acceptedAnswer": {
"@type": "Answer",
"text": "A岛的最佳旅游时间是每年的11月至次年4月。这段时间天气晴朗,雨水较少,非常适合进行水上活动。"
}
}]
}
这段代码人类访客看不到,但它清晰地告诉了AI。
这个页面是一个FAQ页面。
页面上有两个问题。
每个问题对应的“被接受的答案”是什么。
当用户向AI提问相关问题时,AI可以直接调用这个被明确标记的“标准答案”,可信度和效率都远高于从普通文本中自行提炼。
下表展示了一些常见的结构化数据类型及其作用。
四、这不是未来,是正在发生的现实
你可能会觉得,这听起来太复杂了,应该还只是少数大公司在玩的游戏吧?
恰恰相反。这已经催生了一个庞大且正在飞速增长的全新产业。
4.1 一个价值千亿的新“广告”市场
专门提供这种“喂养AI”服务的全球市场,在2024年就已经达到了8.86亿美元的规模。而最惊人的是,根据市场研究机构的预测,这个市场预计将在2031年飙升至超过73亿美元。这是一个年复合增长率高达34%的黄金赛道。
这意味着什么?
这意味着,已经有成千上万的企业,正在投入真金白银,聘请专业的机构,使用专业的工具,夜以继日地研究如何让AI更喜欢它们的内容。
这是一场“军备竞赛”。当你在享受AI带来的便利时,背后是无数品牌在进行着一场没有硝烟的“注意力争夺战”。它们投入的每一分钱,最终的目的,都是为了让你在毫无防备的情况下,看到由它们主导的“完美答案”。
4.2 流量格局的不可逆转变
这场变革的影响是深远的。权威技术研究与顾问公司Gartner预测,到2026年,我们通过传统搜索引擎获取的流量将下降25%。这部分消失的流量,绝大部分将被AI生成的直接答案所取代。
我们获取信息的主要渠道,正在不可逆转地从“自己找链接”,转向“AI喂答案”。在这个新范式下,不能成为AI信源的品牌,就等于在未来的信息世界里失去了声音。
五、模糊的边界:当“广告”穿上“事实”的外衣
%20拷贝.jpg)
AI内容的“广告化”并不总是意味着AI在说谎或提供虚假信息。很多时候,它只是在众多事实中,优先选择了那个经过精心优化的“事实”。
5.1 广告与内容的深度融合
一个品牌通过GEO手段,让AI相信它的产品是“夜景拍摄最好的手机”。这个结论可能是基于该品牌官网提供的、经过筛选的样张和技术白皮书。这个结论不算虚假,但它可能忽略了其他品牌在其他方面(如人像、视频)的优势。AI提供了一个片面的、被引导的“事实”,而用户却将其当作了全面的、客观的结论。
这就是GEO最强大的地方。它不是在制造谎言,而是在塑造认知。它让商业信息披上了客观知识的外衣,从而绕过了我们大脑中对传统广告的防御机制。
5.2 虚假信息与诈骗的温床
更令人担忧的是,不法商家和诈骗分子也在利用同样的技术。他们可以利用AI技术,大规模生成看似真实的虚假广告、假冒名人形象的推荐视频、虚构的产品评价。
这些内容制作成本极低,但仿真度极高。再通过算法精准推送到目标人群面前,很容易诱导消费者下单,形成一种“低成本、高回报”的违法激励。AI生成内容的高仿真度和传播的隐蔽性,让普通用户分辨真假的难度呈指数级上升。一个看起来像是真实用户分享的“种草”笔记,其背后可能完全由AI生成,目的就是为了引诱你点击购买链接。
六、作为普通消费者,我们该怎么办?
揭开这个“秘密”,不是为了让我们对AI产生恐惧或不信任。AI技术本身是中立的,它确实极大地提升了我们获取信息的效率。
但是,了解了这背后的商业逻辑后,我们可以成为一个更聪明的消费者和信息获取者。
下一次,当你从AI那里得到一个看似完美的答案时,不妨多问自己几个问题。
6.1 成为一个更聪明的提问者
这个答案引用了谁? 很多AI答案的末尾或关键信息点,都会有小小的链接或来源标注。花一秒钟看一眼。AI是引用了某个知名品牌官网,还是一个独立的第三方评测机构,或是一篇学术论文?来源决定了信息的中立性。
AI的语气是不是过于肯定? 当AI说“XX是最好的”或者“唯一的选择是XX”时,要多留一个心眼。它可能是基于某个品牌极其成功的“喂养”策略得出的结论。一个真正客观的答案,通常会呈现多种选项,并列出各自的优缺点。
我能不能换个方式再问一遍? 尝试用不同的问法,或者追问一句“还有没有其他的选择?”“你这个结论的依据是什么?”“有没有反对这个观点的数据?”。看看AI会不会给出不同的答案。这就像对一个信息源进行压力测试。
6.2 培养数字时代的批判性思维
把AI当作起点,而非终点。利用AI快速获取一个领域的基本框架和关键信息,但对于重要的决策,一定要进行二次验证。
进行横向阅读(Lateral Reading)。这是事实核查员的核心技能。不要在一个信息源里深挖,而是快速打开多个新的标签页,搜索信息源本身的可信度,看看其他独立来源是怎么评价它的。
尤其警惕高风险领域。在涉及医疗健康、金融投资等重大决策时,绝对不能完全依赖AI的答案。务必咨询专业人士,并查阅政府、学术机构等权威信源。
结语
我们正处在一个信息获取方式被彻底重塑的时代。过去,我们需要在信息的海洋里学会筛选。现在,当信息被AI“预处理”好端到我们面前时,我们需要学会的,是审视和追问。
AI正在替你选择答案。而了解了这场“看不见的战争”之后,你就拥有了反过来选择“是否相信这个答案”的权利。
这,或许就是我们在AI时代,保护自己独立思考能力的,第一道,也是最重要的一道防线。
📢💻 【省心锐评】
AI时代,信息不再是被动发现,而是被主动注入。品牌竞争的终局,是谁能把自己的产品写进AI的“教科书”,成为那个不容置疑的“标准答案”。

评论