【摘要】AI正驱动私域电商进行一场深刻变革,通过重塑“人、货、场”三大核心要素,实现从运营辅助到业务核心的智能化跃迁。这不仅是效率的提升,更是商业模式的系统性重构。
引言
私域电商的江湖,早已不是一片蓝海。当流量红利消退,获客成本如火箭般攀升,每一个从业者都感受到了前所未有的压力。过去的打法,无论是依赖精美的SOP流程图,还是细致到极致的用户分层,似乎都开始触及天花板。运营变得越来越“重”,人的精力被无尽的细节所吞噬,增长曲线却日渐平缓。这正是行业面临的共同瓶颈,一个依靠人力和传统规则引擎难以突破的困局。
此时,一股新的力量正以不可阻挡之势席卷而来,它就是AI。
AI不再是那个停留在PPT里、飘在云端的遥远概念,也不是某个技术部门用来点缀门面的“创新项目”。它正像一股强大而内敛的核动力,被精准地注入私域电商的心脏地带,从根本上重塑着“人、货、场”这三个构成商业世界最基本的元素。以梦饷科技等行业先行者的探索为例,我们能清晰地看到,一场由AI驱动的智能化跃迁正在真实上演。这场跃迁的底层逻辑,是基于一套系统化的“3+1”AI战略(数据工程、应用工程、交互工程与大模型工程)的全面落地。它使得AI的能力不再是零散分布的“功能点”,而是能够贯穿业务全流程、自我优化的“智能网络”。
这篇文章,我们将深入每一个毛细血管,详细剖析AI是如何在这三个维度上施展其深远影响的。我们将看到,它如何让平凡的个体获得专家的能力,如何让海量的商品找到最精准的归宿,又如何让冰冷的社群变成充满活力的智能场域。
💡 一、 “人”的再造,AI驱动的能力边界拓展
%20拷贝.jpg)
在私域电商的复杂生态中,“人”始终是核心。这里的人,既包括冲锋在一线的店主、运筹帷幄的运营、耐心解答的客服,也包括最终为价值买单的消费者。AI对“人”的改造,其本质并非冰冷的取代,而是一种深度的赋能与无缝的协同,它将人的创造力、情感连接能力与机器的计算力、记忆力完美结合,让个体的能力边界得到前所未有的拓展。
1.1 经营者与服务者,从执行者到策略家
传统的私域运营,是一场对个人综合能力的极限考验。一个成功的店主,往往需要身兼数职,既要像买手一样洞察选品,又要像文案一样妙笔生花,还要像社群主理人一样维系关系,更要像数据分析师一样解读报表。这种“全能超人”式的要求,本身就是一种极高的门槛,限制了业务的规模化。AI的出现,正在系统性地瓦解这一困境。
1.1.1 “经营大脑”与“AI豆”的诞生
AI智能体的应用,是这场变革中最直观、最富冲击力的体现。
“经营大脑”,可以理解为一个为每位店主配备的7x24小时在线的首席战略官。它彻底改变了过去“人找信息”的模式。想象一下这个场景,店主早晨醒来,收到的第一条推送不是平台公告,而是来自“经营大脑”的一张动态卡片。“根据您社群近7日的用户活跃数据和购买偏好分析,发现‘有机辅食’品类关注度上升35%。平台今日主推的A品牌有机米粉,在同类社群的测试转化率高达28%。已为您生成三版不同风格的推广文案和一张用户晒单图集,建议在上午10点母婴活跃高峰期发布。是否一键执行?”
这个过程背后,是海量数据的实时计算。它输入的数据包括但不限于,店主私域内的用户行为流、平台全域的商品销售数据、甚至外部社交媒体的热点趋势。它输出的不再是冰冷的数据报表,而是具体、可执行、附带预期效果的行动建议。
而面向终端消费者的**“AI豆”**,则更进一步,扮演了店主“数字孪生”的角色。它解决了一个核心痛点,即服务的规模化与个性化之间的矛盾。平台允许店主对自己的“AI豆”进行深度“调教”。
人设与语气配置,店主可以选择“专业顾问型”、“热情闺蜜型”或“幽默风趣型”等多种预设风格,甚至可以上传自己的聊天记录,让AI学习并模仿自己的语言习惯。
知识边界设定,店主可以为其注入特定的专业知识,比如美妆店主可以导入详细的成分分析知识库,母婴店主可以导入育儿百科。
互动策略自定义,可以设定AI在面对用户提问、催单、甚至抱怨时的不同应对策略,确保服务体验的一致性。
这样一来,即便是AI在深夜处理一个关于产品成分的复杂咨询,用户感受到的依然是那个熟悉、可信赖的店主。这种基于信任的深度连接,正是私域的生命线。
1.1.2 多智能体协作的新范式
当“经营大脑”和“AI豆”同时存在时,一个更高效的多智能体协作网络便形成了。这就像一个现代化的作战指挥室。“经营大脑”是总指挥,它基于全局情报(数据分析)做出战略判断,下达指令。“AI豆”则是前线作战单元,负责与用户直接沟通、执行销售动作。可能还有一个“内容创作智能体”负责生产弹药(营销素材),一个“数据分析智能体”负责战后复盘(效果评估)。
店主本人,则从一个手忙脚乱的士兵,升级为运筹帷幄的指挥官。他只需设定好战略目标(比如本月主攻哪个品类),并对关键决策进行确认,剩下的繁杂执行工作,都由这个高效的智能体军团自动完成。这不仅是效率的提升,更是工作模式的根本性变革。
1.2 智能客服,从成本中心到价值中心
客服,在传统电商的财务报表中,常常被归为“成本中心”。其核心目标是“花最少的钱,解决最多的问题”。但在AI的加持下,客服部门正在经历一场深刻的价值重塑,它有机会成为洞察用户需求、驱动业务增长的“价值中心”。
1.2.1 全场景覆盖与深度人机协同
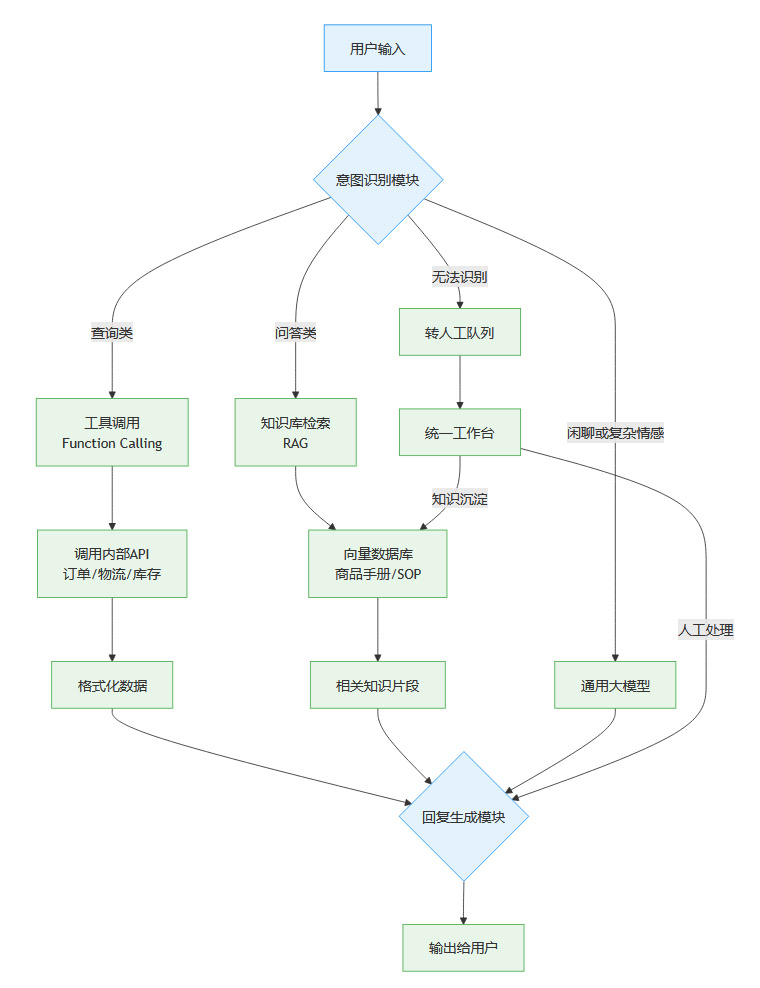
AI客服的能力早已超越了简单的关键词匹配。它能够7x24小时无间断地覆盖IM、微信群、小程序内嵌对话等所有用户可能出现的场景。梦饷科技的实践数据极具说服力,引入AI后,不仅完全取消了成本高昂的客服外包团队,内部团队的人力成本也实现了近50%的优化。
这背后,是一套日益成熟和复杂的AI客服能力栈在支撑。

意图识别模块,它能精准理解用户的真实需求,哪怕用户的表述是模糊的、口语化的,甚至在一个问题里包含多个意图(例如,“我想查一下我的订单到哪了,另外你们这款新上的裙子有优惠吗?”)。
工具调用 (Function Calling),这是AI客服能够处理实际业务的关键。当识别到用户意图是查询订单时,AI不再是给出一个查询链接,而是直接在后台调用
getOrderStatus(order_id)这样的函数,获取实时数据,然后用自然语言告诉用户“您的订单已于今天上午10点由顺丰快递揽收,预计明天下午送达”。知识库检索 (RAG),为了防止大模型“一本正经地胡说八道”(即模型幻觉),AI客服会外挂一个专业的知识库。当被问及产品规格、使用方法或售后政策时,它会先从这个经过审核的知识库中检索最相关的信息,再结合这些信息生成回答,确保答案的准确性。
而统一工作台则是人机协同的枢纽。人工专家看到的不再是无穷无尽的重复问题。他们面前的屏幕上,清晰地展示着AI正在处理的对话、AI对用户意图的判断、以及少数被AI标记为“高难度”需要人工介入的任务。人工专家可以随时“接管”任何一场对话,他们的处理方式和解决方案,又会成为新的数据,被用来训练和优化AI模型。这形成了一个人与AI共同进化、互相成就的良性循环。
1.2.2 核心指标的全面升级
随着能力的进化,对智能客服的衡量标准也发生了根本性的变化。
从“响应时长”到“首次解决率”,不再追求秒回,而是追求一次性解决用户问题的能力。
从“会话量”到“用户满意度”,不再考核客服处理了多少对话,而是关注每一个用户的真实体验。
新增“业务贡献度”,比如客服在对话中成功推荐商品带来的转化率、通过收集用户反馈推动产品优化的案例数等。
通过这些指标的牵引,客服部门的角色被重新定义。它不再是业务流程的末端,被动地处理问题;而是深入业务的前端,主动地发现机会、创造价值。
1.3 智能培训,让决策有据可依
对于数以百万计的个体店主来说,最大的挑战之一就是持续学习和提升经营决策的科学性。过去的培训方式,无论是线上课程还是社群分享,都存在“一刀切”、难落地的问题。AI经营大脑通过即时、个性化、场景化的对话式交互,正在成为一种全新的、革命性的培训模式。
店主不再需要去“学习”如何分析数据,而是可以直接“使用”数据分析的结果。
机会发现,“今天平台有什么适合我社群的隐藏福利活动?”
内容创作,“帮我把这几张用户晒单图,配上一段能引发共鸣的文案。”
经营复盘,“对比一下上周和这周的销售额,找出差异最大的三个原因。”
AI不仅提供答案,更重要的是,它将“决策-执行-评估”这个专业的经营闭环,变成了普通人也能轻松掌握的日常操作。
我们可以用一个流程图来清晰地展示这个闭环。

这个闭环的价值在于,它让每一次经营动作都变得可衡量、可归因、可优化。店主不再是凭感觉卖货,而是像一个专业的增长黑客一样,在AI的辅助下,不断进行小步快跑的实验和迭代,持续提升自己的经营效率和收益。这是一种比任何培训课程都更直接、更有效的“实战式”赋能。
⚙️ 二、 “货”的重构,从经验驱动到智能匹配
“货”是私域电商交易的载体,是连接品牌与消费者的桥梁。在传统模式下,“货”的流转充满了不确定性,选品靠经验,内容靠灵感,匹配靠运气。AI正在用强大的数据处理和模式识别能力,为“货”的全链路注入科学性与确定性,推动其从“人找货”的被动模式,向“货找人”的主动、精准模式深度演进。
2.1 商品审核与内容生成,效率与质量的双重革命
商品上架,是整个销售流程的起点。这个环节的效率和质量,直接影响着后续的转化。
2.1.1 多维度、高精度的智能审核
过去,商品审核是劳动密集型岗位,审核员需要用肉眼去比对吊牌图、检查商品属性、筛查违规词,不仅效率低下,而且标准难以统一,错审、漏审时有发生。现在,基于多模态大模型的AI审核系统,正在带来一场革命。
视觉与文本的交叉验证,AI可以同时“看懂”商品图片和“读懂”商品描述。它能自动识别吊牌上的品牌、款号、材质等信息,并与商家填写的后台数据进行交叉比对,准确率远超传统OCR。
深层语义的合规审查,对于广告法的合规性审查,AI不再局限于简单的关键词黑名单。它能理解上下文语境,识别出那些具有夸大宣传、诱导消费嫌疑的“擦边球”文案,从源头上规避合规风险。
动态的价格异常监控,AI会结合该商品的历史定价、同类商品的市场均价、以及平台的活动策略,构建一个动态的价格模型。一旦商家提报的价格偏离正常范围,系统就会自动预警,防止因“乌龙价”造成资损。
基于特征向量的重复铺货识别,通过将商品的主图、标题、核心属性等信息转化为唯一的特征向量,AI可以快速在海量商品库中进行比对,精准识别出重复铺货的商品,有效维护了平台的商品生态健康。
实践数据是最好的证明,引入AI后,商品审核的自动化率可以稳定提升至74%以上,而技术成本相较于外购的传统OCR系统,则下降了超过50%。这背后是效率和成本的双重优化。
2.1.2 内容的智能生产与“品效合一”的评估
在私域,“内容即商品,内容即转化”。好的内容素材是引爆销售的关键。AI的介入,让高质量内容的规模化生产成为可能。
千人千面的素材生成,AI可以根据不同的社群标签(如“新手妈妈群”、“健身达人群”),自动从商品卖点库中抽取最相关的元素,组合生成不同侧重点的种草文案和海报。给妈妈群的文案可能突出“安全无添加”,给健身群的则可能强调“高蛋白低脂肪”。
从“生产”到“评估”的闭环,AI不仅能生成内容,更能像一个经验丰富的运营总监一样,对已有的素材进行质量评分。它会从多个维度进行考量,例如,图片是否为高清实拍、是否包含场景化展示、文案中的营销利益点是否清晰突出、关键购买信息是否完整等。这个评分可以直接指导商家和店主优化素材,提升内容的“含金量”。
高频子任务的模型蒸馏,在内容处理中,有大量高频、标准化的子任务,如“一键抠图”、“生成商品白底图”、“视频自动配音和字幕”等。对于这些任务,使用通用大模型显得“杀鸡用牛刀”,成本高且速度慢。更优的解法是模型蒸馏技术,即用通用大模型作为“老师”,训练出一个小巧、专注的“学生”模型。这个小模型只负责完成特定任务,其运行成本极低,响应速度极快,能以极高的性价比解决80%的常规内容处理需求。
2.2 精准供需匹配,实现“货找人”的终极理想
私域运营的精髓在于精准,而精准的核心在于匹配。AI通过对海量数据的深度学习,正在构建一个前所未有的精准匹配引擎。
2.2.1 基于Embedding的双向匹配与召回
这是实现精准推荐的技术内核。我们可以用一个形象的比喻来理解它。
想象一个无穷大的三维空间,AI把平台上的每一个用户和每一件商品,都变成了这个空间里的一个点。这个过程,就叫做Embedding(向量化)。
用户向量,它融合了用户的历史购买记录、浏览行为、社交属性、社群标签等多维度信息。在这个空间里,品味相近的用户,他们的点会自然地聚集在一起。
商品向量,它融合了商品的品类、品牌、价格、属性、被哪些人群购买过等信息。风格类似、功能相近的商品,它们的点也会聚集在一起。
匹配的过程,就变成了在这个空间里寻找“距离最近的点”。当一个新用户进来,系统会计算她的用户向量,然后在空间里找到离她最近的那些商品向量,形成一个个性化的推荐列表。这就是“货找人”的数学表达。这个过程是动态的、实时的,用户的每一次点击、购买,都会微调其在空间中的位置,下一次的推荐也因此会变得更加精准。
2.2.2 渠道化的智能供应链与动态催补
AI的能力不止于前端推荐,它还能向上游延伸,赋能供应链管理。
渠道化供应链,AI可以清晰地识别出不同渠道(例如,不同头部店主所掌握的社群网络)的用户画像差异。基于此,平台可以为每个渠道“定制”一个虚拟的货盘。渠道A的用户偏爱国潮品牌,系统就为其匹配相应的供应链资源;渠道B的用户是价格敏感型,系统就为其匹配高性价比的工厂白牌货源。这种精细化的供给,最大化了每个渠道的转化效率。
智能预测与动态催补,AI通过分析历史销售数据、季节性因素、以及当前的活动热度,可以构建销量预测模型。它能在某个爆款商品即将断货前,提前向商家发出预警和补货建议,甚至能预测出不同SKU(如颜色、尺码)的销售速度,指导商家进行更精準的库存分配,有效减少了缺货造成的销售损失和滞销带来的库存积压。
2.3 数据驱动的商品全生命周期管理
AI的能力,如同一根金线,贯穿了商品从诞生到消亡的整个生命周期。它通过建立一套多维度的指标监控体系,让商品管理的每一个环节都有据可依,有数可查。
这种全生命周期的数据驱动管理模式,意味着关于“货”的每一个决策——上什么、推什么、卖什么价、何时清仓——都不再是拍脑袋的结果,而是基于海量数据和智能算法得出的最优解。这极大地提升了商品经营的科学性和确定性,是企业在激烈竞争中构筑核心护城河的关键。
🌐 三、 “场”的进化,从人工堆砌到智能场域
私域的“场”,是一个多元且复杂的概念。它既可以是功能完备的App或小程序,也可以是充满烟火气的微信社群,甚至是与用户一对一私聊的对话框。传统模式下,这些“场”是割裂的,运营极其依赖人工的堆砌和维护,效率低下且难以规模化。AI的到来,正在将这些分散的、静态的“场”,整合为一个互联互通、能够自我驱动的智能场域。
3.1 多场景智能体协同,运营全面自动化
AI智能体,如同不知疲倦的神经元,被部署在App、小程序、社群、IM等所有用户可能出现的触点上。它们彼此连接,协同工作,构建了一个覆盖全链路的智能运营体系,将人从繁重的重复性劳动中彻底解放出来。
3.1.1 “二楼”的统一智能交互入口
为了避免AI功能碎片化给用户带来的困扰,一个优秀的设计思路是在App的核心位置,开辟一个类似“二楼”的专属空间。这个空间,是所有智能服务的统一交互中台。
交互方式的革新,用户进入这个空间后,面对的不再是复杂的菜单和按钮,而是一个简洁的对话框。无论是想找品、查询订单、分析销售数据,还是需要营销建议,都可以通过最自然的语音或文字对话来完成。这种交互方式极大地降低了用户的使用门槛。
信息呈现的卡片化,AI推送给用户的信息,不再是大段的文字,而是结构清晰、重点突出的卡片。一张“机会卡片”可能包含了推荐的商品、目标人群、建议文案和预期收益;一张“战报卡片”则清晰地展示了某次推广活动的效果漏斗。这种卡片化的设计,让信息获取的效率大大提升。
主动推送与被动查询结合,这个交互入口是双向的。用户可以主动向AI提问,AI也可以基于对用户行为的洞察,主动推送个性化的提醒和建议。这种“推拉结合”的模式,确保了信息传递的及时性和有效性。
3.1.2 社群运营的范式革命
社群,是私域运营的核心阵地,也是人力成本投入最高的环节。AI的介入,正在彻底改变社群运营的游戏规则。
SOP的自动化执行,运营人员可以将成熟的社群运营SOP(标准作业程序)配置到后台。例如,“每日上午10点发送早安问候和签到福利”、“下午3点进行爆品预告”、“晚上8点开启限时秒杀”。配置完成后,AI助手会像一个最守时的员工,精准无误地自动执行,将运营人员从高达80%的重复性操作中解放出来。
一对一差异化服务的规模化,这是AI带来的最具颠覆性的改变。在过去,一个运营人员同时维护几百人的大群已是极限,根本无法顾及到每个人的个性化需求。但AI可以。AI助手可以与群内的每一个成员建立独立的私聊连接。它记得住每个人的昵称、购买偏好、甚至上次的聊天内容。当平台有新品上架时,AI可以悄悄地给那个曾经咨询过类似产品的用户发送一条私信:“亲,您上次问的那款连衣裙的同系列新款到了,给您留了张专属优惠券哦。” 这种在人工时代成本高到无法想象的极致精细化运营,通过AI得以低成本、大规模地实现,其对于用户粘性和复购率的提升是惊人的。
社群氛围的智能维护,AI还能扮演社群“气氛组”的角色。它可以自动识别群内的活跃话题,适时地抛出一些相关的内容或互动游戏;也能识别出负面情绪或广告信息,并进行及时的管理和干预,维护社-群的健康生态。
3.2 智能化用户触达,让每一次互动都产生价值
AI让用户触达不再是盲目的“广撒网”,而是如同外科手术般精准的“滴灌”,确保在正确的时间、通过正确的渠道、将正确的内容推送给正确的人。
3.2.1 基于实时行为分析的精准营销
用户的每一个行为,都在向系统传递信号。AI能够实时捕捉并解读这些信号。
意图识别与实时干预,当一个用户反复浏览某类商品,或者将某件商品加入了购物车但迟迟没有下单,系统会判定其产生了较高的购买意图。此时,AI可以触发一个自动化的营销流程(Workflow),比如,通过App Push推送一张限时优惠券,或者由AI豆在私聊中发出一句贴心的询问:“看您对这款商品很感兴趣,是不是在尺码上有什么疑问呢?” 这种恰到好处的“临门一脚”,能显著提升转化率。
生命周期自动化营销(MA),AI可以根据用户的生命周期阶段(如新用户、活跃用户、沉默用户、流失用户),自动执行不同的唤醒和关怀策略。对新用户,自动推送“新人专享礼包”;对长时间未活跃的用户,自动发送“老朋友回归福利”。整个过程无需人工干预,实现了用户生命周期价值的最大化。
3.2.2 运营指标的智能化监控与归因
AI的介入,让过去难以量化的“场”的运营效果,变得清晰可见、可追溯。
全链路数据监控,系统会实时监控一系列关键指标,如社群的活跃率、发言人数、内容触达率、素材点击率、链接转化率等。
智能归因分析,当数据出现波动时,AI能够帮助运营人员快速定位原因。例如,如果某天的转化率突然下降,AI可能会分析并指出:“昨日推送的A商品,其素材点击率远低于平均水平,可能原因是图片风格与社群用户偏好不符。” 这种智能归因能力,极大地提升了运营优化的效率。
3.2.3 面向未来的沉浸式与互动式体验
展望未来,“场”的形态将变得更加丰富和立体。AI将与AR(增强现实)、VR(虚拟现实)等技术深度融合,创造出前所未有的沉浸式购物体验。
虚拟试穿/试妆,用户在社群里看到一件衣服或一款口红,可以直接调用手机摄像头,通过AR技术实时看到上身/上脸的效果,所见即所得,大大降低了线上购物的决策不确定性。
3D商品展示,对于结构复杂的商品(如家电、箱包),AI可以生成可360度旋转、缩放、甚至内部透视的3D模型,让用户在线上也能获得媲美线下的观察体验。
场景化购物,AI可以根据用户的家装风格,通过AR技术将一件家具“摆放”在用户的真实家中,预览其尺寸、颜色是否匹配。
这些沉浸式的体验,将彻底打破线上与线下的边界,让私域的“场”变得更加生动、有趣,充满吸引力。
🚀 四、 “3D+1”AI战略,构建坚实的工程化底座
上述所有令人兴奋的应用场景,都不是空中楼阁。它们的实现,依赖于一个强大、稳定、可扩展的系统化工程底座。梦饷科技等企业实践并总结出的“3+1”AI战略,为我们清晰地描绘了构建这一底座的蓝图。它就像建造一座大厦,需要有坚实的地基、稳固的钢筋骨架、功能性的血肉填充,以及一个能够不断学习和进化的智慧大脑。
4.1 数据工程 (Data Engineering),智能大厦的地基
这是所有智能化的起点和基石。没有高质量的数据,再先进的算法也无异于无米之炊。数据工程的核心任务,是构建一个能够实时、准确、全面反映业务动态的“数据血液循环系统”。
全链路特征体系与事件流,需要将“人、货、场”在业务流程中的每一个关键行为,都定义为标准的“事件”(Event),并进行实时采集。例如,“用户点击商品”、“店主转发素材”、“AI客服回答问题”等。这些事件流汇集在一起,构成了业务最原始、最真实的脉搏。
高质量标签与画像的沉淀,原始的事件流是杂乱的。数据工程需要通过一系列复杂的ETL(提取、转换、加载)过程,将这些原始数据清洗、加工,最终沉淀为结构化的、可供模型使用的用户标签(如“高价值用户”、“价格敏感型”)、商品标签(如“爆款”、“新品”)和内容标签(如“种草文”、“测评视频”)。这些高质量的标签,是实现精细化运营和个性化推荐的“弹药”。
数据治理与资产化,确保数据的准确性、一致性和安全性,建立清晰的数据血缘关系,让每一份数据都可溯源、可管理。最终目标是让数据成为企业真正的核心资产。
4.2 应用工程 (Application Engineering),智能大厦的钢筋骨架
这是连接AI能力与业务场景的桥梁。它负责将算法模型的能力,无缝地、低侵入性地嵌入到现有的业务流程中,让AI真正“跑起来”。
多智能体编排与协同,在复杂的业务场景中,往往需要多个不同功能的智能体协同工作。应用工程需要提供一个强大的智能体编排平台(Agent Orchestration),允许业务人员像搭积木一样,通过可视化的方式,将不同的AI能力(如意图识别、内容生成、数据查询)组合起来,构建一个完整的业务解决方案。
与业务系统的深度打通,AI应用不能是孤立的“信息孤岛”。它必须与企业的ERP、CRM、WMS等核心业务系统进行深度的数据和API打通。例如,AI客服在查询订单状态时,需要能实时调用订单系统的接口。这种深度的集成,是AI能够处理真实业务的前提。
统一的工单与监控体系,所有由AI触发或处理的业务流程,都应该被纳入一个统一的工单系统进行追踪和管理。同时,需要建立一个完善的监控大盘,实时监控每一个智能体的运行状态、服务质量和资源消耗,确保系统的稳定性和可靠性。
4.3 交互工程 (Interaction Engineering),智能大厦的血肉与感官
这是决定用户最终体验的关键。它关注AI如何以一种更自然、更高效、更人性化的方式与用户进行互动。
对话/语音优先 (Conversation/Voice First),未来的交互,将越来越多地从点击、滑动转向更符合人类习惯的对话。交互工程需要投入资源,优化自然语言理解(NLU)和语音识别(ASR)技术,让用户感觉在与一个聪明的真人助理交流。
信息呈现的卡片化与可解释性,AI的决策过程往往像一个“黑箱”。交互工程需要通过卡片化的设计,将复杂的信息结构化地呈现出来。同时,要尽可能提供可解释的反馈,比如,当AI推荐一个商品时,可以附上一句简短的理由:“基于您最近对‘户外露营’内容的关注,为您推荐这款便携式帐篷。” 这种可解释性,能极大地提升用户的信任感。
多终端一致性体验,无论用户是在App、小程序还是PC端与AI互动,都应该获得一致、流畅的体验。交互工程需要负责拉通不同终端的设计规范和技术实现,确保体验的无缝衔接。
4.4 大模型工程 (Large Model Engineering),智能大厦的大脑
这是AI能力的核心来源。它负责选择、优化和部署最适合业务场景的AI模型,并在效果、成本和速度之间找到最佳平衡。
通用大模型与场景化小模型的结合,这是一个非常务实的策略。通用大模型(如GPT-4、Claude 3)拥有强大的泛化能力和常识推理能力,适合处理开放域的、复杂的任务,如长文案创作、多轮对话。但其调用成本高、响应速度慢。对于一些高频、垂直的场景,如商品标题优化、客服意图分类,更优的解法是通过指令微调(Fine-tuning)或模型蒸馏(Distillation),训练出专属的场景化小模型。这些小模型“术业有专攻”,运行成本极低,响应速度极快,能以更高的性价比解决80%的常规问题。
持续优化与迭代,模型不是一成不变的。大模型工程需要建立一套完善的MLOps(机器学习运维)流程,持续地用新的业务数据来迭代和优化模型,确保其能力与业务发展同步,甚至领先于业务需求。
🛡️ 五、 业务闭环与风险治理,智能之路行稳致远
%20拷贝.jpg)
技术的应用,最终必须回归到业务价值,并且要在安全合规的轨道上运行。这是AI从“玩具”走向“生产力工具”的必经之路。
5.1 “识别-执行-反馈-优化”的业务闭环
在私域电商的每一个关键环节,AI的应用都必须形成一个可衡量的业务闭环。
识别 (Identify),AI通过数据分析,识别出业务中的机会点或问题点。
执行 (Execute),AI自动或辅助人工执行相应的操作。
反馈 (Feedback),系统通过A/B测试等科学方法,量化追踪该操作带来的业务效果。
优化 (Optimize),将反馈数据用于迭代AI模型或业务策略,形成持续优化的正向循环。
只有构建了这样的闭环,才能确保AI的投入能够持续地产生可衡量的商业价值,避免其成为无法评估效果的“成本黑洞”。
5.2 不可或缺的风险治理与合规
在享受AI带来的巨大便利的同时,必须对其潜在的风险保持高度警惕,并建立完善的治理体系。
内容与行为的合规性,AI生成的所有文案、图片,以及其执行的所有营销动作,都必须经过严格的合规审查,确保其不违反广告法、平台规则以及公序良俗。
模型输出的可靠性,为了防止模型幻觉,必须建立话术白名单和知识库溯源机制。对于关键信息(如价格、库存、政策),AI的回答必须能够追溯到权威的数据源,确保其准确无误。
数据安全与用户隐私,这是AI应用的生命线。必须严格遵守《个人信息保护法》等相关法律法规,对用户数据进行最小化采集、匿名化处理,并建立完善的数据权限管理体系,确保数据在任何时候都不会被滥用。
📈 六、 行业影响与未来趋势
AI对私域电商的改造,其影响是深远且结构性的。
私域电商的商业逻辑,正在经历一场深刻的范式转移。
阶段一,人找货,这是最初的货架电商模式,效率低下。
阶段二,货找人,这是基于算法推荐的模式,效率得到提升。
阶段三,智能体主动发掘并执行商机,这是AI驱动的全新阶段。在这个阶段,AI不再是被动的推荐工具,而是主动的业务增长引擎。它能自主地发现市场机会、制定营销策略、并调度资源完成执行,人则更多地扮演监督者和战略制定者的角色。
对于生态中的不同角色,AI的价值也各有侧重。
对于个体店主,AI极大地降低了专业经营的门槛,让普通人也能拥有媲美专业团队的运营能力,从而提升了整个生态的活力和下限。
对于品牌方,AI提供了一个前所未有的、能够与消费者进行大规模、个性化、深度互动的渠道,帮助它们更高效地建立品牌心智、提升用户忠诚度,实现品效合一的增长。
展望未来,AI将继续引领私域电商向着几个明确的方向演进,更高效、更智能、更具个性化、更富沉浸感。人机协同将不再是一个选择,而是一种标配。每一个私域的参与者,无论是品牌、平台还是店主,都将拥有属于自己的、由AI驱动的超级智能助理团队。
总结
AI技术对私域电商“人、货、场”的重塑,是一场全面而深刻的系统性变革。它早已超越了简单的降本增效,而是以“3+1”的坚实工程化体系为支撑,将智能的血液深度注入到业务的每一个毛细血管中,实现了从运营自动化、内容智能化到决策数据化的全方位升级。以梦饷科技为代表的行业先行者,已经在商品审核、智能客服、社群运营、经营赋能等多个关键场景,验证了这条智能化跃迁之路的可行性与巨大价值,为整个行业提供了可参考、可复制的宝贵范本。
这场由AI驱动的变革,其浪潮才刚刚开始。它不仅仅是技术的迭代,更是商业思维和组织能力的重塑。谁能更快地理解并拥抱这场变革,谁就能在这片既熟悉又充满变数的战场上,牢牢掌握住赢得下一个十年竞争的主动权。
📢💻 【省心锐评】
AI已非私域电商的“外挂”,而是其“中枢神经”。决胜的关键,不在于模型本身多强大,而在于能否将其深度融入业务流程,构建一个能自我优化的智能商业闭环。

评论