【摘要】Stripe前高管创立Circuit & Chisel,获1920万美元融资。其ATXP协议旨在成为AI Agent支付标准,通过链上结算与微交易,解锁自主“机器经济”新时代。
引言
Stripe前高管刚把工牌扔进太平洋,转身就端上了1920万美元Pre-A支票。这一次,他们要教会AI Agent像人一样“刷卡”。没有实体卡,没有短信验证码,只靠一套“数字身份+动态额度+链上授权”协议,大模型就能在毫秒间完成订机票、买云服务器、甚至给外包团队发工资。
还记得互联网早期那个混乱无序的年代吗?网页之间无法互相链接,信息孤立存在,用户体验极其糟糕。直到Tim Berners-Lee等技术先驱开发出HTTP等协议,才奠定了现代万维网的基础,让我们今天能够享受到流畅的浏览体验。现在,AI Agent正处在一个类似的历史关键节点。
想象一个场景,你的AI Agent帮你订机票,同时根据市场信号自动执行投资策略,甚至能够自主支付各种服务费用。这听起来很美好,但现实是,AI Agent之间缺乏有效的支付协议和通信标准。就在这个痛点被广泛认知的时候,两位Stripe的前员工站了出来。
Louis Amira,Stripe前加密货币与AI合作伙伴关系负责人,和David Noël-Romas,Stripe前加密货币工程负责人,为他们的新创公司Circuit & Chisel筹集了1920万美元。他们的第一个产品是ATXP协议,Louis将其描述为**“AI Agent支付领域的HTTP”**。这不只是一次技术升级,而是一场可能彻底改变互联网商业模式的基础设施革命。
一、⛓️ 必然的瓶颈,为何AI需要自己的钱包
%20拷贝.jpg)
1.1、 为人类设计的支付,困住了机器
当前AI Agent面临的最大障碍,并非技术能力不足,而是缺乏合适的支付基础设施。这个问题比大多数人想象的要严重得多。
现有的支付系统,无论是信用卡网络还是第三方支付,都是为人类设计的。它们的核心逻辑建立在人类行为模式之上,包含复杂的身份验证流程、固定的订阅模式,以及对小额交易不友好的手续费结构。这些特性完全不适合AI Agent的使用场景。
一个特别有意思的现象是,互联网的流量结构正在发生巨变。流量的天平正从人类访客,大规模地倾向爬虫、机器人和AI Agent。在某些情况下,机器人访问网页的次数,是它们推荐给人类访客次数的6万倍。这个数字令人震惊,也揭示了一个残酷的现实,那些依赖人类注意力的传统商业模式,比如广告,正在快速失效。
1.2、 微交易的鸿沟,传统模式的终结
如果说今天的支付系统是为了支持“大额采购”而设计的,那么AI Agent需要的则是“微交易”能力。
它们需要能够为获取一篇付费文章、访问一个私有数据库的单条记录,或者使用一次特定工具而支付极小的费用。但传统的信用卡网络根本无法处理这种规模和频率的交易。一笔几美分的交易,其手续费就可能把交易价值本身完全吞噬。
这就像让一个拥有先进工具的现代人,回到物物交换的时代。AI Agent拥有越来越强的智能,能够规划、推理和行动,但当它们需要为工具和服务付费时,却遇到了不可逾越的障碍。
订阅模式的错配:订阅不符合AI Agent按需、即时调用服务的成本结构。
数字卡网络的昂贵:对于海量、高频的小额交易来说,传统卡网络成本过高。
我们还没有迎来AI Agent时代的“应用商店时刻”,而这正是ATXP想要解决的核心问题。Primary Venture Partners的合伙人Emily Man说得很精准,“AI Agent越来越多地在网络上导航并代表我们进行交易,这需要一套全新的货币化基础设施。ATXP实现了AI Agent之间即时的、嵌套的、委托的和极低成本的微支付,这是传统支付轨道在结构上无法支持的。”
这段话点出了问题的本质,我们需要的不是现有支付系统的改进版,而是一套全新的基础设施。
二、🏛️ 协议的蓝图,ATXP的架构与愿景
Circuit & Chisel开发的ATXP协议,让人想起了早期互联网协议的革命性意义。就像HTTP成为了现代网页浏览的隐形骨干一样,ATXP的目标是成为AI Agent在互联网上安全自主运行的全球协议。它不只是一个支付工具,更是一套完整的商业交互标准。
2.1、 ATXP协议的核心创新
ATXP的设计理念非常前瞻,它通过几个关键创新,试图为AI Agent构建一个原生的经济交互层。
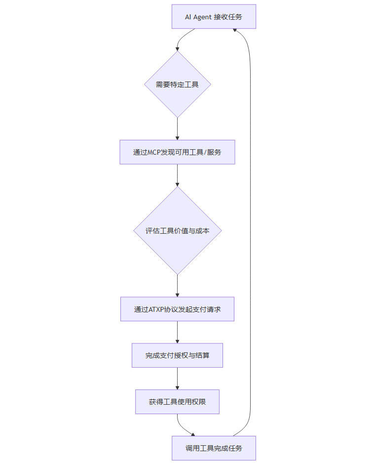
2.2、 与MCP的协同,打通商业闭环
ATXP的另一个创新之处在于它与**Model Context Protocol (MCP)**的深度集成。MCP是一个让AI Agent能够发现和使用工具的协议,它扮演着“工具黄页”的角色。
ATXP则为这些工具的使用提供了支付机制。这种组合的威力在于,它让AI Agent能够真正自主地完成一个完整的商业循环。

这个流程展示了一个AI Agent如何从任务出发,自主发现、评估、支付并使用外部服务,最终完成任务。这形成了一个无需人类干预的、自动化的商业闭环。
2.3、 产品体验的终极愿景
ATXP所描绘的未来体验是极致简洁的。它希望达成的效果是,AI Agent的消费行为就像人类刷卡一样自然。
无实体卡:身份与账户完全数字化。
无短信验证码:授权通过加密签名和链上合约完成。
毫秒级交易:依靠“数字身份 + 动态额度 + 链上授权”的组合,在瞬间完成交易。
这种体验将彻底抹平AI Agent与数字世界进行商业交互的摩擦。
三、🏆 梦之队与他们的盟友网络
%20拷贝.jpg)
一个宏大愿景的实现,离不开强大的团队和广泛的生态支持。Circuit & Chisel在这两方面都拥有令人瞩目的优势。
3.1、 跨越三个世界的创始团队
两位创始人Louis Amira和David Noël-Romas的背景组合,在当前市场上极其罕见。
Louis Amira:作为Stripe的第一位外部加密货币员工,他主导了Stripe的金融基础设施演进,并负责加密货币与AI生态系统的合作伙伴关系。他深刻理解传统支付系统的限制,也看到了新兴技术的巨大潜力。
David Noël-Romas:作为Stripe加密货币部门的工程负责人,他是Stripe许多核心加密货币基础设施项目背后的技术大脑。
这种组合让他们能够深度理解并熟练穿越三个关键领域:AI开发者工具、传统受监管支付、以及稳定币基础设施。他们不仅理解技术细节,更重要的是,他们知道如何在受监管的环境中赢得信任,如何扩展开发者生态,以及如何在加密货币原生社区中快速行动。这些软技能对于构建像ATXP这样的基础设施协议至关重要。
3.2、 跨生态的豪华投资阵容
投资者的阵容也说明了市场对这个团队和愿景的信心。
领投方:Primary Venture Partners, ParaFi Capital
参投方:Stripe, Coinbase Ventures, Solana Ventures, Samsung Next, Polygon Labs
天使投资人:包括Solana联合创始人Anatoly Yakovenko和Raj Gokal等
这个名单本身就展示了不同生态系统之间的罕见协作。通常在激烈竞争的公司,如Stripe、Coinbase、Solana,现在正某种程度上协同工作,共同构建AI Agent经济的基础设施。
Stripe不仅支持这两位前员工的创业,还直接参与了投资。这不仅是对他们愿景的认可,也预示着ATXP与Stripe未来战略的契合。ATXP将支持Stripe正在推进的稳定币区块链Tempo,这种协同效应为Circuit & Chisel提供了强大的生态系统支持。
四、⚔️ 标准之争,一场拥挤的赛道
ATXP并非孤军奋战。它的出现,正值全球科技巨头和金融机构纷纷布局AI Agent支付标准,这场关于未来的标准之争已经打响。
4.1、 巨头入场,Google的AP2协议
Google联合Visa、PayPal、银联等60多家机构,推出了Agent Payments Protocol(AP2协议)。AP2同样致力于为AI Agent自主发起的交易提供一个安全、可信、可追溯的框架。
AP2的核心是加密授权书(Mandate)机制,它试图解决三大核心问题:
授权(Authorization):确保Agent的支付行为在用户授权范围内。
真实性(Authenticity):验证发起交易的是合法的Agent而非恶意模仿者。
问责(Accountability):当出现问题时,能够清晰地追溯责任。
AP2的设计兼容信用卡、稳定币等多种支付方式,显示了Google希望联合传统金融与新兴技术,共同制定标准的雄心。
4.2、 加密原生,Coinbase的x402标准
Coinbase则在推进自己的x402标准。与AP2的广泛兼容路线不同,x402更专注于链上稳定币微支付,希望为AI Agent经济提供一个加密原生的支付层。
x402试图利用区块链的特性,为AI交易提供“原生经济身份与契约”。
链上钱包:作为AI Agent的经济身份。
不可篡改结算:保证交易的最终性。
智能合约:实现可编程的、自动执行的商业契约。
4.3、 赛道格局与路线分歧
这场标准之争呈现出复杂的格局和不同的技术路线。
各方都强调开放协议和跨平台互操作性,但在技术实现和生态主导权上存在明显竞争。ATXP以其中立开放的协议路线切入,强调生态协作。而AP2和x402则更侧重于发挥自身生态的技术和市场优势。这场竞争的最终结果,将决定下一代数字经济的基础设施由谁定义。
五、💸 微交易经济,一个被唤醒的古老梦想
%20拷贝.jpg)
ATXP和AP2等协议的推广,最激动人心的潜力在于,它们有望实现那个在互联网发展史上被多次提及、却从未真正落地的微交易经济。
5.1、 按需付费,重塑商业模式
AI Agent的兴起为微交易创造了完美的、原生的使用场景。
想象一下,你的AI Agent需要访问一篇付费的《财富》杂志文章来完成研究任务。它不再需要你订阅整本杂志,而是可以自动支付几美分,获得这篇文章的临时访问权限。或者,它需要从一个专业数据库中提取特定信息,可以按次、按量付费,而不是购买昂贵的年度许可证。
这种按需付费的模式,将彻底改变网络的运作方式。
对广告模式的颠覆:AI Agent不看广告,基于注意力的商业模式将失效。
对订阅模式的补充:用户不再需要为大量不使用的功能付费,资源配置效率极大提升。
微交易提供了广告和订阅之外的第三种选择,一种更公平、更高效的价值交换方式。Louis Amira也承认这是一个“鸡生蛋还是蛋生鸡”的问题,既需要ATXP这样的技术,也需要说服整个网络开始接受微付费。但现在,时机似乎已经成熟。AI Agent的普及创造了需求,稳定币技术的成熟提供了工具。
5.2、 “机器经济”的未来场景
如果Circuit & Chisel成功推广ATXP,我们可能会看到AI Agent应用的“寒武纪大爆发”,就像iPhone发布后iOS应用的爆炸式增长一样。
未来的场景可能是这样的:
自主的企业Agent:企业的AI Agent自主完成市场调研、物料采购、外包结算等任务。人类只需设定预算和目标,Agent会自动完成所有细节,并生成清晰的审计报告。
复杂的Agent经济网络:AI Agent之间形成复杂的分工协作关系。一个Agent可能专门提供数据分析服务,另一个专门提供内容生成,还有一个充当中介,将多个服务打包成解决方案。它们相互交易,形成一个动态的“机器经济”系统。
打通新型商业闭环:微支付能力将成为数据要素市场、DePIN(去中心化物理基础设施网络)、RWA(真实世界资产)管理等新型商业模式的关键闭环。
支付层的权力反转:过去,应用建立在支付之上。未来,谁能提供稳定、嵌入式、低成本的原生支付能力,谁就可能掌握下一代商业基础设施的主导权。
当AI Agent能够自主发现服务、评估价值并完成支付时,它们的能力将得到质的提升。这不仅会催生新一代能够自主创收的AI Agent,也会为内容创作者、工具开发者和服务提供商创造全新的商业机会。
六、👨💻 赋能开发者,产业变革的催化剂
ATXP协议的推出,将对开发者生态系统产生深远影响。最重要的变化是,开发者现在可以为他们的AI工具和服务建立直接的商业模式。
过去,开发者往往需要依赖平台的分成或复杂的集成才能获得收入。但ATXP让每个开发者都能够直接向使用其服务的AI Agent按次收费。这种直接的商业关系将极大地激发创新。当开发者知道他们可以直接从其创造的价值中获得回报时,他们会更有动力去开发高质量的工具和服务。
结合MCP协议,一个清晰的开发和商业化流程浮出水面:
开发工具:开发者创造一个有价值的AI工具或API。
注册服务:将工具注册到MCP服务器,使其可被发现。
设置支付:配置ATXP支付参数,如单次调用价格。
等待调用:AI Agent在执行任务时,自主发现、支付并调用该工具。
6.1、 新型职业的涌现
这场变革也将催生新的职业机会,这些角色需要跨越AI、商业和支付等多个领域的知识。
AI Agent商业策略顾问:帮助企业设计和优化其AI Agent的经济行为。
支付优化专家:研究如何在不同支付协议和网络中,为Agent找到成本最低、效率最高的支付路径。
Agent协作设计师:设计和编排多个AI Agent协同工作的复杂流程和经济模型。
6.2、 对开发标准的新要求
当AI Agent而非人类成为主要用户时,API设计、文档质量、错误处理等技术细节变得比以往任何时候都更加关键。AI Agent无法像人类一样理解模糊的说明或容忍不完善的接口。这将倒逼开发者社区整体提高代码质量和文档标准,推动开发实践走向更加严谨和规范。
七、🛡️ 迷宫中的导航,风险、监管与挑战
%20拷贝.jpg)
AI Agent的自主支付能力在带来效率革命的同时,也打开了潘多拉的魔盒。责任归属、合规风险、隐私保护等新挑战接踵而至。
7.1、 技术与安全挑战
一个开放的支付协议,必须在身份、授权、额度和交易审计上提供极强的安全保障,以防止恶意调用和资金损失。ATXP和AP2等协议,都在试图通过技术手段解决这些问题。
加密签名:确保交易指令的真实性和不可否认性。
可验证凭证:用于Agent的身份认证和权限证明。
透明审计链:所有交易记录在链上,公开可追溯,便于审计和争议解决。
但技术无法解决所有问题。如何设计合理的额度管理和风险控制策略,如何在便利性与安全性之间取得平衡,将是持续的挑战。
7.2、 监管与社会影响
当交易主体从人类转变为AI,现有的法律和监管框架面临重构。
身份与责任:一个AI Agent的法律主体是谁?当它造成损失时,责任应由其所有者、开发者还是使用者承担?这些问题亟待法律界给出答案。
合规路径:美联储、证券监管机构已开始研究AI与代币化支付的框架问题。任何协议想要大规模落地,合规性都将是绕不开的前提变量。
货币与税收:AI Agent与链上经济的深度融合,可能冲击传统的税收和货币监管体系。去中心化的支付和身份技术,在提高效率的同时,也可能降低国家对经济活动的监控能力,这必然会引发监管机构的密切关注。
7.3、 生态冷启动的难题
最后,所有协议都面临着生态冷启动的巨大难题。这不仅是一个技术问题,更是一个商业和市场问题。
既要有好用的协议和工具链,也要推动海量的内容、数据和服务提供方,接受“微付费/即付即用”这种全新的结算逻辑。这需要巨大的耐心和持续的投入,产业协同与生态建设将会是一场持久战。
八、🧭 航向的观测点,评估ATXP进展的关键指标
对于ATXP这样一个基础设施项目,它的成功与否无法一蹴而就。我们可以通过几个关键指标,来观察和评估它的进展。
生态对接速度:是否有足够多的MCP工具提供方、SaaS平台和数据服务商愿意挂接ATXP?是否出现了像数据市场、云API调用、研发协作等“先行示范”的高频调用场景?
链上结算实绩:其所依赖的Tempo等稳定币通道,实际的交易规模有多大?其交易成本曲线是否真的能显著优于传统卡网络和钱包通道?
与同类标准的互操作性:ATXP能否与x402、AP2等其他标准实现一定程度的兼容与跨生态协作?这决定了它最终是成为一个孤立的解决方案,还是能够融入更广泛的网络,成为“事实标准”的一部分。
结论
ATXP协议,以及它背后的Circuit & Chisel团队,正在把“让AI为自己买单”这个略带科幻色彩的概念,变成一份清晰的工程路线图。这张图纸包含了开放协议、链上结算、嵌套与委托的商业编排,再叠加MCP的工具发现网络。
如果这条路能够跑通,微交易就会像超链接之于早期互联网一样,成为AI经济的基础操作。这将推动整个行业从“AI辅助”的阶段,真正迈向“AI自主”的商业新常态。
在那个未来,AI Agent将不再仅仅是工具,而是能够自主决策、创造价值、并参与经济循环的独立主体。一个由机器驱动、以微交易为脉搏的全新经济形态,正在地平线上缓缓升起。ATXP,正是这场变革的第一块基石。
📢💻 【省心锐评】
支付是商业的终极闭环。谁能为AI装上钱包,谁就掌握了通往机器经济时代的钥匙。ATXP的赌注很大,但方向是对的。

评论