【摘要】深度解析OpenAI新一代AI音视频模型Sora2的全链路创作流程。内容覆盖其核心技术突破、详尽的注册访问步骤、核心功能实操、导演级提示词工程,以及水印处理的合规性探讨,为创作者提供一套从入门到精通的实用操作指南。
引言
AI视频生成领域正迎来一场深刻的变革。如果说此前的技术还停留在生成零散、缺乏逻辑的动态片段,那么OpenAI于2025年推出的Sora2,则真正将我们带入了“视频领域的GPT-3.5时刻”。这不仅是一个工具的迭代,更是一次创作范式的跃迁。Sora2不再是简单的“文字转视频”,它理解物理世界,能够进行多镜头叙事,甚至实现了音画同步生成。它赋予了普通人接近专业影视制作的能力,让脑海中的想象力以前所未有的保真度呈现在屏幕上。
这篇指南的目标,是为你提供一份关于Sora2最全面、最实用的操作手册。我们将从Sora2的技术核心出发,一步步拆解注册访问的流程,深入剖析其各项强大功能。更重要的是,我们会带你建立“导演思维”,掌握编写高质量提示词的艺术,并探讨在实际应用中无法回避的水印与合规问题。无论你是初次接触AI视频的探索者,还是寻求提升创作效率的专业人士,都能在这里找到清晰的路径和可靠的答案。现在,让我们一起拉开Sora2创作之旅的序幕。
一、🎬 Sora2简介与颠覆性技术突破
%20拷贝-ihfk.jpg)
Sora2并非简单的升级,它在底层架构和生成能力上实现了质的飞跃。理解这些技术突破,是掌握并充分利用其创作潜力的第一步。它解决了以往AI视频生成中的诸多痛点,让“可用”真正走向了“好用”甚至“惊艳”。
1.1 物理世界的高度一致性
过去AI视频最常被诟病的问题,就是对物理规律的漠视。物体凭空出现或消失、液体流动不自然、光影错乱、角色动作“穿模”,这些现象在Sora2中得到了极大改善。
Sora2的核心创新之一在于其对物理世界模拟的真实性。模型在训练过程中学习了大量的真实世界视频数据,从而内化了一套对物理规律的理解。
物体运动与交互。当一个球被抛出时,Sora2能生成符合抛物线运动轨迹的视频。当物体碰撞时,它能模拟出相对真实的形变与反弹。这使得生成的动态场景不再是“纸片人”式的漂浮,而是充满了重量感和真实感。
光影与流体模拟。光线的表现是视频质感的关键。Sora2能够准确处理不同光源下的阴影、反射和折射。例如,阳光穿过树叶在地面上形成斑驳的光影,水面倒映着天空的颜色,这些细节都处理得相当到位。对于水、烟、火等流体的模拟,也更加符合流体力学,形态自然,动态流畅。
逻辑连贯性。Sora2显著减少了不合逻辑的现象。一个角色吃掉一个苹果,苹果会真的变小而不是突然消失。这种对因果关系的理解,是实现复杂叙事的基石。
1.2 原生音画同步生成
声音是视频的灵魂。传统的AI视频工作流通常是“先生成画面,后进行配音”,这个过程不仅耗时,而且音画匹配度往往不尽人意。Sora2彻底改变了这一模式,引入了**音画同步生成(Audio-Visual Synchronous Generation)**机制。
这意味着,当你在提示词中描述一个场景时,Sora2会同时生成与之匹配的音频内容。
对白生成。你可以指定角色的对话内容,Sora2会生成相应的口型动画和语音。
环境音与音效。如果场景是“雨天的街道”,视频中不仅会有雨滴落在地面的视觉效果,还会伴随有雨声、远处车辆驶过的声音。如果角色打碎了一个玻璃杯,清脆的破碎声会与画面精准同步。
这种声画一体的生成方式,极大地增强了视频的沉浸感和叙事能力,为创作者节省了大量的后期音频制作时间。
1.3 多镜头叙事与时空连贯性
单个镜头的惊艳已不再是AI视频的上限。Sora2在**多镜头叙事(Multi-shot Storytelling)**方面取得了重大进展。它能够理解并生成包含多个镜头切换的复杂场景,并且在这些镜头之间保持关键元素的一致性。
角色一致性。在一段包含特写、中景、全景的序列中,同一个角色的外貌、衣着和特征能够保持稳定,不会在镜头切换后“变脸”。
环境连贯性。场景中的布局、道具和光线在不同镜头间能够保持逻辑上的统一,构建出一个可信的时空环境。
动作连续性。一个角色的动作可以跨越多个镜头。例如,第一个镜头是角色伸手去开门,第二个镜头切换到门内视角,看到门被推开,角色的动作是连贯的。
这项能力使得Sora2不再局限于制作GIF动图或短片断,而是真正具备了创作电影级短片、广告片甚至更复杂叙事内容的潜力。
1.4 Cameo(客串)个性化功能
Cameo功能是Sora2最具创新性和社交属性的功能之一。它允许用户将真实人物的形象与声音植入到AI生成的任何场景中,实现数字分身的“客串”演出。
操作流程大致如下。
形象采集。用户上传一段10秒左右的真人视频,Sora2会从中采集面部特征、身体形态和声音信息。
生成数字分身。模型根据采集数据生成一个高保真的数字分身(Digital Avatar)。
场景植入。在编写提示词时,可以指定使用某个用户的Cameo形象作为视频主角或配角,并描述其动作和台词。
为了保障用户隐私和肖像权,Cameo功能配备了完善的权限管理系统。用户可以随时撤销对自己形象的授权,或设置仅自己或指定好友可见,有效防止滥用。同时,平台也为青少年用户提供了专门的保护措施。
1.5 内置安全与内容溯源机制
随着AI生成内容的普及,内容真实性的甄别与合规管理变得至关重要。Sora2从设计之初就内置了强大的安全与溯源体系。
可见水印与C2PA元数据。所有由Sora2生成的视频,都会在画面中嵌入一个不易察觉但可识别的可见水印。更重要的是,视频文件会包含C2PA(Coalition for Content Provenance and Authenticity)元数据。这是一种数字内容溯源标准,它像一个数字出生证明,记录了内容的创作者、生成工具(Sora2)、生成时间等关键信息。任何支持C2PA标准的软件或平台都可以读取这些信息,从而轻松判断内容的来源。
多重审核机制。平台配备了自动内容审核系统,用于过滤暴力、色情等不当内容。同时,也设有人工审核团队处理复杂或申诉案例。
家长控制。为保护未成年用户,Sora2提供了家长控制功能,允许家长管理孩子账户的访问权限和内容尺度。
下表总结了Sora2的核心技术突破及其为创作者带来的价值。
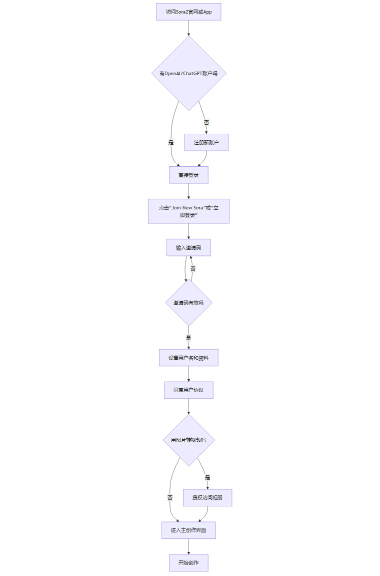
二、🔑 注册与访问全攻略
目前,Sora2的访问权限并非完全开放,采取了分地区、邀请制的策略。了解清晰的访问路径,是开启创作的第一步。
2.1 官方渠道与地区限制
在开始注册之前,你需要了解当前的访问政策,避免走弯路。
2.2 标准注册与登录步骤
如果你身处开放地区并已获得邀请码,可以按照以下流程进行激活。

详细步骤分解。
准备账户。确保你拥有一个可以正常登录的OpenAI或ChatGPT账户。这是使用Sora2的基础。
访问入口。打开Sora2的官方网站或已经下载好的iOS App。
登录与激活。点击登录按钮,输入你的OpenAI账户信息。登录后,系统会提示你输入邀请码。准确填写邀请码,点击激活。
设置与授权。激活成功后,你需要设置一个在Sora2社区中显示的用户名。接着,仔细阅读用户协议和隐私政策,并勾选同意。如果计划使用“图片转视频”或Cameo功能,系统会请求访问你的相册或摄像头的权限,根据需要进行授权。
进入主界面。完成以上步骤后,你将成功进入Sora2的主创作界面,可以开始你的第一个AI视频项目了。
2.3 国内用户的间接体验路径
对于暂时无法直接访问Sora2的国内用户,通过合规的第三方平台进行间接调用是一个可行的选择。这些平台通常集成了Sora2的API,并提供了本地化的用户界面和支付方式。
以iMini AI等平台为例,其体验路径通常如下。
注册平台账户。在国内第三方平台上注册一个账户,通常只需要手机号或邮箱。
选择Sora2模型。在平台的视频生成功能区,选择Sora2作为生成模型。
结构化输入。这些平台往往会将复杂的提示词分解为结构化的输入框,例如“场景描述”、“角色动作”、“镜头风格”等,降低了使用门槛。
生成与下载。输入内容后,点击生成。平台会在云端调用Sora2的API完成视频渲染,然后你就可以在平台上预览、下载或分享视频了。
使用第三方平台的注意事项。
合规性。务必选择正规、有信誉的第三方平台,确保其API调用是合法的。
内容审查。所有通过第三方平台生成的内容,同样需要遵守Sora2官方和平台自身的内容政策,严禁生成违法违规内容。
成本考量。第三方平台通常会按生成次数或时长收费,使用前请了解其定价策略。
三、🚀 核心功能与创作工作流
%20拷贝-hygj.jpg)
掌握了访问方法后,接下来就是深入了解Sora2的核心功能,并熟悉其创作流程。Sora2的界面设计直观,但其背后蕴含的功能却非常强大。
3.1 视频生成与编辑的核心方式
Sora2提供了多种灵活的视频生成入口,满足不同场景下的创作需求。
3.1.1 文本生成视频(Text-to-Video)
这是最基础也是最核心的功能。你只需要在输入框中用自然语言详细描述你想要的画面,Sora2就能将其变为现实。一个高质量的文本提示词是生成满意视频的关键,我们将在第四章详细探讨。
3.1.2 图片辅助生成(Image-to-Video)
当你希望视频的开场、风格或构图与某张特定图片保持一致时,这个功能就非常有用。
上传起始帧。你可以上传一张图片作为视频的第一帧。Sora2会以此为基础,延续画面内容,生成一段动态视频。
锁定风格。上传的图片也可以作为风格参考。Sora2会分析图片的色彩、光影和质感,并应用到新生成的视频中,确保视觉风格的统一。
3.1.3 Cameo个性化植入
如前所述,Cameo功能允许你将自己的数字分身植入视频。在创作界面,你可以选择一个已经创建好的Cameo形象,然后在提示词中像指挥演员一样,安排它的角色和表演。例如“让[我的Cameo]坐在咖啡馆窗边,微笑着向外看”。
3.2 关键参数设置
在点击“生成”按钮之前,你可以对一些关键参数进行精细化调整,以获得更符合预期的结果。
3.3 社交与协作功能
Sora2不仅仅是一个创作工具,它还内置了社交属性,鼓励用户之间的交流与再创作。
Remix功能。这是Sora2社区的核心互动方式。当你看到一个喜欢的视频时,可以点击“Remix”按钮。系统会自动加载该视频的原始提示词,你可以在此基础上进行修改,或者将自己的Cameo形象替换进去,生成一个全新的、属于你的版本。这极大地激发了社区的创作活力。
信息流互动。Sora2的主界面是一个类似社交媒体的信息流,会优先展示你关注的人或与你互动频繁的账户所发布的内容。你可以点赞、评论,与其他创作者交流心得。
权限管理。对于Cameo功能,隐私保护是重中之重。在个人设置中,你可以精确控制自己数字分身的使用权限,例如“仅自己可用”、“仅好友可用”或“公开”。对于已经发布的内容,如果不想再让自己的形象出现,可以随时撤销授权,相关视频中的形象会被模糊化或替换处理。
3.4 标准创作工作流
一个完整的Sora2创作流程,通常遵循以下步骤。
构思与输入。在主界面的输入框中,输入你的核心创意。这可以是一段详细的文本提示词,也可以是上传一张参考图片。
参数配置。根据你的需求,选择合适的模型版本(sora-2或pro)、分辨率和视频时长。
生成与等待。点击“生成”按钮。Sora2的云端服务器会开始处理你的请求。根据请求的复杂度和当前排队情况,生成过程可能需要几十秒到几分钟不等。
预览与迭代。视频生成后,你可以在线预览。如果对结果不满意,不要轻易放弃。可以返回编辑界面,微调你的提示词,然后再次生成。AI创作本身就是一个不断迭代、与模型“沟通”的过程。
发布或下载。当你对生成的视频感到满意时,可以选择将其发布到Sora2社区,与其他用户分享。或者,你也可以将其下载到本地,用于其他项目或在其他平台发布。
四、✍️ 提示词编写与导演思维
如果说Sora2是你的虚拟摄制组,那么提示词(Prompt)就是你写给这个团队的剧本和拍摄指令。提示词的质量,直接决定了最终成片的质量。要写好提示词,你需要从一个“许愿者”转变为一个“导演”。
4.1 核心编写原则
在开始构建复杂的提示词之前,先掌握几个基本原则。
拥抱不确定性,迭代优化。即使是完全相同的提示词,每次生成的结果也可能有所不同。这是AI生成模型的固有特性。优秀的创作者会利用这种不确定性来激发灵感。多次尝试、微调细节是创作过程的常态。
详略得当,控制与创意的平衡。详细的提示词能给你更强的控制力,让AI更精确地执行你的意图。但有时,简洁的提示词会给模型留出更多的创意空间,可能会产生意想不到的惊喜。你需要根据创作目标来决定描述的精细程度。
参数与描述分离。像分辨率、时长这类硬性参数,应该通过界面上的选项来设置,而不是写在提示词文本里。例如,不要写“生成一个1280x720的10秒视频”,而应该在界面上选择这些参数,然后在提示词里专注于描述画面内容。
4.2 结构化提示词写法
混乱的描述会让AI感到困惑。采用结构化的写法,能让Sora2更清晰地理解你的指令。推荐使用“导演式结构”,就像导演给摄制组下达的技术简报一样。
一个经典的导演式结构包含以下几个部分。
[镜头语言] + [主体与动作] + [场景环境/时间] + [光线与氛围] + [画风/质感]
下面我们来拆解这个结构,并提供每个部分的关键词参考。
4.2.1 镜头语言(Cinematography)
这部分定义了“摄像机”如何工作。
4.2.2 主体与动作(Subject & Action)
这是画面的核心内容,描述了谁在做什么。
主体。要具体。不要只说“一个男人”,可以说“一个穿着棕色皮夹克、面带倦容的中年男人”。
动作。要清晰。不要说“他在走路”,可以说“他沿着湿漉漉的街道缓慢行走,雨伞几乎要被风吹翻”。
表情与情绪。直接描述。“脸上带着微笑”、“眼神中流露出惊讶”、“看起来很悲伤”。
4.2.3 场景环境/时间(Setting & Time)
为你的故事搭建舞台。
地点。室内还是室外?是“赛博朋克风格的东京街头”,还是“宁静的北欧森林小屋”?
时间。是“清晨的第一缕阳光”,“黄昏的魔幻时刻”,还是“午夜的霓虹灯下”?
环境元素。场景中还有什么?“地面上散落着秋天的落叶”、“远处是连绵起伏的雪山”、“空气中弥漫着薄雾”。
4.2.4 光线与氛围(Lighting & Atmosphere)
光线是情绪的画笔。
光线类型。自然光 (natural light), 柔光 (soft light), 硬光 (hard light), 伦勃朗光 (Rembrandt lighting), 逆光 (backlight)。
色彩基调。暖色调 (warm tones), 冷色调 (cool tones), 高饱和度 (vibrant colors), 单色 (monochromatic), 电影调色 (cinematic color grading)。
氛围。浪漫的 (romantic), 悬疑的 (suspenseful), 宁静的 (peaceful), 史诗感的 (epic), 怀旧的 (nostalgic)。
4.2.5 画风/质感(Style & Texture)
定义了视频的最终视觉风格。
艺术风格。宫崎骏风格 (Studio Ghibli style), 像素艺术 (pixel art), 水彩画 (watercolor), 蒸汽朋克 (steampunk)。
电影/媒介风格。80年代家庭录像带质感 (80s VHS style), 90年代纪录片质感 (90s documentary footage), IMAX电影画质 (IMAX 70mm film), 3D动画 (3D animation)。
质感。胶片颗粒感 (film grain), 清晰锐利 (sharp and clear), 轻微的色差 (slight chromatic aberration)。
4.3 提示词实战案例
让我们将理论付诸实践。
基础公式示例。[时长]秒 + [镜头类型] + [场景细节] + [动作描述] + [画质参数]
导演级案例。
假设我们想生成一个有故事感的短镜头。
初步构思。一个老木匠在工作。
迭代一(简单描述)。一个老木匠在做木工。
可能的结果。画面可能很平淡,角度随机,没有氛围感。
迭代二(增加细节)。一个白发苍苍的老木匠,在他的木工作坊里,用刨子打磨一块木头。
可能的结果。主体和动作清晰了,但缺乏艺术感。
迭代三(导演式结构)。
4秒,35mm镜头,中景镜头。一个白发苍...的老木匠,在他充满木屑和工具的作坊里,专注地用手刨打磨一块橡木板,刨花优雅地飘落。温暖的午后阳光从布满灰尘的窗户斜射进来,在空气中形成一道道光束。画面呈现出90年代纪录片的质感,色彩柔和,带有轻微的胶片颗粒感。环境音是刨木头的沙沙声和远处偶尔的鸟鸣。
可能的结果。这是一个信息量丰富、指令明确的提示词。它告诉Sora2需要什么样的镜头、人物、动作、环境、光线、风格和声音。最终生成的视频将极具质感和叙事氛围。
4.4 进阶技巧
分镜思维。对于一个复杂的叙事,不要试图用一个提示词生成所有内容。将故事拆分成多个独立的镜头,为每个镜头编写一条专注的提示词(一个机位、一个核心动作、一种光线)。最后,用视频剪辑软件将这些片段拼接起来。在编写分镜提示词时,注意保持光线和色彩的一致性,例如在每个提示词中都加入“冷色调”、“黄昏光线”,这样拼接后才不会显得突兀。
动作拆解。对于复杂的连续动作,可以将其分解为多个“节拍”。例如,生成“一个人从椅子上站起来,走向门口”这个动作,可以拆分为两个提示词。
一个人从椅子上缓缓站起,特写镜头。同一个人,从房间中央走向门口,中景跟拍镜头。
这样生成的动作会更加连贯自然。
利用Remix微调。当你生成一个基本满意的视频,但想修改某个细节时,Remix功能是最佳工具。例如,你对一个视频的场景和动作都很满意,但希望主角换一套衣服,或者希望镜头从“中景”变为“特写”,只需点击Remix,修改提示词中的对应部分即可,无需从头开始。
五、🛡️ 水印处理与合规性探讨
%20拷贝-komu.jpg)
Sora2生成的所有内容都带有官方标识,这是其安全与溯源策略的一部分。了解如何正确看待和处理水印,是每个创作者的必修课。
5.1 官方水印的意义与目的
Sora2在视频中嵌入的标识,通常包含两部分。
可见水印。通常位于画面角落,是一个半透明的Sora2标志。它的主要目的是内容声明,即明确告知观看者该视频由AI生成,避免误解和滥用。
C2PA元数据。这部分是不可见的,嵌入在视频文件的元数据中。它记录了内容的“数字家谱”,包括生成工具、时间戳等信息。这是技术溯源的关键,有助于打击虚假信息和侵权行为。
因此,官方水印不仅是品牌标识,更是维护内容生态健康、提升AI生成内容可信度的重要措施。平台方和行业标准组织都强烈建议保留这些溯源标识。
5.2 去水印工具与技术流程(合规场景应用)
在某些合规的、已获得授权的场景下,例如个人非商业性存档、或在已明确声明AI创作前提下的商业项目内部流程中,创作者可能有去除可见水印的需求。市面上存在一些利用AI技术去除水印的工具。
重要声明。以下内容仅为技术探讨,不鼓励任何形式的非法或不道德的使用。去除水印可能违反Sora2的服务条款,且严禁用于欺诈、虚假新闻传播、冒充他人等非法活动。使用者必须自行承担所有法律和道德风险。
常见的去水印工具可以分为几类。
5.3 合规建议与道德考量
在考虑去除水印时,请务必遵守以下原则。
明确用途,坚守底线。仅在个人学习、存档或已明确告知并获得授权的商业用途中使用去水印视频。任何试图掩盖内容AI生成来源以欺骗他人的行为都是绝对禁止的。
尊重平台规则。仔细阅读Sora2的用户协议。去除水印可能被视为违反条款的行为,严重时可能导致账户被封禁。
保留溯源信息。即使去除了可见水印,C2PA元数据通常仍然存在。在合规前提下,优先选择保留这些元数据,这是对内容负责任的表现。
优先考虑官方方案。未来,Sora2官方可能会推出针对商业用户的无水印导出选项或API。这永远是最合规、最安全的选择。
六、❓ 常见问题与解决方案 (FAQ)
在使用Sora2的过程中,你可能会遇到一些常见问题。这里整理了一些典型问题及其解决方案。
Q1. 无法访问或注册失败,提示地区限制或需要邀请码怎么办?
A1. 首先,确认你所在的地区是否在Sora2的首发名单内。如果不在,你需要耐心等待官方的后续开放计划。其次,确保你拥有一个有效的OpenAI账户和未被使用过的邀请码。如果一切正常但仍失败,可以尝试清除浏览器缓存或更换网络环境。对于国内用户,现阶段最稳妥的方式是通过上文提到的合规第三方平台进行体验。
Q2. 生成的视频结果总是不理想,与我的想象差距很大,该如何改进?
A2. 这是最常见的问题。核心在于优化你的提示词。
从简到繁。先用一个简单的核心提示词生成一个基础版本,然后在此基础上逐步增加细节(镜头、光线、风格等),观察每次修改带来的变化。
拆分复杂场景。如前文所述,不要试图用一个提示词描述一个长而复杂的动作或故事。将其拆分为多个短镜头,分步生成,最后剪辑到一起。
学习和借鉴。多浏览Sora2社区里的热门或精选作品,学习优秀创作者的提示词写法。利用Remix功能,可以直接看到他们的“剧本”,这是最好的学习材料。
Q3. 我是安卓用户,什么时候能用上App?
A3. 目前官方优先推出了iOS App。安卓用户可以通过手机浏览器访问Sora2的网页版,其核心功能与App基本一致。官方已表示安卓App正在开发中,部分地区也已开放预注册,请关注官方渠道的最新消息。
Q4. Cameo功能是否会泄露我的隐私?
A4. Sora2对Cameo的隐私保护非常重视。你可以完全控制自己数字分身的权限。在设置中,你可以随时将其设为私有,撤销在任何视频中的授权,甚至可以永久删除你的形象和声音数据。平台不会在你不知情或未授权的情况下,将你的Cameo用于其他目的。
结语
Sora2的到来,无疑是AI内容创作领域的一座里程碑。它将视频生成的门槛降至前所未有的低度,同时又将质量天花板提升到了一个令人惊叹的高度。它不仅是一个强大的生产力工具,更是一个激发创意、连接创作者的全新平台。
通过掌握科学的注册流程,运用导演级的提示词思维,借助灵活的协作与Remix机制,并始终保持对内容合规性的敬畏,每一位用户都有机会成为自己想象世界的导演。从今天起,你所需要的,或许不再是昂贵的设备和复杂的软件,而仅仅是一个绝妙的创意和一段精心构思的文字。Sora2已经为你准备好了镜头、演员和整个世界。现在,就以“导演”的身份,开启你的创作之旅吧!
📢💻 【省心锐评】
Sora2的核心壁垒不在于生成视频,而在于构建了一个“可叙事”的物理世界模型。它正从一个“工具”进化为一个“平台”,未来的竞争焦点将是生态、社交和API经济,而非单纯的技术参数比拼。

评论