【摘要】数据资产化正从概念走向现实。文章全面解析以RDA新范式为核心的数据资产登记、评估与流通全流程,结合最新政策与典型案例,揭示数据如何从沉睡资源转变为可交易、可融资的流动资本。
引言
数字经济的浪潮席卷而来,数据不再是静静躺在服务器里的字节流,它被赋予了新的身份——生产要素。然而,如何让这股无形的洪流,转化为企业资产负债表上实实在在的数字,进而驱动实体经济的增长,一直是业界探索的难题。2025年,随着一系列国家与地方新政的密集落地,这场变革迎来了决定性的转折点。
特别是以上海数据交易所首创的**RDA(真实数据资产)**新范式为代表的创新,正以前所未有的力度,打通数据从登记确权、价值评估到市场流通的“任督二脉”。这不只是一次技术或制度的单点突破,而是一场系统性的全流程重构。它意味着,数据资产化不再是纸上谈兵,一个规范、高效、充满活力的中国数据要素市场正在加速形成。
本文将带你穿透政策的迷雾,深入RDA模式的核心,系统梳理数据资产化的完整路径。我们将看到,数据如何被“唤醒”,成为企业融资的新渠道、产业升级的新动能,以及新质生产力的关键支撑。
📜 一、数据资产登记与确权政策,顶层设计与地方创新并进
%20拷贝-bxrm.jpg)
数据资产化的第一步,也是最关键的一步,就是**“给数据一个合法的身份”**。没有清晰的权属,一切流通与交易都无从谈起。2025年,政策层面以前所未有的决心,为数据确权与登记铺平了道路。
1.1、国家政策与顶层设计,为“入表”按下加速键
国家层面的顶层设计,为数据资产化提供了最坚实的制度保障。
《企业数据资源相关会计处理暂行规定》,这份由财政部发布的文件,堪称数据资产化的“发令枪”。它首次在国家会计准则层面,为数据资源“入表”(计入企业财务报表)提供了明确指引。这直接点燃了企业进行数据资产评估与登记的迫切需求。
《数据资产入表操作指引(试行)》,由国家数据局与财政部联合发布,进一步细化了数据资源从确权、评估到最终入表的全流程标准。指引明确要求,上市公司需在2025年底前完成核心数据资产的登记,非上市公司则分阶段推进。这为数据资产化设定了明确的时间表。
《数据资产全过程管理试点方案》,这项由财政部等多部门推动的方案,覆盖了从中央到地方的多个部门。其目标是探索建立一套统一的数据资产管理制度,涵盖台账编制、登记、授权运营、收益分配等所有关键环节。
这些政策的组合拳,标志着数据资产管理已从企业自发行为,上升为国家战略层面的统一行动。
1.2、权属机制创新,破解“数据是谁的”难题
数据具有可复制、非独占的特性,其权属界定远比实体资产复杂。为此,政策层面提出了极具智慧的创新机制。
1.2.1、“三权分置”的制度框架
“三权分置”是解决数据权属争议的核心思路。它将原本混杂在一起的数据权利,拆分为三种可以分离运行的权能。
数据资源持有权,主要归属于数据的原始控制方,强调对数据资源的占有和初步处理。
数据加工使用权,授予数据处理者,允许其在合法合规的前提下,对数据进行清洗、分析、建模等加工活动。
数据产品经营权,赋予数据产品的开发者和销售方,允许其将加工后的数据产品推向市场,获取收益。
这种结构性分置,巧妙地平衡了数据来源方、处理方和应用方之间的权益,确保了公共、企业、个人数据在分类分级的基础上,实现安全的授权与使用。
1.2.2、“双登记”模式的实践探索
在文化数据等特定领域,一种名为“双登记”的模式正在兴起。以深圳文化产权交易所的实践为例,一份文化数据资产在完成登记后,会获得两份凭证。
数据资产登记凭证,由数据交易平台颁发,证明其作为可交易资产的合规性。
数据知识产权登记凭证,由国家知识产权管理部门认可的平台颁发,从法律上强化其知识产权属性。
这种并行登记的方式,为数据资产提供了双重保险,极大地提升了权属的明晰度和法律保障力度。此外,**“数字水印”、“电子印章”**等新技术的应用,也为数据权属保护和登记凭证的追溯提供了有力的技术支撑。
1.3、地方登记平台涌现,实践路径日益清晰
在国家政策的指引下,各地数据资产登记平台如雨后春笋般涌现,它们是政策落地的“最后一公里”,为企业提供了具体的操作路径。
这些平台的登记流程虽然各有侧重,但核心步骤大同小异,普遍强调数据来源的合规性、内容的合法性以及处理过程的安全性。一个标准化的登记流程通常如下。

⚖️ 二、数据资产评估与定价,从艺术走向科学
如果说登记确权是让数据“有名分”,那么价值评估与定价就是让数据“有身价”。这是数据资产实现市场化流通的核心环节,也是挑战最大的环节之一。
2.1、评估标准体系,三大方法与国家指导并行
数据资产的价值评估不能简单套用传统资产的逻辑。它的价值高度依赖于应用场景,并且与生产成本的关联性较弱。经过行业多年的探索,一套以三大主流方法为基础,结合国家指导意见的评估体系正逐步成型。
2.1.1、三大主流评估方法
实践中,评估机构往往不会只用一种方法,而是将三种方法结合使用,互相验证,以得出更公允的结论。
2.1.2、国家标准与行业指引
为规范市场,国家和行业协会相继出台了权威文件。
中国资产评估协会《数据资产价值评估指导意见》,这是国内首份针对数据资产评估的专业指引,为评估机构提供了操作层面的详细规范。
《公共数据资源社会价值与经济价值评价标准》等国家标准(征求意见稿),则侧重于公共数据的价值衡量,推动其更好地服务社会。
这些标准的出台,标志着数据资产评估正从“野蛮生长”的探索期,迈向有章可循的规范发展期。
2.2、评估流程与定价机制,走向“评价+估值”与市场化
随着实践的深入,行业内逐渐形成了一套更为精细化的评估流程和定价逻辑。
2.2.1、“先评价,后估值”的新流程
传统的估值往往直接聚焦于“值多少钱”。但对于数据资产,一个更科学的流程是“先评价,后估值”。

这个流程的核心在于,在进行货币化估值之前,先对数据资产进行多维度的综合评价。这就像给数据做了一次全面的“体检”,全面了解其“健康状况”和“潜力”,然后再基于“体检报告”来判断其身价。这种方式使得估值结果更加科学、可靠。
2.2.2、市场化与多因素结合的定价机制
数据资产的最终交易价格,并非由评估报告单方面决定。它是一个由多方因素共同作用,在市场博弈中形成的结果。
市场化为主,价格主要由市场上的供给和需求关系决定。
政府干预为辅,对于涉及国计民生的重要公共数据,政府会在必要时进行指导和干预,防止价格垄断或滥用。
一个成熟的定价模型,会综合考虑以下因素。
基础成本,包括开发、维护和合规成本。
应用价值,即数据在特定场景下能创造多大的业务价值。
市场供需,数据的稀缺性和市场需求的迫切程度。
独特性与壁垒,数据是否具有排他性,获取门槛有多高。
变现能力,数据转化为现金流的效率和确定性。
行业内也涌现出一些创新的定价模型,如**“12+4+X”金准估估值体系**,试图通过多因素综合模型,提升定价的科学性和灵活性。
2.3、行业进展与挑战,万亿市场下的冷思考
数据资产评估市场正迎来爆发式增长。据预测,到2025年,其市场规模有望突破万亿元,年复合增长率超过20%。这吸引了大量评估机构、会计师事务所、技术公司入局。一个合格的评估服务商,需要具备三种核心能力。
技术能力,能够运用AI算法、区块链存证等技术,对数据质量和价值进行分析。
合规能力,深刻理解数据安全法、个人信息保护法等法律法规,能对数据权属和合规性进行专业判断。
场景覆盖能力,对金融、制造、医疗等不同行业的业务逻辑有深入洞察,能够开发出垂直领域的场景化解决方案。
但繁荣之下,挑战依然严峻。
权属不清,部分历史数据来源复杂,确权难度大,这是评估工作的最大障碍。
跨境合规复杂,数据跨境流动的监管政策差异,给跨国企业的全球数据资产评估带来挑战。
估值预测难度大,数据价值的实现高度依赖于未来的技术和市场变化,预测难度极大。
价值实现滞后,部分数据资产虽然潜力巨大,但短期内尚未产生实质性收益,导致其在评估时价值被低估。
这些挑战,需要政策、市场、技术协同努力,在发展中逐步解决。
⛓️ 三、RDA在数据要素市场中的流通与交易,技术驱动的金融创新
%20拷贝-ukdi.jpg)
如果说登记和评估解决了数据资产的“身份”和“身价”问题,那么RDA(真实数据资产)新范式,则革命性地解决了“如何让数据安全、高效地流动起来”这一核心难题。
3.1、RDA新范式,从“实数融合”到标准化资产
RDA由上海数据交易所首创,其核心理念是**“实数融合”**。它不再将数据视为孤立的虚拟信息,而是将其与实体经济的运营活动深度绑定,形成一种全新的资产形态。
简单来说,RDA就是通过区块链、隐私计算等技术,将实体资产(如一船货物、一座光伏电站、一批钢材)在运营过程中产生的真实数据,封装成一个可确权、可追溯、可交易、可融资的标准化数字资产包。
这个模式的精妙之处在于,它用数据为实体资产“增信”,同时用实体资产为数据“背书”。数据因为锚定了真实的商业活动而变得可信、可衡量;实体资产因为有了实时数据的校验和赋能,其价值和流动性也得到了提升。
RDA模式的技术支撑主要依赖于两大创新。
数据资产壳(DAS),可以理解为一个标准化的“数字集装箱”。它将来源不同、格式各异的原始数据,通过合规处理后,封装成一个结构统一、权属清晰、附带智能合约的数据资产包。
多链同轨(AMC),这是一套跨链技术协议。它能让不同区块链上的数据资产(比如一条链上的物流数据,另一条链上的金融数据)实现互操作,仿佛在不同的“轨道”上行驶的列车,可以进入同一个“枢纽站”进行协同作业。
通过这些技术,RDA成功解决了数据流通中长期存在的信任缺失、权属模糊、定价困难等顽疾。
3.2、流通与交易模式,从挂牌交易到金融炼金术
RDA的出现,极大地拓宽了数据资产的流通和交易模式,使其不再局限于简单的买卖,而是衍生出丰富的金融创新应用。
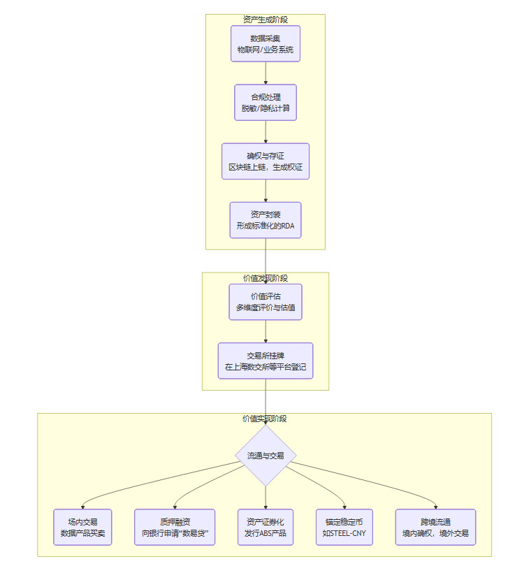
3.2.1、RDA流通全流程
一个典型的RDA流通流程,可以用下面的图来概括。

3.2.2、多元化的交易模式
RDA的交易模式远超传统的数据买卖,展现出强大的“金融炼金术”。
这些金融创新,彻底盘活了企业的沉睡数据,将其从成本中心转变为利润中心和融资工具,为饱受融资难困扰的中小企业开辟了全新的路径。
3.3、跨境与全球化探索,让中国数据走向世界
数据的流动无国界,数据资产的价值实现同样需要全球化的舞台。上海数据交易所正积极与香港金融管理局等境外机构合作,探索**“境内确权、境外流通”**的新模式。
这种模式的核心逻辑是,数据资产在中国内地完成合规确权、登记和封装,获得“合法身份”,然后借助香港作为国际金融中心的地位,面向全球投资者进行交易和融资。这不仅能为中国的数据资产引入国际资本,还能有力地推动数字人民币在跨境贸易和投资场景中的应用,助力人民币国际化进程。
🚀 四、典型数据资产登记平台与流通案例,多元场景全面落地
理论的先进性,最终要靠实践来检验。RDA新范式和数据资产化政策的生命力,正在一个个鲜活的落地案例中得到印证。从工业巨头到田间地头的合作社,数据资产化的浪潮正席卷各行各业。
4.1、主要登记平台,群雄并起
前文提到的地方登记平台,已经成为数据资产化的重要枢纽。它们各具特色,共同构成了全国性的服务网络。
这些平台的存在,让企业的数据资产化之路,从“摸着石头过河”变成了有章可循的标准化流程。
4.2、典型流通与创新案例,数据价值的真实演绎
下面这些案例,生动地展示了数据资产如何从“沉睡资源”变为“流动资本”。
4.2.1、工业与大宗商品,重塑定价与结算体系
上海钢联的钢材数据RDA,这是工业领域最具标志性的案例。上海钢联将其庞大的钢材交易数据封装为RDA,不仅实现了数据产品的合规交易,更催生了颠覆性的金融创新。
资产入表,预计到2025年,其数据资产入表规模可能突破20亿元,RDA相关收入在总营收中的占比有望提升至15%。
锚定稳定币,基于钢材交易数据RDA,浦发银行成功发行了与离岸人民币挂钩的稳定币STEEL-CNY,用于国际钢材贸易的跨境结算,极大地提升了效率,降低了汇兑成本。
4.2.2、能源领域,赋能绿色金融
协鑫能科的光伏发电数据RDA,是“绿色数据”与“绿色金融”结合的典范。协鑫能科将旗下光伏电站的实时发电量、设备运行状态等数据上链,生成代表未来收益权的RDA。
资产证券化,这些RDA可以被打包成资产池,发行ABS(资产支持证券),吸引社会资本投资绿色能源项目。
跨境融资,由于数据公开透明、可信可溯,这些绿色资产RDA对境外寻求ESG(环境、社会和治理)投资标的的资本具有极强的吸引力,为企业开辟了新的国际融资渠道。
4.2.3、公共设施与政务,破解中小企业融资难题
厦门火炬同翔公司与海迈科技,是地方平台赋能中小企业的绝佳样本。
厦门火炬同翔公司将其“建设项目投资数据产品”在厦门平台登记,成功入表100万元。凭借这份被官方认可的“数字资产”,公司获得了银行1000万元的授信贷款,实现了数据到资本的惊人一跃。
厦门海迈科技,一家工程项目管理软件公司,将其积累的项目管理数据登记为资产,也成功获得了银行2000万元的授信额度。
这些案例证明,数据资产已成为银行评估企业信用的新维度,有效缓解了轻资产科技公司的融资困境。
4.2.4、农业领域,让田间地头长出“数字黄金”
上海马陆葡萄合作社的案例,则让人们看到了数字技术赋能传统农业的巨大潜力。合作社通过物联网设备,实时采集葡萄生长环境(温度、湿度、光照)和农事操作(施肥、浇水)等数据。
生成链上权证,这些数据被上传至区块链,生成不可篡改的“生长日志”,成为每一串马陆葡萄的“数字身份证”。
提升品牌溢价,消费者扫码即可溯源,极大地增强了品牌信任度和溢价能力。
降低融资成本,这份可信的种植数据也成为合作社向银行申请低息贷款的有力凭证。
4.2.5、文化领域,唤醒沉睡的数字遗产
华旅文化与安妮股份的实践,展示了文化数据资产化的广阔前景。
华旅文化将应县木塔的彩塑模型高精度扫描数据,在深圳文交所完成**“双登记”**后,上架数据超市进行交易。这些数据可被广泛应用于游戏开发、影视特效、数字教育等领域。据悉,备受期待的国产游戏《黑神话:悟空》就引用了其相关数据。
安妮股份则通过将其拥有的海量版权数据进行确权和RDA化,为版权的交易、维权和金融化提供了坚实基础。
4.2.6、物流与跨境支付,助力人民币国际化
中远海控的航运数据RDA,与上海钢联的案例异曲同工。中远海控将全球航运的实时数据,如船舶位置、货物状态、港口效率等封装为RDA。
支持稳定币发行,这些高价值的物流数据,支撑了**“货运宝CNY”**等稳定币的发行,专门用于优化复杂的跨境物流支付和结算流程。
推动人民币国际化,通过在国际贸易的高频场景中嵌入基于人民币的数字资产和支付工具,有力地推动了人民币的跨境使用。
这些案例仅仅是冰山一角,但它们共同指向一个清晰的未来,数据资产化正以前所未有的广度和深度,渗透到实体经济的每一个毛细血管。
🔮 五、未来展望与风险提示,机遇与挑战并存
%20拷贝-qzdz.jpg)
数据资产化的浪潮已然势不可挡,它所开启的是一个万亿级的蓝海市场。但正如任何新生事物一样,机遇的背后也潜藏着风险。
5.1、未来展望,万亿市场的星辰大海
数据资产化的进程将持续深化,未来的发展图景令人振奋。
标准与基础设施不断完善,国家层面的法律法规、会计准则、评估标准将更加健全,全国统一的数据资产登记和流通基础设施将逐步建成。
金融创新应用加速突破,除了现有的质押贷款、稳定币,更多复杂的金融衍生品,如数据资产期权、期货等,可能会出现,进一步提升市场流动性。
跨境场景成为新增长点,“境内确权、境外流通”的模式将走向成熟,中国的数据资产将深度参与全球资本配置。
市场规模持续扩张,数据要素市场规模有望在未来几年内突破万亿元,成为驱动中国经济增长的新质生产力的核心支撑。
数据资产化,正推动企业核心竞争力从“有形资产”向“无形资产+数据资产”的复合模式转型。
5.2、风险提示,行稳致远需警惕暗礁
在拥抱机遇的同时,从业者必须保持清醒的头脑,正视前行路上的潜在风险。
合规风险,这是悬在所有数据从业者头上的“达摩克利斯之剑”。数据权属不清、个人信息保护不到位、跨境数据传输违反监管规定等,任何一个环节的疏忽都可能导致前功尽弃,甚至面临巨额罚款。
技术迭代风险,以AI大模型为代表的新技术,正在重塑数据的处理和应用方式。这可能导致某些类型的数据资产价值被迅速稀释,或者原有的技术壁垒被轻易打破。
估值泡沫风险,在市场热情的推动下,部分尚未产生实质性收益、应用场景模糊的数据资产,其估值可能被过度吹捧,形成资产泡沫。一旦市场回归理性,这些泡沫可能破裂,给投资者带来损失。
因此,政策制定者与市场参与者需要协同推进,一方面要大胆创新,鼓励流通;另一方面也要审慎监管,守住安全底线,在权益保护与市场效率之间找到最佳平衡点,确保数据资产化能够健康、可持续地发展。
总结
2025年,无疑是中国数据资产化的元年。以RDA新范式为催化剂,在国家政策的强力驱动下,数据资产的登记、评估与流通的全流程体系正以前所未有的速度加速落地。我们正在亲眼见证,数据如何从“沉睡的资源”,被一步步唤醒,最终转化为可以交易、可以融资、可以创造巨大价值的“流动的资本”。
这不只是一场会计准则的变革,或是一次金融工具的创新。它是一场深刻的生产力革命,是数字经济与实体经济深度融合的关键引擎。对于每一个企业和机构而言,这既是挑战,更是前所未有的历史机遇。积极布局数据合规管理,主动开展数据资产登记,科学评估数据内在价值,并勇敢探索流通创新,将是抢占新质生产力赛道,把握数据要素市场化配置历史机遇的必由之路。数据的时代,已经真正到来。
📢💻 【省心锐评】
数据资产化不是简单的会计游戏,而是企业核心竞争力的重塑。谁先完成数据到资本的闭环,谁就掌握了数字时代的主动权。

评论