【摘要】一项名为Durian的AI技术实现了从单张照片生成动态换装视频。它能为人物自然替换发型、眼镜等属性,同时保持身份不变,并在动作中维持属性的真实动态。
引言
我们或许都见过那些效果惊人的AI换脸照片。但如果照片里的人不仅能动起来,还能让你随心所欲地给他们换上新发型、戴上酷炫的眼镜,甚至添上胡须,这会是怎样一种体验。这听起来像是科幻电影里的情节,如今却被首尔国立大学的研究团队变成了现实。
2025年9月,他们在arXiv预印本平台发表了一项名为“Durian”的研究。这个项目由车贤洙(Hyunsoo Cha)、金炳俊(Byungjun Kim)和朱韩秉(Hanbyul Joo)三位研究者共同完成。如果想了解更多技术细节,可以访问他们的项目主页 https://hyunsoocha.github.io/durian。
要理解这项技术的突破性,可以用一个简单的比喻。过去的技术好比给静态照片贴贴纸,你可以在照片上加一副眼镜,但照片本身还是静止的。Durian技术则像一位魔法师,不仅能给照片里的人换装,还能赋予他们生命,让他们做出各种表情和动作。 更关键的是,换上的新造型会随着人物的动态自然变化,看起来天衣无缝。
这项研究的核心在于攻克了一个长期困扰业界的难题。如何在保持人物身份特征不变的同时,自然地迁移面部属性,并且生成连贯的动态视频。以往的方法要么局限于静态图片处理,要么需要海量的人工标注数据进行训练。Durian开创了一种全新的训练范式,仿佛教会了AI“举一反三”的本领。
一、💡 技术创新与核心原理
%20拷贝-nyhg.jpg)
Durian的工作原理,可以想象成一个技艺高超的化妆师与一位专业摄影师的完美结合。你只需要提供两张图片,一张是你希望修改的人物肖像,另一张是展示目标属性(例如某种特定发型或眼镜)的参考图。系统就能以此为基础,生成一段目标人物带着新属性、做出各种自然动作的视频。
1.1 双重参考网络架构
这个系统的核心是一种被称为**“双重参考网络”(Dual Reference Network)**的架构。你可以把它想象成两个高度协同的AI助手在同时工作。
第一个助手(属性编码器) 专注于理解并记住目标属性的全部特征。比如,一副眼镜的形状、颜色、材质和光泽。
第二个助手(身份编码器) 则全力保持原始人物的身份特征。它要确保换装后的人,看起来仍然是同一个人,而不是变成了陌生面孔。
这两个助手通过一种名为**“空间注意力”(Spatial Attention)**的机制进行协作。这就像两位画家在同一块画布上创作,一位精心描绘细节,另一位则负责整体的协调与神韵,确保最终作品和谐统一。这种设计确保了属性的精确迁移,同时有效防止了身份信息的“泄漏”或混淆。
1.2 自重建训练方法
更令人称道的是,Durian采用了一种极具创意的训练方法,研究团队称之为**“自重建训练”(Self-Reconstruction Training)**。
传统的AI训练,尤其是图像生成领域,常常依赖于庞大的“三元组”数据集。这意味着你需要同时准备原始图片、参考属性图片和最终生成的效果图,让AI进行比对学习。获取这样的数据集成本高昂,费时费力。
Durian巧妙地绕开了这个难题。它的训练过程更像是在让AI玩一个“拆解与重组”的游戏。系统从同一段视频中随机抽取两帧画面。然后,它将其中一帧的某个属性(比如头发)提取出来作为“参考属性”,再尝试在另一帧画面上将这个属性完美地重建出来。
通过成千上万次这样的自我训练,AI便学会了如何精准地理解、分离和迁移各种面部属性。这种方法不仅极大提升了训练效率,也让模型具备了更强的泛化能力,能够灵活应对现实世界中各种未曾见过的属性组合。
1.3 属性感知掩码扩展
处理面部属性时,一个实际的挑战是不同属性的尺寸和形状千差万别。比如,飘逸的长发和干练的短发所占据的图像区域完全不同;一副小巧的近视镜和一副宽大的太阳镜,其覆盖范围也相去甚远。
为了解决这个问题,研究团队开发了一种**“属性感知掩码扩展”(Attribute-Aware Mask Expansion)**策略。这好比一位经验丰富的裁缝,在制作衣服前总会先精确测量不同人的身材尺寸。
在训练过程中,系统会智能地分析不同属性的空间范围。当它处理头发属性时,它会认识到长发比短发需要更大的处理区域,因此会相应地动态调整其关注的范围。这种智能调整机制,确保了无论是何种尺寸的属性,都能被完整、自然地迁移,避免了最终效果中出现属性被截断或空间分配不合理的尴尬情况。
1.4 3D对齐与关键点驱动
要让静态的属性在动态的视频中看起来真实,就必须解决空间对齐和动态一致性的问题。Durian通过结合3D技术和面部关键点实现了这一点。
3D头像对齐 当系统接收到属性参考图后,它会基于这张图构建一个简易的3D头像模型。接着,它会根据目标肖像的姿态(如头部的旋转角度)来调整这个3D模型。通过这种方式,系统能确保属性被精准地“贴”到目标人物面部的正确位置。这就像一个3D建模师根据不同的拍摄角度,精确调整模型姿态一样。
面部关键点驱动 在生成动态视频时,系统依赖于一个面部关键点序列来指导人物的动作和表情变化。这些关键点(通常包括眼睛、眉毛、鼻子、嘴巴等位置)就像是操控木偶的提线。系统会根据这些关键点的运动轨迹,相应地调整属性的位置、形状甚至光影,确保眼镜不会在人物转头时滑落,头发也不会在点头时穿透脸颊。
下表清晰地展示了Durian与传统AI换脸/换装技术的区别与优势。
二、⚙️ 训练流程与推理框架
Durian的整个工作流程,从模型训练到最终生成视频,都经过了精心设计,确保了其强大的性能和灵活性。
2.1 两阶段训练策略
为了让模型循序渐进地掌握复杂的任务,Durian的训练过程被分为了两个阶段。这就像培养一位演员,需要先学习发声、形体等基本功,然后再去挑战复杂的内心戏和对手戏。
第一阶段(空间维度学习) 在这个阶段,系统专注于学习如何在单张图片上完成属性的转移。它的主要任务是掌握如何精确地提取空间特征,并将身份特征与属性特征完美地融合在一起。这个阶段为后续的视频生成打下了坚实的基础。
第二阶段(时间维度学习) 当模型掌握了静态图像的处理技巧后,训练进入第二阶段。此时,系统开始引入时间维度,学习如何处理连续的视频帧。它的目标是确保生成的视频在帧与帧之间保持高度的连贯性和自然感,避免出现闪烁、抖动或不一致的情况。
2.2 训练数据与增强
一个强大的AI模型离不开高质量、大规模的训练数据。Durian的训练数据源自三个著名的大型人脸视频数据集。
CelebV-Text
VFHQ
Nersemble
这三个数据集总共包含了2747个视频,涵盖了各种不同人种、年龄、性别的人物,以及他们在不同光照、背景和姿态下的丰富面部变化。这些海量的数据样本,就像是为一位艺术学生提供了包罗万象的参考资料库,让模型能够充分学习并理解人脸的复杂性。
为了进一步提高模型的鲁棒性(即在各种复杂现实情况下的适应能力),研究团队还引入了丰富的数据增强策略。这就像让AI在各种模拟的恶劣环境下进行高强度训练。
几何变换 对输入的图像进行随机的旋转、缩放、平移等操作。
颜色调整 随机改变图像的色调、对比度、饱和度和亮度。
通过这些增强手段,模型学会了在不同的光线条件和拍摄角度下保持稳定的性能,确保了它在实际应用中能够从容应对各种不完美的输入图像。
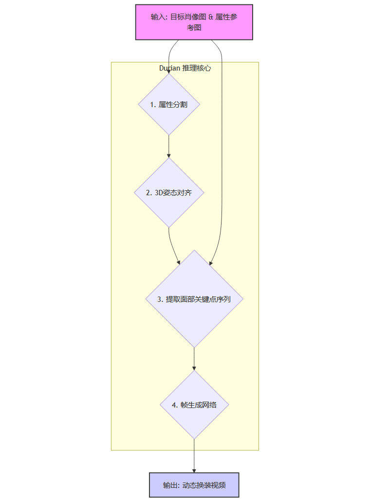
2.3 推理框架详解
当模型训练完成后,它就进入了“推理”阶段,也就是正式开始工作的阶段。Durian的推理过程可以被看作一个高度自动化的专业视频制作流程。
下面是其工作流程的简化示意图。

属性分割 系统首先会自动分析输入的属性参考图和目标肖像图。它会使用先进的图像分割算法,像一个专业的图像编辑师使用精确的套索工具一样,准确地识别并“圈出”需要被转移的属性区域(如头发、眼镜)。
3D姿态对齐 为了解决两张不同图片之间可能存在的姿态差异,系统会利用前面提到的3D头像技术。它根据属性参考图构建3D模型,再根据目标肖像的头部姿态进行对齐,确保属性能够被精准地映射到正确的位置。
关键点驱动生成 系统会提取一个预设或实时生成的面部关键点序列,这个序列定义了视频中人物的动作和表情。然后,帧生成网络会逐帧地进行渲染。在每一帧中,它都会根据当前关键点的位置,调整人物的面部形态和属性的姿态,最终合成一帧高度真实的画面。
多属性组合 如果输入了多个属性参考(例如,同时提供了发型和眼镜的图片),系统会在生成过程中智能地处理它们之间的相互关系。例如,当帽子和头发同时存在时,它会合理地计算它们的遮挡关系,让最终效果看起来自然可信。
三、📊 实验结果与性能评估
%20拷贝-ayda.jpg)
一个模型的优劣,最终需要通过严谨的实验数据来证明。Durian的研究团队在多个维度上对其进行了全面的评估,结果显示其性能在各项指标上都显著优于现有的同类技术。
3.1 定量评估指标
评估主要采用了一系列在图像生成领域公认的标准指标。这些指标从不同角度衡量生成图像的质量。
L1 距离 (L1 Distance) 衡量生成图像与真实图像在像素级别上的差异,值越低越好。
峰值信噪比 (PSNR) 衡量图像失真程度,值越高越好。
结构相似性指数 (SSIM) 从亮度、对比度和结构三个方面衡量图像的相似度,值越高越好。
感知图像补丁相似性 (LPIPS) 模拟人类视觉感知来判断图像的相似度,值越低越好。
弗雷歇起始距离 (FID) 衡量生成图像分布与真实图像分布的相似度,是评估生成模型真实性的重要指标,值越低越好。
研究团队将Durian与12种不同的基准方法(Baseline Methods)组合进行了对比。实验结果非常亮眼。
这些数字虽然抽象,但它们共同指向一个明确的结论。Durian生成的视频在保真度、清晰度、结构相似性和感知真实性方面,都全面超越了现有的主流方法。
3.2 消融研究分析
为了探究系统中各个组件的实际贡献,研究团队还进行了一系列详细的消融研究(Ablation Study)。这就像是把一个复杂的机器拆开,逐一测试每个零件的重要性。
双重参考网络的重要性 实验证明,同时使用身份和属性两个参考输入的双重参考网络架构,其性能显著优于只使用单一参考输入的网络。这证实了分别处理身份和属性的必要性。
掩码策略的必要性 一个有趣的发现是,如果完全不使用掩码(Mask),直接用原始图像进行训练,模型在“自重建”任务上(即在同一视频内迁移属性)表现最好。但是,一旦进行跨身份的属性迁移,就会出现严重的“身份泄漏”问题,即目标人物会变得有点像属性参考图中的人物。这有力地验证了掩码策略对于保护身份纯洁性的关键作用。
数据增强的贡献 结果显示,加入了随机几何变换和颜色调整的数据增强策略后,模型的各项性能指标都有了显著提升,证明了数据增强对于提高模型鲁棒性的有效性。
四、🚀 实际应用与行业影响
Durian这样强大的技术,其应用前景绝不仅仅停留在学术研究层面。它为许多行业带来了变革性的机遇。
4.1 虚拟试戴与美妆
这是最直接,也最贴近普通消费者的应用场景。
虚拟试发型/试眼镜 用户只需上传一张自己的正面照片,就可以在应用中选择任意发型、眼镜、帽子或胡须。系统不再是生成一张呆板的静态效果图,而是直接生成一段用户带着新造型、做出点头、微笑、转头等各种动作的短视频。这种动态的、全方位的预览体验,比传统的静态P图具有无与伦比的说服力。
多元化妆试验 除了发型配饰,这项技术同样可以应用于虚拟试妆。用户可以尝试不同的眼影、口红甚至创意妆容,并通过动态视频观察其在不同表情下的效果。
4.2 数字人与内容创作
在元宇宙和数字内容产业飞速发展的今天,Durian为虚拟形象的创建和运营提供了强大的工具。
虚拟主播/偶像 运营方可以轻松地为同一个虚拟形象快速更换不同的造型,以适应不同的直播主题或活动。这大大降低了内容制作的成本和周期。
影视后期制作 在电影或电视剧的后期制作中,如果需要为角色更换发型或添加配饰,不再需要昂贵的重拍或复杂的逐帧特效制作。利用Durian技术,可以高效地完成这些修改,同时保证效果的真实性。
4.3 创新交互体验
Durian还展示了一些更具未来感的应用潜力。
属性插值 系统支持在两种不同的属性之间进行平滑的过渡。比如,用户可以亲眼看到自己的头发从短发慢慢“长”成飘逸长发的过程,或者一副普通眼镜逐渐变为太阳镜。这种功能对于有“选择困难症”的用户来说非常友好,他们可以通过观察渐变过程,找到最适合自己的那个“中间点”。
文本到属性的转移 通过与先进的文本到图像生成模型(如Stable Diffusion, Midjourney)相结合,可以实现更自然的交互方式。用户不再需要寻找参考图片,只需用自然语言描述,例如“给我换一个波浪卷的金色长发,再戴上一副黑框眼镜”。系统会先根据文本生成相应的属性图片,然后自动将其转移到用户的肖像上。
五、⚠️ 技术挑战与伦理规范
%20拷贝-ychb.jpg)
尽管Durian取得了显著的成功,但任何一项强大的技术都像一把双刃剑。研究团队坦诚地指出了当前技术存在的局限性,而其背后潜藏的伦理风险更值得整个社会警惕。
5.1 当前技术局限
复杂遮挡处理 在处理多个属性相互叠加的复杂场景时,系统有时难以完美处理所有的遮挡关系。例如,当帽子、长发和眼镜同时存在时,它们之间的边缘和层次关系可能会出现微小的瑕疵。
光照与姿态适应性 当属性参考图和目标肖像的光照条件差异巨大时(例如,一个在户外阳光下,一个在室内暖光灯下),生成结果可能会出现光照不一致的问题。同样,对于侧脸、仰视、俯视等极端角度的人脸,由于训练数据中此类样本较少,生成效果可能会打折扣。
关键点检测的脆弱性 整个动态生成过程高度依赖于面部关键点检测的准确性。如果输入的图像质量过低,或者人物做出了非常夸张、罕见的表情,导致关键点检测出现错误,那么生成的视频就可能出现不自然的抖动或变形。
5.2 伦理风险与社会治理
AI换脸技术的普及,不可避免地带来了被滥用的风险。这些风险不容忽视。
隐私侵犯与肖像权问题 未经他人许可,使用其肖像进行AI换脸或换装,是明确的侵权行为。这可能被用于制作恶搞视频,甚至更严重的诽谤和人格侮辱。
诈骗与虚假信息 不法分子可能利用这类技术伪造身份,进行网络诈骗。例如,制作虚假的视频通话录像来骗取信任。在公共领域,它也可能被用于制造虚假新闻视频,传播错误信息,扰乱社会秩序。
5.3 法律法规框架
幸运的是,社会各界已经对这些风险有所警觉,并开始着手建立相应的防火墙。以中国为例,相关部门已经出台了一系列法规。
《互联网信息服务深度合成管理规定》
《生成式人工智能服务管理暂行办法》
这些法规的核心要求可以概括为以下几点。
这些法规的实施,旨在为技术的发展划定清晰的红线,确保创新在法治的轨道上运行,保护公民的合法权益和社会公共利益。
六、🔭 未来展望
Durian技术的成功,为AI图像与视频生成领域开启了更多令人兴奋的研究方向。
6.1 走向全身与多模态
未来的研究很可能会将这项技术从面部扩展到全身。想象一下,不仅可以换发型,还可以一键试穿不同的服装、鞋子和配饰,并生成一段走秀或运动的视频。此外,融合语音、文本等多模态信息,实现由声音或文字驱动的、更具表现力的虚拟形象生成,也将是一个重要的发展方向。
6.2 追求实时与精细化
当前的系统生成一段视频还需要一定的计算时间。实现实时或近实时的处理,将是提升用户体验的关键。如果这项技术能应用于直播、视频会议等实时场景,将会带来颠覆性的应用。同时,提供更精细的属性控制功能,例如不仅能改变发型,还能调整头发的光泽度、柔顺度,甚至控制眼镜镜片的透明度和反光效果,将为用户提供前所未有的个性化定制体验。
6.3 强化安全与透明度
与技术发展相伴相生的,必然是更强大的安全与防护技术。未来的研究将更加关注算法透明度和内容可追溯性。例如,开发无法被轻易去除的数字水印技术,确保所有AI生成的内容都能被准确识别和溯源。建立更智能、更高效的风险内容识别系统,自动拦截恶意使用,将是保障技术健康发展的基石。
结论
首尔国立大学的“Durian”项目,无疑是AI动态视频生成领域的一座里程碑。它不仅以其卓越的技术创新,解决了长期存在的行业难题,更为虚拟试戴、数字内容创作等产业描绘了激动人心的未来图景。
然而,技术的每一次飞跃,都伴随着对社会责任的更高要求。从Durian的成功中,我们看到的不仅是AI的无限可能,还有在创新与规范之间寻求平衡的迫切性。未来,只有当技术开发者、平台运营方、法律监管者和广大用户共同努力,建立起一个健康、负责任的生态系统,AI换脸这类强大的技术才能真正地趋利避害,成为推动数字经济和文化产业发展的正向力量。
📢💻 【省心锐评】
Durian让AI换装从“静态P图”进化到“动态视频”,这不仅是技术飞跃,更是商业模式的革新。虚拟试戴和数字人产业,将迎来真正的爆发期。

评论