【摘要】真实数据资产(RDA)正将物理世界的实绩曲线转化为可信的数字现金流。它通过实时结算范式,重构能源与算力行业的价值分配,并为工业制造开辟“生产即融资”的新路径。
引言
数字经济的浪潮之下,物理世界与数字世界的鸿沟依然存在。实体产业的价值创造过程,长期以来依赖于滞后、静态的财务报表进行评估与融资,信息不对称与信用摩擦成本高昂。生产线上的每一次高效运转、光伏板发出的每一度电,其内在价值并未被实时、可信地传递至金融市场。
真实数据资产(Real Data Asset, RDA)的出现,正是为了弥合这一鸿沟。它并非简单的数据记录,而是一种将物理世界运营过程数据,通过技术手段转化为具备金融属性的可信凭证。这一范式正在两个关键领域引发深刻变革。
其一,在工业制造领域,它将设备综合效率(OEE)、良率等核心生产指标(KPI)封装为“可融资KPI”,让企业的日常生产表现直接成为动态的信用基础,开启“生产即融资”的全新通路。
其二,在能源与算力等连续产出行业,它将发电量、算力输出等实绩曲线切割为标准化的RDA单元,通过智能合约实现“产出即分配”的实时结算,彻底颠覆了传统的计费与分账模式。
本文将深入剖析这两大范式的技术内核、架构实现、金融创新场景及其背后的标准化与风控体系,揭示RDA如何将实体经济的“过程数据”转化为新时代的“底层资产”。
💠 一、RDA的内核:构建物理世界与数字金融的信任桥梁
%20拷贝-edov.jpg)
RDA的核心价值在于“信任”。在深入具体场景之前,必须理解其构建信任的技术基础。传统模式下,金融机构依赖审计报告和历史财报,这是一种基于“结果信任”的模式。RDA则构建了一种基于“过程信任”的新型关系。
1.1 RDA的本质定义
真实数据资产(RDA)是一种经过技术确权、与物理世界实体资产或其运营过程强绑定的、不可篡改且可验证的结构化数据集。 它具备以下几个核心特征,使其区别于普通数据。
物理锚定性:每一份RDA都必须明确指向一个物理实体,如一台机床、一个光伏阵列或一个服务器集群。数据脱离了物理源头便失去意义。
过程可追溯性:RDA记录的是一个动态过程,而非静态快照。数据的产生、采集、传输、上链的全链路必须清晰可查,形成完整的“数据血缘”。
技术可信性:信任并非来自中心化机构的背书,而是源于技术组合。物联网(IoT)保证数据源头采集的自动化,边缘计算进行初步处理与加密,区块链提供不可篡改的存证,智能合约则负责执行预设的商业逻辑。
金融可计量性:RDA必须被设计成可供金融模型使用的标准化资产。这意味着它需要有明确的价值评估逻辑,例如,一度电的RDA直接对应电价收益,一个高OEE的RDA则对应更低的生产违约风险。
1.2 传统模式的信任困境
理解RDA的颠覆性,需要先看清传统模式的痛点。以一家中小制造企业申请供应链金融为例,银行面临诸多难题。
信息不对称:银行无法实时掌握企业的生产状况。企业提交的订单和生产报表可能存在美化或造假风险。
评估周期长:尽职调查需要耗费大量人力物力,审批流程漫长,远水难解近渴。
风险定价难:银行难以量化生产过程中的具体风险,只能依赖企业整体信用和抵押物,导致风险溢价高,融资成本居高不下。
贷后管理成本高:贷后监管手段有限,难以有效监控资金用途和生产经营的持续性。
这些困境的根源在于,金融系统与实体生产系统之间缺少一条高频、可信的数据通道。
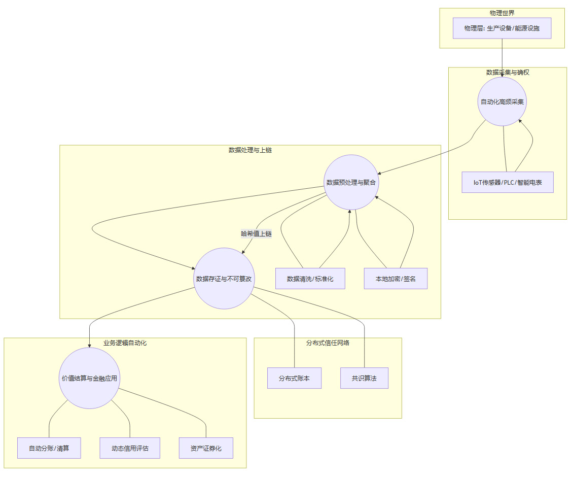
1.3 RDA构建信任的技术架构
RDA通过一套端到端的体系化技术方案,解决了上述信任问题。其典型技术架构可分为四层,构成了一条完整的“信任链条”。

感知与采集层:这是信任的源头。通过在机床、产线、光伏逆变器、智能电表等物理设备上部署IoT传感器或直连设备可编程逻辑控制器(PLC),实现对OEE、良率、能耗、发电量等关键数据的自动化、高频度采集。自动化排除了人为干预和数据造假的可能性。
边缘计算层:采集到的原始数据首先在靠近数据源的边缘网关进行处理。这一层负责数据清洗、标准化、聚合以及初步的加密签名。将海量原始数据处理后,仅将关键结果或数据摘要(哈希值)上传至区块链,兼顾了效率与成本。
区块链共识层:这是信任的核心。经过边缘层处理的数据哈希被广播到分布式网络中,通过共识算法(如PBFT、PoA等)记录在区块链上。区块链的不可篡改和去中心化特性,为数据提供了一个金标准般的“公共可信账本”。一旦数据上链,任何单方都无法对其进行修改。
智能合约与应用层:这是信任的兑现。基于链上可信数据,预先编写的智能合约可以自动执行复杂的商业逻辑,如收益分配、融资审批、违约判断等。代码即法律,排除了履约过程中的人为干扰和信用风险。
通过这套架构,RDA将物理世界的“事实”转化为数字世界的“共识”,为上层金融创新奠定了坚实的信任基础。
💠 二、工业RDA 2.0:从生产绩效到可融资KPI的蜕变
在工业制造领域,RDA 2.0的核心思想是将生产过程本身转化为一种动态的、可量化的信用资产。它不再仅仅关注最终的产品交付,而是深入到生产的每一个环节,将过程绩效数据资产化。
2.1 核心逻辑:“生产即融资”
传统融资模式看重的是企业的“资产负债表”,而工业RDA 2.0看重的是企业的“生产绩效曲线”。其逻辑转变如下。
从静态抵押到动态信用:融资的依据不再仅仅是厂房、设备等固定资产,而是产线上持续产生的、稳定且高效的OEE、良率和能耗数据。一条持续高OEE运转的产线,其本身就是一种优质信用。
从事后评估到过程穿透:金融机构的风险评估不再依赖于季报、年报等滞后信息,而是可以实时、穿透式地看到产线的健康状况,从而做出更精准的授信决策。
从单点授信到全链赋能:基于可信的生产数据,不仅企业自身可以融资,整个供应链的信用也可以被激活。例如,核心制造商稳定的生产RDA可以为其上游供应商的应收账款提供增信。
2.2 数据资产化:构建“信任工厂”的证据链
要实现“生产即融资”,首先需要将抽象的“生产绩效”转化为标准化的“RDA资产包”。这个过程包含数据采集和资产封装两个关键步骤。
2.2.1 数据采集层的深度与广度
采集的数据不仅要真实,更要全面,足以刻画生产的全貌。
设备综合效率(OEE):这是衡量产线效能的核心指标。需要将其拆解为三个子项进行高频采集。
开动率(Availability):通过采集设备运行/停机状态,精确计算计划内与计划外的停机时间。
性能(Performance):通过采集设备节拍(Cycle Time),与理论节拍对比,计算实际运行速度。
良品率(Quality):通过对接质检系统或机器视觉,实时获取良品与次品数量。
能耗数据:采集关键设备的实时功率、电流、电压,计算单位产品的能耗(度/件),这是绿色制造和成本控制的关键凭证。
工艺参数:采集生产过程中的关键工艺参数,如温度、压力、转速等,这些数据不仅关乎产品质量,也反映了生产的稳定性。
2.2.2 RDA资产包的标准化封装
采集到的数据需要被封装成结构化的资产包,才具备流通和金融对接的能力。一个标准的工业RDA资产包通常包含以下内容。
通过这种标准化的封装,原本杂乱无章的生产日志,就转变成了权属清晰、质量可评、价值可估的数字资产。
2.3 金融创新场景的落地
拥有了“信任工厂”的RDA资产包后,一系列创新的金融应用得以实现。
2.3.1 动态授信与应收账款贴现
一家汽车零部件供应商,手握某头部车企的长期订单,但回款周期长,现金流紧张。在传统模式下,它需要提供抵押物才能获得银行贷款。
在RDA模式下,它向银行实时开放其生产线的OEE和良率RDA。银行通过分析数据,确认其生产稳定、品控优良,能够按时按质完成订单的概率极高。基于此,银行可以:
提供更高的应收账款贴现率,因为订单违约风险显著降低。
实现动态额度调整,生产表现越好,可用额度越高,形成正向激励。
审批时间大幅缩短,从数周缩短至数天甚至小时级,因为数据评估是自动化的。
2.3.2 设备再融资(售后回租)
企业可以将正在使用的生产设备出售给融资租赁公司,再以租赁的方式继续使用,从而盘活固定资产。RDA在此场景中扮演了关键的价值评估角色。
精准评估设备残值:设备的实际磨损、维护状况和运行效率,通过RDA数据一目了然。这比依赖静态的设备年限和型号进行估值要精准得多。一台维护良好、OEE持续高位的“老”设备,其价值可能远超一台疏于管理、频繁停机的“新”设备。
降低租赁方风险:租赁公司可以通过持续监控设备的RDA,预警潜在的故障风险和不当操作,保障资产安全。
2.3.3 产能预售与柔性生产
对于一些拥有核心产能的企业,可以基于其稳定的生产RDA,将未来的产能作为一种期货进行预售。例如,一家高端芯片封测厂,可以将其未来三个月的闲置产能打包成“产能券”,在市场上进行销售。购买方获得了锁定的产能,而企业则提前锁定了收入,优化了现金流。RDA在这里是产能履约能力的唯一可信证明。
2.4 “数据-金融-生产”的正反馈闭环
RDA的价值远不止于融资。它所采集的高频、高维度数据,是企业进行精益生产和智能制造的宝贵原料。
数据反哺运维:
预测性维护:通过分析设备停机RDA中的故障模式和频率,结合AI算法,可以预测设备下一次可能发生故障的时间,从而提前进行维护,避免非计划停机。
工艺优化:将良率RDA与工艺参数RDA进行关联分析,可以找到影响产品质量的关键参数组合,持续优化生产工艺。有案例显示,通过这种数据驱动的优化,良品率可提升5-20%。
能耗管理:通过分析能耗RDA,可以识别出高能耗设备和不合理的用能时段,指导企业进行节能改造或错峰生产,能耗成本可降低10-30%。
形成价值闭环:
运维的改善会直接体现在RDA数据上,例如OEE提升、能耗下降。这些“更好看”的数据会进一步提升企业的信用评级,帮助其获得更低成本的融资。企业可以用融来的资金,继续投入到技术改造和生产优化中。这就形成了一个**“生产优化 → 数据增信 → 金融赋能 → 再投入优化”**的良性正反馈循环,推动企业实现高质量发展。
💠 三、实时结算范式:发电与算力产出的即时变现
%20拷贝-rffj.jpg)
如果说工业RDA的核心是“过程增信”,那么在能源、算力等连续产出型行业,RDA的核心则是“即时兑付”。它将连续的产出曲线,实时转化为离散的、可结算的价值单元,实现了“产出即分配”的革命性变革。
3.1 核心逻辑:“产出即清算,实绩即现金流”
传统结算模式是周期性的。电力公司按月抄表结算,数据中心按月出具账单。这个过程中存在诸多痛点。
结算周期长:从产出到回款,往往需要30天甚至更长时间,占用了大量的营运资金。
对账成本高:多方之间需要投入大量人力进行数据核对,过程繁琐且容易出错。
价值分配不透明:在一个复杂的项目中(如包含投资方、业主方、运维方、金融机构的光伏电站),收益如何按贡献精确分配,是一个难题。
RDA驱动的实时结算范式,旨在彻底解决这些问题。其核心逻辑是:将每一单位的有效产出(如一度电、一次有效算力调用),在产生的那一刻就进行确权、定价和分配。
3.2 技术架构:从数据流到价值流的实时转换
实现实时结算,需要一套更为敏捷和自动化的技术架构。
3.2.1 产出数据的RDA单元化
这是实时结算的前提。连续的产出数据流必须被“切割”成标准化的、可独立验证的RDA单元。
时间颗粒度:根据业务需求,将产出按固定时间窗口(如每5分钟、每15分钟)进行切分。例如,一个光伏电站在下午1:00到1:05之间产生的电量,被封装成一个独立的RDA单元。
事件驱动:在算力场景中,也可以按事件进行单元化。例如,一次完整的AI模型训练任务所消耗的算力,可以被封装成一个RDA单元。
标准化结构:每个RDA单元都包含产出量、产生时间、设备ID、质量参数(如电压稳定性、算力任务成功率)等信息,结构统一,便于后续处理。
3.2.2 智能合约驱动的自动分账引擎
智能合约是实现“产出即清算”的核心执行者。
规则预设:项目各参与方(如电站投资人、运维方、购电方)提前将收益分配规则写入智能合约。例如,合约规定:每产生一度电的RDA,其收益的70%归投资人,20%归业主方,10%作为运维费用。
数据触发:当一个合格的发电量RDA单元被验证并记录在区块链上时,它会自动触发智能合约的执行。
自动结算:智能合约根据预设规则,瞬间完成资金的清分和划转,将收益分配到各方的数字钱包中。整个过程无需人工干预,结算周期从传统的“T+30”缩短至“T+几秒钟”。
下面是一个简化的实时结算流程示意图。

3.3 金融工具的颠覆式创新
基于这种高度可信、高流动性的产出RDA,一系列传统金融工具被重塑,新的工具也应运而生。
3.3.1 短久期“生产票据”
新能源电站和数据中心都是重资产行业,前期投入巨大,对现金流极为敏感。通过RDA,它们可以将未来短期(如7-30天)的预期产出打包成一种标准化的、可流通的金融票据。
发行机制:电站运营商基于历史发电RDA数据和天气预测,预估未来一周的发电量,并以此为底层资产,在市场上发行“电力生产票据”。
投资者收益:投资者购买票据,相当于提前购买了未来的电力收益权。票据到期后,根据实际产生的发电RDA进行兑付。
企业价值:企业通过发行票据,将未来的现金流提前变现,极大地改善了流动性,降低了对传统银行贷款的依赖。融资成本相比传统模式可降低25%以上。
3.3.2 产出RDA驱动的绿色金融
绿色金融的核心是确保资金真正用于具有环保效益的项目。RDA为此提供了强有力的技术证明。
绿色资产认证:每一度“绿电”RDA都自带“出生证明”,包含发电时间、地点、设备来源等信息,不可篡改。这为绿色债券、绿色贷款等产品的底层资产提供了无可辩驳的“绿色”证据。
碳资产的精准计量:基于RDA可以精确计算项目的碳减排量,并将其封装为“碳资产RDA”,直接用于碳交易市场,提升了碳核算的效率和公信力。
3.3.3 算力市场的类金融交易
在算力场景下,RDA同样可以催生新的交易模式。大型数据中心可以将闲置算力封装成标准化的“算力时RDA”,在二级市场上进行交易,类似于电力市场的实时交易。这使得算力资源可以像金融商品一样高效流动和配置,提升整个社会的算力利用效率。
3.4 传统结算与实时结算模式对比
为了更直观地展示其优势,下表对两种模式进行了对比。
💠 四、标准化与风险控制:规模化应用的基石
%20拷贝-mxiq.jpg)
无论是工业RDA还是产出RDA,要从零星试点走向规模化应用,必须建立统一的标准和健全的风控体系。这如同修建高速公路,不仅要有车(RDA应用),更要有统一的交通规则和安全护栏。
4.1 标准化的核心议题
标准化的缺失是当前RDA发展的最大障碍之一。没有统一标准,数据就无法在不同平台、不同区域间互认互通,资产的流动性将大打折扣。
4.1.1 数据层标准
数据采集标准:需要对关键指标(如OEE、发电量)的计算口径、采样频率、数据精度等进行统一规定。例如,OEE的计算是否包含计划性停机,必须有明确行业共识。
数据模型与API标准:RDA资产包的结构、元数据字段、数据接口协议需要标准化,确保不同系统间可以无缝解析和调用。
数据质量评价标准:需要建立一套量化的数据质量评估体系,对数据的完整性、准确性、一致性进行打分,并作为RDA资产评级的重要依据。
4.1.2 资产层标准
资产评估与定价标准:如何为一份RDA定价?需要发展出成熟的评估模型,综合考虑历史表现、波动性、市场需求等多种因素。
资产流通与交易标准:RDA资产在二级市场交易的规则、清算交割流程等需要统一规范,为建立类似上海数据交易所的全国性RDA交易市场奠定基础。
4.2 全方位的风险控制框架
将生产和运营数据直接与金融挂钩,意味着风险也可能被实时传导。因此,必须构建一个多层次的风险控制框架。
4.2.1 技术与运营风险
数据源头攻击风险:传感器或PLC可能被物理攻击或网络入侵,导致源头数据污染。
mitigation:部署具备安全加密芯片的IoT设备;对数据进行异常检测,如突变、超出物理阈值等;多源数据交叉验证。
设备故障风险:生产设备或发电设备的故障,会导致RDA产出中断或质量下降。
mitigation:在智能合约中设置“熔断机制”和波动容忍度阈值。例如,当光伏电站因天气原因发电量低于预期的30%时,自动暂停基于该RDA的金融衍生品交易。
系统可用性风险:区块链网络或智能合约本身可能出现漏洞或性能瓶颈。
mitigation:对智能合约进行严格的代码审计;采用具备高可用性和高吞吐量的区块链底层架构;建立灾备预案。
4.2.2 金融与市场风险
资产价值波动风险:RDA的价值会随市场供需、宏观政策等因素波动。
mitigation:引入专业的资产评级机构;设计多样化的金融衍生品(如期权、保险)来对冲风险。
合规与监管风险:数据资产的法律属性、隐私保护、跨境流动等问题,仍面临监管不确定性。
mitigation:在设计之初就遵循“合规 by Design”原则,确保数据处理流程符合GDPR、个人信息保护法等法规要求;积极与监管机构沟通,推动行业标准和监管沙盒的建立。
4.2.3 引入第三方审计
为了增强整个体系的公信力,引入独立的第三方审计机构至关重要。审计范围应覆盖从数据采集设备、网络传输、链上存证到智能合约执行的全过程,定期出具审计报告,向所有利益相关方披露。
结论
真实数据资产(RDA)正以前所未有的方式,重塑实体产业与金融市场的连接逻辑。
在工业领域,它将生产车间转变为一个透明、可信的“价值生成器”,让企业的日常运营表现直接转化为融资能力,实现了从“看报表融资”到“看过程融资”的根本性转变。
在能源与算力领域,它将连续的产出转化为即时的现金流,实现了“产出即分配”的实时结算,极大地提升了资产流动性和资金周转效率。
这两种范式的背后,是同一个核心思想的两次精彩演绎:通过技术手段,将物理世界的“过程信任”进行量化、固化和资产化。
当然,RDA的规模化落地依然任重道远,它需要在标准制定、风险控制、法律法规等多个层面不断完善。但其展现出的巨大潜力,预示着一个全新的、数实深度融合的金融时代的到来。在这个时代,数据不再是沉默的副产品,而是驱动实体经济高质量发展的核心引擎和新型底层资产。
📢💻 【省心锐评】
RDA的本质,是用不可篡改的过程数据取代了可被修饰的结果报表。它将信任的基石从“人”转向“机器共识”,让生产线和发电机组直接与金融市场对话,这是数实融合的终极形态。

评论