【摘要】2024年7月,Perplexity发布AI原生浏览器Comet,凭借AI深度集成、隐私保护和“第二大脑”定位,重塑浏览器生态,开启智能代理时代。
引言
互联网浏览器,曾经只是我们通向信息世界的“窗口”。自 Mosaic、Netscape 时代起,浏览器的进化始终围绕着速度、兼容性、扩展性等维度展开。Chrome 的崛起,凭借极致的性能和生态,几乎一统江湖。然而,随着人工智能技术的飞速发展,浏览器的角色正在发生根本性转变——它不再只是被动承载网页的容器,而是逐步演化为理解用户意图、主动协作的智能体。2024年7月9日,AI 搜索引擎新贵 Perplexity 正式发布了其首款 AI 原生浏览器 Comet。这一产品的问世,不仅是对 Chrome 霸主地位的直接挑战,更是浏览器从“工具”向“操作系统”跃迁的里程碑。本文将深度剖析 Comet 如何以“第二大脑”的定位,重塑人机协作范式,推动浏览器迈入智能代理时代,并对未来浏览器生态的变革趋势进行全景式展望。
一、AI 浏览器赛道新格局:Comet 打响「智能代理」第一枪
%20拷贝-xzjz.jpg)
1.1 颠覆性登场:Comet 的战略意义
2024年7月9日,Perplexity 正式发布 Comet,宣告 AI 浏览器赛道进入白热化阶段。Comet 基于 Chromium 内核打造,但其“AI 优先”的设计理念,使其与 Chrome、Edge 等传统浏览器形成鲜明对比。Perplexity CEO Aravind Srinivas 明确提出,Comet 的目标是“让浏览器成为人的第二大脑”,通过深度整合搜索、办公、日程管理、信息处理等多元场景,用户无需频繁切换应用,所有操作均可在浏览器内通过自然语言对话完成。
Comet 的发布,被业内视为“对抗 Google Search 的关键一步”,标志着浏览器从“网页容器”向“智能操作系统”的历史性跨越。与微软 Edge 的 Copilot、谷歌 Chrome 的 AI 扩展仍处于“功能叠加”阶段不同,Comet 已率先实现“搜索即对话,浏览即协作”的全新范式,将整个浏览会话转化为“对话式思考空间”。
1.2 产业格局重塑:AI 浏览器的崛起
StatCounter 数据显示,Chrome 目前全球市场份额高达 68%,但 Comet 的入局正推动谷歌、微软等巨头加速创新。IDC 报告预测,2025 年全球 AI 浏览器市场规模将达 278 亿美元,年复合增长率高达 63%。AI 浏览器的崛起,正引发一场从“功能附加”到“架构重构”的行业变革。Comet 以“AI 原生”理念为核心,推动浏览器从信息入口向智能中枢转型,成为行业创新的风向标。
1.3 技术架构与创新点
Comet 采用 Chromium 内核,兼容主流网页标准和扩展生态,但其最大创新在于 AI 能力的深度嵌入。其技术架构可简要概括为:
AI 助手内嵌:侧边栏常驻,支持语音/文本对话,实时响应用户需求。
本地优先存储:浏览记录、对话历史等敏感数据默认本地存储,关键计算离线完成。
端到端加密:联网获取实时数据时,采用端到端加密,保障数据安全。
智能体调度:支持跨平台任务调度,实现多应用协同。
一键迁移生态:支持导入 Chrome 书签、扩展、设置,降低用户迁移门槛。
二、重新定义人机协作:内置「24 小时在线智能秘书」
2.1 全场景 AI 助手:无缝对话与智能管理
2.1.1 语音/文本指令驱动的操作体验
Comet 的最大亮点在于其深度集成的 AI 助手(Comet Assistant),常驻于浏览器侧边栏。用户可通过语音或文本指令直接操控浏览器,例如:
“关闭所有购物网站标签页”
“按内容整理窗口”
“帮我打开上周收藏的新能源行业报告”
这种自然语言交互极大提升了操作效率,用户无需再在繁杂的标签页和菜单中手动查找、切换。
2.1.2 语义检索与历史内容智能定位
Comet 的“浏览记录对话”功能尤为突破。用户可直接询问如“上周看的新能源汽车报告中宁德时代的技术参数”,AI 能基于历史浏览数据精准定位并提取信息,彻底告别手动翻查历史记录的低效操作。这一能力背后,是对用户行为、内容语义的深度理解与建模。
2.1.3 智能标签与窗口管理
Comet 支持基于内容、场景的智能标签分组与窗口管理。例如,用户可指令 AI “将所有与项目A相关的网页分组”,AI 会自动识别并整理相关标签页,极大提升多任务处理效率。
2.2 Comet Assistant:情境感知与任务执行的智能代理
2.2.1 情境感知:理解用户意图
区别于传统 AI 插件,Comet Assistant 具备“情境感知+任务执行”双重能力。它不仅能理解用户的即时需求,还能结合上下文、历史行为,主动提供建议。例如:
在阅读邮件时,自动识别会议邀请,生成摘要并同步到日历。
浏览电商页面时,自动比价并推荐最优商品。
识别网页中的表格、数据,主动提示导出或分析选项。
2.2.2 任务执行:跨平台自动化工作流
Comet Assistant 支持复杂的跨平台任务执行。用户可以直接下达如“将市场数据整理成表格插入文档第三章”这样的指令,AI 助手会实时解析页面内容,完成数据提取、格式处理及跨应用操作。例如:
2.2.3 对话式工作流驱动
Comet 的对话式工作流,打破了传统浏览器“点选-切换-复制粘贴”的低效模式。用户与 AI 助手的每一次对话,都是一次高效的信息流转与任务协作。AI 不仅能回答问题,更能“动手”完成实际操作,真正实现“用对话驱动工作流”。
2.3 智能体生态与未来展望
Comet 的“智能体”技术,为未来浏览器生态的扩展奠定基础。开发者可基于 Comet 平台,开发定制化的智能体插件,实现更多垂直场景的自动化协作。例如,财务报表自动生成、学术资料智能归档、代码片段自动整理等。Comet 正在构建一个以 AI 为核心的开放生态,推动浏览器从“流量入口”向“价值创造中心”转型。
三、隐私优先:拒绝「云端绑架」的数据安全策略
%20拷贝-lmlw.jpg)
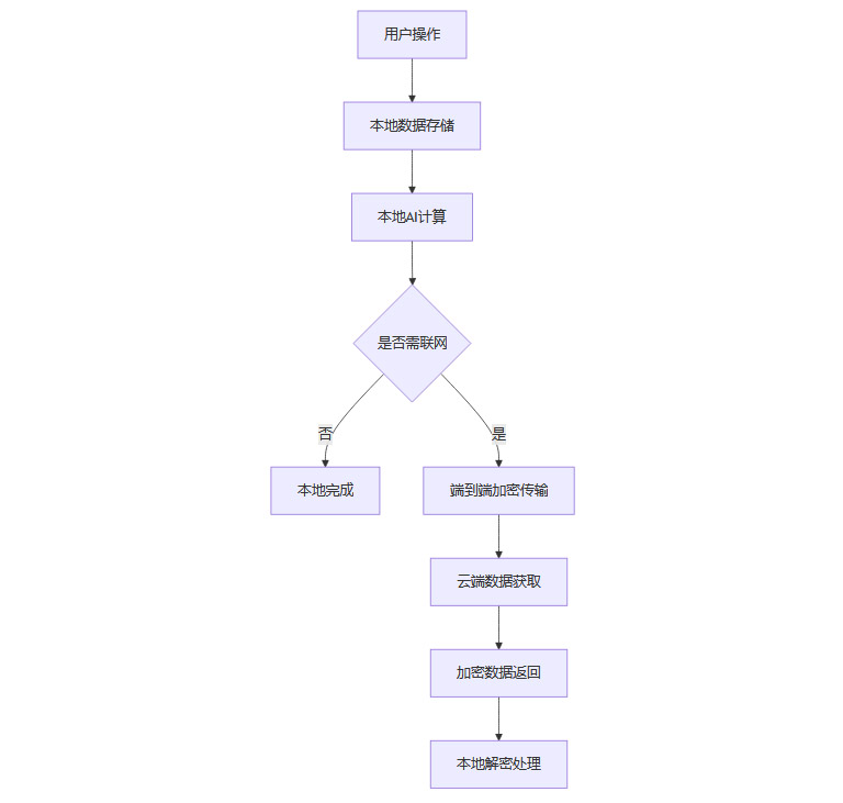
3.1 本地优先存储与端到端加密
在数据安全日益成为用户关注焦点的当下,Comet 采取“本地优先”策略,用户的浏览记录、对话历史等敏感信息默认存储在本地设备,关键计算过程也在离线环境中完成。即使需要联网获取实时数据,也采用端到端加密,确保“数据不出设备”,并承诺用户数据不会被用于模型训练。这一设计不仅规避了云端泄露风险,也打破了“用户数据喂养 AI 模型”的行业潜规则,为注重隐私的专业人士和企业用户提供了更安全的选择。
3.2 数据主权归属与行业影响
Comet 的隐私保护策略,回应了用户对数据主权的强烈诉求。在传统 AI 工具中,用户数据往往被上传至云端,用于模型训练和商业化变现,存在被滥用、泄露的风险。Comet 坚持“数据归用户所有”,不仅提升了用户信任度,也为行业树立了新的隐私保护标杆。
3.3 隐私保护技术架构
Comet 的隐私保护技术架构可用如下流程图表示:

这一架构确保了用户数据在绝大多数场景下不离开本地,只有在必须联网时才进行加密传输,最大限度保障了数据安全。
四、剑指 Chrome:从「工具」到「操作系统」的野心布局
4.1 一键迁移生态,降低用户门槛
Comet 并非仅仅是“更好用的浏览器”,而是试图成为“AI 时代的数字中枢”。它支持一键导入 Chrome 的书签、扩展程序和设置,极大降低用户迁移门槛。用户无需担心历史数据、插件生态的割裂,能够无缝切换至 Comet 平台。
4.2 智能体调度与多平台协同
Comet 通过“智能体”技术,实现跨平台任务调度。例如,用户可在桌面端浏览器中发起任务,由移动端智能体自动跟进执行,实现多终端协同。未来,Comet 还计划支持更多操作系统和设备形态,打造全场景无缝协作体验。
4.3 操作系统级定位与生态扩展
Perplexity 的野心在于让 Comet 成为用户的默认浏览器,从而获得“无限的留存率”,推动自身 AI 业务的持续增长。Comet 不仅承载网页浏览,更整合了搜索、办公、日程、信息处理等多元功能,逐步向“操作系统级”平台演进。其生态扩展策略包括:
开放 API:支持第三方开发者接入,丰富智能体生态。
插件市场:构建专属插件市场,满足垂直行业需求。
企业定制化:为企业用户提供定制化智能体和数据安全解决方案。
4.4 生态竞争与行业格局演变
Comet 的入局,正推动谷歌、微软等巨头加速创新。Chrome、Edge 等传统浏览器,纷纷加大 AI 能力投入,试图守住生态壁垒。未来浏览器的竞争,不仅是速度、兼容性的比拼,更是“AI 算力本地化”“任务处理自动化”“数据主权归属性”的全维度较量。
4.5 迁移与兼容性:用户体验的平滑过渡
Comet 在设计之初就充分考虑了用户的迁移成本。通过一键导入 Chrome 书签、历史记录、扩展程序和个性化设置,Comet 最大程度地降低了用户切换平台的心理和实际障碍。对于企业和专业用户,Comet 还提供批量迁移工具和定制化迁移服务,确保团队协作和工作流的连续性。
此外,Comet 兼容主流网页标准和 Chrome 扩展生态,用户无需担心常用插件无法使用的问题。对于开发者而言,Comet 提供了丰富的 API 和开发文档,支持快速适配和创新开发,进一步丰富了其生态体系。
4.6 智能体生态的开放与创新
Comet 的“智能体”不仅仅是内置的 AI 助手,更是一个开放的生态平台。开发者可以基于 Comet 的 API,开发各类智能体插件,覆盖从个人效率、知识管理到企业级自动化的广泛场景。例如:
学术研究智能体:自动整理文献、生成引用、归档笔记。
财务分析智能体:自动抓取财报数据、生成可视化报表。
代码助手智能体:自动补全代码、检测安全漏洞、生成文档。
健康管理智能体:整合健康数据、生成个性化健康建议。
这种开放生态不仅提升了 Comet 的可扩展性,也为用户带来了更丰富、更专业的智能服务体验。
五、行业震荡:AI 如何改写浏览器「生存法则」?
%20拷贝-eofc.jpg)
5.1 从“功能附加”到“架构重构”:AI 浏览器的范式转移
传统浏览器的 AI 能力,往往以插件或扩展的形式“附加”在原有架构之上,难以实现深度协同和智能化。而 Comet 以“AI 原生”为核心,从底层架构到交互逻辑,全面重构了浏览器的工作方式。其核心特征包括:
对话式交互:用户与浏览器的交互从“点选-输入-切换”转变为“自然语言对话”,极大提升了操作效率和体验流畅度。
主动智能体:浏览器不再被动响应用户指令,而是能主动理解用户意图、预测需求、自动完成任务。
多模态融合:支持语音、文本、图像等多模态输入,适应更丰富的使用场景。
本地化算力:AI 算力本地化,保障数据安全和响应速度。
5.2 生态重塑:浏览器的角色转型
Comet 的出现,推动浏览器从“信息入口”向“智能中枢”转型。未来的浏览器,将不再只是网页的载体,而是用户数字生活的核心枢纽。其主要转型方向包括:
信息聚合与处理:自动整合多源信息,智能归档、分类、分析,提升知识管理效率。
任务自动化与协作:支持跨应用、跨平台的自动化任务流,提升个人与团队协作效率。
个性化推荐与决策支持:基于用户行为和偏好,主动推送相关信息和决策建议。
隐私与数据主权:以本地优先、端到端加密为基础,保障用户数据安全和自主权。
5.3 市场前景与竞争格局
根据 IDC 报告,2025 年全球 AI 浏览器市场规模将达 278 亿美元,年复合增长率高达 63%。这一高速增长的市场,吸引了谷歌、微软、Perplexity 等巨头和新锐玩家的激烈竞争。未来浏览器的竞争焦点,将从传统的速度、兼容性,转向以下几个维度:
5.4 用户门槛与商业模式
值得注意的是,Comet 目前仅对每月 200 美元的 Max 订阅用户和候补名单开放,门槛较高。这一高价策略,主要面向对数据安全、智能协作有强烈需求的专业人士和企业用户。随着技术成熟和市场扩展,预计未来将推出更多价格层级和功能版本,覆盖更广泛的用户群体。
Comet 的商业模式,兼顾订阅收入和企业定制化服务,未来还可能通过智能体生态分成、数据安全增值服务等多元化路径实现盈利。
5.5 行业影响与未来趋势
Comet 的“AI 原生”设计理念,已为行业指明方向。未来浏览器的竞争,将是“AI 算力本地化”“任务处理自动化”“数据主权归属性”的全维度较量。Chrome、Edge 等传统巨头,正加速布局 AI 能力,试图守住生态壁垒。但 Comet 以其深度集成的 AI 助手、对话式交互、情境感知与任务执行能力,以及对数据隐私的高度重视,已在行业中树立了新的标杆。
结论
Comet 的问世,是浏览器发展史上的一次重大飞跃。它不仅以“第二大脑”的定位,推动浏览器从信息入口向智能中枢转型,更以深度集成的 AI 助手、对话式交互、情境感知与任务执行能力,重塑了人机协作的范式。其“本地优先、端到端加密”的隐私保护策略,为用户数据安全树立了新标杆。尽管目前高昂的订阅门槛限制了其大规模普及,但 Comet 所展现的“AI 原生”设计理念,已为行业未来发展指明了方向。
未来,随着 AI 技术的持续进化和用户需求的不断升级,浏览器将不再只是信息的入口,而是成为每个人数字生活的智能中枢。谁能率先实现“人机协作”的极致体验,谁就有望在下一个互联网时代占据制高点。AI 浏览器的混战,才刚刚开始。
📢💻【省心锐评】
随着 OpenAI 等巨头加速布局 AI 浏览器,这场围绕「下一代互联网入口」的混战才刚刚开始。
评论