【摘要】 本文深度剖析了全球制药行业长期面临的“双十定律”困境,即新药研发耗时超十年、耗资逾十亿美元且成功率不足10%的魔咒。文章追溯了从CRO模式到AI技术赋能的演进路径,指出AI正从底层逻辑上重塑新药研发范式。通过详述全球制药巨头的AI军备竞赛,并聚焦中国“AI制药四小龙”——晶泰科技、英矽智能、剂泰科技与深度智耀的差异化布局,本文重点拆解了深度智耀(DIP)以临床开发全链条为突破口,通过“文本数据+多智能体”的独特路径,实现从“研发加速器”到“临床预演模型”的价值跃迁,并探讨了这一变革如何有望最终打破行业瓶颈,开启一个人机共创的医药创新新纪元。
引言
在全球医药健康产业的宏伟殿堂之上,悬挂着一柄名为“双十定律”的达摩克利斯之剑。它并非成文的法规,却以冰冷的数据统治着整个行业:开发一款创新药,平均需要耗费十年以上的时间,投入超过十亿美元的资金,而最终能从实验室走向市场的成功率,却不足10%。
这一定律如同一道无形的壁垒,不仅让财力雄厚的跨国药企(Big Pharma)在创新之路上步履维艰,效率受限;更让无数怀揣梦想的中小型生物科技公司(Biotech)在残酷的资本周期中挣扎求生,一批批地倒在黎明之前。90%的失败率,意味着新药研发本质上是一场高风险的赌局,每一次下注都可能血本无归。
为了在这场与时间、成本和概率的博弈中占据有利位置,过去数十年,行业从未停止过探索。以合同研究组织(CRO)为代表的专业外包服务模式应运而生,通过专业化分工,的确在一定程度上帮助药企提高了研发效率,控制了部分成本。紧随其后的,是各类SaaS工具的出现,它们致力于将繁杂的研发流程数字化,试图理顺每一个管理节点。
然而,这些努力更像是一种“风险与成本的转移”。CRO模式将执行环节的压力转嫁给了外包商,SaaS工具优化了流程管理,但它们都未能触及问题的核心——新药研发本身固有的、源于科学不确定性的高失败率。研发的底层逻辑并未改变,那场成功率仅有10%的残酷赌局,依旧是所有从业者必须面对的现实。
整个行业都在翘首以盼,期待一种能够真正改写游戏规则、重塑研发底层逻辑的颠覆性力量。
近两年,人工智能(AI),特别是深度学习与大语言模型(LLM)的异军突起,仿佛一道划破长夜的闪电,为深陷“双十定律”泥潭的医药研发带来了前所未有的希望。AI技术凭借其在高通量数据分析、生物分子结构预测与设计、临床试验方案智能优化等方面的超凡能力,正以前所未有的深度和广度,渗透到新药研发的每一个环节。
它不再是简单的效率工具,而是有望成为科学家们的“超级大脑”,显著加速新药的发现与开发进程,从根本上提升研发的成功概率。当AI开始理解生物学的复杂语言,一场深刻的变革已然拉开序幕。
一、巨头的觉醒:一场席卷全球的AI军备竞赛
%20拷贝.jpg)
历史的转折点,往往由最敏锐的巨头率先感知并行动。当AI技术从理论走向应用,其对新药研发的巨大推动作用被初步验证后,全球的制药巨头们便毫不犹豫地按下了AI战略的加速键。一场围绕AI技术、数据和人才的“军备竞赛”在全球范围内悄然打响,其激烈程度与投资规模,预示着行业格局的深远变动。
1.1 全球药企的AI布局:从试水到豪赌
如果说几年前,大型药企对AI的投入还带有几分试探性,那么今天,这已经成为关乎未来核心竞争力的战略性豪赌。它们不再满足于零星的项目合作,而是通过大规模投资、自建研发中心、孵化内部大模型、收购顶尖AI公司等多种方式,全方位地将AI能力深度整合进自身的研发与生产体系中。
以美国制药巨头**礼来(Lilly)**为例,其在AI领域的投资布局堪称激进。其相关投资额从2022年的7亿美元,在短短两年内猛增至2024年的15亿美元。仅在2023年,礼来就新增了13项与AI相关的投资或合作,几乎将全球范围内有潜力的AI制药初创项目“一网打尽”。这种“广撒网”式的布局,彰显了其不愿错过任何一个技术突破口的决心。
默沙东(Merck)同样不甘落后,以10笔AI相关投资紧随其后,展现出系统性构建AI能力的战略意图。其他巨头也纷纷亮出自己的“肌肉”,投资规模动辄数十亿、上百亿美元,其核心目标高度一致:利用AI武装从研发到制造的全链条。
我们可以通过下表清晰地看到这场竞赛的激烈程度:
1.2 从投资到合作:BD交易引爆AI价值
如果说基础设施建设和内部模型开发是“内功”,那么与顶尖AI制药公司的合作,则是巨头们借力打力的“外功”。到了2024年,这种合作的规模和金额更是达到了前所未有的高度,巨额的生物技术许可交易(BD)订单,直接将AI技术的商业价值推向了顶峰。
诺和诺德与Deep Apple Therapeutics达成总额高达8.12亿美元的合作,共同开发新型小分子药物。
礼来与专攻抗衰老领域的Juvena Therapeutics签署了价值6.5亿美元的协议。
阿斯利康更是与中国本土的石药集团敲定了一项总金额可达53亿美元的重磅合作,共同开发基于AI的ADC(抗体偶联药物)。
这些动辄数亿甚至数十亿美元的交易,清晰地传递出一个信号:AI不再是概念或辅助工具,而是能够直接创造高价值候选药物、驱动核心管线创新的引擎。 巨头们加速布局的背后,是供给侧(AI技术)的积累实现了从量变到质变的飞跃,与需求侧(新药研发降本增效)的急剧攀升共同作用的结果。
面对全球性的浪潮,中国的制药行业也站在了同样的关键节点。中国用短短十余年时间,走完了欧美制药产业近半个世纪的创新药发展之路,如今已稳居全球第一梯队。然而,同样的,“双十定律”的阴影也笼罩着中国的创新药企。在这样的背景下,中国的AI制药力量将如何破局?它们又究竟解决了哪些实际问题?
二、🚀 中国力量的崛起:“AI制药四小龙”的多元生态
在中国这片充满活力的创新土壤上,一批AI制药初创企业正迅速崛起,它们不仅在国内市场崭露头角,更在全球舞台上发出了响亮的声音。其中,**晶泰科技(XtalPi)、英矽智能(Insilico Medicine)、剂泰科技(Galixir)和深度智耀(Deep Intelligent Pharma)**四家公司,以其独特的市场定位和技术路径,形成了业界瞩目的“AI制药四小龙”格局。
正如皓元医药董事长郑保富在年初一场行业论坛上所言:“AI通过靶点发现、分子设计、临床试验优化等全链条赋能,直击传统新药研发周期长、投入大、成功率低的痛点,其技术价值已得到广泛认可。”
AI制药的核心价值之一,在于提升临床前到临床I期的转化成功率。传统模式下,大量候选化合物在进入人体试验后才发现无效或有毒,造成巨大浪费。而AI能够在早期就进行更精准的预测和筛选。波士顿咨询集团(BCG)曾预测,AI的加持,有望将I期临床的成功概率从平均50%提升至惊人的80%-90%。这正是中国AI制药公司们主攻的方向。
“四小龙”并非简单的同质化竞争者,它们各自占据了AI制药价值链上的不同关键节点,共同塑造了一个多元互补的创新生态。
2.1 晶泰科技(XtalPi):硬科技的极致——AI与机器人的闭环
晶泰科技以其鲜明的“硬科技”标签著称。它的核心竞争力在于将量子物理、人工智能与机器人自动化三者深度融合,构建了一个前所未有的自动化新药发现基础设施。
晶泰科技的独特之处在于,它不满足于纯粹的算法预测。它投入巨资自建了大规模的机器人实验室。当AI算法设计出数百万个潜在的候选分子后,这些设计方案会无缝传输给自动化机器人工作站,由机器人完成化合物的合成、测试与验证。这就形成了一个**“AI预测—机器人实验—数据反馈—AI再学习”的快速迭代闭环**。
这种模式极大地压缩了传统药物发现阶段需要数年时间的小分子筛选和优化周期,实现了真正意义上的“干湿实验室结合”的提速降本。凭借这一核心优势,晶泰科技已经与辉瑞、强生、UCB等国际顶尖药企建立了深度合作。不久前,它更是收获了来自DoveTree Capital的一项总金额最高可达59.9亿美元的里程碑式BD订单,充分证明了其技术平台的商业价值。
2.2 英矽智能(Insilico Medicine):生成式AI驱动的自研管线
与晶泰科技偏向技术平台服务不同,英矽智能更侧重于利用其领先的生成式AI平台Pharma.AI,亲自下场做新药。它的商业模式更像是一家由AI驱动的创新药企。
英矽智能的Pharma.AI平台覆盖了从靶点发现、小分子生成到临床试验结果预测的全过程。但它的主要目标是利用这个平台为自己源源不断地创造新的候选药物管线。截至2024年初,英矽智能已经通过其AI平台产出了超过20个进入临床前或临床研究阶段(IND)的管线资产。
其中,已有三项资产成功授权给国际大型药企,合同总价值超过20亿美元。这种“AI造药,再授权”的模式,让英矽智能能够快速验证其平台能力并实现商业回报。目前,它正积极冲刺港股IPO,有望成为全球“AI创新药第一股”。
2.3 剂泰科技(Galixir):深耕“最后一公里”的递送专家
剂泰科技则选择了一个极为关键但又常被忽视的细分赛道——药物递送系统。尤其是对于mRNA、siRNA等核酸药物和基因疗法而言,如何将这些大分子药物精准、安全、高效地送达目标组织或细胞,是决定其成败的“最后一公里”难题。
剂泰科技的核心是其AI驱动的智能纳米递送平台。该平台能够针对不同的药物类型和靶向需求,设计和优化递送载体。其主要技术包括:
AiLNP™:用于优化脂质纳米颗粒(LNP)的设计,实现对肝脏、肺部、肌肉、免疫细胞等多种组织的精准靶向递送。
AiRNA™:用于mRNA序列的智能设计与优化,提高其稳定性和表达效率。
AiTEM™:用于小分子药物的制剂开发优化。
令人振奋的是,剂泰科技已有AI赋能的新药制剂进入了临床三期和申报上市阶段,这在AI制药领域是极为难得的后期进展。作为国内AI纳米递送领域的开拓者,剂泰科技牢牢占据了这一高壁垒赛道。
2.4 深度智耀(DIP):攻坚临床开发全链条的整合者
在这“四小龙”中,深度智耀(DIP)选择了一条最为艰难,却也最贴近产业腹地的道路——专注于新药临床开发与申报全流程的智能化加速。
相较于大多数AI公司聚焦于充满想象空间的早期药物发现,DIP将目光投向了占据新药研发成本和时间60%以上的临床开发阶段。它试图打造一个贯穿药物发现、临床研究、直至监管申报的一体化生成式AI平台。DIP的目标不是成为一个单点工具的提供商,而是要让AI像神经网络一样,贯穿新药研发的每一个环节,构建一个端到端的智能引擎。
这四家公司,恰如其分地展现了中国AI制药产业的活力与智慧。正如剂泰科技CEO赖才达所评价的:“AI制药的链条非常长……我们几家各自专注的方向非常聚焦,没有太多竞争,而是上下游打通后提供一个整体解决方案,串在一起就是很好的产品。”
换言之,四小龙更像是一个分工明确的协作联盟:
晶泰科技、英矽智能:主攻上游的靶点发现和小分子设计。
剂泰科技:专攻中游的大分子药物递送。
深度智耀:聚焦下游的临床开发与申报。
当这些创新的溪流汇聚成河,中国新药研发实现从“跟跑”到“领跑”的历史性跨越,便不再是遥不可及的梦想。而在其中,深度智耀选择的这条“全链条赋能”之路,因其复杂性和对产业的深刻影响,尤为引人深思。
三、💡 深度智耀的非凡之路:从文本富矿到智能体
%20拷贝.jpg)
创新药的研发,临床前与临床是一个不可分割的整体,最终的成败取决于能否高效、高质量地走完整个流程并获得批准。深度智耀(DIP)正是洞察到这一点,选择了一条与众不同的发展路径。它的故事,是一部关于耐心、远见和技术信仰的精彩篇章。
3.1 蛰伏期:在“文本富矿”中铸造AI引擎
2017年,当李星离开她曾任职的强生中国新药开发领导团队,创办深度智耀时,AI制药的风口正劲,无数创业者涌向了光鲜亮丽的靶点发现和新分子设计领域。然而,李星和她的DIP却选择了一条“反潮流”的路线:从最琐碎、最基础,但数据最丰富的医学文本处理入手。
当时,ChatGPT尚未问世,大模型的概念也远未像今天这样火爆。DIP的起步业务是医学翻译和医学文档服务,承接大型药企的临床试验方案、研究报告、监管申报资料等文件的翻译、撰写和质量控制工作。
这个看似“技术含量不高”的业务,却蕴含着深刻的战略考量。
首先,它解决了初创公司最现实的生存问题。通过这项业务,DIP迅速拿下了首个跨国药企的订单,并积累了一批稳定的全球顶级药企客户,验证了基础的商业闭环,为后续发展奠定了坚实的客户基础和现金流。
其次,也是更重要的一点,DIP在这个过程中,积累了海量、一手、高价值的专有数据。截至目前,DIP已处理了超过2万个真实世界的研发项目,经手的医学文本超过50亿字符。这些数据并非网络上公开的通用语料,而是包含了临床试验方案设计逻辑、监管机构审评反馈、成功与失败案例细节的“行业机密”。
李星的判断极具前瞻性:临床研究的复杂性远超任何单一的预测任务,它是一个涉及海量信息收集、深度分析推理和严谨决策执行的闭环系统。 通用算法无法胜任如此专业和严苛的任务,必须构建在深厚的专业知识和高质量的数据基座之上。
因此,在提供服务的背后,DIP团队默默地进行着一项浩大的工程:他们整合了数百个公开数据库,并结合从项目中获得的洞察以及资深药研专家的知识,利用机器学习技术,自动从海量文本中提取医学实体(如疾病、药物、基因)、关系和属性,构建了一个庞大而精密的医药研发知识图谱。
这一看似“笨拙”的前瞻性布局,为DIP在日后大模型技术爆发时,储备了最关键的“燃料”——一个任何通用大模型公司或后发竞争者都难以在短时间内复制的数据护城河。
这一底层逻辑也赢得了顶级资本的青睐。天使投资人真格基金、A轮领投方红杉中国等,都在早期便果断注资,他们押注的正是DIP“以数据制胜”的长期价值。正如李星所强调的:“相比于直接去做分子设计或筛选,我们先把研发过程中的‘文字工作’变成AI可以大展身手的舞台……事实证明这是非常有威力的切入点,对于提升新药研发的成功率和速度非常关键。”
3.2 觉醒期:从单一模型到“多智能体”的蜕变
随着2022年底以来生成式AI技术的浪潮席卷全球,深度智耀多年来精心耕耘的数据富矿,终于迎来了价值爆发的“奇点”。
借助通用大模型(如GPT系列)提供的强大语言理解和生成能力,DIP迅速将其与自身专有的知识图谱和数据优势相结合,孕育出一个远超单一模型的复杂系统——一个被称为**“多智能体(Multi-Agent)”的AI协作系统**。
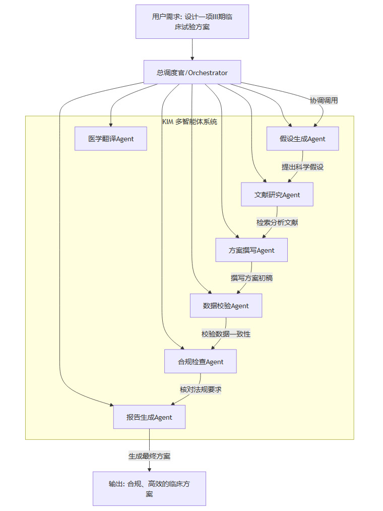
这标志着DIP完成了从“AI工具提供商”到**“临床研发智能体(Agent)构建者”的战略升级。它不再是训练一个模型来被动地回答问题,而是打造了一个由多个、各自扮演不同专家角色的AI代理(Agent)协同工作的动态智能矩阵,其内部代号为KIM(Knowledge-driven Intelligence Matrix)架构**。
这个多智能体系统,可以被形象地理解为一个高度专业化的AI研发团队:

在这个系统中,当需要进行文献调研时,“总调度官”会自动调用“文献研究Agent”;当需要撰写临床方案时,则交给“方案撰写Agent”。每个Agent都经过特定任务和数据的深度训练,是该领域的“专家”。
更令人惊叹的是,DIP通过精巧的算法设计,为这套架构赋予了自我反思和持续学习的能力。其内部运行遵循着一个**“假设-行动-学习-反思”(Hypothesize-Act-Learn-Reflect)**的循环逻辑。这意味着,AI代理们在执行任务后,会审视自己的推理过程和结果,从错误或低效的路径中学习,并实时调整后续策略。这使得系统不再是死板地执行指令,而是能够自主优化决策,变得越来越“聪明”。
有了这些由海量真实世界数据“喂养”大的智能Agent,再结合大模型赋予的通用能力,DIP的AI平台在临床研发场景中展现出了惊人的效率和准确性。据公司内部数据显示,其生成式AI平台能够将新药研发所需的文档生成时间缩短90%以上,将监管资料的提交效率提高75%以上。
过去,一份复杂的临床试验方案可能需要一个专家团队耗费数月时间反复撰写、修改和审阅。如今,在DIP的平台上,AI可以在几个小时内就完成高质量的初稿,并自动完成合规性校验。
3.3 突破期:罕见的自我造血与全球认可
技术的突破迅速转化为商业上的巨大成功。在AI创业领域普遍处于“烧钱换增长”的阶段,深度智耀却走出了一条稳健的盈利之路。
2021年,DIP首次实现了规模化盈利,并在此后的四年中连续保持盈利,累计净利润过亿(公司内部数据)。这在AI制药乃至整个AI产业中都实属罕见,强有力地验证了其商业模式的健康度和可持续性。DIP并没有止步于成为一个“软件供应商”,而是通过项目合作、战略联盟等方式,将自己的AI能力深度嵌入到客户的核心研发流程中,形成了长期、稳定的收入来源。这种模式的扩展性极强——每增加一家大型药企客户,平台的边际成本极低,而收益却能持续增长。
DIP的技术和应用价值也获得了全球科技巨头和监管机构的认可。在2024年的微软Build全球开发者大会上,深度智耀作为亚太地区唯一的AI医药案例发表演讲,分享了其AI平台如何帮助一家日本生物技术公司Immunorock的临床试验方案,“一次性”通过了以严苛著称的日本PMDA(药品和医疗器械局)的审批。
这不仅是一次商业上的成功,更是一个里程碑式的事件,标志着DIP的AI生成内容,其科学性、严谨性和合规性,已经达到了全球顶级监管机构认可的水平。
四、展望未来:从“研发加速器”到“临床预演模型”
%20拷贝.jpg)
尽管当前绝大多数AI工具的角色,还停留在为新药研发的某个环节“加速”,但深度智耀的雄心远不止于此。它正在推动AI的角色发生一次根本性的转变——从一个被动的“加速器”,进化为一个主动的“预演现实”模型。
如果这一愿景得以实现,新药研发的经济学将被彻底改写。
4.1 终极目标:为新药研发注入“确定性”
李星在多个场合都曾提到,DIP的终极目标,是为充满不确定性的新药研发过程,带来前所未有的确定性。
这个听起来颇为理想化的目标,其核心价值主张在于:利用生成式AI和多智能体系统,对一项临床试验进行大规模的、高保真度的数字模拟(Digital Simulation)。在试验尚未投入一分钱、招募一个受试者之前,就在虚拟世界中预见所有可能的失败路径、发现潜在的风险、并推演出最优的成功方案。
这就像在进行一场昂贵的军事行动前,先在“数字沙盘”上进行无数次推演,找到最高效、最安全的进攻路线。
与日本神户大学孵化公司Immunorock的合作,已经初步展示了这种“预演”能力的巨大潜力。借助DIP的平台,Immunorock仅用了21.5个小时,就完成了传统模式下需要1到2个月才能完成的复杂临床试验方案设计。更关键的是,这个由AI主导生成的方案,一次性通过了PMDA的审批,没有经历任何实质性的返工或修改。
这种效率的飞跃,背后正是“预演”能力的体现。AI在生成方案的过程中,已经模拟了监管机构可能的疑问,提前规避了数据和逻辑上的潜在缺陷,帮助客户绕开了大量的“弯路”。
4.2 成为BD交易的“秘密武器”
DIP的这种独特能力,使其逐渐成为许多药企在进行业务开发(BD),即资产引进(License-in)或对外授权(License-out)交易时,不可或缺的“秘密武器”。
在中国近年来最活跃的一批创新药企海外授权项目中,有相当一部分背后都能看到DIP的身影。当一家药企考虑引进一款处于早期阶段的新药时,可以利用DIP的平台,快速对其已有的数据进行深度分析和整理,模拟其未来的临床开发路径,评估其成功的可能性和潜在的开发成本。这极大地提升了决策的科学性和效率。
通过这种方式,深度智耀正在从一家技术服务商,转变为与客户共担风险、共享成果的战略合作伙伴。这种深度绑定的合作模式,一旦大规模跑通,将重塑医药研发产业的分工格局。AI将不再仅仅是辅助工具,而是直接参与到新药价值的创造与分配之中。
总结
我们正处在一个波澜壮阔的时代。那条困扰了全球制药行业数十年的“双十定律”,在AI技术的冲击下,正开始显现出松动的迹象。
从CRO模式对效率的初步优化,到今天AI技术对研发底层逻辑的深刻重塑,我们见证了一场关乎人类健康的深刻变革。在这场变革中,以晶泰科技、英矽智能、剂泰科技和深度智耀为代表的中国“AI制药四小龙”,凭借各自独特的创新路径,共同奏响了中国力量的华彩乐章。
其中,深度智耀(DIP)走出了一条尤为别具一格的道路。它没有追逐最热门的风口,而是以一种近乎“苦行僧”的方式,从最基础的文本数据出发,耐心构筑起坚不可摧的数据壁垒。最终,凭借其创新的多智能体架构,在最艰难、价值也最核心的临床开发全链条上实现了关键突破。
当AI能够提前预演临床试验、发现潜在风险、优化每一个决策,新药开发就不再是一场单纯依赖资本和运气的豪赌,而有望转变为一项可战略规划、可预期回报的科学创新活动。这对整个医药产业的意义是颠覆性的:研发的投入产出比将得到极大改善,新药的迭代速度将显著加快,资本将更愿意支持真正高效的创新,最终,人类对抗疾病的边界也将被进一步拓宽。
可以预见,在不远的未来,像深度智耀这样的AI平台,将深度嵌入新药研发的底层基础设施,成为药企科学家们不可或缺的“数字孪生伙伴”,正如今天的我们已经离不开Office办公软件一样。
这场由AI驱动的研发革命,正引领着医药创新,迈向一个人机共创、提速增效的全新纪元。旧的定律正在被打破,新的规则正在被书写。
📢💻 【省心锐评】
AI制药的本质不是替代科学家,而是将顶尖科学家的智慧规模化、系统化。DIP从最难的临床文本入手,构建智能体,这条路走对了。未来,不懂AI的药企,就像现在不会用电脑。

评论