【摘要】聚焦无人机在考古领域的应用,解析其如何通过倾斜摄影、LiDAR及地球物理探测技术,实现遗址毫米级三维建档、地下无损勘探与灾害应急响应,重塑文化遗产保护范式。
引言
考古学,本质上是一门信息科学。它致力于从物质遗存中解码过去,其工作成果的价值高度依赖于信息记录的完整性、准确性与客观性。传统考古工作长期依赖人工测绘、文字描述与手绘图纸,这些方法在面对大型遗址、复杂地貌或突发状况时,其效率、精度与非接触性均显现出局限。
近年来,以无人机(UAV)为核心的低空遥感技术体系,正以前所未有的深度与广度渗透至考古工作的全流程。无人机不再是简单的航拍工具,它已演变为一个高度集成的空中智能平台。通过搭载不同任务载荷,无人机能够以一种近乎“上帝视角”的方式,对遗址进行从地表到地下、从宏观到微观的高精度信息捕获。它解决了传统手段难以触及的区域,大幅提升了数据采集效率,并以非接触的作业模式最大限度地保护了脆弱的文物本体。这不仅是一场工具的革新,更是一次方法论的迭代,驱动着考古学向着数字化、精细化与预测性方向发展。
一、 空间信息捕获:毫米级三维数字建档的技术栈
%20拷贝-xviv.jpg)
对文化遗产进行数字化三维建档,是实现其永久保存、科学研究与活化利用的基础。无人机技术体系为此提供了厘米级乃至毫米级的精度解决方案,其核心在于两种关键传感器技术与数据处理工作流的深度融合。
1.1 核心传感器技术解析
无人机三维建档主要依赖光学成像与激光扫描两种技术路径,它们各有侧重,互为补充。
1.1.1 倾斜摄影测量 (Oblique Photogrammetry)
倾斜摄影通过在同一飞行平台搭载多台相机,从一个垂直、四个倾斜(通常为45度)五个角度同步采集影像。这种方式彻底改变了传统航摄只能获取垂直顶视图的局限。
工作原理:基于运动恢复结构(Structure from Motion, SfM)与多视图立体匹配(Multi-view Stereo, MVS)算法,通过计算不同角度影像间的几何关系,自动解算出相机的精确位置与姿态,并重建出密集的三维点云,最终生成带有真实纹理的实景三维模型。
技术优势:
真实纹理:能够获取地物侧面的高清纹理信息,使模型在视觉上极具真实感,对于古建筑的材质、色彩、壁画等细节表现力极强。
高效率:一次飞行即可完成大范围的数据采集,自动化建模流程成熟,能够快速生成成果。
成本效益:相对于机载LiDAR,倾斜摄影的硬件成本与数据处理门槛相对较低。
应用场景:非常适合大型古建筑群(如平遥古城)、古城墙(如西安古城墙)等需要展现丰富外观细节的遗址。
1.1.2 激光雷达 (LiDAR)
LiDAR,即激光探测与测量,是一种主动式遥感技术。它通过向目标发射激光脉冲,并测量脉冲从发射到返回的时间,精确计算出传感器到目标的距离。
工作原理:结合高精度惯性测量单元(IMU)和全球导航卫星系统(GNSS),无人机LiDAR系统能够实时获取每个激光点的三维坐标,直接生成高精度的地理参考点云。
技术优势:
主动探测:不受光照条件限制,可在夜间或阴影区域作业。
高精度与高密度:能够获取极高密度的点云数据,精度可达厘米级甚至更高,对地物轮廓的刻画极为精准。
植被穿透性:激光脉冲能够穿透植被冠层,获取到被遮挡的真实地表信息。这是其在考古调查中无可替代的优势,中美洲玛雅遗址在茂密雨林下的发现即是其标志性应用。
应用场景:适用于植被覆盖茂密的遗址区考古调查、地形测绘、以及对石窟寺等结构复杂、阴影区域多的对象的精细建模。
1.2 数据融合与精度控制
单一技术往往无法满足所有需求。倾斜摄影与LiDAR的数据融合,是当前实现高精度、高保真三维建档的最佳实践。
1.2.1 协同工作流
一个典型的融合建模工作流如下所示:

在这个流程中,LiDAR点云提供了精确的几何骨架,而倾斜摄影则为这个骨架赋予了逼真的“皮肤”。通过联合平差,可以利用LiDAR点云的高程精度来优化摄影测量的结果,最终生成的模型兼具几何精度与视觉真实性。
1.2.2 精度保障体系
要达到毫米级的精度,必须建立一套严格的精度控制体系。
地面控制点 (GCPs):在测区内均匀布设高精度地面控制点,是保证模型绝对精度的基础。
高精度差分定位 (RTK/PPK):无人机搭载RTK/PPK模块,可将相机曝光中心的定位精度提升至厘米级,大幅减少对地面控制点的依赖,提升作业效率。
相机标定:精确的相机内参(焦距、主点、畸变参数)是SfM算法正确解算的前提。
重叠度设置:航向重叠度与旁向重叠度通常需要设置在80%以上,以确保足够的同名点匹配。
下表对比了两种技术在考古应用中的关键特性:
1.3 应用场景与价值延伸
1.3.1 “数字孪生”与文化遗产信息建模 (CH-BIM)
通过无人机获取的高精度三维模型,不仅仅是静态的可视化成果。它构成了文化遗产的**“数字孪生”**体。这个数字模型可以与文化遗产信息建模(Cultural Heritage Building Information Modeling, CH-BIM)系统深度结合。
在CH-BIM平台中,模型的每一个构件(如斗拱、瓦片、佛像)都可以被赋予独立的ID和属性信息,包括:
几何信息:尺寸、位置、形态。
物理信息:材质、年代、工艺。
病害信息:裂隙、风化、渗水等病害的位置、类型、程度。
修复信息:历次修复的时间、材料、方案。
这种精细化的管理模式,使得遗产的监测、研究、修复方案制定与虚拟复原都建立在统一、精确的数据基座之上。
1.3.2 典型案例分析
北石窟寺:针对结构复杂的石窟,无人机贴近摄影测量能够对佛像顶部、窟顶等人工难以到达的区域进行数据补拍,最终生成的毫米级三维模型为佛像病害分析和修复提供了关键依据。
西安古城墙:全长13.74公里的城墙,通过无人机近景摄影测量,实现了无接触、高效率的全面数字化,为日常巡检与信息化管理提供了强大的数据支持。
二、 地下遗存透视:无损地球物理探测的范式革新
考古发掘具有不可逆性。在动土之前,对地下遗迹分布进行科学预测,是制定合理发掘方案、避免“盲掘”和破坏的关键。无人机搭载地球物理探测设备,为大范围、高效率的无损考古勘探开辟了新路径。
2.1 机载地球物理探测设备原理
无人机物探主要依赖探地雷达(GPR)和磁力计两种传感器。
2.1.1 探地雷达 (Ground Penetrating Radar, GPR)
GPR通过向地下发射高频电磁波,并接收其在不同介电常数介质分界面(如土层、石块、空洞)的反射信号,来探测地下异常体。
工作原理:类似于“CT扫描”,GPR天线在地面上方一定高度(由无人机维持)移动,连续发射和接收电磁波,形成二维剖面图。通过多条测线的组合,可以构建出地下的三维数据体。
探测目标:对墓葬、墙基、夯土、沟渠、空洞等由介电常数差异引起的地下结构非常敏感。
关键参数:
天线频率:高频天线(如800MHz以上)分辨率高,但探测深度浅,适合精细探测。低频天线(如200MHz以下)穿透能力强,但分辨率较低,适合普查。
飞行高度:无人机需保持极低的飞行高度(通常在1-2米)和稳定的姿态,以保证信号质量。
2.1.2 磁力计 (Magnetometer)
磁力计用于测量地磁场的微小变化。人类活动,特别是用火(如窑址、灶址)或土壤扰动(如墓穴回填土),会改变土壤的磁化率,从而在局部产生地磁异常。
工作原理:无人机搭载高灵敏度磁力计(如光泵磁力计),按照预设网格航线飞行,记录各点的磁场强度。数据处理后,可以生成磁异常图,清晰地显示出地下遗迹的轮廓。
探测目标:对烧制过的遗迹(如窑、炉、火塘)、铁器、以及磁化率与周围土壤有差异的建筑基址、壕沟等效果显著。
技术优势:探测效率极高,不受地形影响,适合大面积快速普查。欧洲和中国的许多大型遗址调查已将其作为标准工具。
22.2 作业流程与数据解译
无人机物探的成功与否,不仅依赖硬件,更取决于科学的作业流程与专业的数据解译。
2.2.1 航线规划与参数设定
测线间距:根据预估遗迹的大小和探测精度要求设定。普查时可采用较宽的间距,详查时则需加密测线。
飞行速度与高度:需在保证数据质量与作业效率之间取得平衡。过快的速度会导致数据点稀疏,过高的高度则会使信号衰减严重。
数据采集模式:可采用网格状、Z字形等多种飞行模式,确保对测区的全面覆盖。
2.2.2 数据处理与可视化
获取的原始数据需要经过一系列专业处理才能转化为可供考古学家解读的信息。
数据预处理:包括位置校正、噪声滤波(如去除无人机电机产生的电磁干扰)、增益调整等。
数据成像:将处理后的GPR剖面数据或磁力点数据进行插值、切片,生成平面图或三维数据体。
异常体解译:结合GIS平台,将物探异常图与航拍影像、地形图等多源数据叠加分析,由考古专家和物探专家共同对异常体的性质、形态、埋深进行初步判断。
2.3 技术组合与应用局限
2.3.1 GPR与磁力计的互补性
这两种技术并非相互替代,而是高度互补。在实际应用中,通常采用联合作业的模式。
2.3.2 挑战与干扰源辨析
无人机物探并非万能,其效果受到多种因素制约。
地质条件:高导电性的土壤(如含盐分高的粘土)会严重衰减GPR信号,限制探测深度。
现代干扰:测区内的金属管道、电缆、钢筋混凝土等都会产生强烈的干扰信号,需要仔细甄别。
环境因素:植被密度、地形起伏等也会影响无人机的飞行安全和数据质量。
因此,在实施无人机物探前,必须进行详细的现场踏勘和风险评估,并综合运用多种技术手段进行交叉验证。
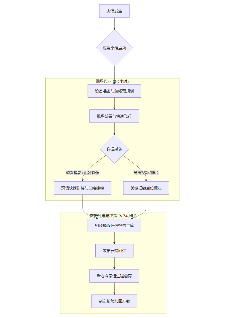
三、 应急响应与抢救性记录:与时间赛跑的数字档案
%20拷贝-fmsc.jpg)
文化遗产的脆弱性不仅体现在时间的缓慢侵蚀,更体-现在地震、洪水、滑坡、火灾等突发性灾害的毁灭性打击之下。在这些极端事件中,信息抢救的“黄金窗口期”极其短暂。无人机以其无与伦比的机动性与快速响应能力,成为灾后遗产保护的第一响应者。
3.1 突发灾害下的“黄金窗口期”
灾害发生后的最初24至72小时,是获取遗址受损情况、评估次生灾害风险、制定抢险方案最为关键的时期。此时,现场往往交通中断、环境危险,人员难以进入。
可达性:无人机可以无视地面障碍,迅速抵达受灾核心区,获取第一手影像资料。
安全性:操作人员可在安全区域远程作业,避免了进入危房、滑坡体等危险区域的风险。
全面性:无人机能够从空中宏观视角快速评估灾害影响范围,也能通过近景飞行对关键受损部位进行精细勘察。
这种快速、安全、全面的信息获取能力,为“抢救性记录”赢得了宝贵的时间。
3.2 快速响应工作流
一套标准化的无人机应急响应工作流,是确保信息抢救效率与质量的关键。

这个流程的核心在于**“快”**。通过机载RTK/PPK技术,可以免去布设地面控制点的耗时环节。利用现场高性能计算设备或云端处理平台,可在数小时内生成初步的三维模型和正射影像图,为决策提供及时的数据支持。
3.3 基于基线对比的损毁评估
应急响应的最高境界,是从“亡羊补牢”走向“有备无患”。如果遗址在灾前已经通过无人机建立了高精度的三维数字档案(即“基线数据”),那么灾后的数据采集将产生指数级的价值。
通过将灾后获取的点云或模型与灾前的基线数据进行配准和对比,可以利用变化检测(Change Detection)算法,实现对损毁情况的定量分析。
损毁定位:精确识别出哪些构件发生了位移、变形、坍塌或缺失。
损毁量化:计算出墙体的倾斜角度、裂缝的宽度与长度、构件的位移距离、坍塌区域的体积等。
风险评估:识别出存在继续坍塌风险的结构,划定安全警戒区,指导抢险人员安全作业。
例如,通过对比两次点云数据,可以生成差异分析图,用不同颜色直观地表示出地表或建筑物的沉降与隆起,其精度可达厘米级。这种量化的评估报告,远比单纯的照片或视频更具科学性与说服力。
3.4 决策支持与修复依据
无人机获取的应急数据,最终服务于科学决策与后续修复。
抢险方案制定:高分辨率影像和三维模型,为工程师设计临时支撑、加固方案提供了直观的现场依据。
修复数据支持:灾前建立的数字档案,成为灾后修复的“蓝图”。即使建筑完全损毁,也能依据这份档案进行高保真度的复原。敦煌莫高窟等重要遗产地,已将无人机三维扫描作为常规监测与信息存档手段,其目的就是为了应对潜在的突发风险。
历史信息“秒级存档”:在遗产面临不可逆损毁的瞬间,无人机完成的记录,本身就成为了一种替代性的信息保存形式,将物质载体的消亡,转化为数字信息的永生。
四、 作业标准化与风险管控:保障长期数据价值
技术的引入必须伴随着规范的建立。无人机考古作业的科学性、安全性与数据的长期可用性,依赖于一套贯穿全流程的标准化体系与风险管控机制。
4.1 全流程精度控制策略
精度是考古记录的生命线。保障最终数据成果的精度,需要从方案设计到数据提交的每一个环节进行控制。
方案设计阶段:
精度需求定义:明确本次任务的目标精度是毫米级、厘米级还是分米级,这决定了后续设备选型、航高、重叠度等所有参数。
控制点布设方案:根据测区地形和精度要求,设计地面控制点和检查点的数量与分布。
数据采集阶段:
传感器检校:定期对相机和LiDAR进行严格的实验室标定。
飞行参数优化:航高、速度、重叠度、曝光时间等参数需根据天气、光照和地物纹理进行动态调整。
飞行质量检查:现场应进行初步数据检查,确保影像清晰、无漏拍、数据完整。
数据处理阶段:
坐标系统统一:所有数据必须在统一的坐标框架下进行处理,确保不同来源、不同时期数据的可比性。
精度报告生成:提交成果时,必须附上详细的精度报告,包括控制点的残差、检查点的中误差等,对数据质量进行客观评价。
4.2 多源数据整合与协同管理平台
无人机获取的数据并非孤立存在,其最大价值在于整合与应用。一个理想的文化遗产数字管理平台,应具备以下能力。
GIS底座:以地理信息系统(GIS)为空间数据管理的核心,承载正射影像、数字高程模型(DEM)、物探异常图等宏观地理数据,实现所有数据的空间统一。
BIM/CH承载:以BIM/CH模型为信息载体,对三维模型进行构件化、参数化管理,挂载病害、材质、年代等详细属性信息。
时空数据管理:平台应能管理不同时期获取的数据,支持“时空—构件—病害—方案”的全流程追溯与分析,为遗产的长期监测提供支持。
协同工作:平台应支持多用户、跨专业的在线协同工作,考古学家、保护专家、工程师可以在统一的数据环境下进行会商与决策。
4.3 作业风险评估与合规性考量
在脆弱的遗址区作业,安全永远是第一位的。
物理风险:
碰撞风险:在贴近古建筑或石窟飞行时,必须由经验丰富的飞手操作,并开启避障系统。必要时采用手动飞行,与文物本体保持绝对安全距离。
桨叶气流扰动:无人机旋翼产生的下洗气流可能对脆弱的壁画、浮雕表面或地面浮土造成扰动。需评估扰动风险,选择合适的机型,并保持安全飞行高度。
电磁风险:
电磁干扰:无人机自身的电磁辐射,以及搭载的GPR等设备,是否会对遗址现场的其他精密仪器产生干扰,需要进行电磁兼容性评估。
合规性风险:
文物保护法规:在文物保护单位范围内进行无人机飞行,必须严格遵守《文物保护法》等相关规定,事先向文物管理部门报备并获得批准。
空域管理规定:所有飞行活动必须遵守国家和地方的无人机空域管理规定,申请必要的飞行许可,避免“黑飞”。
五、 未来展望:技术融合驱动的考古新范式
%20拷贝-loqc.jpg)
无人机在考古领域的应用远未达到天花板。随着5G、人工智能(AI)、边缘计算等前沿技术的深度融合,一个更智能、更实时、更协同的考古新范式正在形成。
5.1 数据获取与处理的智能化
AI辅助航线规划:AI算法可以根据预输入的三维模型,自动规划出最优的、无碰撞的精细数据采集航线,尤其适用于结构复杂的古建筑内部。
机载边缘计算:将部分数据预处理工作(如影像拼接、目标识别)前置到无人机或地面站的边缘计算单元,实现数据的实时质检与初步成果的快速生成。
AI赋能数据解译:利用深度学习模型,可以自动识别航拍影像中的疑似遗迹点(如环壕、古城墙轮廓),或自动分类GPR图像中的典型异常信号,大幅提升考古调查与数据分析的效率。
5.2 实时化与协同化
5G实时数据传输:借助5G网络的高带宽、低延迟特性,无人机可以将4K/8K高清视频、LiDAR点云等海量数据实时回传至后方指挥中心。
远程专家协同:发掘现场的考古队员可以通过无人机实时直播,与远在千里之外的各领域专家(如古文字学家、动物考古学家)进行实时互动会商,实现“远程考古”。
无人机集群作业:利用无人机集群技术(Swarm),可以协同执行大范围测绘或多角度同步拍摄任务,作业效率呈指数级增长。
5.3 平台化与多场景融合
未来的无人机将不再是单一工具,而是融入一个更庞大的“空天地一体化”文化遗产监测与管理体系。它将与卫星遥感、地面物联网传感器(如温湿度、裂缝监测仪)、考古信息系统等无缝集成,服务于从区域宏观调查、遗址精细监测、考古发掘过程记录,到最终数字化展示与公众教育的全生命周期需求。
结论
无人机技术体系的引入,为考古这门古老的学科注入了前所未有的科技动能。它以高精度、高效率、非接触的作业模式,系统性地解决了传统考古工作中面临的诸多瓶颈。
从地表的毫米级三维建档,到地下的无损“CT扫描”,再到灾害来临时的应急信息抢救,无人机正扮演着一个忠实的**“时间捕手”**。它不仅是信息的记录员,更是数字时代的守护神,将那些濒临消散的物质遗存,转化为可量化、可分析、可复现、可永续传承的数字资产。这不仅提升了考古工作的科学化水平,更深刻地重塑了我们认知、记录和守护人类共同历史记忆的方式。
📢💻 【省心锐评】
无人机不仅是考古的“空中之眼”,更是连接过去与未来的数字桥梁。其核心价值在于将不可逆的遗址信息,转化为可量化、可分析、可传承的永久数据资产。

评论