【摘要】现实世界资产(RWA)代币化正为新型城镇化开辟新路径。通过将基础设施资产上链,该模式不仅能盘活巨量存量资产,拓宽融资渠道,还能借助智能合约实现管理自动化,提升透明度与效率,为城市高质量发展注入新动能。
引言
中国的新型城镇化战略正步入深水区。这不再是简单的城市扩张,而是追求高质量、智能化与可持续发展的深刻转型。在这场宏大的变革中,一个核心挑战浮出水面,那就是资金。一方面,未来城市建设,特别是绿色能源、智慧交通和地下管廊等新型基础设施,需要海量的资金投入。另一方面,过去数十年积累的公路、桥梁、产业园区等存量基础设施资产,规模已达百万亿级别,却大多处于沉睡状态,流动性极差,难以转化为新的投资动能。
地方政府面临着财政收入增长放缓与基建投资需求高涨的双重压力。传统的银行贷款、地方政府债券等融资模式已逐渐触及天花板。如何唤醒沉睡的存量资产,打通“存量资产-新增投资”的良性循环,成为摆在所有城市管理者面前的必答题。
在这样的背景下,现实世界资产(Real World Assets, RWA)代币化,作为区块链技术与实体经济结合的前沿探索,提供了一种极具想象力的解决方案。它本质上是将缺乏流动性的物理资产,通过数字化手段转化为可在区块链上自由流转的代币(Token),从而打开了通往全球资本市场的大门。这不仅是一种融资工具的创新,更是一场关于资产管理、城市治理与价值流转的深刻革命。这篇文章将深入剖析RWA如何赋能新型城镇化,从其核心机制、实践案例到风险监管,全面展现这一新兴模式的潜力与挑战。
一、 政策东风与现实需求:RWA模式的崛起土壤
%20拷贝.jpg)
RWA模式的出现并非空中楼阁,而是根植于国家战略与市场需求的双重驱动。理解其背后的宏观背景,是把握这一趋势的关键。
1.1 国家战略的顶层设计
近年来,国家决策层高度重视存量资产的盘活工作。从中央到地方,一系列政策文件密集出台,为RWA的应用铺平了道路。
明确的政策导向
国家发展和改革委员会多次发文,明确鼓励各地全面梳理存量资产,建立项目库,并积极探索多元化的盘活路径。这些路径包括基础设施领域不动产投资信托基金(REITs)、政府和社会资本合作(PPP)、资产证券化(ABS)等。这些政策的核心目标只有一个,即激活沉睡的资产,为新的高质量投资腾出空间和资金。REITs试点的探路石作用
公募REITs的试点尤其具有标志性意义。它成功地将高速公路、产业园区等具有稳定现金流的基础设施资产打包上市,让公众投资者也能分享其收益。REITs的成功实践,验证了将基础设施收益权证券化、公开化的可行性,为RWA模式提供了宝贵的经验和参照。两者在盘活存量资产的逻辑上异曲同工,但RWA借助区块链技术,有望在流动性、透明度和全球化方面走得更远。
1.2 地方政府的现实困境与转型诉求
对于地方政府而言,盘活存量资产不仅是响应国家号召,更是解决自身发展难题的迫切需要。
财政压力与债务风险
传统的“土地财政”模式难以为继,地方政府债务风险问题日益凸出。寻找新的、可持续的城市建设资金来源,成为当务之急。盘活手中庞大的存量基础设施资产,无异于找到了一座待开发的“金矿”。从“增量扩张”到“存量提效”
新型城镇化要求城市发展从外延式的规模扩张,转向内涵式的质量提升。这意味着政府的职能需要从“大建快上”的开发者,转变为精细化运营的“城市管家”。RWA模式不仅解决了“钱从哪儿来”的问题,其内嵌的自动化管理和透明化监督机制,也为提升城市治理水平提供了强大的技术工具。
1.3 传统融资模式的瓶颈
为了更清晰地理解RWA的创新价值,我们可以将其与传统融资模式进行对比。
从上表可以看出,传统模式各有其局限性。而RWA恰好在降低门槛、提升流动性和增强透明度这些关键点上展现出独特优势,使其成为一个极具吸引力的补充选项。它不是要完全替代传统模式,而是为那些不完全满足REITs条件或寻求更高效率和全球资本的项目,提供了另一条可行的道路。
二、 核心机制解构:如何将一砖一瓦搬上“云端”
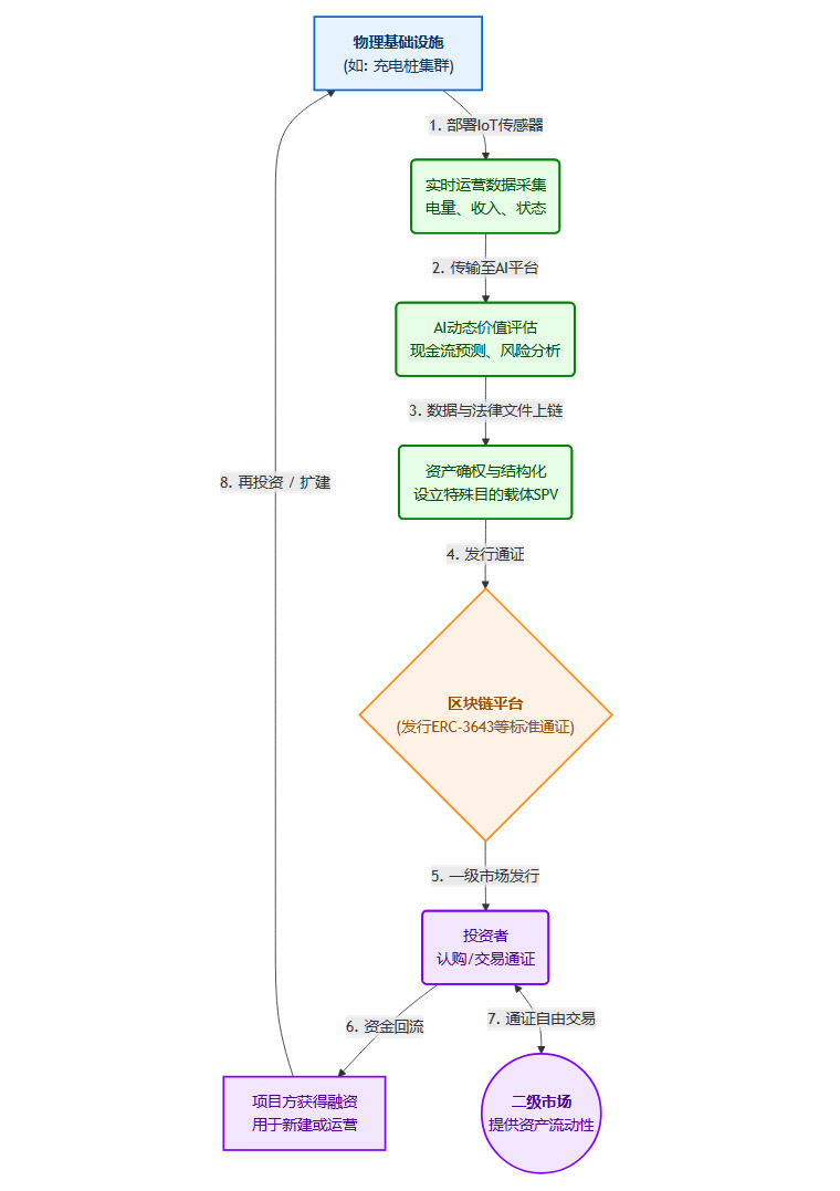
将一座桥梁、一段管网或一个产业园“上链”,听起来颇具科幻色彩。实际上,这是一个融合了物联网、人工智能和区块链技术的严谨过程。我们可以将其拆解为“三步曲”:资产的数字化感知、价值的智能化评估和权属的通证化流转。
2.1 第一步:数字化感知 - 物联网(IoT)构建资产的神经网络
一切上链活动的基础,是资产的全面数字化。如果说物理资产是“身体”,那么物联网(IoT)设备就是遍布其全身的“神经网络”。
数据实时采集
通过在基础设施上部署各类传感器,可以实现对资产运营状态的全天候、高精度监控。公路桥梁 安装应力、振动、位移传感器,实时监测结构健康状况。
市政管网 部署流量、压力、水质传感器,监控管网运行效率与安全。
新能源充电桩 记录每笔充电的电量、时长、金额,形成精确的现金流数据。
产业园区 通过智能电表、水表和门禁系统,掌握园区能耗与企业入驻情况。
构建可信数据源
这些由IoT设备采集的原始数据,是资产价值评估和收益分配的基石。它们被实时加密传输,确保数据在源头就是真实、可信的。这从根本上解决了传统资产证券化过程中,尽职调查成本高、数据可能被美化或造假的核心痛点。
2.2 第二步:智能化评估 - AI算法赋予资产动态价值
有了海量的实时数据,人工智能(AI)算法便有了用武之地。它扮演着“超级分析师”的角色,对资产进行动态、精准的价值评估。
动态价值发现
传统资产评估往往是静态的、周期性的,例如每年或每季度进行一次。而AI可以结合实时运营数据、宏观经济指标、市场情绪等多维度信息,构建复杂的估值模型。例如,一个充电桩的价值不再是一个固定数字,而是会根据周边电动车保有量、电价波动、使用频率等因素实时变化的动态曲线。预测性维护与风险预警
AI算法还能通过分析历史数据和实时数据,预测设备故障概率和剩余寿命。当监测到桥梁的微小裂缝数据有加速扩大的趋势时,系统可以提前发出预警,并自动测算修复成本,为智能合约执行维护资金拨付提供决策依据。这让资产管理从“被动响应”升级为“主动预测”。
2.3 第三步:通证化流转 - 区块链重塑资产权属范式
这是RWA模式中最具革命性的一环。区块链技术通过其不可篡改、去中心化的特性,将经过数字化和智能化评估的资产权属,转化为一种名为“通证”(Token)的数字凭证。
资产的“碎片化”与确权
一个价值数亿元的产业园区,对于普通投资者而言是遥不可及的。但通过通证化,可以将其所有权或收益权拆分成数百万份,甚至更多的代币。每一枚代币都代表着对该园区资产的一份微小权益。这些代币的发行、持有和转让记录,都被永久地、透明地记录在区块链上,权属清晰,不可伪造。融资效率的指数级提升
通证化极大地改变了融资游戏规则。降低投资门槛 从动辄千百万的机构投资,变为人人皆可参与的“微投资”,极大地拓宽了投资者基础。
简化发行流程 借助智能合约,代币的发行、认购、清算可以自动化完成,绕过了传统金融中繁琐的中介环节和漫长的审批流程。
增强资产流动性 代币可以在二级市场7x24小时交易,其流动性远高于传统非标资产。投资者可以根据需要随时买入或卖出,实现了“随用随投,随退随出”。
链接全球资本 数字化资产天然具有跨越国界的属性。一个位于中国内陆城市的优质基础设施项目,可以通过RWA模式,便捷地吸引来自全球的资本,而无需复杂的跨境金融安排。
下面的流程图直观地展示了从物理资产到可交易通证的全过程。

以某新能源充电桩RWA项目为例,其带来的效率提升是惊人的。传统融资模式下,一个亿元级别的项目从启动到资金到账,可能需要6-9个月。而通过RWA模式,整个周期被压缩至数周,综合融资成本据称降低了约30%。这对于亟需资金快速周转的新基建项目而言,无疑是巨大的福音。
三、 自动化与透明化:智能合约驱动的管理革命

如果说通证化解决了“融资难、融资贵”的问题,那么智能合约则致力于解决“投后管理”的效率与信任难题。智能合约是部署在区块链上的一段代码,它能根据预设的规则自动执行合同条款,实现了“代码即法律”的自动化治理。
3.1 收益分配:告别延迟与黑箱
在传统模式中,项目收益的分配往往是一个漫长且不透明的过程。项目方需要手动统计收入、核算成本、计算分红,再通过银行转账等方式逐一支付给投资者,中间环节多,时间延迟长,还存在操作风险和信任问题。
智能合约彻底改变了这一局面。
自动化执行 可以预先编写一个分红合约。该合约设定,每当项目方的指定数字钱包收到一笔运营收入(例如,充电费),合约就会被触发。
实时精准分配 合约会自动查询区块链上所有代币持有者的地址及其持有的份额,然后按比例将收入实时、精准地分配到每个投资者的个人钱包中。整个过程无需人工干预,从收入产生到投资者收到分红,可能只需要几分钟。
完全透明可追溯 每一笔分配记录都公开记录在区块链上,任何人都可以查询验证,确保了分配过程的绝对公平与透明。
3.2 维护资金:从被动审批到主动拨付
基础设施的日常维护和突发维修,是保障其长期稳定运营的关键。传统模式下,维护资金的申请和拨付流程冗长,往往需要层层审批,可能耽误最佳维修时机。
智能合约结合物联网,可以实现维护资金的智能化管理。
触发条件 将IoT传感器监测到的资产状态参数(如桥梁振幅、管道压力)作为智能合约的触发条件。
自动拨付 例如,当传感器检测到某段管网的压力异常,超出预设的安全阈值时,该数据被上传至区块链并触发智能合约。合约验证数据后,会自动从预先设立的维护基金池中,将一笔约定金额的资金拨付给指定的维护公司,同时向监管方和资产所有方发送通知。这确保了维修响应的及时性,将潜在风险扼杀在摇篮中。
3.3 工程款支付:BIM与区块链的协同
在基础设施建设阶段,工程款支付是另一个痛点,常常因进度确认不及时、票据审核繁琐而导致支付延迟,甚至引发纠纷。
将建筑信息模型(BIM)与智能合约相结合,可以有效解决这一问题。
进度自动确认 BIM模型中包含了工程的全部数字化信息,包括各个施工节点的标准和完成状态。当施工方完成一个节点(例如,地基浇筑完毕),监理方通过移动终端在BIM系统中确认,这一状态的更新可以作为触发信号。
资金自动释放 智能合约接收到“节点完成”的信号后,自动执行支付条款,将对应比例的工程款从建设方账户释放到施工方账户。
有实践数据显示,采用这种模式后,工程款的支付效率可以提升超过60%,因支付问题引发的纠纷率则能下降50%以上。这不仅加快了项目建设速度,也改善了整个产业链的生态。
下表总结了智能合约在基础设施管理中的应用变革。
四、 实践探索:从试点项目看RWA的落地路径
理论的先进性最终需要通过实践来检验。目前,中国内地及香港地区已经涌现出一批具有代表性的基础设施RWA试点项目,它们为我们展示了这一新模式的巨大潜力。
4.1 地方政府与科技平台的“双轮驱动”
这些试点项目普遍呈现出一个共同特征,即地方政府与科技平台的紧密合作。
地方政府的角色 主要扮演“引导者”和“资源整合者”。它们负责从辖区内筛选出权属清晰、现金流稳定、符合国家产业政策的优质资产,例如新能源设施、产业园区、保障性租赁住房等,形成“RWA项目储备库”。同时,出台配套的扶持政策,为试点项目提供良好的营商环境。
科技平台的角色 主要扮演“技术赋能者”。以蚂蚁数科等为代表的科技公司,提供从底层区块链技术、智能合约开发工具到资产上链发行的一站式解决方案。它们通常基于联盟链架构,引入审计机构、律师事务所、资产评估机构等作为链上节点,共同保障项目的合规性与专业性。
4.2 典型案例深度剖析
以下几个案例,从不同侧面展示了RWA模式的应用场景和价值。
这些案例,特别是朗新能源的项目,具有重要的风向标意义。它选择在中国香港进行试点,巧妙地利用了香港作为国际金融中心和在虚拟资产监管方面先行先试的优势。香港金融管理局推出的“Ensemble”项目监管沙盒,为这类创新提供了宝贵的合规测试环境。这为内地大量优质资产走向全球资本市场,探索出了一条“境内资产、境外融资”的合规路径。
五、 审慎前行:风险防控与合规监管的最新探索
%20拷贝.jpg)
作为一项新兴的金融科技创新,RWA的发展之路机遇与挑战并存。一个健全、审慎的风险防控与合规监管体系,是其行稳致远的生命线。
5.1 技术风险的“防火墙”
技术是RWA的基石,但技术本身也可能带来风险。
数据真实性风险 “垃圾进,垃圾出”。如果上链的源头数据就是虚假的,那么整个模式的信任基础将不复存在。对此,行业内的最佳实践是采用**“IoT+AI+区块链”的技术融合**。IoT保证数据来源的物理可信,区块链保证数据传输和存储过程的不可篡改,AI则可以对异常数据进行交叉验证和清洗。
智能合约漏洞风险 代码即法律,但代码也可能有Bug。智能合约一旦部署,通常难以修改。如果合约存在漏洞,可能导致资金被盗或系统瘫痪。应对策略包括:
严格的代码审计 聘请专业的第三方安全公司对合约代码进行逐行审计。
形式化验证 采用数学方法证明代码逻辑的正确性。
设立“紧急暂停”机制 在合约中预留一个由多方共管的“暂停开关”,在极端情况下可以暂时冻结合约,防止损失扩大。
预言机(Oracle)风险 智能合约需要通过“预言机”来获取区块链外部的真实世界信息(如市场价格、天气状况等)。如果预言机本身被攻击或提供错误数据,将导致合约错误执行。解决方案是采用去中心化的预言机网络,从多个独立的数据源获取信息,并进行交叉验证,剔除异常值。
5.2 合规与法律的“导航图”
合规是RWA项目不可逾越的红线。目前,全球监管层都在积极探索,力求在鼓励创新与防范风险之间找到平衡。
监管框架的逐步清晰
中国内地对虚拟资产交易持审慎态度,但对“区块链技术服务实体经济”则大力支持。2025年即将施行的《金融基础设施监督管理办法》,对数据安全、风险管理、跨境服务等提出了明确要求,为RWA底层技术的合规运营提供了指引。
与此同时,中国香港地区正成为RWA合规创新的“试验田”。其推出的“双牌照”制度(虚拟资产服务提供商牌照)和“Ensemble”监管沙盒,为RWA的合规发行和交易提供了明确路径。技术与合规的深度融合
新一代的RWA解决方案,正尝试将合规要求直接嵌入技术底层。例如,采用联盟链架构,将监管机构、司法机构、审计机构等作为监督节点加入网络,实现穿透式监管。此外,采用如ERC-3643等特殊的代币标准,该标准内嵌了KYC(了解你的客户)和AML(反洗钱)规则,确保只有经过身份验证的合格投资者才能持有和交易代币。法律权属的衔接
一个核心的法律问题是,如何确保链上的数字代币能够被法律承认为对线下物理资产的真实权益。这需要推动立法创新,明确数字资产的法律地位,并建立链上权属变更与线下产权登记(如不动产登记)的联动机制,确保投资者的权益得到最终的法律保障。
5.3 市场风险的“减震器”
金融属性决定了RWA必然面临市场风险。
底层资产质量是关键
监管和市场实践都强调,RWA产品的底层资产必须是真实、优质、能产生稳定可预测现金流的资产。要坚决防止将劣质资产、纯概念性项目包装成RWA,避免金融工程的过度化和空转。投资者保护机制
借鉴公募REITs的经验,RWA项目也应建立完善的投资者保护机制。强制信息披露 定期、全面地披露底层资产的运营状况、财务数据、风险事件等。
强制收益分配 将绝大部分可分配利润(例如90%以上)强制分配给代币持有者。
设立风险准备金 要求项目运营方持有不低于6个月运营成本的优质流动性资产,以应对突发的运营中断或市场波动风险。
总结
RWA赋能新型城镇化,描绘了一幅极具吸引力的未来图景。它不仅仅是一种新的融资工具,更是一套集融资、管理、监督于一体的城市资产治理新范式。通过将区块链、物联网、人工智能等前沿技术深度融合,RWA模式将沉睡的城市基础设施资产转化为流动的、可信的、全球化的数字资产,极大地提升了融资效率、管理透明度和资本的配置效率。
从政策的顶层设计,到地方政府的迫切需求;从技术机制的精巧构思,到试点项目的成功探索;再到对各类风险的审慎应对,我们可以看到,RWA的发展路径正变得日益清晰。它正在从一个前卫的概念,逐步走向坚实的落地应用。
当然,前路依然充满挑战。法律法规的完善、技术标准的统一、市场教育的普及,都非一日之功。但毋庸置疑的是,RWA所代表的资产数字化浪潮,已经成为不可逆转的趋势。对于正在寻求高质量发展路径的中国城市而言,积极拥抱、审慎探索RWA模式,无疑是把握未来发展主动权、推动城市治理现代化的一次重要机遇。各地应结合自身资源禀赋和发展阶段,积极探索符合本地实际的合规路径和创新应用,共同推动基础设施资产上链的可持续发展,为新型城镇化建设注入源源不断的数字动力。
📢💻 【省心锐评】
RWA的魅力不在于技术有多炫,而在于它用技术手段,为庞大且不透明的存量资产强行加上了“透明”和“高效”两个标签。这不仅是金融创新,更是对传统资产管理模式的重塑,是通往真正精细化城市治理的必经之路

评论