【摘要】AI提供认知捷径,也带来思维外包风险。本文剖析AI依赖的认知、组织与技术风险,深挖其成因,并提供一套从个人、组织到技术生态的系统性框架,旨在夺回独立思考的控制权。
引言
大模型与智能体正以前所未有的速度渗透进知识工作的每一个毛孔。从代码生成、论文撰写到市场分析,AI显著提升了我们的生产效率。但在这场效率革命的B面,一种更隐蔽的挑战正在浮现,那就是“认知捷径”所诱发的深度依赖。
当我们习惯于将复杂的思考任务“外包”给AI,我们可能正在不知不觉中交出思维的主导权。这种依赖并非简单的工具使用,它触及了我们认知能力的核心。长此以往,我们可能从工具的驾驭者,沦为算法路径上的被动乘客。
本文不旨在渲染技术威胁,而是作为一份技术从业者的审思录。我们将系统性地剖析“AI依赖”的风险层次、深层成因,并构建一套可落地的行动框架。目标是帮助个人与组织在享受AI红利的同时,守住独立思考这一最宝贵的资产,真正实现高质量的人机协同。
一、问题的剖析:“认知外包”的代价与风险
%20拷贝-ikxs.jpg)
将思考过程交由AI处理,即“认知外包”,其代价远超表面。风险从个人认知功能,延伸至组织行为,再到技术内生缺陷的放大,构成了一个相互关联的风险矩阵。
1.1 个体认知层面的侵蚀
最直接的冲击发生在个体层面。AI的过度使用,可能导致我们核心认知能力的钝化甚至衰退。
1.1.1 “AI脑雾”与神经科学依据
“AI脑雾”(AI Brain Fog)并非危言耸听。麻省理工学院(MIT)、微软与卡内基梅隆大学的多项研究为这一现象提供了初步的神经科学佐证。研究发现,长期依赖AI大语言模型辅助思考的受试者,其大脑特定区域的神经连接活跃度呈现下降趋势。
这背后的机制不难理解。大脑遵循“用进废退”的原则。当我们绕过复杂的逻辑推理、信息检索与整合过程,直接获取AI给出的答案时,负责这些高级认知功能的大脑回路就失去了锻炼机会。久而久之,这些神经通路会逐渐弱化,导致在脱离AI环境时,个体表现出思维迟缓、注意力不集中、记忆力下降等“脑雾”症状。
1.1.2 批判性思维的钝化
批判性思维是独立思考的基石,它要求我们对信息进行质疑、分析、评估和综合。生成式AI的输出模式,天然地对批判性思维构成了挑战。
流畅性的迷惑:AI生成的内容通常结构完整、语言流畅,呈现出一种“权威表象”。这种表象会降低我们的心理防线,让人倾向于直接接受,而非审慎评估。
验证成本的提升:核查AI生成内容的真实性,往往比直接向AI提问要耗费更多的时间和精力。在效率至上的工作环境中,人们自然会选择成本更低的路径,即放弃验证。
这种潜移默化的影响,会系统性地削弱我们质疑信息来源、辨别逻辑谬误、评估证据强度的能力。
1.1.3 问题定义与推理能力的退化
比解决问题更重要的,是定义问题的能力。一个优秀的技术专家,其核心价值在于能从模糊的需求中精确地定义出技术问题。AI目前擅长的是在明确的问题边界内寻找解法,但对于开放性、模糊性问题的定义能力还很薄弱。
过度依赖AI,会让我们习惯于“喂食”明确的指令,而逐渐丧失从零开始、自主构建问题框架的能力。我们的思维会变得线性化、工具化,难以处理那些需要跨领域知识、直觉和创造性联想的复杂问题。
1.2 组织行为层面的异化
风险会从个体传导至组织,改变团队的协作模式与创新文化。
1.2.1 “认知需求空心化”
浙江大学管理学院的研究提出了一个深刻的观点,即“认知需求空心化”。当AI承担了工作中所有需要深度思考的“烧脑”部分,例如方案设计、策略制定、数据洞察等,留给人类员工的只剩下机械性的执行、填空和确认。
在这种模式下,工作本身失去了挑战性和意义感,员工从知识创造者沦为“流程操作员”。这极易引发心理疏离感、职业倦怠和工作动力的大幅下滑。组织表面上效率提升,但内里的智力资本正在被侵蚀。
1.2.2 创新动能的衰减
真正的创新往往源于对现有范式的质疑、对边界条件的探索以及非共识的洞见。而AI的训练数据本质上是基于历史知识的聚合,其输出结果倾向于收敛到“最大概率的正确”,即共识。
如果一个团队过度依赖AI进行头脑风暴和方案设计,其产出很可能会高度同质化,缺乏颠覆性的原创思想。组织会陷入一种“局部最优”的陷阱,在现有框架内不断优化,却失去了开辟新赛道、实现非连续性创新的能力。
1.3 技术内生风险的放大
AI自身的技术局限,在依赖模式下会被不成比例地放大,尤其是在高风险领域。
1.3.1 “AI幻觉”的机制与危害
“AI幻觉”(Hallucination)是生成式AI的内生缺陷。模型并非基于事实理解来回答问题,而是基于其训练数据中的词元共现概率,来生成最“通顺”的文本序列。这意味着,AI可以一本正经地编造出完全虚构的事实、案例、引用和数据。
这种风险在法律、医疗、金融、科研等领域是致命的。近年来,“AI生成虚假判例被律师提交至法庭”、“AI虚构研究成果被报告引用”等事件屡见不鲜。当使用者将AI输出默认为事实,幻觉就从技术缺陷,演变成了现实世界中的严重错误。
1.3.2 训练数据偏见的固化与传播
AI模型是其训练数据的“镜像”。如果训练数据中蕴含了社会偏见(如性别、种族、地域歧视),模型就会学习并放大这些偏见。
在一个依赖AI进行简历筛选、绩效评估或信贷审批的组织中,这些算法偏见会被系统性地、大规模地复制,形成难以察觉的制度性歧视。由于算法决策的“黑箱”特性,这种偏见比人类偏见更难被发现和纠正。
二、依赖成因的深层探究:我们为何轻易“交出”控制权
理解AI依赖的成因,是制定有效对策的前提。这并非简单的“人性的懒惰”,而是技术设计、心理机制与社会文化多重因素交织的结果。
2.1 技术设计的“诱导性”
AI工具的设计本身,就在 subtly 地鼓励我们让渡思考。
2.1.1 权威错觉:专业化输出与拟人交互
现代大模型生成的文本,在专业术语使用、逻辑结构组织、语言风格模仿等方面都达到了极高水平。它能轻松写出一段滴水不漏的法律分析,或是一份格式严谨的科研综述。这种高度专业化的“外观”,会制造一种强烈的权威感,让用户下意识地认为其内容是可靠的。
同时,对话式的交互界面(CUI)进一步强化了这种心理效应。我们不是在操作一个冷冰冰的软件,而是在与一个博学、耐心、有问必答的“伙伴”交流。这种拟人化的体验,极大地降低了我们的心理防御,更容易形成情感信任和行为依赖。
2.1.2 低摩擦体验:“开箱即用”的便捷性
与传统软件需要学习成本不同,大模型几乎是“零门槛”的。任何人都可以通过自然语言快速获得所需信息。这种极致的便捷性,大幅降低了“独立思考”的相对吸引力。
当面对一个问题,我们有两个选择:
路径A(高摩擦):打开多个浏览器标签页,筛选信息,阅读文献,整理笔记,最终形成自己的观点。
路径B(低摩擦):打开AI对话框,输入问题,一秒钟获得一个结构化的答案。
在时间压力下,路径B的诱惑是巨大的。每一次选择路径B,都是对独立思考习惯的一次削弱。
2.2 人类心智的“脆弱性”
我们的认知系统本身也存在一些“漏洞”,容易被AI利用。
2.2.1 AI素养的普遍缺位
绝大多数用户并不了解生成式AI的技术原理。他们不清楚模型是基于概率而非事实,不明白“幻觉”的必然性,也不知道数据偏见的存在。这种信息不对称,导致用户普遍高估了AI的可靠性,低估了其潜在风险。他们将AI视为一个“真理引擎”,而不是一个“文本概率生成器”。
2.2.2 认知偏误的放大效应
AI的特性会放大我们固有的认知偏误。
确认偏误 (Confirmation Bias):我们倾向于寻找支持自己既有观点的信息。我们可以轻易地通过调整提示词(Prompt),让AI生成符合我们预期的内容,从而强化自己的偏见。
可得性启发 (Availability Heuristic):我们倾向于依赖最容易获得的信息做判断。AI提供的即时答案,成为了最“可得”的信息,从而在我们的决策中占据了过高的权重。
锚定效应 (Anchoring Effect):AI给出的第一个答案,很容易成为我们思考的“锚点”,后续的独立思考很可能只是在这个锚点附近进行微调,而难以跳出其设定的框架。
2.2.3 效率至上的文化压力
在当今的职场文化中,“效率”和“产出”被提到了前所未有的高度。快速响应、敏捷迭代成为主流。在这种背景下,花费时间进行深度思考、审辩式阅读和事实核查,反而可能被视为一种“低效”。
当同事们都在用AI飞速地产出报告和方案时,坚持“慢思考”的个体会面临巨大的同辈压力(Peer Pressure)。这种外部环境,迫使许多人不得不加入“思维外包”的行列,以求在竞争中不被淘汰。
三、控制权的夺回:个人层面的思维重塑与行为准则
%20拷贝-gjmm.jpg)
面对AI依赖,我们并非无能为力。夺回控制权的关键,在于重塑我们的思维模式,并建立一套严谨的行为准含则。目标是成为一个能娴熟驾驭AI的“驾驭者”,而非被动接受其输出的“乘客”。
3.1 思维模式的切换:从“乘客”到“驾驭者”
转变始于心智。我们需要从根本上重新定义人与AI的关系。
3.1.1 核心原则:人类保留最终裁决权
我们必须在心中划定一条清晰的红线。AI的角色定位应该是“认知增幅器”或“初稿生成器”,而不是“决策代理人”。这意味着,在人机协作的链条中,以下几个关键权力必须牢牢掌握在人类手中:
问题定义权:定义问题的边界、约束条件和成功标准。
价值判断权:在多个可行解中,根据伦理、战略和长期目标进行取舍。
最终裁决权:对最终的输出结果承担全部责任,并做出采纳与否的决定。
AI可以提供选项,但不能替我们做选择。
3.1.2 建立“AI缓冲带”
这是对抗惯性依赖最有效的方法之一。所谓“缓冲带”,是指在遇到问题和调用AI之间,强制插入一个独立思考的环节。
具体流程如下:
问题呈现:接收到一个新的任务或问题。
独立思考(缓冲带):
关闭AI界面。
动用自己的知识储备,进行初步分析。
尝试构建问题的框架,提出至少1-2个假设或解决方案草案。
记录下自己的初始思路和不确定点。
调用AI:带着自己的初步思考,向AI提问,寻求信息补充、观点验证或方案优化。
整合与批判:将AI的输出与自己的初始思路进行对比、整合,并进行批判性评估。
这个“先人后机”的模式,确保了我们的大脑始终处于“热启动”状态,避免了直接被AI思路“覆盖”的风险。
3.1.3 实践“对抗性生成”
这是一种更高级的思维训练。它要求我们不把AI当作合作者,而是当作一个需要被反复诘问和挑战的“辩论对手”。
寻求反例:当AI给出一个观点时,明确要求它提供相反的观点或不支持该观点的证据。例如,“你认为A方案最好,请给出支持B方案的三个最强理由。”
测试边界条件:挑战AI结论的适用范围。例如,“你提供的这个算法在什么样的数据分布下会失效?它的性能瓶颈在哪里?”
自我批判:当AI的回答与你的想法高度一致时,要格外警惕。这可能是确认偏误在作祟。此时可以反问AI,“一个持有完全相反观点的人,会如何批判我们刚才的结论?”
通过这种方式,我们利用AI来打破自己的思维定式和信息茧房,从而达到更深层次的理解。
3.2 行为习惯的重构:建立验证与反思闭环
好的思维模式需要通过固定的行为习惯来落地。
3.2.1 “三查机制”的制度化
对于AI生成的任何关键信息,都应启动一个标准化的验证流程。
将“三查”内化为一种本能反应,是专业人士的基本素养。
3.2.2 任务分级与风险管理
并非所有任务都需要同等级别的审慎。我们可以根据任务的重要性和风险,建立一个分级管理体系。
这个表格应成为我们日常工作的决策指南。
3.2.3 刻意练习:“无AI时间”与深度工作
为了防止认知能力“用进废退”,我们需要定期进行刻意的“脱机”训练。
设置“无AI时间”:每天或每周划定固定时段,在此期间完全不使用生成式AI。用这段时间进行深度阅读、手写推演、与同事进行面对面讨论。
监测依赖信号:警惕一些危险信号,例如:
离开AI就感觉思路中断,无法独立组织语言。
无法向他人清晰地解释一个由AI辅助完成的方案的底层逻辑。
在写任何东西之前,第一反应是打开AI对话框。
出现这些信号时,应主动增加“无AI时间”的强度。
这种刻意练习,就像是给大脑做的“力量训练”,确保我们的核心认知肌肉不会萎缩。
好的,我们继续。
四、组织的应对之道:构建防依赖的流程与文化
个体的努力固然重要,但AI依赖本质上也是一个组织性问题。企业和团队需要从流程设计、文化建设和能力培养三个维度出发,构建一个能够驾驭AI风险、放大其价值的系统性框架。
4.1 部署策略:从“快”到“稳”
在引入AI工具时,组织应摒弃“一哄而上”的冒进心态,采取更为审慎和循序渐进的策略。
4.1.1 “慢部署”与小范围试点
与其在全公司范围内推行某个AI工具,不如先选择一到两个业务单元或项目组进行试点。试点的目的不仅是评估效率提升,更重要的是观察其对工作质量、员工创造力和团队协作模式的长期影响。
在试点期间,应建立详细的观测指标,例如:
产出质量指标:方案的原创性比例、错误率、复核通过率。
员工状态指标:通过问卷或访谈,评估员工的工作满意度、心理疏离感和主观能动性。
流程健康度指标:独立思考环节所占时长、跨部门协作的有效性。
基于试点数据,组织可以更科学地判断AI工具的适用范围和最佳实践,避免盲目推广带来的负面效应。
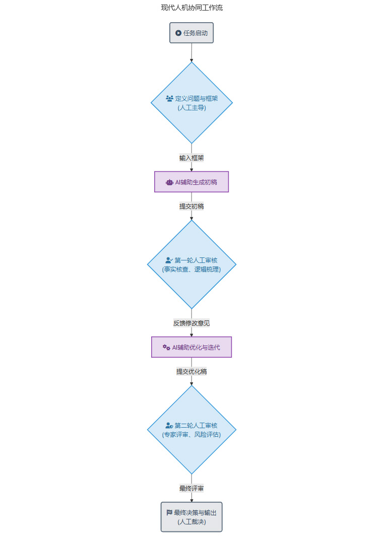
4.1.2 建立“人审—机辅”的门控机制
在关键业务流程中,必须设置强制性的人工审核节点,形成“人机协作”的闭环。这不仅仅是事后检查,而应是一种结构化的“闸门”机制。
一个典型的“人审—机辅”流程可以设计如下:

这个流程图清晰地展示了,AI被限定在“生成”和“优化”环节,而“定义”、“审核”和“决策”的核心环节始终由人类掌控。这种流程设计,从制度上保证了独立思考的存在空间。
4.2 知识管理:防止“幻觉”污染
当AI被广泛用于内容生成时,一个巨大的潜在风险是“AI幻觉”会污染组织的知识库,形成难以清除的“信息熵”。
4.2.1 引用留痕与审计轨迹
组织应建立严格的知识管理规范,要求所有由AI辅助生成的内容都必须满足:
明确标识:清晰地标注出哪些部分是由AI生成的。
引用留痕:所有引用的事实、数据和案例,必须提供可供核查的原始来源。对于AI无法提供来源的信息,默认视为“待验证”。
版本控制:保留从AI初稿到最终定稿的所有修改记录,形成完整的审计轨迹。
这套机制确保了知识的可追溯性和可证伪性,是维护组织知识库质量的生命线。
4.2.2 建立内部“事实核查小组”
对于核心业务部门,可以考虑设立一个跨职能的“事实核查小组”(Fact-Checking Team)。该小组负责对重要报告、决策依据和对外发布内容中的关键信息进行独立验证。这不仅是一种质量控制手段,更是在组织内部树立一种**“证据优先”的文化导向**。
4.3 文化与激励:鼓励“人机协同”的最优模式
工具的效用,最终取决于使用它的人和文化。组织需要通过文化引导和激励机制,鼓励员工成为“AI驾驭者”。
4.3.1 AI素养的系统性培训
AI素养不应停留在“如何使用工具”的层面,而应深化为一套包含批判性思维、风险意识和伦理规范的综合能力。培训内容应至少覆盖:
技术原理:简明扼要地解释生成式AI的工作原理,特别是其概率性和局限性。
风险识别:通过真实案例,教学员如何识别“AI幻觉”、算法偏见和信息安全风险。
提示词工程 (Prompt Engineering):教授如何通过高质量的提问,引导AI产出更准确、更有深度的内容。
验证方法:系统性地传授“三查机制”等事实核查的方法论。
将AI素养纳入员工的年度培训计划和能力模型中,是组织适应AI时代的必要投资。
4.3.2 激励机制的重新设计
如果绩效考核只看重“产出速度”和“数量”,那么员工自然会倾向于最大化地“外包”思考。因此,激励机制必须做出调整,以鼓励更高质量的人机协同。
奖励“独立洞见+AI提效”:在绩效评估中,明确增加对“原创性洞见”、“批判性分析”和“高质量决策”的权重。表彰那些能够巧妙利用AI提升效率,同时又能提出独特见解的员工。
设立“最佳人机协同实践奖”:鼓励团队分享他们在使用AI过程中的成功经验和失败教训,特别是那些有效规避了AI陷阱的案例。
通过这种方式,组织传递出一个清晰的信号:我们奖励的不是使用AI本身,而是使用AI达成的、超越AI能力的卓越成果。
五、生态的共建:技术与治理的宏观视角
%20拷贝-mnzn.jpg)
解决AI依赖问题,不能仅靠用户和组织的努力,还需要技术开发者、教育体系和治理机构共同构建一个更健康、更负责任的生态。
5.1 技术开发者的责任:构建“负责任的AI”
开发者在设计AI产品时,就应该将用户的独立思考能力纳入考量,通过产品设计来“赋能”而非“削弱”用户。
5.1.1 内置“验证护栏”与“不确定性提示”
在高风险应用场景(如医疗、法律、金融),AI工具应强制内置安全护栏。
强制核验提醒:当AI引用关键法规、医学数据或财务指标时,系统应自动弹出提示,要求用户“点击此处核对原始条款”或“请咨询专业人士确认此建议”。
显示不确定性:对于模棱两可或存在争议的问题,AI不应给出一个斩钉截铁的答案,而应展示多种可能性,并标注每种可能性的置信度或支持证据的强弱。
5.1.2 工程手段降低幻觉
虽然“幻觉”无法根除,但可以通过多种工程手段大幅降低其发生概率。
检索增强生成 (RAG):这是目前最有效的手段之一。AI在回答问题前,先从一个可信的、实时更新的知识库中检索相关信息,然后基于这些检索到的信息来组织答案。这确保了答案的事实基础。
多模型交叉验证:系统后台可以同时调用多个不同架构的模型,对同一个问题进行回答。只有当多个模型的答案交叉验证一致时,才将其输出给用户。
可点击的证据链:在AI的回答中,将关键的事实性陈述以超链接形式展示,用户点击后可以直接跳转到原始证据页面。
5.1.3 推广内容标识与溯源技术
所有由AI生成的内容,都应有明确的、机器可读的标识。数字水印(Digital Watermarking)和C2PA等标准的普及至关重要。这使得下游用户和平台能够轻易地识别出内容的来源,从而采取相应的审慎态度。
5.2 教育体系的革新:从知识传授到能力培养
AI时代对教育提出了根本性的挑战。如果教育的目标仍然是让学生记住大量事实性知识,那么人类将毫无疑问地输给AI。
教育的核心目标必须转向培养那些AI难以替代的高阶能力。
批判性思维:应成为从小学到大学的通识核心课程。学生需要系统性地学习如何评估信息、识别谬误、构建论证。
信息素养:不再是简单的搜索技巧,而是包括如何评估信源可靠性、理解算法推荐机制、识别虚假信息在内的综合能力。
提问的能力:未来的学习者,其核心竞争力不再是“知道答案”,而是“提出好问题”的能力。教育应鼓励学生的好奇心和探索精神。
5.3 治理与标准的建立
最后,需要一个宏观的治理框架来引导AI技术向善发展。
推动行业标准:科技公司、行业协会应共同制定关于AI透明度、可解释性和负责任的设计标准,并将其作为行业准入的基本要求。
完善法律法规:针对AI生成内容的责任认定、算法歧视的纠正机制、数据隐私的保护等方面,需要与时俱进的法律法规来明确各方权责。
加强国际合作:AI治理是一个全球性议题。联合国等国际组织发起的“人工智能治理全球对话”机制,是协调各国政策、建立全球共识的重要平台。
结论
人机共生的时代洪流已至,我们无法置身事外。面对“AI依赖”这一深刻挑战,恐慌和拒绝都非良策。真正的出路在于主动地、有意识地重塑我们与技术的关系。
其本质,是一场关于“控制权”的再平衡。我们必须清醒地认识到,AI是强大的杠杆,但杠杆的支点和方向盘,必须始终掌握在人类手中。这意味着,我们要将批判性思维、价值判断和最终决策权,视为不可让渡的核心资产。
从个人建立“AI缓冲带”,到组织构建“人审—机辅”流程,再到生态共建“负责任的AI”,这是一条需要多方协同、持续努力的路径。在这条路上,我们追求的不是回到没有AI的过去,而是迈向一个更高质量的人机协同未来。在这个未来里,AI将人类从重复性认知劳动中解放出来,让我们得以专注于更具创造性、战略性和人文关怀的事务。
最终,竞争优势将不再属于那些仅仅会使用AI的人,而是属于那些深刻理解AI的局限,并能将其与自身独立洞见完美结合的“AI驾驭者”。这不仅是个体职业发展的关键,也是我们整个社会在技术浪潮中保持航向、实现文明跃迁的基石。
📢💻 【省心锐评】
AI是认知放大器,非思维替代品。守住独立思考,关键在于建立“先人后机”的缓冲带,将AI定位为初稿生成器,并保留人类对问题定义、价值判断与最终决策的绝对控制权。

评论