【摘要】人工智能通过提升“赡养生产率”,为应对人口老龄化提供了可行的技术路径。其核心在于将AI驱动的生产率增长,转化为覆盖全社会的经济红利与社会保障能力。
引言
人口结构的变化是一个缓慢但确定的宏观变量。在中国,老龄化进程的加速已成为社会经济发展必须面对的硬约束。传统的观点往往将焦点置于日益沉重的抚养比,并由此引申出对社会保障体系可持续性的担忧。这种视角固然重要,但可能忽略了技术变量带来的颠覆性影响。
经济学家蔡昉提出的核心观点,为我们提供了一个全新的分析框架。他认为,决定未来社会赡养能力的关键,并非仅仅是抚养比的静态数值,而是“赡养生产率”与抚养比增速之间的一场动态赛跑。人工智能(AI)作为当前最具代表性的通用目的技术,正处在这场赛跑的核心位置。它不仅是提升生产效率的工具,更是重塑增长模式、分配机制乃至社会治理范式的关键变量。
本文将从技术架构师的视角,深入剖析AI如何从供给侧与需求侧双向发力,通过与制度改革的耦合,系统性提升赡养生产率,最终跑赢老龄化带来的挑战。这不仅是一个经济学议题,更是一个复杂的系统工程问题。
💠 一、核心判断:一场生产率与抚养比的赛跑
%20拷贝-zrxn.jpg)
理解整个问题的基础,是厘清两个核心概念。
1.1 关键指标定义
老年人口抚养比 (Elderly Dependency Ratio)
这是一个社会学与经济学常用指标。它衡量的是社会中非劳动年龄人口(通常指65岁及以上)对劳动年龄人口(通常指15-64岁)的抚养压力。计算公式:
(老年人口数 / 劳动年龄人口数) * 100%本质:反映了**“多少人干活,养多少人”**的结构性负担。这个比率的持续上升,是“养老焦虑”的直接来源。
赡养生产率 (Support Productivity Rate)
这是一个动态的经济学概念,由蔡昉提出。它衡量的是每个劳动者为整个社会(包括自身和被抚养者)创造价值的能力。计算公式:
国内生产总值(GDP) / 劳动年龄人口数本质:反映了**“干活的人,效率有多高”**的产出能力。这个指标的增长,代表社会财富创造速度的提升。
1.2 增长率的竞速模型
问题的关键不在于抚养比的绝对值,而在于两个指标增长率的相对关系。
核心判断是,只要赡养生产率的年均增速持续高于老年人口抚养比的年均增速,社会总财富的增长就足以覆盖养老负担的增加。这为我们摆脱人口决定论的悲观预期,转向技术与制度的积极构建,提供了坚实的逻辑基础。
1.3 量化前景与AI的放大效应
蔡昉团队的测算为这一判断提供了数据支撑。
基准情景:在现有技术进步路径下,预计到2035年,中国赡养生产率年均增速约为5.6%。
抚养比情景:同期,老年人口抚养比的年均增速预计约为4.6%。
结论:
5.6% > 4.6%,这意味着在基准路径下,我们已经初步具备了跑赢老龄化的经济基础。
人工智能的角色是**“增长放大器”。国际智库普遍预测,AI有望为中国GDP带来显著的额外增长。若以20%的提升作为参考值进行测算,赡养生产率的年均增速有望提升至7%**以上。这将为我们赢得更充裕的战略缓冲空间,不仅能“养得起”,还能“养得好”。

💠 二、双刃剑效应:技术泡沫的辩证法与治理框架
人工智能投资热潮席卷全球,但任何颠覆性技术都伴随着巨大的不确定性。从历史看,科技革命与投资泡沫几乎如影随形。关键在于理解泡沫的性质,并建立有效的治理框架。
2.1 区分两类泡沫:产业泡沫 vs. 金融泡沫
亚马逊创始人贝佐斯的观点极具启发性。他认为泡沫有好坏之分。
产业泡沫 (Industrial Bubble)
特征:投资虽然狂热,但主要流向了技术研发、基础设施建设和商业模式探索。
结果:即便泡沫破裂,大量公司倒闭,但会留下一批核心技术、成熟的基础设施(如互联网泡沫后留下的光纤网络)、经过市场验证的商业模式以及经验丰富的人才。这些最终会转化为全社会的生产率提升。这是**“好泡沫”**。
金融泡沫 (Financial Bubble)
特征:资本在金融体系内空转,追逐短期概念炒作,与实体产业和技术创新脱节。
结果:泡沫破裂后,留下的只有一地鸡毛和系统性金融风险,不会沉淀有价值的产业资产。这是**“坏泡沫”**。
当前AI热潮兼具两种泡沫的特征。治理的目标,就是通过产业政策、金融监管和科研导向,引导资本更多地流向能够沉淀技术资产的领域,最大限度地发挥其“产业泡沫”的积极效应,同时抑制其“金融泡沫”的破坏性。
2.2 “创造性破坏”的必然性
经济学家熊彼特提出的**“创造性破坏”**理论,完美诠释了AI带来的冲击。AI在创造新岗位、新产业、新价值的同时,必然会淘汰旧的生产方式、商业模式和工作岗位。
创造:AI算法工程师、数据标注师、提示词工程师、智能设备运维师等新职业涌现。智慧医疗、自动驾驶、智能制造等新产业兴起。
破坏:重复性、流程化的文书处理、客户服务、数据录入等岗位面临被替代的风险。传统制造业、零售业受到巨大冲击。
这是一个不可避免的过程。政策的着力点不应是阻止“破坏”,而是管理“破坏”带来的社会阵痛,通过建立完善的社会安全网和劳动力转型机制,让“创造”的收益大于“破坏”的成本。
2.3 建立“科技向善”的治理框架
要确保AI的创造性大于破坏性,需要一个贯穿技术全生命周期的治理框架。
研发阶段:强调可解释性(XAI)和公平性(Fairness)。在算法设计之初就嵌入伦理考量,避免数据偏见导致对特定人群(如老年人、蓝领工人)的歧视。
应用阶段:推动负责任的创新(Responsible Innovation)。鼓励企业在部署AI系统时,进行充分的社会影响评估,并提供员工转岗培训方案。
监管阶段:建立**敏捷治理(Agile Governance)**体系。监管政策需要跟上技术迭代的速度,采用“监管沙盒”等模式,在控制风险的前提下,为创新留出空间。
💠 三、供给侧重构:从“索洛悖论”到生产率普惠
%20拷贝-pzch.jpg)
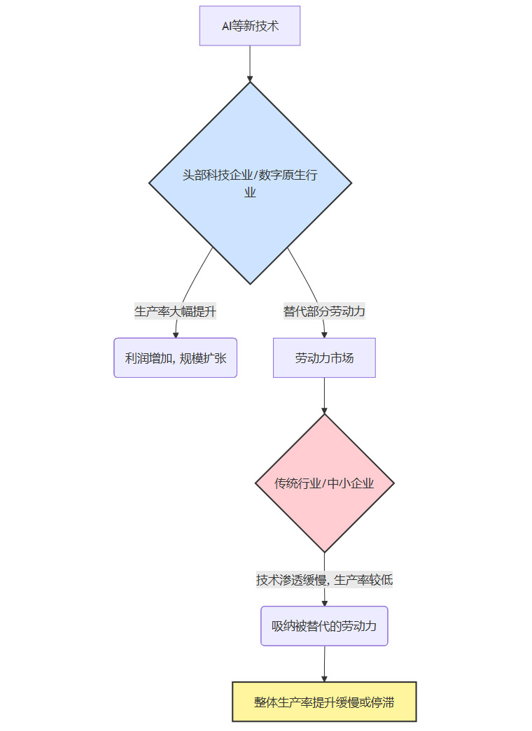
供给侧的核心任务,是让AI的技术潜力,真正转化为宏观经济统计数据上的生产率提升。当前,我们面临的现实挑战是“索洛悖论”与“内卷式竞争”。
3.1 解构“索洛悖论”的中国现实
“索洛悖论”由诺贝尔经济学奖得主罗伯特·索洛提出,其经典表述是**“我们随处可见计算机时代,但就是在生产率统计数据中看不到它”**。这一现象在AI时代同样存在。
背后的核心机制是技术应用的结构性分化。

如图所示,率先应用AI的头部企业生产率飙升,但它们替代的劳动力,往往流入了技术应用滞后、生产率较低的中小企业或传统服务业。这种**“部门间的生产率鸿沟”**,最终拉低了整个经济体的平均生产率增长,导致宏观数据与微观感受脱节。
3.2 警惕“内卷式竞争”的陷阱
当整体生产率提升乏力,资本回报率趋于下降时,企业为了生存,容易陷入一种低水平的**“内卷式竞争”**。
表现形式:不依靠技术创新和效率提升,而是通过降价、延长工时、复制商业模式等方式抢占存量市场。
技术异化:AI技术在这种环境下,可能被用于优化外卖骑手的派单路径以缩短几秒钟、设计更精准的“大数据杀熟”定价策略、或者生成同质化的营销内容。这些应用或许能提升单一企业的局部效率,但对全社会的全要素生产率贡献甚微,甚至为负。
3.3 破局之路:推动生产率扩散
破解上述困局的关键,在于推动AI技术的“生产率扩散”,即让技术从头部企业、领先行业,向广大中小企业和后进部门渗透。
降低技术应用门槛
平台化与服务化(AIaaS):大型云服务商提供低代码/无代码的AI开发平台、预训练模型API(如图像识别、自然语言处理),让中小企业无需组建昂贵的算法团队,也能快速应用AI能力。
开源生态:鼓励和支持高质量的开源AI框架(如TensorFlow, PyTorch)和模型(如Llama, Stable Diffusion),降低技术获取成本。
构建行业解决方案(Industry-Specific Solutions)
针对制造业、农业、建筑业等传统行业的痛点,开发标准化的AI解决方案。例如,面向工厂的机器视觉质检系统、面向农田的智能灌溉与病虫害监测系统。
政府和行业协会可以牵头制定数据标准和接口规范,促进产业链上下游的数据协同和AI应用集成。
培育新型服务生态
支持一批AI技术服务商成长,它们专门为中小企业提供AI应用咨询、定制开发、系统集成和运维服务,扮演“技术赋能者”的角色。
💠 四、需求侧激活:破解“三重负担”与消费瓶颈
生产出来的产品和服务,需要有足够的需求来消化。在人口负增长和老龄化背景下,消费需求已成为经济增长的重要瓶颈。
4.1 劳动年龄人口的“三重负担”
作为消费主力的劳动年龄人口,其消费能力和意愿正受到“三重负担”的严重挤压。
这三重负担形成了一个抑制消费的闭环,蔡昉称之为**“现收现付悖论”**。
4.2 老龄群体的消费困境
老年群体本应是“银发经济”的主力,但其消费潜力远未被释放。
收入受限:退休后收入水平普遍下降,主要依赖有限的养老金。
保障不足:对未来医疗、护理等大额支出的担忧,使其消费行为趋于保守。
供给错配:市场上适合老年人的产品和服务(如智能健康设备、适老化家居、康养服务)供给不足、价格偏高。
4.3 AI如何助力破解需求瓶颈
AI无法直接给消费者发钱,但可以通过两种方式间接激活需求。
创造财富,夯实保障基础
AI驱动的生产率提升,会使整个经济的“蛋糕”变大。这为提高养老金水平、完善长期护理保险制度、降低个人养老负担创造了财政空间。当社会保障体系更加健全,劳动年龄人口的“三重负担”得以减轻,预防性储蓄的需求下降,消费意愿自然会提升。降低成本,提升服务可及性
AI在医疗、健康、护理等领域的应用,可以直接降低服务的单位成本。AI辅助诊断可以提高医生的工作效率,降低误诊率。
智能可穿戴设备可以实现对老年人健康状况的低成本、持续性监测。
护理机器人可以分担部分基础照护工作,降低人力成本。
这些应用能让老年人用更少的钱,获得更好的服务,从而将更多收入用于其他消费。
💠 五、关键路径实现:制度改革与技术赋能的双轮驱动
%20拷贝-gwve.jpg)
技术潜力不会自动转化为社会福祉。要实现“跑赢老龄化”的目标,必须将AI的技术赋能与深层次的制度改革紧密结合,形成双轮驱动。
5.1 劳动力市场重塑:对冲替代效应
AI对就业的替代效应是客观存在的。2012年以来,中国在净增超过1亿就业岗位的同时,也有约5000万个岗位被技术替代。未来的挑战会更大。应对策略应是“以子之矛,攻子之盾”。
5.1.1 制度层面的“减震器”
就业优先政策:将稳定和扩大就业作为宏观政策的优先目标。
终身职业技能培训体系:建立由政府、企业、社会共同参与的培训体系,为劳动者提供适应新技术需求的技能更新。
社会保障安全网:完善失业保险、最低生活保障等制度,为转型期间的失业人员提供基本生活保障,降低其转岗的后顾之忧。
5.1.2 AI赋能的“导航仪”
职业画像与技能图谱:利用AI分析劳动力市场数据,构建动态的职业技能需求图谱,预测哪些技能正在被淘汰,哪些是新兴技能。
个性化培训推荐:基于个人的技能背景和职业兴趣,AI可以为其推荐最合适的培训课程和职业转型路径。
智能供需匹配:构建更高效的招聘平台,利用AI算法精准匹配求职者与岗位需求,缩短摩擦性失业时间。
5.2 养老体系智能化:“老有所养”与“老有所为”
AI可以深度赋能养老服务体系的供给侧改革。
5.2.1 技术保障“老有所养”
养老金精算与征管:利用AI进行更精准的人口预测和养老金收支精算,优化基金投资组合,提升保值增值能力。同时,通过大数据分析打击骗保、漏缴行为。
智慧健康养老:
远程监护:通过智能传感器和可穿戴设备,实时监测居家老人的生命体征和活动状态,异常情况自动报警。
辅助机器人:开发陪伴、助行、喂食等功能的护理机器人,分担护理人员的体力劳动。
慢病管理:AI根据患者数据,提供个性化的用药提醒、饮食建议和康复指导。
5.2.2 技术支持“老有所为”
老龄化不只意味着负担,也蕴含着宝贵的“银发人力资源”。
灵活就业平台:利用AI为有工作意愿和能力的低龄老年人,匹配知识传授、技能咨询、社区服务等灵活就业岗位。
技能再开发:提供适合老年人学习特点的在线教育平台,帮助他们掌握新技能,继续参与社会经济活动。
5.3 户籍制度改革的数字孪生:释放乘数效应
户籍制度改革是牵一发而动全身的重大议题,也是一个巨大的潜在红利来源。
潜力所在:当前,中国户籍人口城镇化率与常住人口城镇化率之间存在约18个百分点的差距,这背后是数以亿计的、在公共服务和社会保障上未能完全市民化的劳动力。
改革红利:缩小这一差距,既能增加城市劳动力供给(供给侧),又能扩大城市消费市场(需求侧),产生巨大的乘数效应。
AI在改革中的技术角色
户籍改革的难点在于成本分担和公共服务承载力的精准测算。AI可以为此提供强大的决策支持工具。
财政成本分担建模:AI可以综合分析人口流入地的财政收入、产业结构,以及流出地的社保缴纳情况,建立一个激励相容的央地、区域间财政转移支付模型,公平分担新市民的公共服务成本。
公共服务能力评估:通过对城市交通、教育、医疗、住房等数据的实时分析,AI可以构建城市公共服务承载力的“数字孪生”系统,动态评估接纳新市民的能力,并预测公共资源配置的瓶颈所在。
人口流入承载力仿真:利用代理人基模型(Agent-Based Model),可以模拟不同户籍开放政策下,人口流动的规模、方向和结构,为政策制定提供前瞻性的沙盘推演。
💠 六、技术底座与治理前提
上述所有路径的实现,都依赖于坚实的技术底座和完善的治理体系。
6.1 高质量的数据基础设施
数据是AI的燃料。我们需要建立一个安全、高效、开放的数据基础设施。
数据标准化:打破政府部门、医疗机构、企业之间的数据壁 chiffres,建立统一的数据标准和共享机制。
隐私计算:推广联邦学习、多方安全计算等技术,在保护个人隐私的前提下,实现数据的“可用不可见”,释放数据价值。
6.2 可信AI治理体系
公众对AI的信任,是其在社会关键领域(如养老、医疗、社保)大规模应用的前提。
算法透明度与可解释性:确保关键决策(如社保资格审批、信贷评估)的AI模型不是一个无法理解的“黑箱”。
偏见与公平性审计:建立独立的第三方机构,定期对公共服务领域的AI算法进行审计,检测并纠正其中可能存在的歧视性偏见。
数据安全与伦理规范:制定严格的法律法规,明确AI应用中数据采集、使用、存储的边界和责任。
6.3 动态评估指标体系
为了确保AI的应用始终对标“跑赢老龄化”的战略目标,需要建立一套科学的评估指标体系(KPIs),进行持续跟踪和动态调整。
结论
人工智能并非解决老龄化问题的“银弹”,但它提供了一个强大的“引擎”。将这个引擎的动力,有效传导至社会经济的各个齿轮,需要精密的制度设计和系统工程。
中国路径的核心,在于避免技术决定论的陷阱,将AI视为一个可以被主动塑造和引导的变量。通过推动生产率的普惠扩散、激活被抑制的内需潜力,并与劳动力市场、养老体系、户籍制度等关键领域的改革深度耦合,我们完全有能力将人口压力转化为技术创新的动力。
这场关于生产率与抚养比的赛跑已经开始。终点线并非一个确定的未来,而是一个需要我们通过技术与制度的协同创新,去主动构建的目标。
📢💻 【省心锐评】
AI不是应对老龄化的万能药,而是催化剂。挑战的核心从人口宿命论转向系统设计:如何将AI驱动的生产率增益,通过制度改革,公平地转化为社会福祉。这场赛跑,比拼的是技术,更是治理智慧。

评论