【摘要】探讨RDA如何将消费者行为数据转化为可交易资产,解析其在个性化推荐、营销优化中的应用,并分析其对零售业客户粘性与收入增长的潜在贡献,展望数据资产重塑零售营销的新模式。
引言
数字化的浪潮正以前所未有的力量席卷全球零售业。到2025年,这场变革将不再是选择题,而是关乎生存与发展的必答题。在海量的数据洪流中,企业开始意识到,那些记录着消费者每一次点击、每一次购买、每一次浏览的行为数据,不再是沉睡的日志文件,而是一座亟待开采的金矿。
一个名为RDA(Real Data Assets,真实数据资产)的新范式,正是在这样的背景下应运而生。它并非又一个营销术语或技术噱头,而是一套旨在将企业数据,特别是消费者行为数据,从无形的“资源”彻底转变为可确权、可交易、可融资的标准化“资产”的完整体系。
这个转变引发了行业的广泛关注。因为它不仅意味着企业能够更精准地洞察消费者,优化营销策略,更预示着一种全新的商业价值逻辑。数据,将首次作为核心资产,被正式写入企业的资产负债表,直接参与到价值创造与资本流动的循环中。这篇文章将深入剖析RDA的核心机制,探讨其如何重塑零售营销的未来图景,并分析其为企业带来的真实价值与潜在挑战。
一、 🧊 从虚无到真实:RDA如何铸造数据资产?
%20拷贝-myoy.jpg)
传统观念里,数据是流动的、易逝的,其价值难以衡量,权属模糊不清。RDA的出现,就是要为这些“虚拟”的数据赋予“实体”的属性,让它变得可触摸、可度量、可交易。这个过程如同炼金术,需要一整套严谨的流程和强大的技术支撑。
1.1 数据的三重蜕变
RDA的核心,在于完成数据从原始信息到标准化资产的三重蜕变。这个过程环环相扣,缺一不可。
第一重蜕变,信息资源化。 这是最基础的一步。零售企业通过线上平台(如电商网站、APP、小程序)与线下门店(如POS系统、智能摄像头、会员系统)等全渠道触点,广泛采集消费者的行为数据。这些数据包罗万象,构成了数据资产的原始矿石。
第二重蜕变,资源资产化。 这是RDA的关键环节。通过一系列技术手段与业务流程,对原始数据进行处理,使其具备资产的基本属性,即可靠、可控、可用。
第三重蜕变,资产资本化。 这是RDA价值的最终体现。当数据成为公认的、标准化的资产后,它便能进入市场流通,参与到更广泛的经济活动中,如交易、质押融资甚至证券化,从而实现资本价值。
1.2 核心机制之一:可信封装与权利确定
要让数据成为资产,首要解决的就是“信任”问题。谁拥有数据?数据是否真实?在流转过程中是否会被篡改或泄露?RDA通过“可信封装”机制,为这些问题提供了坚实的答案。
1.2.1 区块链,铸造信任的基石
区块链技术在RDA中扮演着“公证人”和“保险箱”的双重角色。它的分布式账本特性,确保了数据资产的每一次生成、每一次流转、每一次交易都被记录在案,且无法被单方面篡改。
数据确权。 通过将数据的元信息(如数据来源、所有者、生成时间等)和哈希值上链,区块链为每一份数据资产都颁发了一张独一无二的“数字身份证”。这从根本上解决了数据权属模糊的难题。
真实性验证。 区块链的不可篡改性保证了数据资产的历史记录是真实可靠的。任何试图篡改的行为都会留下痕迹,从而保证了资产的纯洁性。
可追溯性。 数据资产从诞生到每一次交易的全生命周期都被清晰地记录下来,形成了一条完整的、可追溯的信任链。
1.2.2 隐私计算,数据安全的守护神
数据要流动,要应用,但消费者的个人隐私必须得到最高级别的保护。这看似是一个悖论,而隐私计算技术正是解开这个悖论的钥匙。它遵循“数据可用不可见”的核心原则,让数据在不暴露原始明文信息的前提下,完成计算和价值挖掘。
常见的隐私计算技术包括:
联邦学习(Federated Learning)。 允许多个参与方在不共享本地数据的情况下,联合训练一个机器学习模型。零售商可以与金融机构合作,在各自的本地数据不出域的前提下,共同构建更精准的信用评分模型。
多方安全计算(Secure Multi-Party Computation)。 允许多个互不信任的参与方协同计算一个函数,而每个参与方都无法获知除自己输入和最终结果之外的任何信息。
同态加密(Homomorphic Encryption)。 允许在密文上直接进行计算,得到的结果解密后与在明文上计算的结果相同。
这些技术的应用,确保了RDA在挖掘数据价值的同时,严格遵守了《个人信息保护法》等法律法规,守住了数据安全的红线。
1.3 核心机制之二:标准化与市场流通
只有标准化的产品才能在市场上高效流通。RDA通过一系列技术和规范,将形态各异的原始数据,加工成统一规格的“数据资产包”,为其进入市场流通铺平了道路。
1.3.1 数据资产壳(DAS)与标准化建模
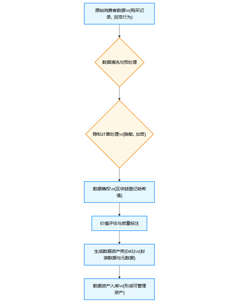
数据资产壳(Data Asset Shell, DAS)可以被理解为数据资产的“集装箱”。它将经过清洗、脱敏、确权的数据,连同其元数据、权属信息、价值评估报告等,一同封装成一个标准化的单元。这个过程涉及复杂的标准化建模,从概念模型到逻辑模型,再到物理模型,确保了数据资产在不同平台和系统间的互操作性。
下面是一个简化的数据资产封装流程图。

1.3.2 数据交易所,价值发现的舞台
标准化的数据资产,最终需要一个公开、合规的市场来实现其价值。以上海数据交易所为代表的专业平台,正是扮演了这样的角色。在交易所里,数据资产可以进行:
挂牌与登记。 企业可以将其拥有的数据资产进行公开挂牌,接受市场检验。
估值与定价。 专业的评估机构会对数据资产的质量、稀缺性、应用价值等进行综合评估,形成公允的价格。
交易与流转。 需求方可以在合规的框架内,购买或使用这些数据资产,用于自身的业务创新。
质押与融资。 这是RDA最具想象力的部分。企业可以将经过评估的数据资产作为抵押物,向银行等金融机构申请贷款,即所谓的“数易贷”。这彻底盘活了企业沉睡的数据,为企业开辟了全新的融资渠道。
下表对比了传统数据利用模式与RDA模式的根本区别。
二、 🪄 点石成金:消费者数据资产化的实践路径
理论的蓝图终究要落地为实践的路径。对于零售企业而言,将海量的消费者数据转化为实实在在的数据资产,需要一套系统性的方法论和扎实的技术执行力。这个过程,可以概括为“采、治、用、易”四个步骤。
2.1 采:全域数据的采集与整合
数据资产的质量,源于其原始数据的广度与深度。零售企业需要构建一个全渠道、全链路的数据采集体系,打破线上与线下的壁垒。
2.1.1 数据来源的多样性
采集的数据类型远不止购买记录那么简单。一个全面的数据采集体系应覆盖以下维度。
2.1.2 打破数据孤岛
采集只是第一步,更关键的是整合。企业需要建立统一的数据中台(Data Middle Platform),将来自不同渠道、不同系统的数据进行汇聚、清洗和关联。通过统一的ID映射体系(One-ID),将同一个消费者在不同触点的行为串联起来,形成一个完整、连贯的数据视图。这是构建全景用户画像的基础。
2.2 治:从原始数据到合格资产的治理
“原始数据不是资产,经过治理的数据才是。”数据治理是RDA实践中至关重要的一环,它决定了最终产出的数据资产的质量和合规性。
2.2.1 数据标准化与质量提升
数据治理的首要任务是提升数据质量。这包括:
数据清洗。 识别并处理缺失值、异常值、重复数据。
数据标准化。 对不同来源的异构数据进行统一格式化,例如将“北京市”和“北京”统一为标准地名。
主数据管理。 建立企业级的核心数据标准,如商品主数据、客户主数据等,确保数据的一致性。
京东在这方面提供了很好的范例。通过深度的数据资产治理,京东不仅提升了数据的规范性和准确性,还将日均指标的消费频次从百万级提升到了数千万级,这极大地增强了数据的检索效率和可用性,为后续的精准营销和智能决策打下了坚实基础。
2.2.2 合规性与安全保障
在数据治理过程中,必须嵌入严格的合规与安全措施。
分类分级。 根据数据的敏感程度,将其划分为公开、内部、敏感、核心等不同级别,并实施差异化的访问控制策略。
脱敏处理。 对姓名、手机号、身份证号等个人敏感信息,必须采用假名化、加密、哈希等技术手段进行脱敏处理。
权限管理。 建立精细化的数据访问权限体系,确保每个用户只能访问其职责所需的最少数据。
2.3 用:数据资产在营销场景中的价值释放
经过治理的数据资产,如同上膛的子弹,为零售营销注入了前所未有的精准打击能力。它彻底改变了传统营销的逻辑,推动其向“一人千面”的个性化、智能化方向演进。
2.3.1 构建360度动态用户画像
基于全域数据资产,企业可以构建出远超传统标签体系的360度动态用户画像。这个画像不再是静态的人口统计学描述,而是一个鲜活的、持续演进的数字孪生。
深度洞察。 它不仅包含“是谁”(Who),更揭示了“为何买”(Why)、“何时买”(When)、“何处买”(Where)以及“未来可能买什么”(What's next)。
动态更新。 用户的每一次新行为都会实时反馈到画像中,使其保持“新鲜”。
预测能力。 通过机器学习模型,可以基于画像预测用户的生命周期价值(LTV)、流失风险、品牌偏好等。
2.3.2 驱动深度个性化推荐
精准的用户画像,是实现深度个性化推荐的前提。
千人千面的商品推荐。 电商首页的“猜你喜欢”、购物APP的推送消息,都可以根据每个用户的实时兴趣和潜在需求,进行高度定制化的内容展示,从而显著提升点击率和转化率。
定制化的促销策略。 针对价格敏感型用户,可以推送优惠券;针对追求品质的用户,可以推荐新品或高端系列;针对即将流失的客户,可以提供专属的挽留折扣。
全球零售巨头沃尔玛是这方面的佼佼者。它利用强大的AI能力和海量的数据资产,对消费者的购物篮进行关联分析,不仅能做出“啤酒与尿布”式的经典推荐,还能精准预测区域性的商品需求,从而优化库存配置,其库存周转率因此提升了超过20%。
2.3.3 实现全渠道营销闭环
数据资产打通了线上线下的隔阂,使得打造无缝的全渠道营销体验成为可能。
线上引流,线下承接。 用户在线上浏览了某款商品,当他进入线下门店时,店员的终端设备或门店的智慧屏可以即时收到提醒,并为其提供针对性的服务或推荐。
线下体验,线上转化。 用户在门店体验了商品但未购买,后续可以通过APP推送、短信提醒等方式,附上专属优惠,引导其在线上完成购买。
统一的营销活动评估。 企业可以清晰地追踪一次营销活动(如一次社交媒体广告投放)在所有渠道带来的总效果,包括线上直接转化和线下引流到店的间接贡献,从而更科学地评估营销投入产出比(ROI)。
下表展示了数据资产如何赋能零售营销的关键环节。
2.4 易:数据资产的交易与价值变现
“用”是数据资产的内生价值体现,而“易”则是其外延价值的实现。当数据资产可以在合规市场进行交易时,它就从一个业务支撑工具,转变为一个可以直接创造收入的商品。
直接交易。 零售企业可以将其脱敏后的消费者行为洞察数据资产包(例如,某区域特定人群对某类商品消费趋势的分析报告),在数据交易所挂牌出售给市场研究公司、品牌商等,直接获得收入。
数据服务。 企业可以不直接出售数据,而是以API接口等形式提供数据服务。例如,向金融机构提供基于自身数据的风控模型评估服务。
融资工具。 如前所述,将数据资产作为抵押物进行融资,盘活企业资产,改善现金流。
这个环节的实现,标志着企业的数据部门,正在从一个纯粹的成本中心,向一个潜力巨大的利润中心转型。
三、 📈 价值飞轮:RDA对客户粘性与收入增长的深远贡献
%20拷贝-jbmc.jpg)
RDA模式的引入,不仅仅是技术层面的升级,它更像一个强大的引擎,驱动着零售企业客户价值与商业收入增长的“价值飞轮”。这个飞轮一旦转动起来,就会形成正向循环,为企业构筑起难以逾越的竞争壁垒。
3.1 提升客户忠诚度:从交易关系到情感链接
在产品同质化日益严重的今天,客户忠诚度成为零售商最宝贵的无形资产。RDA通过深度个性化服务,将企业与消费者的关系,从简单的买卖交易,升华为一种被理解、被重视的情感链接。
3.1.1 超越预期的个性化体验
当消费者发现,APP推荐给他的,正是他最近在社交媒体上点赞过的商品;当他收到生日祝福时,附带的是一张他最常购买品牌的大额优惠券;当他走进门店,导购能亲切地询问他上次购买的商品使用体验如何……这些精准而温暖的互动,会让消费者感受到自己不再是一个匿名的ID,而是一个被品牌用心对待的个体。
这种“懂我”的感觉,极大地提升了客户的满意度和品牌认同感。满意的客户更倾向于:
重复购买。 他们会更频繁地光顾,提升复购率。
增加客单价。 他们愿意尝试品牌推荐的新品或更高价值的商品。
主动传播。 他们会成为品牌的“自来水”,在社交圈中主动分享和推荐,带来低成本的口碑获客。
3.2 激活数据变现能力:开辟第二增长曲线
RDA最激动人心的贡献,在于它为企业开辟了一条全新的、基于数据的第二增长曲线。数据不再仅仅是优化现有业务的工具,它本身就成了一种可以独立创造收入的商品和服务。
3.2.1 数据资产的多元化变现路径
企业可以根据自身的数据禀赋和市场需求,探索多种数据变现模式。
这种多元化的变现能力,意味着企业的数据部门可以从一个纯粹的后台支持部门,转变为一个能够自负盈亏甚至创造利润的前台业务单元。这对于优化企业的收入结构、提升抗风险能力具有至关重要的战略意义。
3.3 优化运营效率:数据驱动的精益管理
数据资产的价值不仅体现在对外创收,更体现在对内降本增效。通过数据驱动,零售企业的各项运营环节都能得到精细化的管理和优化。
智能库存管理。 基于对历史销售数据和未来需求趋势的精准预测,企业可以实现更科学的库存规划。减少因备货不足导致的销售损失,同时避免因库存积压占用的资金和仓储成本。
供应链协同优化。 将销售预测数据与上游供应商共享,可以帮助整个供应链更高效地协同生产和物流,缩短交付周期,提升市场响应速度。
驱动产品创新(C2M)。 通过分析消费者的搜索、评论和退货数据,企业可以敏锐地捕捉到未被满足的需求和现有产品的痛点,从而指导新品的研发和旧品的迭代,实现从消费者到工厂(Customer-to-Manufacturer)的反向定制。
3.4 促进产业协同:构建共赢的数据生态
RDA的终极图景,是促进跨行业、跨主体的数据融合与协作,催生出全新的商业场景和产业动能。在“数据可用不可见”的隐私计算技术保障下,不同领域的企业可以安全地进行数据协作,实现1+1>2的协同效应。
例如,零售商的消费数据,可以与银行的信贷数据、运营商的通信数据、航旅的出行数据进行安全融合。这种融合可以催生出:
更精准的信用评估。
更个性化的保险产品。
更智能的城市规划。
在这种生态中,数据成为连接不同产业的“高速公路”,每个参与者既是数据的贡献者,也是价值的分享者,最终形成一个共生共荣的数字经济新生态。
四、 🚧 挑战与审思:通往未来的必经之路
%20拷贝.jpg)
RDA描绘的蓝图虽然美好,但通往这个未来的道路并非一片坦途。在实践中,企业仍需正视并解决一系列技术、法规和市场层面的挑战。
4.1 技术与标准的双重难题
数据确权与标准化的复杂性。 尽管区块链提供了确权的思路,但在复杂的商业场景中,数据的权属界定(如平台、商家、消费者三方的权利如何划分)依然存在争议。同时,要建立一套被全行业广泛接受的数据资产评估和定价标准,也需要漫长的探索和博弈。
技术成熟度与成本。 隐私计算、区块链等技术虽然前景广阔,但目前仍处于发展阶段,技术性能、稳定性和实施成本,对于许多中小企业而言仍是较高的门槛。
4.2 隐私保护与合规的永恒红线
这是RDA模式能否健康发展的生命线。数据资产化的前提,是绝对不能以牺牲个人隐私为代价。
法律法规的严格遵守。 企业必须时刻将《网络安全法》、《数据安全法》、《个人信息保护法》等法律法规作为最高行为准则,建立完善的数据安全管理体系和应急响应机制。
消费者授权与信任。 任何数据的采集和使用,都必须获得消费者的明确授权。企业需要以透明、易懂的方式告知消费者其数据将被如何使用,并提供便捷的退出机制。失去消费者的信任,数据资产就成了无源之水、无本之木。
4.3 市场机制与跨境流通的挑战
市场机制的成熟度。 数据作为一种新型生产要素,其交易市场的培育需要时间。如何建立公平、高效、透明的市场规则,如何防范市场操纵和垄断,是监管机构和市场参与者需要共同面对的课题。
跨境数据流通的壁垒。 在全球化背景下,数据的跨境流通是必然趋势。但不同国家和地区的数据法规存在巨大差异,这为数据资产的全球化流通带来了巨大的不确定性和合规挑战。
总结
RDA的浪潮已然到来。它并非遥不可及的未来幻想,而是正在发生的深刻变革。通过将消费者行为数据进行确权、封装和标准化,RDA正在推动数据从后台的“资源”,转变为前台的“资产”,为零售行业带来了精准营销、个性化服务和多元化收入的全新模式。
这条路充满了机遇,也伴随着挑战。对于每一个零售企业而言,现在需要做的,不是观望和等待,而是积极拥抱变化。从现在开始,着手完善自身的数据治理体系,建立坚固的安全合规防线,并小步快跑地探索数据资产化的多元应用场景。
未来,零售业的竞争,将不再仅仅是商品、价格和渠道的竞争,而将是数据资产的厚度、数据能力的深度和数据生态的广度的竞争。那些能够率先驾驭RDA、将数据转化为核心竞争力的企业,必将在下一轮的数字化浪潮中,乘风破浪,构筑起属于自己的、坚不可摧的护城河。
📢💻 【省心锐评】
数据不是石油,是土壤。RDA让企业从“挖油”变为“种地”,种出客户忠诚,也种出新的增长。未来零售的胜负手,不在货架,而在数据资产负债表里。

评论