【摘要】真实世界数据(RDA)正从被动记录转向主动预测。预测性数字孪生融合RDA、AI与区块链,将“事后分析”提升至“事前决策”,重塑风险管理与系统优化能力。
引言
真实世界数据(RDA)的应用范式正在发生根本性转变。过去,我们视RDA为对物理世界的客观记录,其核心价值在于“事后分析”与复盘。然而,随着物联网(IoT)、人工智能(AI)和区块链技术的成熟,RDA的价值边界被彻底打破。它不再仅仅是数字档案,而是构建“预测性数字孪生”(Predictive Digital Twin, PDT)的核心燃料。
这一转变,意味着我们正从“反映过去”迈向“预测未来”。预测性数字孪生并非简单的三维可视化模型,它是一个与物理实体实时同步、具备未来推演能力的动态虚拟系统。本文将深度解构预测性数字孪生的核心概念、技术架构、应用场景与落地挑战,阐述其如何将RDA的价值推向终极形态。
💡 一、解构预测性数字孪生:从概念到核心支柱
%20拷贝-nqky.jpg)
1.1 定义与价值跃迁
预测性数字孪生是一个动态的、高保真的虚拟模型,它与一个现实世界的系统(如港口、供应链、发电厂或整座城市)保持实时双向同步。其根本目的,是利用持续流入的RDA,通过AI引擎模拟系统未来的多种可能性,从而在问题发生前进行预警、干预和优化。
它的核心价值在于实现了决策模式的跃迁。
这种从**“事后复盘”到“事前优化”**的转变,为企业和政府机构提供了前所未有的主动权。
1.2 技术三位一体:构建PDT的核心支柱
一个稳健的预测性数字孪生系统,依赖于三大技术支柱的紧密协同。它们分别扮演着“血液”、“大脑”和“信任基石”的角色。
1.2.1 实时数据输入:孪生体的“血液”
海量的、持续的RDA流是预测性数字孪生的生命线。没有真实、及时的物理世界数据输入,孪生模型就是无源之水、无本之木。
数据来源:数据主要来自物联网(IoT)设备、分布式物理基础设施网络(DePIN)、工业控制系统(SCADA)、建筑信息模型(BIM)、地理信息系统(GIS)以及各类业务系统(ERP、MES)。这些数据共同构成了物理实体在数字世界的映射,即数字孪生资产。
数据类型:涵盖设备状态(温度、压力、振动)、环境参数(湿度、光照)、物流信息(位置、速度)、人员流动、交易记录等。数据的多模态和高维度是保证孪生模型保真度的基础。
关键作用:确保虚拟模型与物理实体在状态、行为和环境上的实时同步。例如,一家炼油厂利用部署在管道上的数千个传感器,结合历史运行数据,其数字孪生系统能够提前72小时精准预警潜在的泄漏风险点。这里的RDA流,就是将静态模型转化为动态预测工具的关键。
1.2.2 AI模拟引擎:孪生体的“大脑”
如果说RDA是血液,那么AI模拟引擎就是驱动预测能力的核心大脑。它负责消化海量输入数据,学习并模拟物理系统的复杂运作规律,进而推演未来。
核心算法:AI引擎并非单一模型,而是多种算法的集合。
机理模型:基于物理学、化学等第一性原理构建的模型,描述系统内在的确定性规律。
数据驱动模型:利用机器学习(如回归、分类)、深度学习(如LSTM、GNN)从海量数据中学习隐藏模式和关联关系。例如,通过图神经网络(GNN)模拟复杂的供应链网络,预测局部中断的全局传导效应。
混合模型:结合机理与数据驱动的优势,在保证物理解释性的同时,利用数据修正模型偏差,是当前应用的主流。
关键能力:
状态预测:预测设备未来的健康状况,如计算关键部件的剩余使用寿命(RUL)。
“What-if”分析:模拟不同决策或外部事件(如调整生产参数、遭遇极端天气)可能带来的后果,进行多方案推演。
优化求解:运用强化学习、混合整数优化等算法,在满足约束条件的前提下,寻找最优的资源调度、路径规划或工艺参数方案。
异常检测:实时识别与正常模式不符的数据,提前预警故障或安全风险。
1.2.3 区块链可信账本:孪生体的“信任基石”
在多方参与的复杂系统中(如供应链、智慧城市),数据的真实性和决策过程的透明度至关重要。区块链技术为此提供了坚实的信任基础。
核心机制:
分布式账本:所有参与方共同维护一个统一、共享的账本,记录着所有输入数据、模型版本和仿真结果。
不可篡改:数据一旦上链,通过哈希链式结构和共识机制确保其无法被恶意篡改或删除。
可追溯性:每一笔数据和操作都有时间戳和数字签名,形成了清晰的数据血缘,便于审计和责任界定。
智能合约:将业务规则和协作逻辑代码化,当满足预设条件时自动执行。例如,当数字孪生预测到某批次产品质量不达标时,可自动触发智能合约,冻结相关物流环节,并通知所有相关方。
关键价值:
数据确权与可信共享:解决了跨组织、跨部门数据共享的信任难题。
过程审计:为所有模拟、预测和决策过程提供可验证的证据链,满足合规监管要求。
自动化协作:通过智能合约实现跨主体业务流程的自动执行,提升协同效率。
这三大支柱共同构成了一个从**“感知-分析-决策-执行”**的闭环系统,使预测性数字孪生成为可能。
🏗️ 二、技术架构与实施蓝图
构建一个功能完备的预测性数字孪生系统,需要一个清晰、分层的技术架构。该架构通常自下而上分为四层,每一层都解决特定的技术挑战。
2.1 分层技术架构解析
2.1.1 感知与数据层(Perception & Data Layer)
这是整个系统的基石,负责从物理世界采集数据并进行标准化处理。
多源数据接入:需要支持多种工业协议(如OPC-UA, Modbus)和物联网协议(如MQTT, CoAP),实现对异构数据源的广泛接入。
端-边-云协同:
端(Device):传感器、执行器等终端设备负责原始数据采集。
边(Edge):在靠近数据源的边缘节点进行数据清洗、预处理和低时延推理,减轻云端压力,保证实时响应。例如,在生产线上对高频振动信号进行实时傅里叶变换,提取特征值后再上传。
云(Cloud):负责海量数据的存储、复杂模型的训练和全局性的模拟推演。
时空数据处理:所有RDA都带有时间和空间属性。本层需要建立统一的时空基准,对多源数据进行时空对齐,并采用流式计算引擎(如Flink, Spark Streaming)进行实时处理。
2.1.2 孪生与仿真层(Twinning & Simulation Layer)
这是系统的核心,负责构建虚拟模型并赋予其模拟推演能力。
多尺度模型融合:
几何模型:通过BIM、CAD、GIS等技术构建物理实体的静态三维空间模型。
物理模型:集成流体力学、热力学等机理模型,模拟物理规律。
行为模型:通过AI算法学习设备、人员或流程的行为模式。
规则模型:将专家知识和业务规则(如操作规程、调度策略)模型化。
将这些模型进行融合,构建一个高保真度、可演化的虚实镜像。
仿真引擎:提供强大的计算环境,支持离散事件仿真、连续系统仿真和基于智能体的仿真。该引擎需要能够并行执行多个“What-if”场景,并对结果进行量化评估。
2.1.3 可信与治理层(Trust & Governance Layer)
该层确保数据的安全、可信以及全流程的合规。
区块链基础设施:选择合适的区块链平台(公有链、联盟链或私有链),设计数据上链的策略。通常,原始海量数据存储在链下分布式存储系统(如IPFS),其哈希摘要和关键结果数据存储在链上,实现链上存证。
数据血缘与访问控制:建立完整的数据血缘图谱,追踪数据从产生到消费的全过程。同时,实施基于角色的精细化访问控制策略,确保数据隐私和安全。
模型治理:对AI模型的版本、训练数据、性能指标进行管理和记录,确保模型的可解释性和公平性。
2.1.4 应用与闭环层(Application & Loopback Layer)
这是价值实现的顶层,面向最终用户提供决策支持和业务赋能。
可视化与交互:通过3D渲染、AR/VR、数据驾驶舱等方式,将孪生模型的状态和仿真结果直观地呈现给用户。
决策支持:提供风险预警、优化建议、预案生成等功能。
闭环控制:将仿真优化的决策结果,通过API或控制指令下发到物理世界的执行器(如PLC、机器人),形成**“感知-决策-控制”**的完整闭环,实现系统的自适应优化。
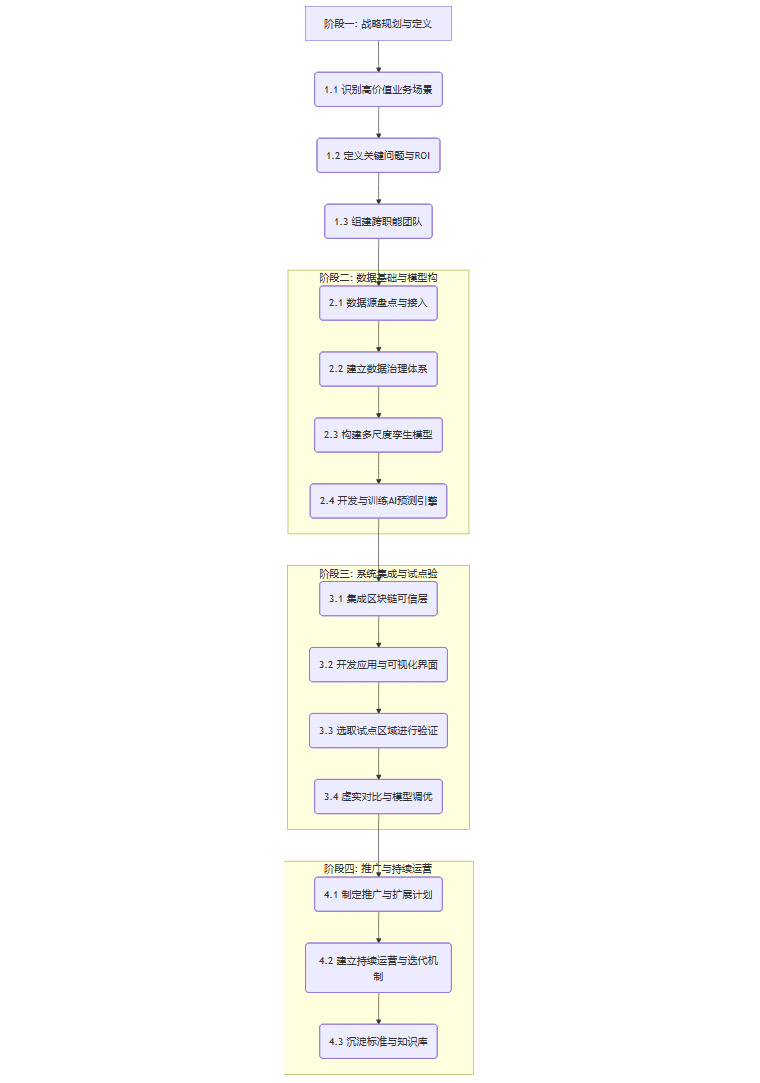
2.2 实施流程全景图
落地一个预测性数字孪生项目,不是一蹴而就的技术堆砌,而是一个系统性的工程。可以遵循以下流程图所示的步骤。

这个流程强调了从业务价值出发,以数据为基础,通过敏捷迭代的方式,逐步构建并完善预测性数字孪生系统,最终实现业务的持续优化。
🚀 三、关键应用场景深度剖析
_副本%20拷贝.jpg)
预测性数字孪生的价值在处理高复杂度、高风险的系统中表现得尤为突出。以下是几个典型的“杀手级”应用场景。
3.1 供应链风险管理:构建“免疫系统”
全球供应链网络复杂而脆弱,任何一个节点的失效都可能引发“蝴蝶效应”。预测性数字孪生为供应链提供了前所未有的韧性。
模拟场景:一家汽车制造商可以模拟“如果其位于东南亚的芯片供应商工厂因台KOMEN停产一周,对全球整车交付会产生什么连锁反应?”
推演过程:
数据输入:实时接收来自供应商的生产数据、港口的物流数据、仓库的库存数据以及全球订单数据。
AI模拟:AI引擎基于这些数据,在数字孪生网络中模拟芯片断供的影响。它会计算出哪些生产线将因缺料而停产,哪些订单将延迟交付,以及由此产生的财务损失。
方案优化:系统会自动推演多种应对预案,如“从备用供应商处采购的成本与时效”、“将其他区域的库存调拨至缺料工厂的可行性”、“调整生产计划优先交付高价值订单的收益”等,并量化对比各个方案的优劣。
价值体现:企业管理者不再是被动等待坏消息,而是可以在风险发生前,基于数据推演选择最优应对策略,将损失降到最低。区块链确保了所有参与方(供应商、物流商、制造商)在同一个可信的数据环境下协作,提升了整个链条的协同效率。
3.2 城市应急管理:打造“全知沙盘”
现代城市是一个庞大的复杂系统,面对地震、台风、内涝等突发事件时,高效的应急指挥至关重要。
模拟场景:城市管理者模拟“如果本市发生7级地震,哪个区域的电网和通信最可能中断?最佳救援路线是什么?”
推演过程:
数据融合:数字孪生城市融合了建筑BIM模型、地下管网GIS数据、交通实时路况、人口热力图、应急资源(消防站、医院)分布等多源RDA。
灾害模拟:输入地震参数后,AI引擎会结合建筑结构数据预测可能的倒塌区域,结合管网数据预测燃气泄漏和停水点,结合交通数据预测道路拥堵和中断情况。
资源调度优化:系统会基于模拟结果,自动规划出避开中断区域的最佳救援路线,并智能调度距离最近、最合适的救援力量。所有信息通过可视化界面实时同步到指挥中心和一线救援人员。
价值体现:实践表明,数字孪生技术可以将突发事件的应急响应时间从15分钟缩短至90秒,响应效率提升超过80%。它将城市应急从“凭经验”的模糊指挥,转变为“按数据”的精准作战。
3.3 工业与能源:迈向“零意外”运维
在发电厂、化工厂、智能制造等领域,设备的稳定运行和能源的高效利用是核心诉求。
预测性维护:通过对设备运行数据(振动、温度等)的持续监测和AI分析,数字孪生可以提前数周甚至数月预测到潜在的故障,并计算出RUL。运维团队可以据此制定精确的维护计划,避免非计划停机造成的巨大损失。相关研究表明,这可将维护成本降低35%-40%。
工艺优化:在虚拟环境中模拟调整工艺参数(如温度、压力、催化剂配比),寻找能效最高、产出最优的“黄金参数组合”,然后再应用到物理产线,实现低风险、高效率的工艺优化。
能源管理:对整个厂区或园区的能源流进行数字孪生建模,预测不同时段的用能负荷,并优化储能、光伏等分布式能源的调度策略。结合区块链,还可以实现园区内企业间的P2P绿电交易,提升能源利用效率和资产价值。
⚖️ 四、挑战与破局之道
尽管预测性数字孪生的前景广阔,但在落地过程中仍面临诸多现实挑战。正视并解决这些问题,是项目成功的关键。
🗺️ 五、落地路线图与最佳实践
%20拷贝-uvun.jpg)
为了避免项目陷入“大而全”的泥潭,建议采用务实、迭代的落地路线。
5.1 战略先行:明确高价值场景
不要为了孪生而孪生。项目启动前,必须与业务部门深度沟通,识别出最能体现价值、投资回报率(ROI)最明确的业务痛点。例如,是解决频繁的设备停机问题,还是优化高能耗的生产环节。
5.2 基建为本:统一数据底座
数据是基础。在全面铺开应用之前,应优先投入资源建立统一的数据接入标准、治理规范和时空数据处理平台。一个干净、标准化的数据底座,将极大加速后续应用的开发。
5.3 敏捷迭代:从试点到推广
选择一个范围可控的试点项目(如一条生产线、一个园区)开始,快速验证技术可行性和业务价值。通过试点积累经验、打磨平台、培养团队,然后将成功的模式逐步复制推广到更广的范围。
5.4 闭环运营:驱动持续进化
预测性数字孪生不是一个交付后就一成不变的系统。必须建立一个持续运营的机制,不断用新的RDA来验证和迭代模型,并将优化的决策应用到物理世界,再观察反馈结果。这个**“预测-执行-反馈”**的闭环,是驱动系统持续进化的核心。
结论
预测性数字孪生,是RDA价值释放的终极形态。它通过将IoT/DePIN供给的实时RDA流作为“血液”,以强大的AI智能引擎为“大脑”,并用区块链可信账本提供“信任基石”,构建了一个能够洞察现在、预见未来的动态决策系统。
从供应链的风险免疫,到城市的应急响应,再到工业的智能运维,预测性数字孪生正在将RDA的价值从被动的事后分析,提升到主动的事前决策。这不仅关乎效率和成本,更关乎在日益复杂和不确定的世界中,我们能否掌握主动权,提升整个系统的韧性。未来,持续完善技术架构、深化数据治理、打破组织壁垒,将是推动这一变革性技术从蓝图走向现实的关键。
📢💻 【省心锐评】
别再把RDA当历史书看了。预测性数字孪生是把RDA变成未来剧本的引擎,它融合AI与区块链,让决策从“看后视镜”变为“用望远镜”,核心价值就是两个字:主动。

评论