【摘要】一项突破性研究通过创新的继续预训练,成功将大语言模型改造为专业级数据分析师,使其在保留语言能力的同时,获得了媲美传统机器学习算法的卓越数据处理与预测能力。

引言
人工智能领域的发展总是伴随着惊喜。当我们习惯于大语言模型(LLM)在文本创作、代码生成和对话交互中展现出的惊人天赋时,也逐渐意识到它们在面对冰冷的数字和复杂的表格数据时,常常显得力不从心。这些模型如同才华横溢的“文科生”,能引经据典、妙笔生花,却在解析数据规律这道“数学题”面前捉襟见肘。
另一方面,传统的机器学习算法,像是严谨专注的“理科生”,在结构化数据的世界里游刃有余,能够精准地执行分类、回归和聚类任务。但它们通常缺乏语言理解的灵活性,每一个新任务都需要人类专家精心设计特征、调整个别模型,难以实现跨领域的自适应学习。
长久以来,这两个领域仿佛两条平行线,各自在自己的轨道上飞速前进。如何将二者优势融合,培养出一个既懂语言又能分析数据的“全能型选手”,一直是业界探索的前沿方向。
最近,一项由中科院大学、华南理工大学和斯坦福大学研究人员联合完成的研究,为这个问题提供了极具启发性的答案。他们开发的MachineLearningLM系统,通过一套创新的训练方法,成功让大语言模型掌握了专业级的数据分析能力。这不仅是一次技术的飞跃,更可能预示着数据科学领域一个新范式的开启。
一、🧩 AI数据分析的“左右为难”:传统机器学习与大语言模型的鸿沟

在深入了解MachineLearningLM的奥秘之前,我们有必要先厘清当前AI数据分析领域面临的核心困境,即传统机器学习与大语言模型之间的能力鸿沟。
1.1、传统机器学习:精于计算的“理科专才”
传统机器学习(Classical Machine Learning)是数据科学的基石。算法如逻辑回归、支持向量机(SVM)、决策树以及集成学习方法(如随机森林和梯度提升树),构成了现代数据分析工具箱的核心。
1.1.1、核心优势
高精度与高效率
在处理结构化数据,特别是表格数据时,这些模型表现极其出色。它们基于明确的数学原理,能够通过特征工程精确捕捉数据中的数值关系。对于金融风控、商品推荐、医疗诊断等依赖数值和分类特征的场景,传统模型往往能以较低的资源消耗达到极高的预测精度。强大的可解释性
许多传统模型,如决策树和线性模型,具有良好的可解释性。这意味着我们不仅知道模型的预测结果,还能清晰地理解模型是依据哪些特征、通过何种逻辑得出该结果的。在金融、法律和医疗等高风险领域,这种可解释性至关重要。成熟的生态与易部署性
经过数十年的发展,传统机器学习已经拥有非常成熟的工具链(如Scikit-learn)和部署方案。模型通常体积较小,推理速度快,可以方便地部署在各种环境中,包括资源受限的边缘设备。
1.1.2、固有局限
处理非结构化数据的短板
传统模型难以直接处理文本、图像、音频等非结构化数据。它们需要复杂且耗时的特征工程,将这些数据转换为机器可以理解的数值特征。这个过程严重依赖领域专家的知识,并且转换过程可能丢失大量信息。迁移能力弱
为特定任务训练的模型通常难以直接应用于其他任务。每个新问题都需要重新进行数据准备、特征工程和模型调优,缺乏“举一反三”的泛化能力。
1.2、大语言模型:通晓文墨的“文科尖子”
近年来,以Transformer架构为基础的大语言模型(LLM)取得了革命性进展。它们通过在海量文本语料上进行预训练,学会了深刻的语言规律和世界知识。
1.2.1、核心优势
强大的语言理解与生成
LLM的核心优势在于其无与伦比的自然语言处理能力。它们能够理解复杂的语义、上下文和语用,并生成流畅、连贯且富有逻辑的文本。卓越的上下文学习(In-Context Learning)能力
LLM具备强大的**zero-shot(零示例)和few-shot(少示例)**学习能力。用户只需在提示(Prompt)中给出任务描述或几个示例,模型就能迅速理解任务意图并执行,无需重新训练模型。这种灵活性使其能够适应无穷无尽的新任务。自动特征学习与跨领域泛化
LLM能够从原始文本中自动学习高级、抽象的特征表示,摆脱了对人工特征工程的依赖。其强大的泛化能力使其能够在不同领域之间迁移知识。
1.2.2、固有局限
数值推理能力的欠缺
LLM的“阿喀琉斯之踵”在于处理结构化数值数据。它们在进行精确的数学计算和逻辑推理时,表现非常不稳定。将一堆数字表格交给LLM,让它找出其中的统计规律,其表现往往不如一个简单的传统机器学习模型。这主要是因为LLM的训练目标是预测下一个词元(token),而非优化数值计算的精度。“幻觉”与不稳定性
LLM有时会产生与事实不符的“幻觉”内容。在数据分析中,这种不确定性是致命的。此外,输入示例的顺序、格式的微小变化都可能导致其输出结果产生巨大波动。高昂的资源成本
LLM的训练和推理需要巨大的计算资源,部署成本高昂,这限制了其在许多场景下的应用。
1.3、鸿沟的本质:为何“文理兼修”如此之难
传统机器学习与大语言模型之间的鸿沟,根植于其底层设计哲学和技术实现的不同。下表清晰地展示了二者的核心差异。
LLM在数值处理上的困难,很大程度上源于其“分词(Tokenization)”机制。例如,数字“123.45”可能被拆分为“123”、“.”和“45”三个独立的词元。这种碎片化的表示方式破坏了数字作为一个整体的语义,使得模型难以进行精确的数值比较和运算。
正是这种深刻的内在差异,使得打造一个“文理兼修”的AI模型成为一项极具挑战性的任务。
二、🚀 MachineLearningLM的诞生:一场精心设计的“全能选手”培养计划
面对上述挑战,研究团队没有选择从零开始,而是构想了一套巧妙的“改造”计划,旨在将一个已经很聪明的“文科生”培养成一位数据分析大师。这个计划的核心是**“继续预训练”(Continued Pretraining)**。
2.1、选拔“优等生”:基于Qwen-2.5-7B-Instruct的起点
计划的第一步是选择一个具有优良潜质的基础模型。研究团队选择了Qwen-2.5-7B-Instruct,这是一个拥有70亿参数的指令微调模型。选择它的原因在于,它本身已经具备了强大的语言理解和遵循指令的能力,相当于一个智商高、听话的“学生”,为后续的专业训练奠定了坚实的基础。
2.2、构建“超级题库”:三百万道合成任务的锤炼
要让一个“文科生”学会数学,最好的方法就是让他做大量的数学题。研究团队为MachineLearningLM构建了一个规模空前的“数据分析题库”。
这个题库并非随意拼凑,而是基于**结构因果模型(Structural Causal Models, SCM)**科学地生成。SCM能够模拟现实世界中变量之间的因果关系,从而创造出逻辑上合理且模式多样的数据。
规模宏大:研究人员共生成了超过三百万个不同的表格数据分析任务。
领域广泛:这些任务覆盖了金融、医疗、生物、社会科学等多个领域,确保模型具备广泛的适用性。
多示例学习:每个任务都包含8到1024个不等的示例(样本)。这专门用于训练模型在拥有更多参考信息时,做出更准确预测的能力,即**“多示例上下文学习”(Many-shot In-Context Learning)**。
通过在这个庞大的题库上进行训练,MachineLearningLM得以反复练习从一堆看似杂乱的数字中发现规律、建立模型并进行预测的能力。
2.3、引入“金牌助教”:随机森林算法的引导式教学
直接让一个LLM去学习复杂的数值规律,很容易导致训练过程不稳定甚至崩溃。为了解决这个问题,研究团队引入了一个“金牌助教”——随机森林(Random Forest)算法。
随机森林是传统机器学习中非常强大且稳定的集成算法,尤其擅长处理表格数据。在训练过程中,它的角色如下:
提供高质量示范:对于每一个数据分析题目,首先由随机森林模型给出一个预测结果。
生成监督信号:随机森林的预测结果,作为一种可靠的“答案”,被用来监督和引导LLM的学习。LLM的任务不仅是预测最终的标签,还要学习拟合随机森林给出的预测概率。
稳定训练过程:这种“教师-学生”模式,为LLM在探索复杂的数值空间时提供了一个稳定的锚点,有效避免了模型在训练初期因找不到方向而产生混乱。
这个过程就像一位经验丰富的老师,手把手地教学生如何解题。学生先模仿老师的思路,掌握了基本方法后,再逐步形成自己的独立解题能力。
三、🛠️ 揭秘核心技术:让AI“看懂”数据的独门绝技
%20拷贝-yaij.jpg)
除了宏观的训练策略,MachineLearningLM的成功还得益于其在数据处理层面的一系列精妙设计。这些技术细节,是它能够高效、准确理解数据的关键。
3.1、高效编码:从自然语言到“电报码”的进化
如何将表格数据高效地输入给LLM,是一个核心问题。传统方法可能会使用冗长的自然语言描述,例如:
“样本1的特征A是0.5,特征B是‘男性’,特征C是120.7,其分类结果是1。”
这种方式信息密度极低,一个短小的上下文窗口装不了几个样本。
MachineLearningLM采用了一种极其紧凑的表格格式,类似于“电报码”。它直接用逗号分隔特征值,用竖线分隔特征和标签,用换行符分隔不同样本。
示例:29370,博士学位,-12.34%|1
这行简洁的文本,清晰地表达了“收入是29370,教育程度是博士学位,年增长率是-12.34%,分类结果是1”的完整信息。通过这种方式,同样长度的上下文可以容纳数十倍甚至上百倍的数据量,为“多示例学习”提供了物理基础。
3.2、整数化魔法:巧妙规避小数陷阱
前面提到,LLM处理小数时存在“分词”问题。比如,模型很难理解“1.9”和“1.11”的大小关系,因为它可能会按字符串顺序比较“11”和“9”,从而得出“1.11”比“1.9”大的错误结论。
为了彻底解决这个问题,研究团队采用了一个极为巧妙的技巧:数值整数化。
标准化:首先,对数据集中每一列的数值特征进行标准化处理。
线性映射:然后,将标准化后的数值线性映射到0到999的整数区间内。
这个简单的操作带来了巨大的好处:
避免小数分词:所有数字都变成了整数,不再有小数点,从根本上解决了小数被错误切分的问题。
统一词元长度:每个数字(0-999)在大多数分词器中都只占用一个词元(token)。这使得模型能够以统一的“粒度”看待所有数值,更容易比较大小和发现规律。
提升处理效率:紧凑的整数表示进一步提高了上下文的信息密度。
3.3、批量推理与鲁棒性:效率与稳定性的双重保障
为了提升实际应用中的效率和可靠性,MachineLearningLM还集成了两种高级机制。
3.3.1、批量预测(Batch Prediction)
传统方法中,LLM一次只能处理一个预测请求。而MachineLearningLM支持序列级的批量处理。它可以将多达50个不同的预测查询打包成一个长序列,一次性输入模型进行统一推理。这就像一位大厨同时烹饪50道不同的菜,极大地提升了推理吞吐量。
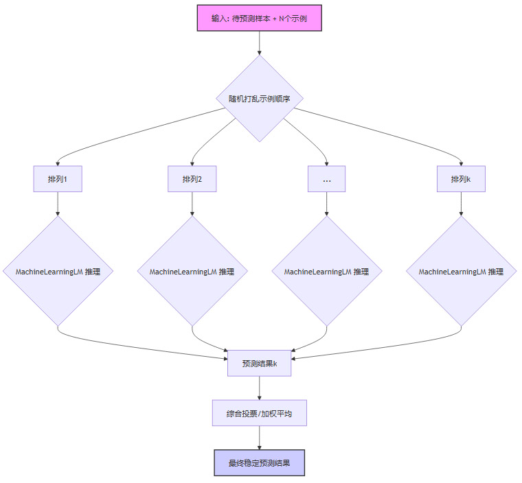
3.3.2、顺序鲁棒性(Order Robustness)
LLM的预测结果有时会对输入示例的顺序非常敏感。为了克服这个不稳定性,MachineLearningLM引入了一种类似“专家会诊”的机制。在进行预测时,它会:
随机打乱:将上下文中的示例(shots)进行多次随机顺序排列。
多次预测:对每种排列顺序都进行一次预测。
加权投票:最后,综合所有预测结果进行投票,得出最终答案。
这个过程可以用下面的流程图来表示:

通过这种方式,模型摆脱了对特定顺序的依赖,其预测结果变得更加稳定和可靠。
四、📊 实战见真章:MachineLearningLM的惊艳表现
理论上的精妙设计,最终需要通过实践来检验。研究团队在200个来自不同领域的真实世界数据分析任务上,对MachineLearningLM进行了全面评测。
4.1、跨领域任务大考:超越基准模型的卓越性能
评测结果显示,MachineLearningLM的表现令人印象深刻。在与包括GPT-5-mini等强大基准模型的对比中,它取得了显著优势。
从上表可以看出,MachineLearningLM的准确率比其他大语言模型高出13-16个百分点,已经非常接近身经百战的传统机器学习强者——随机森林。这标志着大语言模型在结构化数据分析能力上,首次实现了从“玩票”到“专业”的质变。
4.2、具体案例剖析:从银行到医疗的精准预测
在具体的应用案例中,MachineLearningLM展现了其强大的“学习曲线”。
案例一:银行客户流失预测
这是一个典型的二分类任务。随着提供给模型的历史客户数据(示例)增多,其预测准确率持续攀升。
可以看到,传统LLM在示例增多后很快遇到瓶颈,而MachineLearningLM的准确率随示例数量单调提升,展现了真正的“多示例学习”能力。
案例二:医疗风险评估
在另一个更复杂的医疗风险评估任务中,这种学习能力同样显著。
准确率从最初的43.8%飙升至78.3%,这种巨大的提升幅度在传统LLM中是难以想象的,证明了MachineLearningLM能够从数据中有效学习复杂的潜在模式。
4.3、通用能力检验:“数学”进步,“语文”不退步
一个关键问题是,在专攻“数学”之后,这个模型的“语文”能力是否会退步?研究团队在多个语言理解基准测试(如MMLU)上对MachineLearningLM进行了检验。
结果显示,MachineLearningLM在获得强大数据分析能力的同时,其原有的语言理解和推理能力几乎没有损失。它真正成为了一个“文理兼备”的全能选手。
五、🌐 深远影响与未来展望:AI数据分析的新范式
%20拷贝-cxmk.jpg)
MachineLearningLM的出现,其意义远不止于一个新模型的诞生,它更可能开启AI数据分析的一个全新时代。
5.1、降低技术门槛:从“炼丹”到“喂饭”的转变
传统的数据分析流程,通常需要数据科学家花费大量时间进行特征工程、模型选择和参数调优,这个过程被戏称为“炼丹”。
而MachineLearningLM的模式,更像是“喂饭”。用户不再需要成为算法专家,他们只需要:
准备数据:整理好带有标签的示例数据。
提供示例:将足够多的示例“喂”给模型。
模型就能自动学习其中的规律并进行预测。这种模式极大地降低了数据分析的技术门槛和人力成本,使得更多中小型企业和非技术背景的业务人员,也能够利用AI从数据中挖掘价值。
5.2、融合之路:LLM与传统机器学习的未来
MachineLearningLM的成功,为LLM与传统机器学习的深度融合指明了一条可行的道路。它证明了,通过巧妙的继续预训练和架构设计,我们可以让这两个看似不同范式的技术取长补短。
未来,我们可能会看到更多类似的融合模型出现。例如,将LLM的语义理解能力与图神经网络(GNN)的空间推理能力结合,用于处理复杂的知识图谱;或者将LLM与时间序列模型结合,用于更精准的金融市场预测。
5.3、局限与前路:仍需跨越的障碍
尽管MachineLearningLM取得了巨大成功,但它并非万能。
数据依赖性:它的强大能力建立在高质量、大规模的合成训练数据之上。在面对现实世界中某些高度抽象或极端专业的领域(如基因序列分析)时,其表现可能仍然不如那些为该领域专门设计的算法。
研究阶段:目前,MachineLearningLM仍主要处于研究阶段,距离成为一个开箱即用、大规模商用的产品还有一段路要走。其部署和维护成本也需要进一步优化。
未来的研究方向可能包括:探索更高效的训练方法,减少对合成数据的依赖;以及将这种能力扩展到更大规模的模型上,探索其性能上限。
总结
MachineLearningLM的问世,是人工智能发展道路上的一个重要里程碑。它通过创新的继续预训练框架、巧妙的“教师-学生”引导机制以及一系列高效的数据编码技术,成功地弥合了长期存在于大语言模型与传统机器学习之间的能力鸿沟。
这项研究首次证明,大语言模型不仅可以理解语言,同样可以被教会如何“理解”数据。它不再是一个偏科的“文科生”,而成长为一个能够处理复杂数值任务、具备专业级数据分析能力的“全能学霸”。
这不仅为自动化数据科学提供了一个强大的新工具,更重要的是,它为构建更通用、更强大的AI系统开辟了一条全新的技术路径。随着这项技术的不断成熟和普及,未来的数据分析工作将变得前所未有的简单和高效,AI也将在更多行业和场景中,从一个辅助工具,真正转变为推动业务发展的核心引擎。
对于有兴趣深入探索的技术爱好者,可以通过以下途径获取更多信息:
GitHub仓库:https://github.com/HaoAreYuDong/MachineLearningLM
Hugging Face模型:https://huggingface.co/MachineLearningLM
📢💻 【省心锐评】
它没重新发明轮子,而是给语言模型的轮子装上了数据分析的强劲引擎。这标志着AI从“分科”走向“通才”的关键一步,未来数据科学家的工作模式将被彻底改变。

评论