【摘要】企业级提示词案例库正成为企业智能化转型的核心基建。本文系统梳理其架构设计、RPA集成、自动化代码生成、开源生态、全场景应用与未来趋势,深度解析从客服到财务的全链路智能自动化落地路径。
引言
在数字化浪潮席卷全球的今天,企业运营正经历着前所未有的智能化变革。无论是财务报表的自动生成,还是客服工单的智能分拣,企业对高效、智能、可追溯的自动化需求日益增长。企业级提示词(Prompt)案例库,作为AI与RPA(机器人流程自动化)深度融合的产物,正逐步成为企业提升运营效率、优化流程、降低成本和增强竞争力的关键工具。通过结构化模板、自动化代码生成、开源社区协作与动态进化机制,企业能够实现从基础问答到复杂决策的全链路智能自动化。
本文将以“企业级提示词案例库:从客服到财务的全场景模板”为主题,围绕RPA流程集成、自动化代码生成、开源社区贡献等核心要点,结合最新行业实践与技术趋势,系统梳理企业级提示词案例库的建设与应用路径。文章将从架构设计、技术支撑、生态建设、典型场景、未来趋势等多个维度,深度挖掘企业级提示词库的技术内涵与商业价值,助力企业在智能时代实现从“可用”到“卓越”的跨越。
一、🧩架构设计与动态进化

1.1 多层级结构化模板:标准化与灵活性的统一
企业级提示词库的架构设计,决定了其可扩展性、可维护性与智能化水平。主流实践普遍采用多层级结构化模板,兼顾标准化与灵活性,确保各类业务场景下的高效适配。
1.1.1 四层结构设计
这种分层结构不仅提升了模板的可读性和可维护性,还为后续的自动化代码生成和流程集成打下了坚实基础。
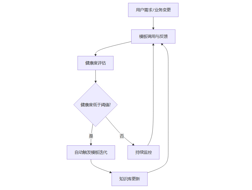
1.1.2 动态知识更新与健康度评估
企业级提示词库的生命力在于其动态进化能力。通过自动迭代机制,系统能够根据用户反馈、未解决问题频次、政策法规变动等因素,自动标记并更新模板内容。健康度指标体系则通过调用频次、用户满意度、版本兼容性等多维度数据,动态评估模板有效性,并在大模型升级(如GPT-5发布)时自动触发模板迭代,确保知识库始终保持行业前沿。
1.1.3 多模态与跨部门协同
随着多模态AI技术的成熟,企业级提示词库正逐步支持文本、语音、图片等多种输入方式,极大提升了用户体验和问题解决效率。同时,采用“中央知识库+部门专属库”的分级管理模式,既保障了基础模板的全员共享,又通过分级授权保护了行业专属或核心方法论的知识安全,实现高效协同与知识沉淀。
1.2 架构进化流程图

二、⚙️技术支撑与智能增强
2.1 RPA流程集成:无缝自动化的基石
RPA以其非侵入性和高兼容性,成为企业自动化转型的首选。通过与ERP、CRM、财务、客服等系统的无缝集成,RPA能够实现跨平台自动化,无需大规模IT改造,极大降低了企业的技术门槛和实施成本。
2.1.1 典型应用场景
自动化发票处理
报销审核与银企对账
工单分拣与智能回复
库存监控与采购申请
简历筛选与人力资源管理
2.1.2 成效数据
某大型集团通过RPA集成,月度财务报告编制时间从72小时缩短至8小时,准确率提升至98%。在客服场景中,工单分拣与智能回复自动化后,首问解决率提升至89%,平均响应时间大幅缩短。
2.2 自动化代码生成:降本增效的利器
2.2.1 无/低代码平台
现代RPA平台普遍支持无代码或低代码开发,业务人员可通过拖拽界面或自然语言提示词,快速生成自动化脚本,极大降低了自动化应用的技术门槛。
2.2.2 流程图转代码
用户可上传业务流程图,通过提示词自动生成Python等脚本,实现业务逻辑的自动化。模板中可嵌入版本兼容性说明和安全警示,确保代码的可靠性与可维护性。
2.2.3 安全与兼容性约束
在自动化代码生成过程中,模板可自动检测并提示潜在的安全风险与兼容性问题,确保自动化流程的稳定运行和数据安全。
2.3 智能风险评估与思维链(CoT)技术
2.3.1 CoT增强推理
通过强制AI展示“数据采集→指标计算→阈值比对→结论生成”的完整推理路径,显著提升报告的逻辑性和可追溯性。在金融与财务场景中,风险评估报告的逻辑完整性提升72%,合规性和透明度大幅增强。
2.3.2 典型流程示例
三、🌐开源社区与生态共建

3.1 开源平台与社区贡献:创新与协作的双轮驱动
开源RPA平台(如DeepSeek、Robot Framework等)为企业提供了灵活、可定制的自动化工具。企业通过贡献自动化脚本、模板和最佳实践,推动行业创新与知识共享。开放API与模板共享机制,使得社区开发者能够补充多语言、特定平台规则,适用范围从单一场景扩展至跨行业、跨境应用。
3.1.1 贡献与反馈闭环
企业通过贡献模板获得技术反馈和行业认可,社区用户贡献量占比高,模板迭代速度提升3倍。社区协作不仅加速了模板的完善,也促进了行业标准的形成。
3.2 权限管理与数据安全:保障知识产权与合规
3.2.1 分级权限管理
基础模板对社区开放,行业专属或核心方法论仅限内部授权访问,保障知识产权和数据安全。
3.2.2 本地化部署与数据脱敏
敏感信息(如订单号、手机号)自动脱敏,数据存储于企业私有云,违规内容识别准确率达99.6%。本地化部署确保企业核心数据不出境,满足各类合规要求。
四、🛠️全场景模板应用举例
4.1 客服场景:智能分拣与知识沉淀
4.1.1 自动分拣工单
通过关键词自动分配工单至对应客服组,结合情绪识别与问题归类,生成处理建议。多轮对话与动态知识库结合,首问解决率从68%提升至89%,平均响应时间大幅缩短。
4.1.2 模板示例
4.2 财务场景:自动化与合规并重
4.2.1 发票自动处理
自动下载、识别、校验发票,生成台账并推送至财务系统。报销审核与对账流程自动化后,审批效率提升,数据准确性显著增强。
4.2.2 风险评估报告
强制展示指标计算与风险结论,确保合规性和可追溯性。模板中嵌入思维链推理路径,提升报告透明度。
4.2.3 模板示例
4.3 供应链与人力资源:高效协同与智能筛选
4.3.1 库存监控与采购
实时监控库存,低于阈值自动生成采购申请,提升供应链响应速度与库存周转率。
4.3.2 简历筛选
自动匹配岗位要求,生成初步面试名单,提升招聘效率与人才匹配度。
4.4 场景应用流程图

五、🚀未来趋势与落地建议

5.1 智能化升级与自适应进化
企业级提示词案例库正加速与AI大模型深度融合,推动自动化从“规则驱动”向“智能决策”演进。未来,RPA与AI大模型的结合将实现:
智能决策:自动识别业务异常、风险预警、自动生成决策建议。
自适应进化:模板库具备自学习与自适应能力,自动适配新业务场景和大模型升级。
多模态智能:支持文本、语音、图像等多模态输入,提升复杂场景下的自动化能力。
5.2 行业垂直深化与价值量化
随着行业需求的多样化,企业级提示词库将不断扩展行业专属模板,覆盖法律、医疗、制造、零售等垂直领域。通过量化评估体系,企业可精准计算模板调用节省的工时、API费用等,形成ROI分析报告。例如:
关键条款召回率、咨询准确率等指标也将持续提升,推动行业智能化水平跃升。
5.3 人机协作与人才培养
企业级提示词库的推广不仅是技术升级,更是组织能力的提升。企业应积极推动人机协作模式,培养员工RPA与AI应用能力,形成“人机共创、持续优化”的自动化生态。通过内部培训、案例复盘、知识共享等机制,激发员工创新活力,持续优化自动化流程。
5.4 数据安全与合规保障
在智能自动化加速落地的同时,数据安全与合规保障成为企业关注的重中之重。企业级提示词库需严格遵循数据安全与合规要求,确保核心数据与业务流程安全可控。具体措施包括:
分级权限管理,敏感数据脱敏处理
本地化部署,数据不出境
自动违规内容识别与审计追踪
合规性模板嵌入,自动提示政策风险
5.5 未来发展蓝图
企业级提示词案例库的未来发展,将呈现以下趋势:
平台化与生态化:企业将构建统一的提示词管理平台,实现跨部门、跨业务线的知识共享与流程协同,形成企业级智能自动化生态。
智能化与个性化:模板库将具备自适应进化能力,自动适配不同业务场景和用户需求,实现个性化智能服务。
开源与共建:企业与开源社区深度协作,共同推动行业标准制定与技术创新,形成开放共赢的智能自动化生态圈。
价值量化与反哺:通过量化评估体系,企业可持续追踪自动化带来的价值回报,反哺业务创新与组织升级。
结论
企业级提示词案例库的构建,是技术创新与组织协作的双重变革。通过多层级结构化模板、RPA流程集成、自动化代码生成、开源生态共建和动态进化机制,企业能够实现从客服到财务的全场景智能自动化,形成知识沉淀、智能应用与价值反哺的闭环体系。未来,随着AI大模型和自动化技术的持续进化,企业级提示词库将成为数字化转型的核心基建,助力企业在智能时代实现从“可用”到“卓越”的跨越。
企业在推进提示词案例库建设时,应注重架构的标准化与灵活性,强化技术支撑与安全保障,积极参与开源社区共建,持续拓展行业应用场景。通过人机协作与人才培养,企业将不断提升自动化水平与创新能力,赢得数字化时代的竞争优势。
💬 【省心锐评】
“提示词库是AI时代的SQL——谁掌握高质量模板体系,谁就掌控数据价值的提取权。”

评论