【摘要】OpenAI紧急发布GPT-5.2,精准定位“最强职场模型”,以应对谷歌Gemini 3的竞争压力。此举标志着AI从通用助手向深度赋能专业工作流的生产力工具演进。
引言
AI领域的竞争节奏正在以超乎想象的速度加快。距离上一代模型发布不足一月,OpenAI便推出了GPT-5.2,这一举动并非寻常的产品迭代,更像是一次精准的战略反击。其背后,是谷歌Gemini 3系列在多模态与推理效率上所带来的巨大市场压力,行业内称之为“红色警报”。OpenAI通过紧急收缩非核心业务线,将全部资源聚焦于主模型研发,最终交出了这份答卷。GPT-5.2的核心目标极为明确,它不再追求泛泛的通用能力,而是剑指专业知识工作领域,致力于成为重塑职场生产力范式的关键变量。这篇文章将从技术架构、应用场景和行业影响等多个维度,深度剖析GPT-5.2的技术内涵及其可能带来的变革。
一、🎯 发布背景与战略驱动
%20拷贝-vdvl.jpg)
GPT-5.2的问世,深刻反映了当前大模型赛道的竞争烈度与战略选择。理解其背后的驱动力,是看清未来技术走向的第一步。
1.1 竞争压力下的“红色警报”
大模型领域的竞争已进入白热化阶段。谷歌发布的Gemini 3系列,凭借其原生的多模态架构和在特定任务上的高效推理表现,对OpenAI构成了直接挑战。Gemini 3不仅在技术指标上紧追不舍,更在产品宣传和市场渗透上展现出强大的攻势。这种压力迫使OpenAI必须迅速做出反应,以巩固其市场领先地位和技术话语权。“红色警报”并非夸张,它代表着一旦在关键技术节点上落后,就可能面临用户流失和生态优势削弱的风险。
1.2 资源聚焦的“内向型”战略
面对外部挑战,OpenAI采取了果断的内部战略调整。公司紧急叫停了广告、资讯等多个探索性的侧翼项目,将顶尖的研发人才和宝贵的计算资源全部重新分配至主模型的攻坚任务上。这种“All-in”式的资源聚焦策略,具备以下几个特点:
目标单一化:将“打造业界最强的生产力模型”作为唯一目标,避免资源分散。
迭代速度最大化:通过集中力量,大幅缩短了模型的研发、训练和测试周期,实现了不足一月的快速迭代。
防御性与进攻性兼备:既是防御Gemini 3侵蚀市场份额的举措,也是主动定义下一代AI生产力标准的主动出击。
下表清晰展示了近期主要大模型的发布节奏,直观反映了这场技术竞赛的加速度。
1.3 从“技术展示”到“价值创造”
早期的大模型竞争,更多围绕着参数量、跑分和通用对话能力等“技术展示”性质的指标。GPT-5.2的发布,标志着竞争焦点正全面转向**“商业价值创造”。OpenAI明确将其定位为“创造经济价值”的工具,强调其在真实业务流程中的可落地性。这意味着模型的评估标准不再仅仅是回答问题的巧妙程度,而是能否实实在在提升工作效率、降低运营成本、赋能业务创新**。
二、🚀 核心定位与能力跃迁
GPT-5.2最核心的变化在于其定位的精准化,以及由此带来的能力模型的根本性跃迁。它不再是一个无所不能但可能样样不精的“瑞士军刀”,而是一套为专业人士打造的精密工具组。
2.1 定位“迄今最强专业知识工作模型”
这一定位本身就蕴含了深刻的技术取向。
场景聚焦:模型在训练数据、微调目标和架构设计上,都向专业知识领域倾斜。例如,可能增加了海量的专业论文、代码库、财务报告、法律文书等高质量语料的权重。
任务导向:优化的目标不再是生成流畅的日常对话,而是精准、可靠、结构化地完成复杂工作任务。这要求模型具备更强的逻辑推理、指令遵循和工具使用能力。
可靠性优先:在专业场景中,一个错误的数字或一行有bug的代码可能造成巨大损失。因此,GPT-5.2在设计上必然会把减少幻觉(Hallucination)和提升事实准确性放在比创意性更高的优先级。
2.2 从“能写”到“能干活”的能力跃迁
这是GPT-5.2与前代模型最本质的区别。过去的AI擅长“写”,比如写邮件、写文案、写代码片段。而GPT-5.2的目标是“干活”,即端到端地完成一个完整的工作流。
这种跃迁体现在模型能够:
自主拆解任务:用户只需给出高层级的目标,如“分析这份季度财报并制作一份面向管理层的PPT”,模型能自主将任务拆解为“读取财报数据 -> 识别关键指标 -> 进行同比环比分析 -> 提炼核心观点 -> 生成PPT大纲 -> 填充内容与图表建议”等多个步骤。
跨模态信息融合:能够同时处理一份PDF财报、几张Excel截图和一个会议纪要文本,从中整合信息,形成统一的分析报告。
维持长任务上下文:在持续数小时的多轮交互中,始终记得项目的初始目标、历史讨论和中间产出,表现得更像一个真正的“虚拟业务助理”,而不是一个有短期记忆的问答机器人。
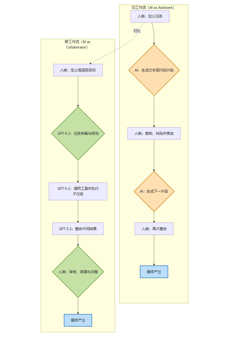
我们可以用一个流程图来展示这种工作模式的演进。

这个流程图清晰地显示,人类的角色从繁琐的执行和整合,转变为更高层次的目标设定、过程监督和最终决策。
三、🛠️ 核心技术特征解析
%20拷贝-zklf.jpg)
支撑GPT-5.2实现能力跃迁的,是一系列底层的技术升级。作为技术架构师,我们更关心其“引擎盖”下的变化。
3.1 多版本产品形态细分
首次采用“三版本细分”策略,是OpenAI在产品成熟度和市场理解上迈出的一大步。这类似于数据库产品会区分为OLTP(联机事务处理)和OLAP(联机分析处理)版本,针对不同负载进行优化。
这种细分策略,使得企业可以根据具体应用场景的性能和成本要求,选择最合适的模型,从而实现ROI(投资回报率)的最大化。
3.2 推理效率与稳定性的显著提升
官方宣称推理效率普遍提升约40%,这在实际应用中意味着更低的用户等待时间和更高的吞吐量。实现这一点的技术路径可能包括:
架构优化:更高效的注意力机制(Attention Mechanism)变体,如FlashAttention-3或更先进的架构。
混合专家模型(MoE)的进化:可能采用了更智能的路由算法,使得每次推理只激活一小部分参数,同时保证了结果的准确性。路由的稳定性提升,也减少了在复杂任务中因专家选择不当导致的性能波动。
投机性解码(Speculative Decoding):使用一个更小、更快的草稿模型来预测序列,然后由主模型一次性验证。这种方法在保持高质量输出的同时,能显著降低生成每个Token的平均延迟。
稳定性的提升同样关键。在端到端的工作流中,任何一个环节的中断都会导致整个任务失败。GPT-5.2在长序列生成和多步推理中的稳定性增强,确保了其能够可靠地完成从数据拉取、分析到报告输出的全链路任务,减少了需要人工干预的“断点”。
3.3 原生多模态能力的深度融合
GPT-5.2在多模态能力上实现了关键突破,尤其是在专业场景的视觉理解上。
从“看图说话”到“图表推理”:它不再是简单地描述一张图里有什么,而是能够理解图表的逻辑。例如,它可以识别柱状图的坐标轴、图例,并分析出“Q3销售额环比增长15%,主要由华东地区贡献”。
软件界面理解(GUI Comprehension):能够解析软件应用的截图,识别出按钮、输入框、菜单等UI元素,并理解它们的功能。这为实现更高层次的RPA(机器人流程自动化)奠定了基础,AI可以直接“看懂”并操作图形界面。
视频内容结构化:初步支持对视频内容的理解,能够将会议录像或产品演示视频转化为结构化的文字纪要、操作步骤或关键决策点。
官方数据显示,其在图表推理和软件界面理解等场景的错误率降低了约一半,这是一个非常显著的进步。
3.4 面向企业的安全与定制化增强
企业级应用是GPT-5.2商业化的主战场。为此,OpenAI在安全和定制化方面做了重点加强。
数据隐私与合规:提供了更强的安全保障机制,如VPC(虚拟私有云)部署选项、更严格的数据处理协议,以满足金融、医疗等行业的合规要求。
可控的定制化:企业可以利用私有数据对模型进行更安全、更高效的微调(Fine-tuning),同时保证数据不出域。这使得模型能够学习特定行业的“黑话”和业务流程。
增强的函数调用(Function Calling):API在工具使用方面更加可靠,能够更精准地调用外部API和内部系统,这是实现AI Agent与企业现有IT生态无缝集成的关键。
四、💼 对专业知识工作的直接赋能场景
理论上的技术提升,最终要落实到具体的应用场景中。GPT-5.2在多个核心职场场景中展现了直接的赋能潜力。
4.1 文档与知识处理
这是知识工作者耗时最多的任务之一。GPT-5.2能够扮演一个不知疲倦的专家级分析师。
长篇报告速读与摘要:输入一份上百页的行业研究报告或公司年报,模型能在几分钟内提炼出核心观点、关键数据和风险提示,并以结构化的形式呈现。
合同与法规审查:辅助法务人员快速审查合同条款,识别潜在风险、不一致性或缺失条款。它能对比不同版本的合同,高亮显示所有变更。
知识库构建与问答:将企业内部杂乱的文档(如Wiki、SOP、技术手册)转化为一个智能知识库。员工可以用自然语言提问,模型能精准地从海量文档中找到答案并给出解释。
4.2 办公自动化与内容生成
GPT-5.2将办公软件的使用体验提升到了一个新的层次。
智能表格处理:用户可以用自然语言命令Excel或Google Sheets进行复杂操作,如“将所有销售额低于1000的行标记为红色,并按区域进行数据透视,计算平均客单价”。
PPT端到端生成:从一个简单的想法或一份Word文档开始,模型可以自动生成包含大纲、内容、图表建议甚至初步视觉设计的完整PPT草稿。人类的工作从“制作”变为“精修”。
高质量邮件与方案撰写:能够根据上下文(如之前的邮件往来、会议纪要)撰写专业、得体的商务邮件和项目方案初稿,极大地节省了沟通成本。
4.3 数据分析与商业智能
让数据分析能力不再是数据科学家的专属。
自然语言驱动的数据探索:业务人员可以直接用“人话”向数据仪表盘提问,如“上个月哪个产品的退货率最高?和促销活动有关吗?”,模型会自动查询数据并生成可视化图表来回答问题。
图表解释与洞察提炼:上传一张复杂的图表截图,模型可以解释图表的含义,并从中发现人类可能忽略的趋势或异常点。
预测性分析辅助:基于历史数据,模型可以辅助进行初步的趋势预测和情景分析,为业务决策提供数据支持。
4.4 研发与IT运维
对于技术人员,GPT-5.2是一个强大的编程伙伴和系统助手。
大规模代码库理解:能够快速“阅读”并理解一个包含数百万行代码的复杂工程,回答关于代码结构、函数依赖、业务逻辑等问题,极大地缩短了新员工上手项目的时间。
自动化代码生成与重构:不仅能生成代码片段,还能根据需求文档或高级描述,生成完整的类或模块。它还能对现有代码提出重构建议,以提高代码质量和可维护性。
智能Bug定位与修复:当出现Bug时,模型可以分析错误日志、堆栈信息和相关代码,快速定位问题根源,并给出修复建议甚至直接生成修复补丁。
自动化运维脚本:根据运维需求(如“编写一个脚本,每天凌晨检查服务器磁盘空间,超过90%就发送告警邮件”),自动生成Shell、Python等运维脚本。
下面是一个研发流程中GPT-5.2介入的示意图。

这个序列图展示了GPT-5.2如何深度嵌入软件开发生命周期(SDLC),从需求理解、代码编写、测试到问题修复,全程提供支持。
五、👤 对职场个体的影响
%20拷贝-cste.jpg)
GPT-5.2的普及,将对知识工作者的工作内容、技能要求和职业发展路径产生结构性影响。这并非简单的工具替换,而是一场深刻的生产关系重塑。
5.1 工作内容的结构性变迁
最直接的变化是,大量常规性、模板化的脑力劳动将被大幅自动化。这迫使个体将精力从“执行”转向更高价值的环节。
自动化区域:报告初稿撰写、会议纪要整理、基础数据收集与可视化、代码模板生成等任务,将越来越多地由AI完成。这些工作通常遵循明确的规则和模式,是AI的优势领域。
人类价值高地:人类的比较优势将集中在以下几个方面。
问题定义与目标设定:提出正确的问题,远比找到答案更重要。定义一个清晰、有价值、可被AI理解的任务目标,是所有工作流的起点。
批判性思维与结果验证:AI的输出并非永远正确。辨别其输出中的事实错误、逻辑漏洞和潜在偏见,并进行修正,是人类不可或缺的“审核者”角色。
复杂沟通与情感交互:处理与客户、团队成员之间的微妙关系,进行谈判、激励和建立信任,这些依赖深度共情和社交智能的任务,AI短期内无法胜任。
跨领域创新:将不同领域的知识和经验进行非线性组合,产生颠覆性的想法和解决方案,这依然是人类创造力的核心。
下表对比了传统工作模式与AI协作模式下,个体工作内容的重心变化。
5.2 “AI协作能力”成为新基本功
未来,“会不会用AI”将不再是一个加分项,而是像“会不会用Office”一样的基础技能。这种“AI协作能力”并非简单地会提问,它是一个包含多个层次的综合能力。
任务结构化能力:能够将一个模糊的业务需求,拆解成一系列清晰、具体、可执行的步骤,并将其转化为AI能够理解的指令序列。这本质上是一种面向AI的系统设计思维。
高质量提示工程(Prompt Engineering):掌握提供充足上下文、设定明确角色、给出清晰约束和示例(Few-shot Learning)的技巧,以引导模型产出高质量、符合预期的结果。
多模态与工具链整合能力:熟练地让AI处理文本、图片、代码等多种类型的数据。更重要的是,懂得如何将GPT-5.2的API与自动化脚本(如Python)、企业内部系统、第三方应用(如Zapier)连接起来,构建个性化的自动化工作流。
5.3 不同岗位的技能演进
每个专业岗位都需要重新思考如何与GPT-5.2结合,以深化自身专业能力。
产品经理:利用AI大规模分析用户反馈、竞品动态,自动生成用户故事(User Story)和产品需求文档(PRD)的初稿,从而将更多时间投入到市场洞察和产品战略规划上。
市场营销:通过AI进行用户画像分析、市场细分,并生成海量的个性化广告文案和营销活动创意。工作重心从内容生产转向营销策略的设计和A/B测试的执行。
财务分析师:让AI自动从财报PDF中提取关键数据、计算财务比率、生成基础分析图表。分析师则聚焦于解读数据背后的业务逻辑,并提供更具前瞻性的财务建议。
销售人员:使用AI自动生成针对不同客户的个性化销售邮件、准备会谈资料、总结客户会议要点。销售的核心能力将更加集中于建立客户关系和临门一脚的谈判。
六、🏢 对企业组织与流程的改变
个体层面的变化,最终将汇聚成企业组织层面的深刻变革。企业不能简单地将GPT-5.2视为一个发给员工的新软件,而应将其作为一次重构核心业务流程和组织能力的战略机遇。
6.1 AI基础设施化与流程重构
GPT-5.2及其同类产品,正从“应用软件”演变为“基础设施”。这意味着企业需要系统性地规划其集成和应用。
从“外挂工具”到“内嵌引擎”:成功的AI应用模式,不是让员工在工作流程之外打开一个聊天框,而是将AI能力无缝嵌入到他们日常使用的核心业务系统中。
客服系统:自动对工单进行分类、打标签,并为客服人员推荐最佳回复。
CRM系统:根据客户互动记录,自动生成客户画像和下一步跟进建议。
项目管理系统:根据项目进展,自动生成周报、识别潜在风险。
研发流水线:在CI/CD流程中自动进行代码评审、安全扫描和文档生成。
重构“人+AI+系统”协同流程:企业必须重新审视现有工作流程,识别出哪些环节可以被AI优化或替代,并设计出人、AI和现有系统协同工作的新模式。简单地在旧流程上“打补丁”,无法发挥AI的最大效力。
6.2 接入模式与成本效益评估
企业在引入GPT-5.2时,需要根据自身的技术能力、安全要求和预算,选择合适的接入方式。
同时,成本与ROI的精细评估至关重要。GPT-5.2的API价格普遍高于前代,企业应避免盲目跟风。明智的做法是,优先选择价值高、频率高、规则明确的场景进行试点,通过量化指标(如处理时间缩短、错误率降低、产出数量增加)来衡量其带来的实际效益,在证明其商业价值后再逐步推广。
6.3 组织能力与人才战略调整
技术的引入最终需要人的适应和组织的变革来承接。
建立持续学习与赋能机制:企业需要组织系统性的培训,帮助员工从“AI使用者”成长为“AI协作者”。这不仅包括工具使用培训,更重要的是思维模式和工作方法的培训。
调整人才招聘与评估标准:在招聘新员工时,应将“AI协作能力”作为一项重要的考察标准。在内部绩效评估中,也应鼓励和奖励那些能够创造性地利用AI提升工作成效的员工。
催生新角色与新部门:可能会出现一些新的岗位,如“AI流程优化师”、“企业提示工程师”或“人机协作顾问”,他们专门负责在业务部门和AI技术之间架起桥梁,设计和优化AI赋能的工作流程。
七、🌐 竞争格局与技术路线的启示
%20拷贝.jpg)
GPT-5.2的发布,进一步加剧了大模型领域的“军备竞赛”,也揭示了未来技术演进的一些关键趋势。
7.1 多极竞争推动全面进化
当前的大模型市场,已经形成了由OpenAI(GPT系列)、Google(Gemini系列)、Anthropic(Claude系列)等巨头引领的多极竞争格局。这种格局对整个行业是健康的,它避免了一家独大导致的创新停滞。
技术路线的相互借鉴与融合:各家厂商在多模态、长上下文、推理能力、Agent能力等方向上展开全方位竞争。一家推出的新特性,很快会被其他家跟进和超越。例如,Gemini的原生多模态对GPT系列构成了压力,而GPT-5.2在专业场景的深度优化又为Gemini设立了新的追赶目标。
差异化竞争策略:除了全面对标,各家也在寻找差异化优势。例如,Anthropic的Claude系列一直强调其在安全性和“宪法AI”方面的理念;而开源模型(如Llama系列)则在社区生态和私有化部署上占据优势。
7.2 快速迭代成为新常态
从GPT-4o到GPT-5.2,极短的发布周期表明,主力模型的频繁更新将成为新常态。这对企业和个人都提出了新的要求。
对企业:技术选型不能再是一劳永逸的决定。企业需要建立一套敏捷的技术评估和导入机制,能够快速测试和切换到性能更优或性价比更高的模型。过度绑定单一模型供应商的风险在增加。
对个人:知识和技能的半衰期在急剧缩短。开发者和普通用户都需要保持持续学习的心态,不断适应新模型带来的新能力和新范式,否则很快就会被技术浪潮甩在后面。
八、⚖️ 风险、限制与治理问题
尽管GPT-5.2能力强大,但我们必须清醒地认识到其固有的风险和限制。作为技术专家,推动技术应用的同时,更要对潜在的负面影响保持警惕。
8.1 技术固有风险依然存在
幻觉(Hallucination):虽然有所改善,但模型仍然可能“一本正经地胡说八道”,在关键业务决策中,100%的信任是绝对不允许的。所有AI生成的内容都必须经过人类专家的最终审核。
偏见(Bias):模型的偏见根植于其训练数据。在招聘、信贷审批等敏感场景中,未经严格审查和校准的模型可能会复制甚至放大现实世界中的社会偏见。
知识截止日期(Knowledge Cutoff):模型无法获取其训练数据截止日期之后的新信息。虽然可以通过RAG(检索增强生成)等技术进行弥补,但在处理实时性要求高的任务时仍存在局限。
8.2 企业应用中的合规与隐私挑战
将AI深度集成到业务流程中,会带来一系列新的治理难题。
数据隐私:员工在使用模型时,可能会无意中输入客户个人信息、公司商业机密等敏感数据。企业必须建立严格的数据脱敏和访问控制策略,防止数据泄露。
合规性:在金融、医疗、法律等受到严格监管的行业,使用AI生成的内容或做出的决策,必须确保其符合行业法规。例如,AI生成的医疗建议必须有执业医师的审核。
责任界定:如果AI的错误建议导致了企业损失或法律纠纷,责任应由谁承担?是AI提供商、企业,还是最终操作的员工?这需要企业建立清晰的内部AI使用政策和责任划分机制。
企业需要构建**“技术+管理”双重防线**。技术上,采用数据加密、访问控制、审计日志等手段;管理上,制定明确的AI使用规范、开展全员安全意识培训、设立专门的AI治理委员会。
结论
GPT-5.2的发布,不仅仅是一次模型参数或性能指标的提升。它更像是一个清晰的信号,标志着AI技术的发展重心正从“展示可能性”全面转向“创造生产力”。它以“最强职场模型”的精准定位,将AI从一个有趣的“玩具”或通用的“助理”,锻造成了一把能够深度介入专业工作流的“手术刀”。
对个人而言,这场变革的核心不是“被替代”的焦虑,而是“如何进化”的课题。拥抱变化,将AI协作能力内化为自己的核心竞争力,是从执行者向设计者、决策者转型的关键。对企业而言,这不再是IT部门的试点项目,而是关乎未来核心竞争力的CEO工程。尽早规划AI基础设施,重构业务流程,调整组织能力,才能在这场由AI驱动的生产力革命中抢占先机。GPT-5.2可能只是一个开始,一个AI从“辅助工具”走向“深度合作者”的拐点,而它所开启的职场图景,值得我们每一个人深度思考和积极准备。
📢💻 【省心锐评】
GPT-5.2的核心是“干活”,不是“聊天”。它把AI从通用工具变成了专业装备,倒逼职场人从重复执行升级为策略思考。未来,你的价值不在于做得多快,而在于你指挥AI指挥得多好。

评论