【摘要】大模型输出质量不佳,根源常在于提问方式而非模型本身。本文剖析结构化提问的核心原理,提供五个可立即上手的实战技巧,助你将AI从“通用工具”转变为“专业助手”。
引言
在日常的技术交流中,我频繁听到一种声音,许多工程师和产品经理对大语言模型(LLM)的评价从最初的惊艳转向了后来的失望。他们普遍遇到的问题是,模型给出的答案往往流于表面,缺乏深度,甚至无法直接应用于实际工作。这种体验导致了一个普遍的结论,即当前的大模型“太笨”或“太浅”,尚不足以担当重任。
然而,经过大量的实践与复盘,我认为问题的症结并非出在模型本身,而在于我们与之交互的方式。我们习惯于将大模型视为一个无所不知的“黑盒”或一个即问即答的“仆人”,用一句话式的模糊指令去要求一个结构化、深度的答案。这种交互模式从根本上就存在错位。
本文的目的,不是分享又一套复杂的提示词“咒语”,而是回归问题的本质。我们将从认知层面进行纠偏,深入剖析大模型工作的底层逻辑,并最终提炼出五个具体、可执行的提问改造技巧。掌握这些方法,你将能显著提升与模型的协作效率,让它真正成为放大你专业能力的强大工具。
🚀 一、认知重构:从“模型之笨”到“提问之策”
%20拷贝-caag.jpg)
我们与工具的协作效率,首先取决于我们对工具心智模型的认知是否准确。对于大模型,错误的认知是导致低效输出的首要原因。
1.1 普遍困境:一句话指令与模板化输出
在实际工作中,低效的交互场景屡见不鲜。
场景一,产品经理直接输入,“帮我写一份咖啡行业的市场分析报告”。模型返回的内容通常是维基百科式的段落拼凑,充满了正确的空话,缺乏数据支撑和深度洞察。
场景二,开发人员抛出代码片段,“分析一下这段代码有没有问题”。模型可能会给出一些泛泛的建议,比如“注意代码可读性”或“考虑异常处理”,却无法切中要害。
这些场景的共同点在于,用户提供的是一个高度压缩、信息量极低的“一句话指令”。这种指令背后,隐藏了大量的未言明的上下文,包括报告的目标读者、分析的侧重点、代码的业务背景、预期的性能要求等等。模型在缺失这些关键信息的情况下,只能选择最安全、最普适的路径生成内容,结果自然是模板化的。
1.2 根源剖析:错误的“主仆”心智模型
上述困境的根源,在于许多用户潜意识中将大模型定位为一个“全能的仆人”。这种心智模型假定,模型应该能“猜到”用户的真实意图,并自动补全所有缺失的背景信息。
这是一个根本性的误解。当前的大模型,尽管知识渊博,但它不具备真正的人类心智和意图理解能力。它无法凭空猜测你所在的行业、你的具体职责、你当前面临的业务挑战。当你下达一个模糊指令时,它就像一个接收到残缺指令的执行器,只能基于有限的信息进行最大概率的猜测。
大模型当前阶段的能力上限,很大程度上取决于你提供的上下文质量和结构。 你给它的信息越贫乏,它的表现就越接近一个“人工智障”。
1.3 范式转换:构建“导师-学生”协作关系
要打破这种低效循环,我们需要进行一次彻底的认知范式转换,即从“主仆关系”转向“导师与学生”的关系。
在这个新的协作模型中,你需要将自己定位为“导师”,而将大模型视为一个知识面极广、学习能力极强,但对当前具体项目一无所知的“超级学生”。
作为导师,你的职责不再是下达命令,而是:
清晰地定义课题。明确告知你的“学生”需要解决什么核心问题,最终要达成什么目标。
提供完备的学习材料。将与任务相关的背景信息、数据、限制条件、关键定义等作为“教材”提供给它。
引导其思考路径。将复杂的任务拆解成一步步的逻辑推理过程,引导它先分析、再综合、最后得出结论。
给予精确的反馈。当它的产出有偏差时,明确指出问题所在,并提供修正方向。
这种对话模式,更接近于我们指导一名研究生或带一名实习生的过程。虽然前期需要投入更多精力去构建上下文和引导,但最终产出的质量和可用性,将远超简单粗暴的“指令模式”。
🚀 二、核心原理:驾驭模型的概率本质
要成为一名合格的“导师”,我们必须理解“学生”的学习和思考方式。大模型的“思考”并非玄学,而是建立在坚实的数学基础之上,理解其核心原理,是优化提问技巧的前提。
2.1 “下文续写”的底层机制
从技术本质上看,所有的大语言模型,其核心都是一个基于概率的序列生成器。它的基本任务非常单纯,就是根据已经输入的文本序列(Prompt),预测下一个最可能出现的词元(Token)。
这个过程可以简化理解为不断的“下文续写”。
模型接收你的输入,“中国的首都是”。
它在其庞大的参数网络中进行计算,发现在其训练数据中,紧跟在这句话后面的最高概率词元是“北”。
它输出“北”,并将新的序列“中国的首都是北”作为下一次预测的输入。
模型再次计算,发现跟在“中国的首都是北”后面的最高概率词元是“京”。
它输出“京”,完成回答。
一个复杂的报告或一段代码,本质上也是模型通过成千上万次这样的高概率选择,逐步“续写”出来的。它并没有真正的“思考”或“理解”,而是在一个由你的输入所定义的概率空间中,寻找最通顺、最连贯的路径。
2.2 “潜在空间”的构建与约束
你输入的所有内容,包括你的问题、背景描述、示例数据,共同构成了一个**“潜在语义空间”(Latent Space)**。这个空间可以被理解为一个多维度的信息场,它为模型接下来的每一步“续写”都划定了边界和方向。
一个边界不清、信息稀疏的潜在空间,会让模型的预测路径变得非常发散。它可能会关联到许多不相关的主题,导致输出内容泛泛而谈。
一个边界清晰、信息密集的潜在空间,则会极大地收窄模型的预测范围,迫使它聚焦于你设定的核心主题,进行更深入、更专业的推理。
你的提问,本质上不是在“提问”,而是在“构建和约束这个潜在空间”。这是所有提示词工程(Prompt Engineering)的核心所在。
2.3 从模糊到精准:上下文密度决定输出质量
我们可以通过一个表格来直观对比不同提问方式对潜在空间的影响。
这个对比清晰地表明,高效提问的本质,就是通过提供高密度的、结构化的上下文,来主动管理和塑造模型的潜在空间,从而引导它走向你期望的输出。
🚀 三、实践飞跃:五个关键提问改造点
%20拷贝-ldto.jpg)
理解了底层原理后,我们可以将其转化为五个在日常工作中可以立刻应用的实战技巧。这些技巧的核心,都是围绕着如何更有效地构建潜在空间。
3.1 改造一:元提问 - 让模型自述使用说明
这是一个非常巧妙的起点,尤其是对于新手。与其自己盲目摸索,不如直接利用模型自身的知识库,让它来教你如何高效地使用它。这种“关于提问的提问”,我们称之为元提问(Meta-Prompting)。
具体做法
在你不知道如何针对某个专业领域提问时,可以先这样问。
“我希望你扮演一名资深的AI提示词工程师。我的目标是让你帮我完成一份专业的[你的领域,如:芯片行业技术趋势分析]报告。请为我提供一个理想的、结构化的提问模板,这个模板应该包含哪些关键部分,才能让你生成最专业、最深入的回答?”
效果分析
模型会基于它对“提示词工程”和“芯片行业分析”两个领域的知识,为你量身定制一个提问框架。这个框架本身就是一个高质量的结构化输入模板,你可以直接填空使用。这个过程不仅解决了当下的问题,更重要的是,它帮助你建立起了针对特定任务的结构化提问思维。
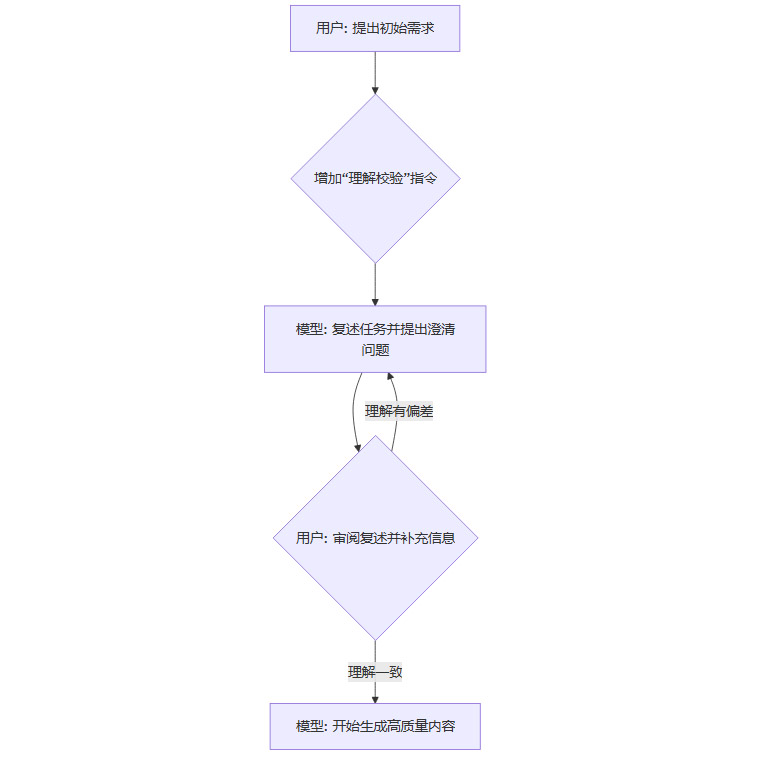
3.2 改造二:理解校验 - 强制模型复述与澄清
在布置一个复杂任务时,我们无法保证自己一次性就能把所有信息都描述清晰。为了避免因信息缺漏导致的返工,我们可以在下达指令后,增加一个**理解校验(Comprehension Check)**环节。
具体做法
在你写完一段详细的需求后,在末尾加上一句。
“请先不要生成最终答案。首先,请用你自己的话复述一遍我的任务目标、关键要求和限制条件。其次,请告诉我,为了更好地完成这个任务,你认为我还需要补充哪些额外的信息或澄清哪些模糊的表述?”
效果分析
这个简单的步骤能带来双重好处。
暴露你的盲点。通过模型的复述,你可以立刻发现它是否准确理解了你的意图。如果它的复述有偏差,说明你的原始描述存在歧义。
主动引导补充。模型会基于其知识库,反向提问,指出你可能忽略的关键维度。比如,在分析报告任务中,它可能会问,“报告的目标读者是技术人员还是管理层?这会影响报告的行文风格和技术深度。”
这个过程形成了一个高效的反馈闭环,确保在正式生成内容之前,双方对任务的理解已经达成高度一致。我们可以用一个流程图来表示这个交互模式。

3.3 改造三:任务拆解 - 从索要结论到引导过程
对于复杂的分析或创作任务,直接要求“终极答案”往往效果不佳。这相当于要求“学生”一步登天。更有效的方式是将复杂任务拆解成一系列逻辑连贯的子任务,引导模型逐步完成推理过程。
具体做法
以“分析用户流失原因”为例。
低效做法
“分析我们平台用户流失的原因。”
高效做法(分步引导)
第一步:“我们来分析用户流失问题。首先,请你基于通用数据分析框架,列出可能导致电商平台用户流失的所有潜在维度。请用列表形式呈现。”
第二步:“很好。现在我们聚焦在‘产品体验’和‘竞品影响’这两个维度。针对‘产品体验’,请进一步拆解成至少5个具体的分析子项,比如页面加载速度、搜索成功率等。”
第三步:“接下来,针对‘页面加载速度’这个子项,请设计一个详细的数据验证方案。我需要知道应该关注哪些核心指标,以及如何通过A/B测试来验证其影响。”
效果分析
这种分步引导的方式,将一个大的、模糊的问题,转化成了一系列小的、具体的、可执行的任务。在每一步的互动中,你都在为潜在空间增加新的、精确的约束。前面所有的分析过程,都成为了后续结论的坚实基础,使得最终的答案不再是空中楼阁,而是逻辑严谨、层层递进的产物。
3.4 改造四:结构化输入 - 定义清晰的协作契约
这是提升提问质量最核心的一环。与其零散地描述信息,不如采用一个标准化的结构来组织你的输入。这相当于你和模型之间签订了一份清晰的**“工作协议”(SOW)**。一个行之有效的结构化模板包含以下几个要素。
结构化输入模板
在每次提问时,即便不能写全所有要素,也应尽量多地提供。哪怕只增加一个“角色”定义,输出的专业性都会有显著提升。养成使用这种结构化方式思考和表达需求的习惯,是高效利用大模型的关键。
3.5 改造五:语言净化 - 消除歧义的精准表达
模型的理解能力与其训练语料密切相关。使用清晰、无歧义的语言,可以显著降低模型理解的偏差。
具体做法
使用高频词和标准术语。尽量使用行业内通用的、在海量文本中反复出现的词汇。例如,用“用户画像”而不是“给用户搞个分类”。前者在模型的语义网络中有更稳定、更丰富的关联。
避免使用模糊代词。诸如“它”、“那个”、“这个”等代词,在多轮对话中极易造成指代混乱。最好的办法是为每个核心对象赋予一个唯一的名称,并在后文中始终使用该名称。例如,不要说“把它优化一下”,而要说“请优化‘用户认证模块’的响应时间”。
避免使用空间方位词。模型没有物理空间概念。在描述文档结构或代码布局时,不要使用“左边的菜单”、“上面的配置项”这类词语。应使用明确的名称或层级关系来指代,如“导航栏中的‘用户管理’菜单”、“配置文件中的
database.url配置项”。
语言的净化,本质上是在减少潜在空间中的噪声,让模型能够更精确地定位到你所指代的核心概念上。
🚀 四、场景落地:结构化提问的应用领域
掌握了结构化提问的方法后,我们可以在以下几类工作中优先应用,以获得最大的效率提升。
4.1 标准化任务:框架与模板的快速生成
这类任务本身具有成熟的、通用的结构,非常适合让大模型来完成初稿的搭建工作。
行业研究报告。可以利用PEST、波特五力等经典分析框架,让模型快速生成报告骨架。
产品需求文档(PRD)。提供用户故事和核心功能点,让模型生成包含功能描述、验收标准、流程图等要素的完整文档草稿。
技术方案设计。给出业务需求和非功能性要求,让模型按照标准的技术文档结构,输出系统架构、模块划分、接口定义等内容。
在这些场景下,你的主要工作从“从零撰写”转变为“评审和精修”,极大地节省了前期工作量。
4.2 逻辑密集型任务:充当思路教练
对于需要严密逻辑推理和多维度思考的任务,大模型可以成为一个出色的“思路教练”或“思维碰撞的对手”。
数据分析思路设计。当你发现一个业务指标异常,但不确定从何下手时,可以向模型求助。“我发现用户次日留存率下降了3%,请列出所有可能的分析维度和对应的验证假设。”
系统故障排查。描述一个复杂的线上问题,让模型根据其知识库,提供一个系统化的排查思路和可能的问题点清单。
架构设计评审。将你的设计方案输入给模型,并要求它扮演“批判者”的角色,从性能、安全、成本等多个角度提出潜在的风险和改进建议。
在这些互动中,模型帮助你拓宽思路,检查思维盲区,提升决策质量。
4.3 创意发散型任务:高效的灵感催化剂
对于需要大量创意和发散思维的工作,可以利用模型的生成能力,快速产出多种方案供你筛选。
技术命名。为新的项目、模块或API起名时,可以给出关键词和风格要求,让模型生成几十个候选名称。
营销文案撰写。针对不同的用户群体,让模型生成多个版本的App推送文案、功能介绍或更新日志。
用户访谈提纲。提供调研目标和用户画像,让模型设计一套结构合理、问题多样的访谈提纲。
这类任务的特点是,产出物的好坏易于判断。你可以快速地从大量生成结果中挑选出有价值的部分,或在此基础上进行二次创作。
🚀 五、能力跃迁:提问能力反哺结构化思维
%20拷贝.jpg)
长期坚持实践结构化提问,带来的收益远不止于提升AI协作效率。它还会潜移默化地训练和优化我们自身的思维方式。
5.1 强制显性化:将隐性知识转化为清晰指令
为了让模型听懂我们的需求,我们被迫进行一个**“强制显性化”**的过程。
想清楚任务本质。在写下结构化指令前,我们必须先在脑中完成对任务的深度思考,明确其核心目标到底是什么。
划清边界和优先级。我们必须决定哪些是必要条件,哪些是可选信息,哪些步骤必须先执行。
将隐含假设明确化。那些我们习以为常的、默认的行业知识或团队共识,都必须用清晰的语言表达出来。
这个过程,本质上就是一种高质量的自我提问和深度思考。它强迫我们将脑中模糊的想法,梳理成逻辑清晰、结构严谨的方案。
5.2 思考放大器:从执行者到策略制定者
当我们将大量标准化的、可结构化的执行工作交给大模型后,我们将被解放出来,有更多的时间和精力去从事更高层次的思考。
过去,我们可能80%的时间在执行,20%的时间在思考。未来,借助大模型,这个比例可能会颠倒过来。我们的核心价值,将更多地体现在定义问题、拆解任务、设计策略和整合结果上。
从这个角度看,大模型不仅是一个执行工具,更是一个**“思考放大器”**。它放大了我们结构化思考和策略规划能力的价值。
结论
回到最初的问题,大模型并非“太笨”,而是我们尚未掌握与之高效协作的语言和方法。高效使用大模型的关键,不在于记忆零散的提示词技巧,而在于建立一种全新的、结构化的交互范式。
将心智模型从“主仆”切换到“导师-学生”,理解其基于概率的“续写”本质,并持续在工作中应用结构化提问的五个改造点,是解锁其真正能力的必经之路。
这不仅是一项技术应用技能,更是一种面向未来的核心工作能力。未来职场的分水岭,或许不在于“是否使用AI”,而在于能否将复杂任务持续转译为清晰的结构化问题,让AI成为我们稳定、可靠的智力增幅器。
📢💻 【省心锐评】
别再抱怨AI“笨”了。高效协作的关键,是把你的大脑从“模糊思考”切换到“结构化表达”模式。你向AI提问的质量,直接决定了你未来工作的质量。
评论