【摘要】NeurIPS 2025揭示AI研究范式的深刻转变。行业焦点正从盲目规模扩张,转向可解释的理论基础、高效的系统工程与复杂的智能体协作,预示着精密工程时代的到来。
引言
每年年末,神经信息处理系统大会(NeurIPS)不仅是学术界的一场盛会,更是洞察人工智能技术未来走向的关键窗口。它所颁发的最佳论文奖,往往精确地标定了未来数年内最具突破潜力的研究方向。刚刚落幕的NeurIPS 2025,传递出的信号异常清晰且统一,过去两年由“大力出奇迹”这一经验法则主导的野蛮生长期正在接近尾声。AI领域的研究重心,正发生一场从“炼金术”到“精密工程”的根本性转变。
这场转变并非是对过往路线的否定,而是一种必然的进化。当模型规模的边际效益开始递减,当应用的复杂性对系统的稳定性与可控性提出更高要求时,整个行业必须从关注“什么有效”的经验主义,转向探究“为何有效”的第一性原理。本次大会的获奖成果,集中在三大核心方向,它们共同勾勒出AI技术下一阶段的演进蓝图。首先,是对模型能力来源的深层理论探索,旨在建立可预测、可度量的科学基础。其次,是智能组织形式的系统性升级,从强大的“个体”转向高效的“团队”。最后,是AI内在驱动力的革新,使其具备更强的自主学习与主动探索能力。本文将对这三大趋势进行系统性拆解,分析其背后的技术逻辑与对产业实践的深远影响。
一、💡 研究范式的根本转变:从经验主义到第一性原理
%20拷贝-kxhs.jpg)
AI的发展长期伴随着一种独特的现象,即工程实践的步伐远超理论解释的速度。特别是大语言模型(LLM)的崛起,将“缩放法则”(Scaling Law)这一经验观察推向了极致。其核心思想简单而有效,只要持续增加模型参数、数据量和计算投入,模型性能便会随之提升。这种“大力出奇迹”的模式,在过去几年中催生了惊人的技术突破,但也让AI研究在某种程度上变成了一门依赖资源和运气的“炼金术”。NeurIPS 2025的获奖论文则标志着,行业正努力摆脱这种不确定性,为AI的构建过程寻找坚实的科学基石。
1.1 神经缩放法则的再审视:从“大力出奇迹”到“物理定律”
缩放法则是描述模型性能与规模之间关系的经验性公式,通常表现为幂律形式。它为业界提供了宝贵的实践指导,证明了通过扩大规模来提升智能水平的路径是可行的。然而,它本身并未回答一个根本问题,即这种可预测的性能提升背后的微观机制是什么?如果不能理解其内在原理,我们就无法预知其极限,也无法在资源有限的情况下做出最优的工程决策。
过去的实践更像是在黑暗中摸索,我们知道投入更多资源大概率会得到更好的结果,但对于投入的效率、潜在的瓶颈以及不同投入维度(如增加深度、宽度或数据量)之间的权衡,缺乏精确的理论指导。这种模式导致了巨大的资源消耗和研发内卷。现在,研究者们不再满足于仅仅观察和应用缩放法则,而是开始深入神经网络的内部,试图揭示其运作的“物理定律”。
1.2 核心机制揭秘:表征叠加 (Superposition)
本届一项里程碑式的获奖研究《Superposition Yields Robust Neural Scaling》,为理解缩放法则提供了关键的理论拼图。该研究发现,神经网络之所以能够高效地利用增加的参数,是因为它们采用了一种极其经济的“信息压缩”策略,即表征叠加。
传统的观念认为,神经网络中的每个神经元或每个维度应该负责编码一个相对独立的、可解释的特征。例如,一个神经元可能专门用于识别“猫耳”,另一个则用于识别“车轮”。这种“一个萝卜一个坑”的模式直观易懂,但效率低下。当需要学习的特征数量远超神经元数量时,这种模型很快就会饱和。
表征叠加则打破了这种一对一的限制。它允许网络将多个不相关或弱相关的特征,线性叠加后存储在同一个神经元或隐藏维度中。这好比将多个不同频率的无线电信号叠加在同一段电波中传输,只要后续有合适的机制(模型的非线性激活函数和后续层权重)能够将它们“解调”出来,信息的存储效率就能得到极大提升。
这种机制完美解释了幂律缩放现象。当模型规模扩大时,它不仅能学习更多新特征,还能为已有的叠加特征提供更多的“信道容量”,从而降低它们之间的干扰,提升整体表征的精度。这种性能提升的方式,在数学上恰好呈现为平滑的幂律曲线。
1.3 缩放的边界与工程启示
理解了表征叠加,我们就能对缩放的未来做出更科学的预测。这种“压缩存储”并非没有代价,其固有的缺陷是特征之间的干扰。当特征被过度挤压时,这种干扰噪声会成为限制模型性能提升的主要瓶颈。这意味着,单纯依靠增加参数的缩放路径存在一个理论上的“收益递减”乃至“饱和”点。一旦模型的维度被“挤爆”,再增加参数也无法有效降低干扰,性能增长便会停滞。
这一发现对AI工程实践具有重大的指导意义。
资源优化配置。它告诉我们,计算资源的投入需要更加精细化。与其盲目地增加模型深度或宽度,不如根据特征叠加的理论,去设计能够更有效解耦特征、降低干扰的网络结构。这为如何将有限的算力花在“刀刃上”提供了理论依据。
架构设计新思路。未来的模型架构设计,可能会更显式地考虑如何管理和优化表征叠加。例如,设计能够动态分配维度、或者能将强相关特征组合、弱相关特征分离的自适应模块。
可解释性的新途径。虽然表征叠加本身降低了单个神经元的可解释性,但理解其运作机制,也为从更高维度(如子空间)理解模型表征提供了新的工具和视角。
1.4 结构创新:门控注意力与工程化降本
从“炼金术”到“精密工程”的转变,不仅体现在理论层面,更直接反映在工程实践的创新上。当单纯扩大规模的红利逐渐消退时,通过精巧的结构设计来实现“降本增效”变得至关重要。
以**门控注意力机制(Gated Attention)**为例,一些研究展示了如何通过对标准注意力机制进行微小的结构调整,就能在不牺牲甚至提升模型性能的前提下,显著降低推理过程中的计算负载。传统的注意力机制在处理输入序列时,会对所有位置的信息进行无差别计算,这在处理长序列时会带来巨大的计算开销。
门控机制则引入了一个可学习的“开关”,它能动态地判断哪些信息是当前任务所必需的,从而“剪枝”掉大量不相关的计算。这种设计思想,正是精密工程的体现,它追求的不是暴力的计算堆砌,而是对信息流的智能管理和高效利用。这类结构创新易于产业化,能够快速转化为实际的成本节约和性能提升,为AI应用的规模化落地提供了坚实的工程基础。
二、🔬 智能组织形式的升级:从“超级个体”到“协作生态”
如果说第一大趋势是深入AI的“细胞”层面,探究其智能的微观原理,那么第二大趋势则是着眼于AI的“社会”层面,研究如何构建高效的智能群体。过去,我们惊叹于单个大模型的强大通用能力,将其视为无所不能的“超级个体”。然而,现实世界中的复杂问题,往往需要不同角色的专业知识和协同配合才能解决。NeurIPS 2025的另一个核心方向,正是多智能体系统(Multi-Agent Systems, MAS),即如何让成百上千个AI智能体高效协作,形成一个强大的“智能团队”。
2.1 多智能体系统的核心挑战
构建一个高效的多智能体系统,远非将多个独立的AI简单地连接在一起。它面临着一系列源于分布式系统和博弈论的根本性挑战。
通信开销与信息过载。当大量智能体需要频繁交互时,通信本身会成为巨大的系统瓶颈。如何设计简洁高效的通信协议,让智能体只交换最关键的信息,避免被无关信息淹没,是一个核心难题。
目标对齐与信誉分配。在一个去中心化的系统中,如何确保所有智能体都朝着共同的宏观目标努力,而不是陷入局部最优或彼此冲突?当团队完成一项任务后,如何公平地将奖励分配给做出贡献的个体(信誉分配问题),以激励未来的有效协作?
系统鲁棒性与动态适应。真实环境是动态变化的,部分智能体可能会出现故障或做出错误决策。整个系统需要具备足够的鲁棒性,能够容忍局部失败,并快速适应环境变化或新成员的加入。
2.2 关键技术突破:协调协议与通信效率
本届大会的获奖成果在解决上述挑战方面取得了显著进展。研究者们不再将智能体视为被动的信息处理器,而是主动的决策者和沟通者。相关的技术突破主要集中在以下几个方面。
学习型通信协议。传统的通信协议是人类预先设计的、固定的。而新的研究方向是让智能体通过强化学习等方式,自主地“发明”出最高效的通信语言和协议。这种 emergent communication 往往比人类设计的协议更简洁、更适应特定任务。
注意力机制在通信中的应用。借鉴Transformer模型的成功,研究者将注意力机制引入到智能体间的通信中。每个智能体可以学会“关注”当前对它最重要的信息源(其他智能体),从而动态地构建通信网络,极大降低了通信复杂度。
去中心化决策算法。在没有中央协调器的情况下,如何达成共识?相关的研究在分布式优化和博弈论算法上取得突破,使得每个智能体仅通过与邻居的局部交互,就能收敛到全局最优的协作策略。
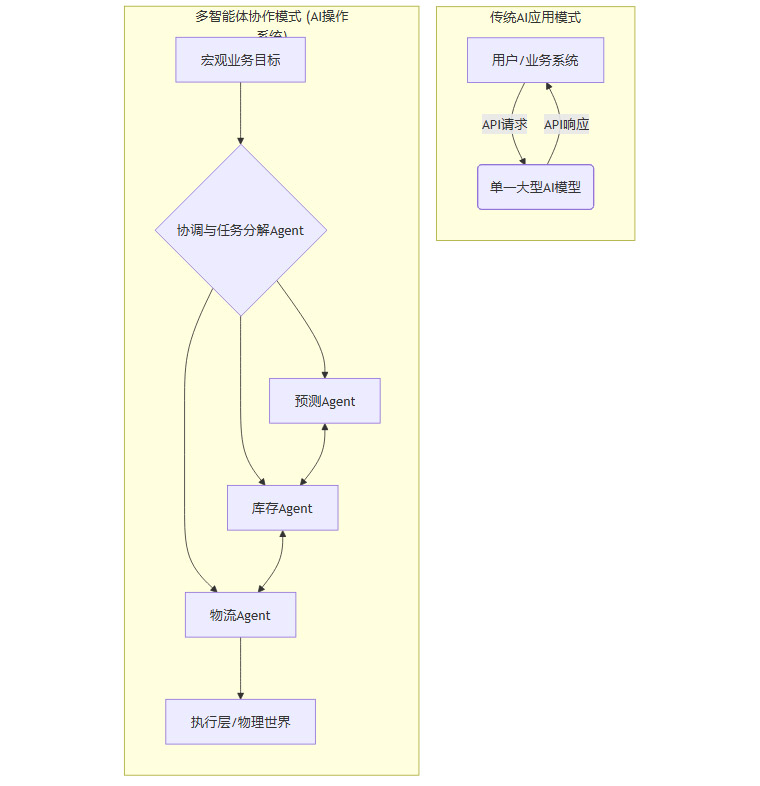
2.3 商业范式演进:“AI操作系统”的崛起
多智能体系统的成熟,将直接催生一种全新的商业范式,即从销售“单点AI工具”转向提供“AI操作系统”或“AI团队解决方案”。企业客户的需求正在发生深刻变化,他们需要的不再是一个能回答问题或生成内容的通用模型,而是一个能够接管复杂业务流程的、由多个专业AI协同工作的系统。
设想一个复杂的电商供应链管理场景,它可能需要以下专业智能体的协作:
销售预测Agent:基于历史数据和市场趋势,预测未来商品需求。
库存管理Agent:根据预测结果,动态调整安全库存,生成补货订单。
物流调度Agent:规划最优的运输路线和仓储方案。
供应商协调Agent:与上游供应商的系统交互,进行询价、下单和跟踪。
异常处理Agent:监控整个流程,发现异常(如物流延迟、库存告急)并主动协调其他Agent解决。
这种模式下,AI产品的形态发生了根本改变。它不再是一个被动响应API调用的工具,而是一个主动的、能够自主运行和优化的“数字员工团队”。

未来,能够胜出的AI公司,将是那些能够提供稳定、高效、易于编排和管理的“AI操作系统”的平台型企业。竞争的焦点将从模型本身的性能,转向智能体之间的协调成本、系统稳定性和整体解决方案的价值。
2.4 系统评测与治理:多样性与鲁棒性基准
当AI从个体走向群体时,系统的评测和治理变得空前重要。一个由完全同质化的智能体组成的团队,虽然易于管理,但可能存在巨大的“集体盲区”和系统性风险,类似于人类社会中的“群体思维”。一旦领头的智能体犯错,整个系统可能会发生灾难性的连锁失败。
因此,NeurIPS 2025的研究也开始高度关注AI系统的多样性。如何度量一个智能体团队中能力和“思维模式”的多样性?如何构建评测基准,来检验系统在面对未知情况时的鲁棒性和适应性?这些问题对于构建可信、可控、可审计的AI系统至关重要。
建立完善的评测与治理框架,是多智能体系统从实验室走向工业应用,特别是进入金融、医疗、自动驾驶等高风险领域的必要前提。这不仅是技术问题,也涉及伦理和标准制定,是AI工程化走向成熟的又一重要标志。
三、🌱 智能的内在驱动力进化:从“被动学习”到“主动探索”
%20拷贝-httj.jpg)
前两个趋势分别解决了AI智能的微观基础和宏观组织问题。第三个趋势则触及一个更核心的议题,即AI的“能动性”。传统的监督学习范式,本质上是一种被动的知识灌输过程。AI像一个学生,只能学习人类老师(标注数据)教给它的东西。而NeurIPS 2025的获奖成果显示,AI正在发展出更强的内在驱动力,使其能够像一个探索者一样,主动地从与环境的交互中学习和进化。这种从“被动学习”到“主动探索”的转变,是AI从“高级工具”向“初级生命体”形态演进的关键一步。
3.1 深度自监督强化学习:摆脱“奖励函数”的枷锁
强化学习(Reinforcement Learning, RL)是赋予AI决策能力的核心技术,AlphaGo的成功便是其最知名的例证。然而,传统RL的实践一直受困于一个巨大的瓶颈,即奖励工程(Reward Engineering)。为了训练一个RL智能体,开发者必须精心设计一个奖励函数,精确地告诉它在什么状态下做什么动作是“好的”,什么是“坏的”。这个过程极其耗时,且稍有不慎就会导致智能体学会“钻空子”(Reward Hacking),做出一些符合奖励函数但违背原始意图的奇怪行为。
自监督强化学习(Self-Supervised RL)的突破,正是为了打破这一枷锁。其核心思想是,让智能体在没有外部奖励信号的情况下,通过内在动机(Intrinsic Motivation)进行学习。它不再等待人类告诉它目标是什么,而是自己给自己设定目标,并评估自己是否达成。
内在动机的来源。这种内在动机可以有多种形式,例如“好奇心”(探索环境中新奇的、未见过的状态)、“信息增益”(采取能最大化对世界认知度的行动)或“技能掌握”(设定并练习各种可行的技能)。
两阶段学习范式。自监督RL通常分为两个阶段。第一阶段是“预训练”或“探索”阶段,智能体在环境中自由探索,不为任何特定任务,只为构建一个关于世界如何运作的通用模型(World Model)。第二阶段是“微调”或“适应”阶段,当一个具体任务被指定时,智能体可以利用它已经学到的世界模型和通用技能,快速地学习完成这个新任务,此时仅需要少量甚至零外部奖励信号。
本届NeurIPS的一项最佳论文,成功将自监督RL网络的深度推进到了前所未有的1024层,并在多个基准任务上实现了高达50倍的性能提升。更令人瞩目的是,研究者观察到了**“突现现象”(Emergent Abilities)**。当网络深度超过某个临界点后,智能体自发地进化出了全新的、未被直接训练的复杂决策能力。这表明,极大的模型容量(深度)与自监督学习机制相结合,能够催生出质变级别的智能涌现。
这一突破的产业价值是巨大的。对于自动驾驶、机器人控制和复杂的自动化决策系统等领域,我们不可能预先为所有可能遇到的情况设计奖励函数。一个能够自我探索、自我学习、并能泛化到未知场景的AI,才是真正能够被部署到开放、动态的物理世界中的可靠系统。
3.2 扩散模型理论:从“生成艺术”到“可控创造”
扩散模型(Diffusion Models)在过去两年引爆了AIGC领域,成为了Midjourney、Stable Diffusion和Sora等惊艳产品的技术基石。它们展现了AI在“感知”和“想象”方面的强大能力。然而,早期的扩散模型更像是才华横溢但难以捉摸的“艺术家”,其生成过程具有很强的随机性,用户难以对其创作进行精确控制。
NeurIPS 2025的获奖研究表明,扩散模型领域正在经历一场深刻的“工程化”变革。研究焦点已从单纯提升生成内容的“美学质量”,转向构建一个过程可控、理论完备、结果可验证的生成框架。
这场变革体现在以下几个关键维度。
过程的精细化控制。新的研究允许在生成过程的任意时间步注入引导和约束。这意味着用户不仅可以控制最终结果,还能干预中间的生成路径。例如,在生成一段视频时,可以强制要求某个物体在特定时间出现在特定位置,或者保证其运动轨迹符合牛顿定律。
理论的数学完备性。对扩散过程和逆向去噪过程的数学理论有了更深的理解,使得研究者能够设计出更高效、更稳定的采样算法。这不仅提升了生成速度,也增强了模型行为的可预测性,减少了生成失败或出现怪异结果的概率。
与决策系统的融合。这是一个极具潜力的方向。通过将扩散模型与强化学习的奖励机制相结合,可以引导生成模型去“创作”出能够最大化某个目标函数的内容。例如,生成一种新的分子结构,使其药物活性得分最高;或者设计一个空气动力学外形,使其风阻系数最低。这让生成模型从一个“内容创作者”,转变为一个“问题解决者”。
综合来看,自监督RL赋予了AI“行动的自主性”,而工程化的扩散模型则赋予了AI“创造的精确性”。当这两种能力结合,再辅以第一部分提到的理论基础和第二部分提到的协作框架,一个能够自主学习、精确感知、协同行动的AI系统雏形便已浮现。
四、📈 商业机会的重心转移:从底层模型竞赛到上层应用繁荣
%20拷贝-kynt.jpg)
技术范式的转变,必然带来商业机会的重新分配。NeurIPS 2025所揭示的趋势,清晰地指向了一个结论,AI产业的价值重心,正在从底层的模型能力竞赛,不可逆转地迁移到上层的应用生态繁荣。
4.1 “模型即平台”时代的终结
在AI发展的早期阶段,拥有一个性能最强的基础模型本身就是最核心的竞争力。科技巨头们投入千亿资金进行“军备竞赛”,比拼的是模型参数量、训练数据规模以及在各大基准测试(Benchmark)上的排名。这个阶段,可以称之为“模型即平台”的时代。
然而,随着模型能力趋于饱和,以及开源模型的快速追赶,单一模型的领先优势窗口期变得越来越短。更重要的是,当底层技术的基础理论(如缩放法则)变得清晰,构建和训练模型的過程变得更加“工程化”和可预测时,基础模型本身将逐渐演变为一种类似于水、电、云计算一样的基础设施(Commodity)。
当基础设施变得稳定、可靠且成本可控时,真正的商业价值便会爆发在上层。就像云计算的普及催生了SaaS、移动互联网等无数应用创新一样,AI基础能力的成熟,也将为上层应用的开发者们扫清障碍,开启一个应用创新的黄金时代。开发者不再需要担心模型突然“发疯”或推理成本失控,可以更放心地去构建复杂的、深入业务流程的、任务关键型(Mission-Critical)的应用。
4.2 垂直领域的专业深度是新的护城河
在新的竞争格局下,通用能力不再是稀缺资源,而**专业深度(Domain Expertise)**将成为最坚固的护城河。未来的竞争优势,将不取决于你是否拥有一个比别人领先5%的通用大模型,而在于你是否能利用成熟的AI能力,比别人好10倍地解决特定行业的特定问题。
这要求创业者和开发者具备一种“系统集成”的思维。他们需要像架构师一样,将不同功能的AI智能体(可能是自研的,也可能来自第三方)进行有机地组合、编排和优化,形成一个能够端到端解决实际问题的“AI工作流”。
例如,在工业制造领域,一个成功的AI应用可能需要整合一个用于视觉质检的AI、一个用于预测设备故障的AI,以及一个用于优化生产排程的AI。将这些专业AI无缝集成,并确保整个系统的稳定、高效和可控,其价值远超任何一个单一的通用模型。
4.3 对从业者的能力要求变迁
这场范式转移,也对AI领域的从业者提出了新的能力要求。
对于算法研究者,除了追求模型性能的提升,更需要关注理论基础的构建,如可解释性、鲁棒性和效率极限的研究。
对于AI工程师和架构师,角色将从“炼丹师”转变为“系统工程师”。他们需要具备设计、构建和维护复杂多智能体系统的能力,精通AI工作流的编排、监控和治理。
对于产品经理和创业者,需要将目光从追逐最新的模型技术,转向深入理解垂直行业的痛点。成功的关键在于找到一个AI技术能够带来数量级效率提升的业务场景,并将其产品化。
结论
NeurIPS 2025如同一座灯塔,为在技术浪潮中航行的我们指明了方向。AI的发展已经越过了那个仅凭胆识和资源就能获得巨大回报的“大航海时代”,正式驶入了需要精密图纸和严谨工艺的“工业革命”阶段。这场从“炼金术”到“精密工程”的深刻转变,并非意味着创新的终结,恰恰相反,它为一个更广阔、更深入、更具价值的创新时代奠定了坚实的基础。
总结来看,三大核心趋势正在重塑AI的未来。理论基础的夯实,让我们从“知其然”走向“知其所以然”,为技术的持续、健康发展提供了科学保障。协作生态的构建,让AI的组织形式从“孤胆英雄”升级为“高效军团”,使其能够应对前所未有的复杂挑战。内在驱动的进化,则让AI获得了主动学习和创造的能力,展现出向更高智能形态演进的巨大潜力。
对于身处其中的每一位研究者、工程师和创业者而言,现在是时候调整航向了。迷信单一模型的规模效应已不再明智,未来的机会蕴藏在对技术原理的深刻理解、对系统工程的精湛掌握,以及对行业应用的深度耕耘之中。AI的“成人礼”已经到来,把握住这场范式转移,就是把握住了通往下一个黄金十年的钥匙。
📢💻 【省心锐评】
AI的下一程,无关模型大小,关乎工程精度。理论、协作与自主性正取代盲目堆料,成为驱动价值创造的核心引擎。告别炼金术,拥抱系统科学,是从业者当下最重要的认知升级。

评论