【摘要】Comet浏览器免费开放,标志着浏览器从信息工具向智能伙伴的转型。此举以代理式浏览范式推动普及,通过分层订阅与内容分成探索生态可持续性。AI能力、隐私安全与内容合规正重塑数字生活,使浏览器加速成为核心任务引擎。
引言
互联网世界,平静的水面下总在酝酿着风暴。近日,人工智能初创公司Perplexity投下了一颗重磅炸弹。其备受瞩目的AI浏览器Comet,从最初每月高达200美元的“天价”订阅,一夜之间转向全球用户免费开放。这一举动,不亚于在平静的浏览器市场投下了一块巨石,激起的涟串效应远超想象。
这不仅仅是一次简单的降价。它更像一声发令枪,宣告了以AI能力为核心的“第三次浏览器大战”正式进入白热化阶段。在谷歌Chrome占据近七成市场份额,看似坚不可摧的格局下,Comet的免费策略如同一支奇兵,直指传统巨头的腹地。它试图回答一个根本问题,在AI时代,我们到底需要一个怎样的浏览器?它不再仅仅是一个展示信息的窗口,而是一个能理解、会思考、能动手的智能伙伴。
这篇文章将深入剖明Comet免费开放背后的战略价值,拆解其赖以驱动的“智能体”技术机制,并以此为基点,描绘未来AI浏览器的演进蓝图。这不仅关乎一家公司的成败,更关乎我们每个人未来与数字世界交互的方式。
一、 Comet免费开放的深层价值与行业震动
%20拷贝.jpg)
Comet的免费策略,是一场精心策划的“阳谋”。它在用户、商业、生态和行业格局四个维度上,同时引爆了变革的导火索。
1.1 事件背景与核心变化
Comet曾主要面向高阶订阅用户,价格接近每月两百美元,门槛颇高。现在,它彻底转向免费。此前积累的庞大候补用户群体,因免费策略得以加速转化,这为Comet迅速扩大了用户入口。虽然这还不是份额之争的终点,但它无疑是AI浏览器新阶段的真正起点,对Chrome与Edge的边缘冲击已经开始形成。
这一转变带来的影响是系统性的,我们可以通过下表看得更清楚。
1.2 用户价值与体验变化
免费不是降级,而是扩大AI能力验证场景的关键手段。当侧边栏助手、网页摘要、自动追踪链接、跨页信息整合以及后台任务执行成为标配,用户的浏览行为被彻底重塑。用户不再需要手动在标签页间跳转与复制粘贴,浏览器本身更像一个智能的任务入口。
这种体验提升是实实在在的,它改变了我们处理信息的每一个环节。
1.3 内容生态与商业结构
面对AI带来的内容版权与价值稀释问题,Comet推出了分层订阅与媒体内容包。它选择与主流媒体伙伴合作,并承诺给出高比例的收入分成。这件事的本质不是营销话术,而是正面回答一个硬问题,高质量内容从哪里来,并且如何可持续地获得。
这个合作框架的设计,试图平衡多方利益。
1.4 行业格局与竞争位置
尽管Chrome仍手握压倒性的市场份额,Edge也在大力推动Copilot的系统级一体化,但新玩家想实现突围,唯一的路径就是抓住形态差异。未来的竞争,不再是标签页加载速度快零点几秒的较量,而是在任务完成能力、跨页理解深度、隐私边界守护与生态协同广度上的全面比拼。
各家产品在AI时代的定位与能力差异,决定了它们的竞争位置。
二、🧩 技术与机制 拆解Comet的AI原生路线
Comet的强大并非简单地把AI塞进传统浏览器框架。它从根本上改变了交互主轴。过去是人围着页面跑,现在是指令落下后,由AI助手拉起所需的页面与数据,自动生成信息图谱,再进入执行链。搜索、摘要、执行、反馈,所有环节都挂在同一个侧边栏与上下文中。
2.1 产品架构与核心定位
Comet的架构是为AI任务而生的,其核心模块都服务于“自动执行”这一终极目标。
2.2 智能体系统 从自然语言到可执行计划
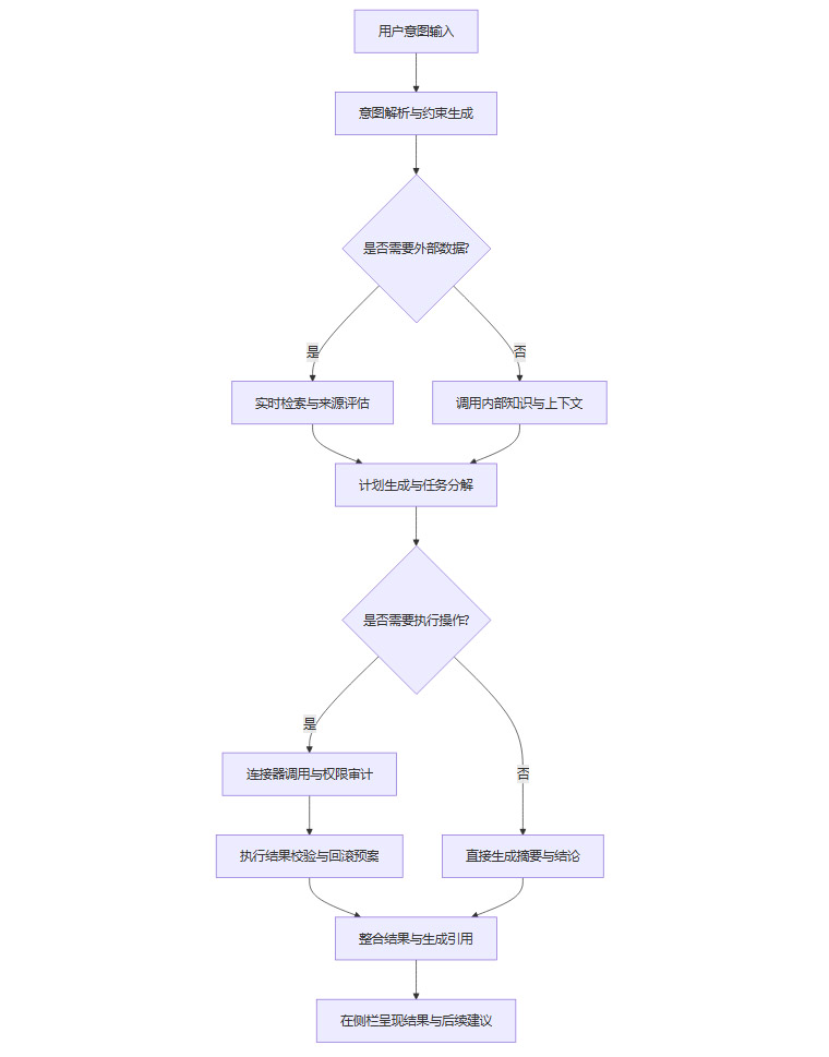
Comet的代理式执行(Agentic Execution)是其灵魂。它不是单轮的文本生成,而是一个可验证、可回溯的多步执行过程。下面的流程图概括了其核心工作流,重点在于计划生成、工具选择、权限审计与结果校验。

2.3 多模型策略与真实场景优化
一个强大的单一大模型很吸引人,但在真实场景中,延迟、费用、稳定性、格式刚性以及工具调用准确度都是非常现实的问题。因此,Comet采用务实的多模型路由与后训练体系。关键不在于模型名单有多华丽,而在于调用策略与数据闭环是否有效。
2.4 检索增强与引用透明
Comet自始至终强调可验证的答案。它不是只给结论,而是给出完整的证据链。这个过程包含检索、去噪、消歧,再与生成模型融合。引用不是装饰品,而是评价AI回答质量的核心基准。没有引用的摘要,其价值是有限的。
2.5 安全与隐私边界
自动化执行让权限边界变得比以往任何时候都更关键。授权必须是细粒度的,操作记录必须是可查的,“紧急停止”按钮必须是显眼的。在隐私方面,严格遵循最小化原则。能本地化的计算尽量本地化,数据上传前需要用户的二次确认。
三、🧠 Perplexity Research机制解读
%20拷贝.jpg)
要理解Comet,必须深入其母公司Perplexity Research的技术基因。
3.1 答案引擎与浏览器的深度融合
Perplexity最早的定位就是“答案引擎”。它洞察到用户真正需要的是答案与证据,而不是消耗在“十个蓝色链接”中的时间。因此,它依靠强大的检索增强(RAG)与引用体系迅速站稳了脚跟。Comet所做的,就是把这套成熟的系统无缝植入浏览器的主界面。搜索与浏览不再是两个分裂的动作。提问、拉取证据、生成答案,再触发执行,这条链条在同一个侧栏内高效闭环。
3.2 连接器与任务自动化的工程实现
连接器的本质是一种意图协议。它负责把用户的自然语言意图,翻译成机器可读的结构化参数,从而把外部网站与服务当作可调用的“工具”。这里的工程难点在于权限控制与操作的幂等性。同一个指令,重复执行必须是可控的;执行失败要能安全重试;跳过高风险步骤需要人类确认。对外部服务,要做到最大程度的兼容与优雅回退,并保证数据的一致性。
3.3 评测与后训练的闭环
真实的用户场景充满了偏见、拼写错误、不完整信息与跨领域知识引用。离线的学术评测分数,并不能完全代表线上的用户体验。因此,必须建立一个从线上到线下的数据与评测闭环。用真实的交互数据构建评测任务集,标注失败原因,形成对照组,再用有约束的强化学习(RL)进行模型收敛。最终看的不是单一分数,而是一组面向真实体验的复合指标。
3.4 运营与生态的方法论
Comet的运营策略可以看作一个“四边形模型”。免费层负责大规模扩容用户;增值服务覆盖深度需求;媒体合作为内容端提供稳定供给;开发者生态则补足长尾场景的工具。平台要做的,是控制好质量,保证安全与合规,再把分发与分成机制做清楚。
四、🚀 用户侧的落地清单
理论之外,Comet在实际工作与生活中能做什么?
4.1 常见场景与可替代工作
4.2 工作方法与最佳实践
明确意图与约束。提问时,优先告诉AI你的预算、时间、地点、偏好等关键约束条件。
分步授权。对于下单、支付等敏感操作,分环节授予权限,不要一次性“全权委托”。
养成使用引用的习惯。在采纳AI的结论前,先快速点击引用链接,核对关键证据。
建立个人模板。把常用的高频任务,固化成自己的提示词(Prompt)模板,方便快速调用。
复盘失败案例。当AI执行失败时,花一点时间思考失败原因,是指令解析、工具问题还是数据源问题,这有助于你更好地与AI协作。
五、🔐 风险与边界 需要冷静看到的部分
%20拷贝.jpg)
强大的能力也伴随着新的风险,我们需要对此保持清醒。
5.1 内容真伪与引用可靠度
引用不是万能的。AI仍可能误引、引用过期信息或在总结时出现偏差。在高风险决策(如医疗、法务、投资)中,必须进行二次人工核对。一个好的实践是,为AI指定可信的来源白名单(如专业数据库、官方网站),并对AI的结论保留最终的审签权。
5.2 自动化执行的安全风险
当AI代理具备下单、预约、取消等能力时,误触或被恶意利用的代价会急剧升高。权限系统应采用“一次一授”的策略,操作前清晰说明执行范围,并提供完整的操作日志与回退机制。在团队环境下,建议启用组织级策略,强制开启审计与操作留痕。
5.3 隐私保护的真实边界
任何平台的隐私承诺,都需要用户自身的良好习惯来配合。处理敏感信息时,应先在本地进行脱敏;尽可能使用本地化存储,并设置自动清理周期。对于必须上传云端处理的任务,要明确知晓上传的数据范围与用途。组织用户应结合内部的合规指引与数据防泄漏(DLP)策略来使用。
六、🧱 架构视角 从浏览器到任务操作系统
从更宏观的架构视角看,AI浏览器正在沿着一条清晰的路径演进。
6.1 交互形态的演进路径
阶段一 智能问答与摘要。AI作为信息助理,提升阅读与研究效率。
阶段二 跨页整合与证据链。AI具备上下文记忆,能整合多个信息源形成报告。
阶段三 连接器执行与回滚。AI成为任务代理,能操作外部服务并保证安全。
阶段四 组织化协作与策略治理。AI融入团队工作流,接受统一的权限与合规管理。
6.2 能力栈的拆分
一个成熟的AI浏览器,其能力栈是分层的,各层职责清晰。
6.3 与传统浏览器的兼容与分工
AI原生浏览器并非要完全推倒重来。在可预见的未来,它将与传统浏览器形态兼容并存。一个务实的选择是,底层继续沿用Chromium等成熟的渲染引擎与安全沙箱能力,保证对现有网络生态的兼容性;上层则引入全新的AI代理与连接器架构。这种方式可以极大减少用户的迁移成本,并实现新旧能力的叠加。
七、📊 商业模型与可持续性
%20拷贝.jpg)
一个产品能走多远,最终取决于其商业模式是否健康。
7.1 分层订阅的现实意义
Comet的分层模型,是在AI时代对“免费增值”模式的再诠释。免费层负责承接大规模用户,验证关键功能,收集多样化的使用场景数据。增值层(Pro/Max)则服务于重度用户和专业人士,用更强的算力、更多的功能覆盖高昂的计算成本与研发投入。而媒体内容包(Plus)则通过分成模式,让内容供给方有了稳定的收益预期。这种不依赖广告轰炸,而依靠真实服务价值的模式,显然更具可持续性。
7.2 供给侧的再平衡
内容生产在AI时代出现了前所未有的泛化。在这种背景下,平台要做的不仅仅是抓取,而是要构建一套质量评价与分发约束机制。通过与媒体的合作,内容生产者得到了一个可计费的访问路径,用户得到了一个更干净、更透明的信息链,平台则得到了可持续的高质量内容供应。这三方的利益或许没有完全对齐,但相比过去“AI与媒体对立”的局面,这无疑是一个更清晰、更具建设性的方向。
八、🛠 方法论 给团队的实操建议
如果想在团队中引入Comet这样的工具,可以遵循以下步骤。
8.1 团队引入的三步走
小范围试点。选择信息处理密集、重复性工作多的岗位(如市场分析、行业研究、内容运营)作为试点。
定义SOP。将试点中验证过的高频任务,标准化、模板化,形成团队的“AI工作流标准操作程序”。
建立度量。跟踪关键指标,如任务成功率、平均处理时长、引用覆盖率、用户投诉率等,用数据证明其价值。
8.2 提示与策略的模板化
任务定义。模板中应包含明确的目标、约束条件(时间、预算等)和期望的输出格式。
数据指引。为任务指定推荐的来源白名单和需要避开的黑名单。
执行边界。明确哪些步骤可以自动执行,哪些步骤必须由人工确认。
验证清单。要求在任务完成后,必须进行引用校验,必要时进行二次检索。
8.3 与内部系统的对接
使用连接器。通过开发自定义连接器,代理对内部系统(如CRM、知识库)的低风险只读操作。
对接知识库。将内部知识库作为AI的一个可信数据源,并建立分级访问权限。
加强审计链路。将AI的操作日志接入团队统一的审计平台,实现权限的集中化管理。
九、📈 未来方向与变量
%20拷贝.jpg)
AI浏览器的未来图景已经展开,但其中仍有几个关键变量。
9.1 从信息视窗到智能工坊
浏览器会继续承担信息访问的职能,但其核心界面会越来越像一块“任务看板”。一个复杂的任务,从输入到完成,都在同一个界面中流转。工具的调用像搭积木一样灵活。用户在一个统一的上下文中完成一件事。这就是未来浏览器提供的最核心的价值——稳定的效率。
9.2 代理能力与人机共驾
AI代理能做的会越来越多,但人类仍将负责最关键的决策。“人机共驾”将是默认模式。系统会在关键节点停下,请求用户确认,提供决策所需的证据,并记录下用户的选择。只有这样,AI代理才真正可信,才能被大规模应用。
9.3 跨页记忆与多模态理解
当前浏览器多标签页导致的信息碎片化问题,将被系统级的“上下文记忆”所缓解。文本、表格、图片、视频都能成为AI理解和引用的“证据块”。总结与推演将跨越模态展开,使得任务的完成度更高,误差更可控。
9.4 合作与合规的常态化
内容授权、透明计费、引用标准,将成为AI平台的“基本功”。版权与隐私不再是附加项,而是产品设计之初就必须考虑的核心部分。谁能把这条合规的线做得更扎实,谁的根基就更稳。
9.5 关键不确定性
算力与成本。AI的普及最终会受到算力成本的制约。
版权标准。全球范围内尚未形成统一的AI训练数据版权标准。
平台政策。主流操作系统与应用商店对AI代理的政策仍不明朗。
用户心理。用户对自动化操作的信任边界和接受程度。
结论
Comet的免费,让它从AI圈的边缘产品,第一次真正走向了大众视野。它把“答案引擎”与浏览器做了前所未有的深度融合,侧边栏成为了交互的主舞台。检索、生成、执行、复盘,所有动作都在同一条链上高效运转。对用户而言,这意味着效率的提升与可执行的结果。对媒体与平台而言,这是一次艰难但必要的利益再协商。对整个行业来说,这更是AI浏览器新形态诞生的一个分水岭。
接下来,我们要看的不是一时的热闹,而是那些决定这场战争最终走向的关键指标。
这些冰冷的数字,将比任何华丽的辞藻都更有力地描绘出AI浏览器的未来。
📢💻 【省心锐评】
免费是钩子,智能体是引擎。这场战争争的不是点击率,而是用户数字工作流的控制权。最终,信任才是唯一的硬通货。

评论