【摘要】聚焦二次元漫剧生产,深度横评Sora2、可灵、即梦三大主流AI视频模型。通过系统性列表化对照,精细剖析其在角色一致性、镜头控制与生产效率上的差异,并提供一套可落地的技术选型与工作流范式。
引言
AIGC技术在视频生成领域的演进,已从最初的技术演示阶段,步入了检验工业化落地能力的深水区。对于漫剧这一兼具艺术表达与叙事需求的细分赛道,AI不再是“能否一用”的问题,而是“如何善用”的必答题。市场经过多轮洗牌,竞争格局逐渐清晰,形成了以OpenAI Sora2为理论天花板,国内可灵、即梦等头部模型奋力追赶并探索差异化路线的“三国”态势。
传统漫剧制作流程中的高昂人力成本、漫长生产周期以及风格统一性的维持难题,正是本轮技术革命试图攻克的堡垒。然而,不同模型在技术架构、优化方向和产品定位上的差异,导致其在漫剧生产这一具体场景下的适用性千差万别。单纯的功能堆砌对比已无意义,创作者需要的是一张能指导生产实践的“作战地图”。
本文将摒弃泛泛而谈,建立一个专为漫剧制作设计的、高度细节化的评测框架。我们将对Sora2、可灵、即梦的最新版本进行一次彻底的“CT扫描”,通过大量列表化、表格化的数据对照,直观呈现它们在从角色一致性到镜头语言控制,再到最终生产效率的全链路表现。最终目标是为从业者提供一个清晰、务实、可执行的技术选型与工作流整合方案。
💠 一、评测框架:为漫剧生产“量体裁衣”
%20拷贝-emnt.jpg)
一个科学的评测体系,必须始于对应用场景的精确解构。我们将漫剧生产的核心需求拆解为一系列可量化、可对比的测试基准。
1.1 核心测试目标
我们的评测不追求大而全,而是聚焦于直接影响漫剧最终观感的关键技术点。
角色一致性 (Character Consistency)
宏观一致性:在不同场景、不同镜头(远、中、近)切换后,角色的核心特征(脸型、发型、瞳色、关键服饰)是否保持稳定。
微观一致性:在单一镜头内,角色进行转身、抬头等动作时,面部结构是否会发生不合理的“漂移”或“抖动”。
微表情稳定性:在对话或情绪变化时,面部表情的生成是否自然,且不会导致角色身份识别混乱。
风格统一性 (Style Unification)
线条稳定性:二次元风格的轮廓线是否存在闪烁、断裂或粗细不一的问题。
色彩与着色:能否严格遵循预设的色卡(Color Palette),着色方式(平涂、赛璐璐、水彩感)是否能在连续镜头中保持统一。
特殊纹理:对漫画特有的网点纸(Screentone)、速度线等元素的还原与生成稳定性。
镜头语言与叙事能力 (Cinematography & Narrative)
镜头运动:对推、拉、摇、移、跟等标准运镜指令的执行精度与画面流畅度。
景深与对焦:能否模拟真实摄像机的景深效果(Bokeh),并根据指令实现焦点切换(Focus Pull)。
叙事逻辑:对包含因果关系、情绪转变的复杂提示词的理解与视觉转化能力。
1.2 标准化测试素材集
为确保横评的公正性,所有模型均使用同一套标准输入素材。
1.3 统一参数基准
在测试过程中,我们尽可能拉平各平台的基础参数设置,以凸显模型本身的能力差异。
输出规格:1920x1080p, 24fps
单次时长:统一测试4秒、8秒、15秒三个档位
随机种子 (Seed):在支持的平台上固定Seed,进行多次测试以检验稳定性
提示词结构:采用统一的
[内容主体] + [动作/叙事] + [场景/环境] + [镜头/构图] + [风格/质量]结构化Prompt
💠 二、三强鼎立:核心模型定位与能力透视
在正式进入细节评测前,我们首先需要对三个模型当前的版本进行精准的角色定位。
2.1 Sora2:理论极限与“世界模型”
Sora2的强大之处,在于它不仅仅是一个视频生成器,而是一个初级的**“世界模拟器”**。它试图理解并复现物理世界的运行规律,这使其在视频的内在逻辑性和连贯性上达到了前所未有的高度。
技术定位:行业发展的“北极星”。Sora2为视频生成的终极形态——即时演算一个逻辑自洽的虚拟世界——指明了方向。
核心技术优势:
时空一致性:生成的物体和角色在三维空间中具有持久性。即使暂时离开画面或被遮挡,再次出现时仍能保持其身份和状态。
物理交互:角色与环境的互动(如踩在水坑里溅起水花)表现出惊人的真实感,这源于其对物理规律的深度学习。
长时程连贯:能够生成长达一分钟且情节、光影、角色身份高度统一的视频,这是对长镜头制作的根本性颠覆。
漫剧生产角色:
质量验收的“黄金标准”:用于评估其他生产工具在物理真实性、镜头连贯性等方面的差距。
高难度镜头的设计参考:为一些传统手段难以实现的复杂长镜头或超现实场景提供创意和实现可能性的参考。
当前状态:“传说级”装备。尚未公测,实际使用门槛和成本未知,目前不具备成为日常生产工具的条件。
2.2 可灵 (Kling AI):生产级的“稳定输出者”
可灵作为国内模型追赶Sora2的领跑者,其产品策略非常务实,专注于提升视频质量、时长和稳定性,旨在成为专业内容生产者可以信赖的核心工具。
技术定位:高品质正片生产引擎。它在生成质量和实用性之间取得了极佳的平衡,是当前漫剧制作中“质”的保证。
核心技术优势:
领先的生成规格:最新版本支持生成长达2分钟、1080p分辨率、30fps的视频,且支持多种画幅比例,这在同类产品中极具竞争力。
先进的运动模拟:采用了自研的3D时空注意力机制,能更好地模拟复杂和大幅度的运动,确保动态场景的流畅与合理。
概念绑定机制:能够将提示词中的核心概念(如特定角色或物体)与视频中的实体进行强绑定,显著提升了角色和物体在复杂运动中的一致性。
漫剧生产角色:
A-Roll(主线镜头)主力:承担项目中绝大部分关键镜头的生产,尤其是需要细腻情感表达的表演镜头和展现宏大场景的长镜头。
高质量动态素材库:生成用于宣传片、动态海报等高要求物料的原始视频。
当前状态:“史诗级”装备。已开放测试,性能稳定,是当前高质量漫剧AI制作流程中不可或缺的一环。
2.3 即梦 (Dreamina):敏捷开发的“创意孵化器”
即梦背靠字节跳动的平台生态,其产品设计的核心是效率和流程。它将多个AIGC工具链整合,提供了一个从灵感到成片(草稿)的极速通道。
技术定位:一站式敏捷创作平台。即梦的价值不在于单点技术的极限突破,而在于对创作流程的极致优化。
核心技术优势:
无缝工作流:在同一页面内实现了文生图、图生视频、视频编辑、音画合成的闭环,极大减少了工具切换带来的摩擦成本。
极速响应与迭代:生成速度在同类产品中名列前茅,非常适合需要快速验证大量想法的前期创意阶段。
灵活的微调工具:内置的“消除笔”等功能,允许用户对生成画面的局部进行快速修改,提升了对成片的掌控力。
漫剧生产角色:
动态故事板(Animatic)生成器:将文字剧本快速转化为包含基本动态和节奏的视频草稿,用于内部评审和叙事结构验证。
B-Roll(补充镜头)及概念测试:快速生成一些氛围镜头、转场素材,或测试不同角色设计、美术风格的动态效果。
当前状态:“精良级”装备。完全开放,使用门槛低,是所有团队进行AI漫剧创作的理想起点。
💠 三、多维度技术指标横向对决
%20拷贝-saiy.jpg)
我们将通过一系列表格,对三个模型在漫剧生产的各个关键环节进行精细化的横向比较。
3.1 核心质量指标对照
3.2 可控性与效率指标对照
3.3 成本与工作流集成
💠 四、构建面向未来的漫剧生产流水线
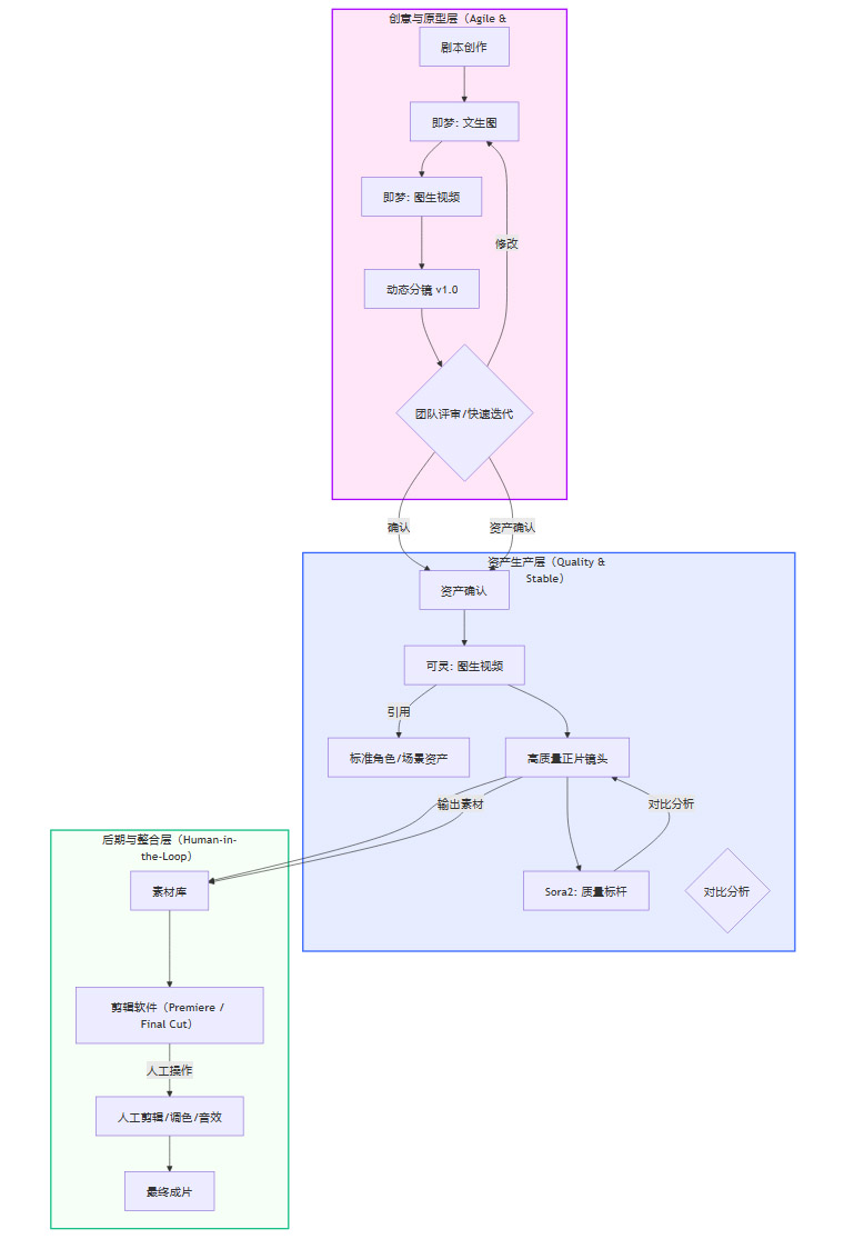
理论分析和指标对比的最终目的是服务于实践。基于上述评测,我们可以构建一个分层、协同、高效的AI漫剧生产流水线,最大化发挥各工具的优势。
4.1 分层协同工作流 (Tiered Collaborative Workflow)
这是一个将创意流程与工具能力进行最优匹配的生产模型,它将漫剧制作分为三个核心层级。

第一层:创意与原型层 (Agile & Fast)
核心工具:即梦。
工作目标:将不确定性最高、需要频繁修改的创意阶段成本降至最低。利用即梦的一站式平台,编剧和导演可以快速将文字想法转化为动态分镜,直观地感受故事节奏、镜头安排和角色表演。这个阶段追求的是“数量”和“速度”,而非“质量”。
第二层:资产生产层 (Quality & Stable)
核心工具:可灵。
工作目标:将经过验证的创意方案,转化为符合播出标准的高质量视频资产。在动态分镜确认后,美术和动画指导使用标准化的角色、场景资产,通过可灵的图生视频功能,生成稳定、高清、细节丰富的正片镜头。
质量监控:Sora2的公开演示视频作为本层的“虚拟艺术总监”,为镜头的物理真实感、光影连贯性等高级指标提供一个参照系。
第三层:后期与整合层 (Human-in-the-Loop)
核心:专业后期软件与人类专家。
工作目标:将AI生成的“素材”升华为“作品”。AI目前无法取代剪辑师的叙事构建能力、调色师的氛围营造能力以及音效师的情感渲染能力。这一层是人类创造力发挥最终价值的地方。
4.2 提示词工程与资产管理
高效利用AI工具,需要建立标准化的“沟通”方式,即提示词工程(Prompt Engineering)。
构建结构化提示词库:
基础模板:
[景别] of [角色描述], [动作描述], in [场景描述], [光影氛围], [镜头运动], cinematic, masterpiece, best quality, in the style of [风格参考].针对性优化:
可灵:可以加入更复杂的运动和物理交互描述,利用其优势。
即梦:提示词应更简洁直接,聚焦核心元素,避免过多细节导致信息过载。
建立IP资产库:
角色库:为每个核心角色创建包含标准三视图、表情集和关键姿态的参考图文件夹。在进行图生视频生成时,严格调用对应的参考图,这是保证角色一致性的根本。
风格库:收集能代表项目核心风格的参考图片,形成一个“风格DNA库”。在需要风格迁移或锁定时,从中调用图片作为Style Reference。
💠 五、选型策略与最终裁定
%20拷贝-pgvu.jpg)
综合以上所有分析,我们为不同类型的漫剧创作团队提供最终的选型建议。
5.1 团队选型矩阵
5.2 最终裁定
Sora2是“未来”,但可灵与即梦是“现在”。在Sora2真正普及之前,国内创作者最现实的选择,就是掌握好可灵与即梦这对“倚天剑与屠龙刀”的组合用法。
即梦决定了创作的“广度”与“速度”。它是一个无与伦比的创意放大器和试错平台,能让团队在最短时间内探索最多的可能性。
可灵决定了作品的“高度”与“深度”。它是将一个好的创意,打磨成一部高质量作品的保证。其在稳定性、时长和画质上的优势,是项目能否达到专业标准的基石。
“人机协同”是唯一通路。AI不是一键生成最终成片的魔法棒,而是将创作者从繁重、重复的体力劳动中解放出来的超级工具。未来的核心竞争力,在于如何提出好的问题(创意与Prompt),以及如何整合AI给出的答案(后期与剪辑)。
结论
Sora2、可灵、即梦三者之间的竞争与互补,共同构成了当前AI漫剧制作的技术图景。它们并非简单的替代关系,而是在一个完整生产流程中扮演着各自不可或缺的角色。Sora2定义了行业的终极目标,激励着技术的不断前行;即梦以其极致的效率优化,为创意孵化提供了肥沃的土壤;而可灵则凭借其稳健的生产能力,成为了连接创意与成品的坚实桥梁。
对于漫剧创作者而言,理解并接纳这种“组合式”的未来,意味着需要从单一的技能掌握者,转变为一个懂得调配不同技术资源、构建高效生产体系的“项目架构师”。掌握这套方法论,将是在即将到来的AIGC内容时代中,保持核心竞争力的关键所在。
📢💻 【省心锐评】
别再单恋Sora2。实战中,即梦负责创意狂飙,可灵保障画质底线。将二者组合,才是当下漫剧制作的最优解,人的审美与整合能力永远是核心。

评论