【摘要】AI技术正重塑内容生产的成本结构与效率边界,驱动漫剧产业进入高速发展期。平台生态通过技术赋能与商业模式闭环,加速了这一新兴赛道的价值释放与创新迭代。
引言
数字内容产业的演进,总伴随着技术范式的迁移。当真人短剧赛道的流量密度与题材创新趋于饱和,竞争转向存量市场的精细化博弈时,一个新的变量——漫剧,正以非线性增长的态势进入主流视野。2025年被行业视为漫剧爆发的元年,其背后并非偶然的市场轮动,而是由人工智能生成内容(AIGC)技术引发的一场深刻的生产力变革。
这场变革的核心,在于AI从根本上重构了视觉内容的生产函数。传统动漫产业的高壁垒、长周期、重资产模式,被一种更敏捷、更轻量、更具成本效益的范式所替代。这使得内容创作的权利,从少数头部机构下放至更广泛的中小团队与个人创作者。
与此同时,头部内容平台迅速捕捉到这一结构性机遇。它们不再仅仅扮演分发渠道的角色,而是深度介入产业链上游,通过构建从AIGC工具链、内容分发算法到商业化闭环的全链路生态,成为推动漫剧产业化的关键基础设施。本文将从市场格局、技术内核、商业生态及未来趋势四个维度,系统性拆解AI驱动下的漫剧产业浪潮,并分析其中蕴含的技术挑战与商业机遇。
🌀 一、产业新格局:漫剧的崛起与市场定位
%20拷贝-fwge.jpg)
漫剧的崛起,并非简单的内容形态平移,而是市场需求、技术成熟度与商业模式共同作用下的必然结果。它精准地切入了真人短剧与传统动漫之间的市场空白,展现出独特的商业价值。
1.1 从流量饱和到增量蓝海
真人短剧在过去几年经历了爆发式增长,但其模式也快速触达瓶颈。题材同质化、制作成本攀升、流量采买成本高企,共同压缩了行业的利润空间。漫剧的出现,为市场提供了一个有效的破局方向。
它具备以下几个关键特征,使其成为理想的“补位者”与“开拓者”。
成本结构优势:相较于真人短剧依赖演员、场地、服化道的重资产模式,漫剧的核心成本转向算力与技术人力,边际成本更低,规模化复制能力更强。
题材边界拓宽:玄幻、科幻、修仙等高想象力、高特效成本的题材,在真人短剧中实现难度大、风险高。漫剧则能以较低成本实现这些视觉奇观,极大丰富了内容供给的多样性。
创新表现形式:结合动态漫画、CG动画、游戏引擎渲染等多种技术,漫剧在视觉风格和叙事节奏上提供了新的可能性,满足了用户对新鲜感的需求。
1.2 市场数据的初步验证
行业数据印证了漫剧市场的爆发潜力。据多家机构预测,2025年漫剧市场规模有望突破200亿元。头部平台的运营数据提供了更直接的证据。
内容供给量:截至2024年末,单一头部平台累计上线的漫剧剧目已超过一万部。
用户消耗规模:总消耗规模已突破2亿元,单日消耗峰值超过500万,且增长曲线依然陡峭。
爆款效应显著:头部爆款剧目的单部消耗规模可达千万级别,形成了稳定的金字塔形内容生态。
这些数据表明,漫剧已经跑通了从内容生产到用户付费的商业链路,市场正从导入期快速迈向成长期。
1.3 用户画像分析:高价值的增量市场
漫剧最核心的商业价值之一,在于其强大的用户拉新能力。它并非在与真人短剧争夺同一批用户,而是开辟了一个全新的增量市场。
数据显示,漫剧付费用户与真人短剧付费用户的重合度仅为38%。这意味着,超过六成的付费用户是平台通过漫剧内容获取的新客。这部分用户群体画像呈现出与动画、游戏用户高度交叉的特征,他们对虚拟内容有更高的接受度和付费意愿。
此外,漫剧在商业模式上也展现出更高的用户价值(ARPU)。
盗版难度更高:相较于易于录屏传播的真人短剧,AI生成的漫剧在画面风格、角色一致性上具有独特性,用户寻找免费“平替”的难度更大。
付费转化率更优:由于内容独特性和较低的观看成本(单部完整观看成本约10-30元),用户付费决策链路更短,留存率和转化率表现优异。
这种“高拉新、高转化”的用户特性,为平台和内容创作者带来了更健康、更可持续的商业回报模型。
⚙️ 二、技术内核:AI如何重塑内容生产力
%20拷贝-ctmv.jpg)
如果说市场需求是漫剧爆发的牵引力,那么AIGC技术就是其底层的核心驱动引擎。AI正在对传统内容创作的每一个环节进行解构与重组,实现全链路的提效与创新。
2.1 传统动漫制作的困境
要理解AI带来的变革,首先需要审视传统二维、三维动画的生产流程。这是一个典型的劳动密集型与资本密集型产业,其核心痛点包括:
这些因素共同构成了传统动漫产业的高墙,将大量中小团队和创意拒之门外。
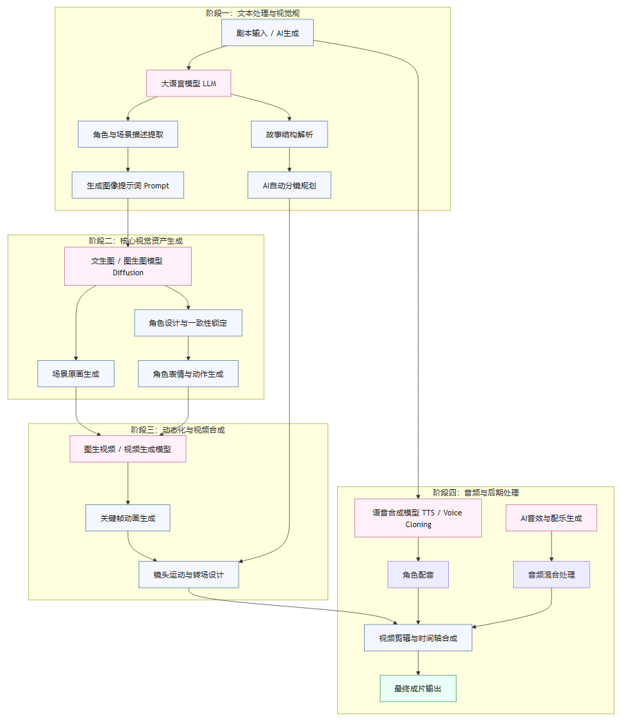
2.2 AIGC赋能的漫剧生产管线
AIGC技术将上述复杂的生产流程,解构为一系列可由模型协同完成的模块化任务,构建了一条全新的、高效的数字内容生产管线(Pipeline)。

下面对管线中的关键技术节点进行拆解。
2.2.1 剧本解析与分镜生成
技术核心:基于大语言模型(LLM)的自然语言理解(NLU)与多模态理解能力。
实现路径:
结构化解析:LLM读取剧本,自动识别场景(Scene)、角色(Character)、对话(Dialogue)、动作(Action)等关键元素,并将其结构化。
视觉语言转换:模型将文本描述的动作和情绪,转换为具体的镜头语言,如景别(远景、特写)、角度(俯拍、仰拍)、运镜方式(推、拉、摇、移)。
分镜草图生成:结合多模态模型,可以直接根据分镜描述生成简单的视觉草图(Storyboard),为后续的图像生成提供精确指导。
2.2.2 视觉资产生成与一致性控制
技术核心:以**扩散模型(Diffusion Models)**为主流的图像生成技术。
实现路径:
角色/场景生成:通过精细化的提示词工程(Prompt Engineering),结合特定的风格化模型(LoRA),生成符合剧本要求的角色形象和场景原画。
一致性维持:这是当前AIGC面临的核心技术挑战。主流解决方案包括:
Character LoRA:为特定角色训练一个轻量级模型,确保在不同场景、不同姿态下角色形象的统一。
ControlNet/IP-Adapter:通过引入额外的控制条件(如骨骼姿态、深度图、线稿),精确控制生成图像的构图和角色动作,保证帧间连贯性。
Seed/Latent Space Locking:固定随机种子或在潜在空间中进行微调,以减少生成图像的随机性。
2.2.3 动态化与视频合成
技术核心:图像到视频(Image-to-Video)和视频到视频(Video-to-Video)生成模型。
实现路径:
微动效生成:对于静态或半静态的镜头,模型可以为角色添加眨眼、头发飘动、口型匹配等微小动态,即“动态漫”的核心技术。
关键帧插值:输入少量关键帧图像,模型能够自动生成中间过渡帧,形成流畅的动画效果。
镜头语言模拟:模型可以模拟摄像机的推、拉、摇、移等运动,为静态画面赋予动态感和叙事节奏。
代表性模型:行业内如Sora、Kling(可灵)等文生视频大模型,正在快速提升生成视频的时长、分辨率和逻辑连贯性,为漫剧制作带来颠覆性潜力。
2.2.4 音频生成与后期合成
技术核心:文本到语音(TTS)、声音克隆(Voice Cloning)及AI配乐技术。
实现路径:
自动化配音:输入角色的台词文本,TTS模型可以生成带有情感和语气的配音。通过声音克隆技术,可以用少量样本复刻特定演员的声音,实现IP角色的声音统一。
智能音效匹配:AI模型可以分析画面内容,自动匹配或生成相应的环境音和效果音。
自动化剪辑:AI剪辑工具可以根据分镜脚本和音频节奏,自动完成画面的拼接、转场和音画同步。
2.3 生产力变革的量化影响
AIGC生产管线的应用,直接带来了成本结构和生产效率的质变。
这种指数级的效率提升和成本下降,是漫剧产业能够快速爆发的根本技术原因。它将内容创作从一个高风险的“项目制”模式,转变为一个可预测、可规模化的“工业化”生产模式。
🏛️ 三、平台生态:商业闭环与红利加速器
%20拷贝-emwy.jpg)
如果说AIGC技术提供了生产力工具,那么头部内容平台则构建了将这种生产力转化为商业价值的完整生态系统。平台不再是单纯的流量分发方,而是集技术提供商、资源整合者、商业模式设计者于一身的产业赋能者。几乎所有主流平台,包括短视频平台、长视频网站、社交媒体等,都已深度布局漫剧赛道。
3.1 全链路商业闭环的构建
一个成熟的漫剧平台生态,其核心在于打通了从内容创作到最终变现的全链路闭环。这个闭环通常包含以下几个关键模块。

3.1.1 上游:降低创作门槛
一站式AIGC平台:头部平台纷纷推出集成化的AI内容创作工具,如快手的“造梦专家2.0”。这类平台将剧本生成、分镜解析、角色创建、视频合成等功能整合在一起,为创作者提供“拎包入住”式的生产环境。这极大地降低了技术门槛,让不具备专业AI背景的创意团队也能快速上手。
算力与模型支持:平台开放自研的大模型API(如可灵AI),并提供算力补贴。创作者无需自建昂贵的GPU集群,即可调用业界领先的AIGC能力,实现了AI能力的普惠化。
3.1.2 中游:精准化流量分发
AI驱动的推荐系统:平台利用大模型对漫剧内容进行深度理解,提取更细颗粒度的标签,包括画风、题材、情感节奏、付费点设计等。结合用户画像和行为数据,推荐系统能够实现**“人-剧”的高效匹配**,将内容精准推送给潜在的高付费意愿用户。
公私域联动运营:平台通过热榜、话题挑战等产品功能,为优质内容提供公域流量曝光。同时,通过弹幕、评论区、粉丝群等社区功能,引导用户沉淀为创作者的私域流量,提升用户粘性和复购率。
3.1.3 下游:多元化变现通路
内容付费(IAA/IAP):这是漫剧最核心的变现模式。平台提供成熟的付费解锁、按集付费等功能,并建立透明的分账体系。
广告投流(ROI保障):平台为内容方提供广告投放工具,帮助其采买流量、扩大用户覆盖。部分平台还提供ROI(投资回报率)保障策略,降低内容方的投放风险。
IP衍生开发:对于爆款漫剧,平台会介入其IP的深度开发,包括与真人短剧、游戏、文创周边的联动,进一步放大IP的商业价值。
3.2 多维度扶持策略的设计
为了在激烈的市场竞争中吸引并留住优质创作者,各大平台都推出了体系化的扶持政策。这些政策围绕资金、流量、商业化三个核心维度展开,旨在加速行业红利的释放。
这些扶持策略的组合拳,有效地激活了市场供给。大量原先从事短剧、动漫、网文IP开发的团队,被吸引进入漫剧赛道,形成了多元化的创作者生态。内容类型也从早期的单一题材,扩展到动态漫、CG编辑器剧、小说改编剧、表情包剧等多种形态并存的繁荣局面。
🚀 四、未来展望:挑战与机遇并存
%20拷贝-lhxe.jpg)
漫剧产业虽然展现出强劲的增长势头,但仍处于发展的早期阶段。技术、内容、商业模式都面临着持续的迭代压力。展望未来1-2年的“黄金窗口期”,行业将呈现出几个清晰的发展趋势。
4.1 技术层面的挑战与演进方向
AIGC技术是漫剧产业的基石,其自身的演进将直接决定产业的天花板。当前,技术层面仍有几个关键瓶颈亟待突破。
长视频生成与逻辑一致性:当前主流文生视频模型生成的单镜头时长有限,且在长序列中保持角色、场景、物理逻辑的一致性仍是巨大挑战。未来,具备更强世界模型(World Model)能力的大模型是突破口。
可控性与艺术表达:如何让AI更好地理解并执行导演的精细化意图(如微表情、情感节奏、镜头语言的艺术性),是实现内容精品化的关键。这需要模型具备更强的多模态指令遵循能力。
实时渲染与互动性:随着云端算力的发展,未来可能出现实时生成的互动漫剧。用户可以通过自然语言指令影响剧情走向或角色行为,这将颠覆现有的内容消费体验。
4.2 内容层面的精品化与IP化
随着供给的极大丰富,用户的审美标准会水涨船高,市场竞争将从“拼数量”转向“拼质量”。
精品化趋势:粗制滥造、套路化的内容将被市场淘汰。未来,优秀的剧本、独特的视觉美术、精良的音效配乐将成为爆款的核心要素。AI工具将更多地被用于提升精品内容的生产效率,而非简单地量产低质内容。
IP化深耕:漫剧将成为IP孵化和放大的重要一环。一个成功的网文IP,可以通过漫剧的形式进行视觉化预演,测试市场反应,然后再决定是否投入更大成本进行真人影视化或游戏化改编。这将形成一个**“网文-漫剧-短剧/长剧-游戏”**的IP联动开发矩阵。
跨形态融合:漫剧与真人短剧的界限将变得模糊。AI生成的虚拟场景、特效、甚至虚拟角色,将与真人演员实拍无缝结合,在控制成本的同时,实现更丰富的视觉效果。
4.3 商业模式的深化与拓展
平台的商业模式也将持续进化,以适应产业发展的需要。
精细化运营:平台将提供更精细化的数据分析工具,帮助创作者理解用户付费行为,优化内容中的“付费点”设计,提升单用户价值。
全球化分发:AI的跨语言翻译和配音能力,为漫剧内容的全球化发行提供了极大的便利。中国生产的漫剧,可以低成本地翻译成多种语言,输出到海外市场,成为数字内容出海的新主力。
B端应用拓展:除了C端付费和广告,漫剧的生产技术还可以应用于广告营销、在线教育、企业培训等B端领域,开辟新的商业增长曲线。
结论
漫剧产业的崛起,是AIGC技术与数字内容产业深度融合的标志性事件。它不仅开辟了一个百亿级的新市场,更重要的是,它验证了一条由技术变革驱动生产力跃迁,进而重塑整个产业生态的清晰路径。
在这条路径上,AI不再是辅助工具,而是成为了核心生产要素。平台则通过构建开放的技术与商业生态,将AI的潜力转化为可规模化的商业价值。对于技术从业者而言,这意味着从算法模型到工程架构,从内容理解到推荐系统,都存在着大量的创新机会。对于内容创作者,这是一个前所未有的、能够以低成本实现创意自由的时代。
未来几年,漫剧产业的竞争将是围绕核心AI技术能力、优质IP储备、高效商业化效率展开的多维度竞争。能够在这场浪潮中跑通稳定、可持续商业模型的参与者,无疑将在下一代数字内容市场中占据关键的生态位。
📢💻 【省心锐评】
AI正将内容创作从“手工作坊”推向“智能工厂”,漫剧是这条新流水线上的第一个爆款产品。其核心价值在于,用算力置换了高昂的人力与试错成本,让内容生意回归到创意本身。
评论