【摘要】谷歌发布的71页报告揭示了一款革命性AI系统,它在基因组学、公共健康等六大领域全面超越人类专家。该系统通过“实证软件”框架,将数月的科研探索压缩至数小时,标志着科研范式正向人机协同的指数级加速时代迈进。
引言
科学研究的殿堂,向来是人类智慧的最高竞技场。但现在,一位新玩家入场了,而且它的表现足以让所有人重新审视比赛规则。谷歌最新发布的一份长达71页的AI科研报告,在全球科研界投下了一颗真正的重磅炸弹。这份报告所展示的,远不止是一个更聪明的算法或一个更快的计算工具。它描绘了一幅全新的科研图景,一个AI不再仅仅作为助手,而是作为核心创新者参与其中的未来。
报告的核心是一个创新的AI系统。这个系统能够在六个完全不同的科学领域,像经验丰富的科学家一样,自主提出新方法、设计并运行实验,最终产出的成果在多个公认的基准测试上,全面超越了该领域的人类专家。更令人震撼的是其效率。过去,一个研究团队可能需要花费数月甚至更长时间进行的探索性工作,如今在这个AI系统的加持下,短短几小时内就能完成。这意味着,科研的迭代速度被提升了百倍以上。
在过去的一年里,我们已经见证了AI在特定科研领域的闪光时刻。DeepMind的FunSearch在数学领域发现了新的组合学规律,麻省理工学院等顶尖学府也提出了“AI合作科学家”(AI co-scientist)的构想。这些探索无疑是开创性的。但是,谷歌这次的系统走得更远。它不再是单点突破,而是构建了一个具有跨领域通用性的系统化框架,将AI的能力从解决特定问题,提升到了驱动整个科学发现流程的高度。这预示着,我们正站在一个科研范式发生根本性转变的临界点。科学发现的节奏,正在被AI彻底改写。
一、范式重塑 🔬 从代码助手到“实证软件”发明家
%20拷贝.jpg)
要理解这次突破的颠覆性,我们必须先回到科研工作中最根本的痛点。在科学研究中,提出一个绝妙的想法固然重要,但真正消耗研究者心血的,往往是验证这个想法的过程。
1.1 科研的瓶颈 验证比想法更耗时
一个科研想法从诞生到被证实或证伪,中间隔着一条漫长且充满不确定性的道路。科学家们需要为此编写和调试大量的实验代码,设计复杂的模型,然后在一个庞大的参数空间里反复试错。他们需要尝试几十甚至上百种模型与参数的组合,每一次调整都可能意味着数小时乃至数天的计算等待。整个过程动辄耗费数月,其中绝大部分时间都花在了繁琐、重复且低效的劳动上。
这个过程不仅是对时间的巨大消耗,更是对创新精神的磨损。许多极具潜力的想法,可能就因为验证成本过高,而被束之高阁。科研的瓶颈,很多时候并不在于缺乏智慧的火花,而在于缺少将火花点燃成熊熊烈火的高效手段。
1.2 “实证软件”的诞生 一种全新的解题思路
谷歌的新系统正是为了打破这一瓶颈而生。他们没有沿着传统自动化工具的路径继续优化,而是提出了一个全新的概念——“实证软件”(empirical software)。
传统软件开发,其核心目标是功能的正确性。一个代码编辑器,只要能正确地编辑和保存文本,它就是合格的。但科研软件不同。一个用于基因数据分析的模型,仅仅能“运行”是远远不够的,它的终极目标是让分析结果的某个关键指标,比如预测准确率,尽可能地高。
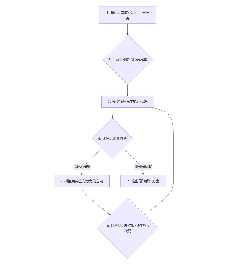
“实证软件”正是抓住了这一本质区别。它将复杂的科研问题,重新抽象为一种**“可计分任务”(scorable task)**。这个任务包含三个核心要素。
清晰的问题描述。明确定义需要解决的科学问题。
量化的衡量指标。一个或多个可以精确计算分数的评价标准。
标准化的数据集。用于训练和验证的公开数据。
在这种框架下,AI的目标变得异常纯粹和直接,那就是不惜一切代价,最大化预设的质量评分。它不再关心代码风格是否优雅,或者实现路径是否常规。唯一的评判标准,就是最终的分数。这个看似简单的转变,却从根本上解放了AI的创造力。
1.3 AI的自动化工作流 高速迭代的闭环
为了实现“实证软件”的目标,谷歌设计了一套高度自动化的闭环工作流程。在这个流程中,AI的角色彻底从一个听指令办事的“代码助手”,进化成了一个不知疲倦、高速运转的“实验员”和“方法发明者”。
整个工作流可以被看作一个智能的搜索与优化过程,其核心由大语言模型(LLM)驱动。

这个流程的精妙之处在于它的高速迭代和智能筛选。
生成与执行。大语言模型首先根据任务描述,生成初步的研究思路和可执行的代码。这些代码可能包含对现有方法的调用、修改,甚至是全新的算法逻辑。
评估与筛选。生成的代码会在一个安全的沙箱环境中自动运行,并根据预设的指标进行评分。系统并不会盲目地对所有方案一视同仁,而是利用**树搜索(Tree Search)**等高效算法,智能地判断哪些探索方向更有潜力,从而将计算资源集中在最有希望的候选方案上。
迭代与优化。表现出潜力的代码方案会被反馈给大语言模型。模型会像一个顶尖的研究员一样,分析当前方案的优缺点,然后进行有针对性的改写和优化。可能是调整一个超参数,可能是替换一个函数库,甚至可能是将两种完全不同的方法进行融合。
这个“生成-执行-评估-优化”的闭环会循环往复,高速运转。AI以人类无法企及的速度,进行着大规模的试错和创新探索。最终,当系统找到一个满足要求的最优解时,整个过程才会停止。
重要的是,这个过程的最终产出,并非一段难以理解的黑箱代码。研究人员特别强调,其输出是可验证、可解释且可复现的代码化解决方案。这意味着,人类科学家可以清晰地看到AI是如何一步步得到这个结果的,可以审查它的逻辑,复现它的实验,并在此基础上进行更深入的研究。这才是真正符合科研严谨性要求的成果。
二、硬核实力 🎯 六大领域的跨越式突破
一个理论框架的优越性,最终需要通过实践来检验。谷歌这套AI系统最令人信服的地方,在于它并非纸上谈兵,而是在六个跨度极大、挑战各异的真实科学领域,都交出了一份堪称惊艳的成绩单。这些成果雄辩地证明了该系统的强大能力和广泛适用性。
为了更直观地展示这些突破,我们首先通过一个表格来概览其核心成就。
接下来,我们将深入剖析其中几个领域的具体突破,感受AI是如何像一位顶尖科学家那样思考和创新的。
2.1 基因组学 组合式创新超越专家14%
在现代生物学研究中,单细胞RNA测序(scRNA-seq)是一项革命性的技术,它能让我们在单个细胞的层面上观察基因的表达活动。但是,这项技术也面临一个巨大的挑战——批次效应。不同时间、不同实验室做的实验,会产生复杂的技术偏差,就像给真实的生物信号蒙上了一层“滤镜”。如何有效去除这层“滤镜”,同时保留细胞间真实的生物学差异,一直是基因组学领域的核心难题。
研究人员将这个问题交给了AI系统。他们没有让AI从零开始摸索,而是采取了一种更聪明的方式。他们将领域内一种常用方法BBKNN的文字描述直接输入给系统。BBKNN的核心思路是在每个实验批次内部,为细胞找到最相似的“邻居”,然后将所有批次的“邻居网络”合并起来,从而校正偏差。
AI系统在理解了BBKNN的原理后,并没有止步于简单复现。它开始像一个好奇心旺盛的研究生,尝试对这个方法进行各种改造和组合。在数千次的迭代中,它发现了一个绝妙的组合。它将BBKNN与另一种经典的批次校正方法ComBat拼接在了一起,形成了一种前所未有的、全新的混合解法。
这个由AI创造的“缝合怪”方法,效果出奇地好。在全球权威的生物信息学竞赛平台OpenProblems的基准测试中,它的综合指标得分,比人类专家设计的最佳方法高出了整整14%。这不再是简单的优化,而是真正意义上的方法论创新。AI向我们展示了,它不仅能学习和执行人类的知识,更能将这些知识拆解、重组,创造出超越人类的新知识。
2.2 公共健康 预测能力超越官方黄金标准
在关乎国计民生的公共健康领域,准确的预测模型是决策者制定政策的关键依据。尤其是在新冠疫情期间,对未来住院人数的精准预测,直接关系到医疗资源的调配和社会的稳定运行。当时,美国疾控中心(CDC)发布的官方模型CovidHub Ensemble,被广泛视为预测该指标的“黄金标准”。
谷歌的AI系统也接受了这项挑战。它自动生成了14个不同的预测模型,这些模型采用了各异的算法和策略。结果令人惊讶,这14个AI生成的模型,其集体表现全面超过了CDC的官方黄金标准。这意味着,AI不仅能在一个高度复杂的、充满噪声的真实世界问题中找到有效的解决方案,而且还能提供一个模型“组合”,让决策者拥有更多元、更稳健的参考。这充分展示了AI在应对未来可能出现的公共卫生危机中的巨大应用潜力。
2.3 地理遥感 精准分割突破精度瓶颈
高分辨率遥感图像的精准分割,在城市规划、环境保护、灾害评估等领域至关重要。这项任务的难点在于,地物类型复杂多样,且图像中存在大量的光照、阴影变化。长期以来,如何提升分割精度一直是该领域追求的目标。
AI系统在这个任务中,再次展现了其“博采众长”的能力。它没有固守某一种特定的模型架构,而是灵活地利用了计算机视觉领域多种主流的分割网络,如U-Net和SegFormer。更进一步,它还创造性地将图像增强等预处理手段无缝地融入到模型流程中。
最终,系统生成的三个模型,其平均交并比(mIoU)这一核心精度指标,全部突破了0.80的大关,显著优于所有现有的方法。从AI生成的分割结果图上可以清晰地看到,其对建筑物、道路、水体等细节的识别,与人工标注的“金标准”高度接近,远胜于传统模型。这说明,AI不仅在“复制”人类已有的成功架构,更在“改造和优化”它们,通过巧妙的组合,实现“1+1>2”的效果。
2.4 神经科学 驾驭全脑海量神经元数据
神经科学是人类探索智慧本质的终极前沿。理解大脑中数以亿计的神经元是如何协同工作的,是该领域的核心目标。在对斑马鱼(一种重要的模式生物)的全脑神经活动进行预测的任务中,AI系统完成了一项开创性的工作。
面对全脑近7万个神经元产生的海量时序数据,AI系统不仅在预测误差上全面超越了所有现有的基线模型,更重要的是,它设计出了一种全新的混合模型。这个模型首次将基于生物物理学原理的模拟器,与数据驱动的深度学习模型结合了起来。
这是一个里程碑式的创新。传统的深度学习模型虽然预测能力强,但往往像一个“黑箱”,其内部决策过程难以解释。而生物物理模拟器虽然具有很好的可解释性,但对复杂真实数据的拟合能力有限。AI通过将两者结合,既利用了深度模型的强大预测力,又融入了生物物理模拟器的机理知识,极大地提升了模型的可解释性。我们不仅知道AI预测“是什么”,还能在一定程度上理解它“为什么”这么预测。这为我们借助AI工具探索大脑的工作原理,打开了一扇全新的大门。
2.5 数学 破解棘手的数值积分难题
数学,特别是那些抽象和计算极其复杂的领域,一向被视为考验算法智能极限的试金石。研究人员向AI系统抛出了19个异常棘手的数值积分任务。这些积分问题因为其复杂性,用标准的数值计算方法几乎无法得到有效解,处于“全军覆没”的状态。
结果再次出乎所有人的意料。AI系统在几乎没有先验知识的情况下,成功地求解了其中的17个。这背后所体现的,是AI系统在复杂数学符号空间中强大的搜索和推理能力。它并非简单地套用公式,而是真正学会了如何在看似无解的困境中,找到巧妙的变形和突破口。
对于广大的科研和工程人员来说,这是一个振奋人心的消息。在许多依赖于复杂数值计算的领域,长期以来困扰研究进展的计算瓶颈,现在有望被AI直接给出可用的答案。
2.6 时间序列预测 从零构建跨领域通用库
如果说解决特定领域的难题展示了AI的“深度”,那么构建一个通用的、跨领域的解决方案,则考验着AI的“广度”。在科研中,实现**“跨领域泛化”**一直是最难啃的硬骨头之一。一个在金融领域表现优异的预测模型,直接拿到气象领域,效果往往一塌糊涂。
在通用的时间序列预测基准GIFT-Eval上,谷歌的AI系统完成了一件近乎不可能的任务。它从零开始,仅仅依靠一段非常基础的初始代码,通过成千上万次的自我迭代和优化,硬生生地“炼”成了一个功能强大的通用预测库。
这个由AI一手打造的库,其通用性令人惊叹。
覆盖领域广。它能同时处理来自金融、气象、交通、医疗等7个完全不同领域的问题。
数据集多样。它能适配多达28个结构各异的数据集。
时间频率全。它能处理从秒级、分钟级到季度、年度等10种不同的时间频率。
这意味着,AI不仅能解决一个又一个具体的问题,它还能在解决问题的过程中,自我总结和提炼出一套通用的方法论。这种从“术”到“道”的跃迁,是其智能水平实现质的飞跃的最好证明。
这六大领域的硬核成绩单,共同描绘了一幅震撼的图景。AI已经不再满足于模仿人类专家的工作,它正在通过自主的组合、创新与泛化,成为一个能够与人类并肩,甚至在某些方面超越人类的科研新力量。
三、范式转折 🌀 科研节奏的指数级加速
%20拷贝.jpg)
前面六个案例不仅仅是一张漂亮的成绩单,它们背后共同指向了一个更深远的结论,那就是科学研究的基本范式(Paradigm)正在发生根本性的转变。AI的介入,正在将科研从一个依赖灵感迸发和漫长试错的线性过程,推向一个高速迭代、持续创新的指数级加速轨道。
3.1 从模仿到创新 AI成为新思想的源泉
过去,我们对AI在科研中的期待,更多是作为一个高效的模仿者和执行者。我们希望它能学习专家的经验,然后更快、更准确地完成重复性任务。但谷歌的这个系统清晰地表明,AI的能力已经远远超出了这个范畴。它正在成为新思想、新方法的直接源泉。
在基因组学任务中,它并非简单地在BBKNN和ComBat之间二选一,而是主动地将两者融合,创造出一种人类专家从未尝试过的更优解法。这是一种组合式创新。
在神经科学任务里,它更是开创性地将生物物理模拟器和深度模型拼接在一起,开辟出一种全新的混合建模思路。这是一种跨界式创新。
这种创新能力并非偶然的单点突破,而是在不同学科中普遍涌现的现象。从基因组学到公共健康,从遥感影像到时间序列预测,系统总能快速适应不同领域的问题特性,并找到全新的、更有效的解决路径。
学术界和工业界此前已经有过类似的尝试。例如,DeepResearchGym项目提供了一个用于评测AI科研能力的框架,而OpenProblems.bio社区则为单细胞RNA测序领域建立了公开的基准测试。但谷歌的系统是首次在这些多样化的、公认的基准上,全面跑通了从问题定义到产出最终解决方案的完整自动化流程(pipeline),并给出了一系列可量化、可复现的专家级,甚至是超专家级的结果。
这些基准的多样性,综合性地检验了AI系统在多个维度的核心能力,包括零样本泛化、高维信号处理、不确定性量化、复杂数据语义解释以及系统层面建模等。可以说,AI已经具备了成为一个合格乃至优秀“科学家”所需的大部分技术硬实力。
3.2 效率革命 将数月探索压缩至几小时
科研范式转变的另一个核心驱动力,是效率的指数级提升。传统的科研模式,本质上是一种“串行”的试错过程。科学家提出一个假设,然后花费数周或数月去验证它。如果失败,再提出下一个。这个周期非常漫长。
而AI系统将这个过程变成了大规模的“并行”试错。它可以在同一时间内,探索成千上万种可能的解决方案。它不知疲倦,不受思维定势的束缚,能够以人类无法想象的速度在巨大的可能性空间中进行搜索。
报告中的一句话极具冲击力,“我们的系统能够快速生成专家级别的解决方案,将一组想法的探索时间从数月缩短到数小时或数天。”
这意味着什么?这意味着科研的迭代速度被提升了数百倍。原本一个博士生可能需要耗费整个博士生涯才能完成的探索,现在AI可能在一个下午就跑完了所有的可能性。这种效率的提升,带来的不仅仅是“更快”,它将引发质变。当试错成本无限趋近于零时,更多大胆、天马行空的想法将有机会被验证。科学发现的偶然性将被系统性的、地毯式的搜索所取代,从而大大加速知识边界的拓展。
四、人机协同 🤝 重新定义科学家的角色
%20拷贝.jpg)
当AI已经能在多个前沿领域生成新方法、验证实验结果,甚至超越人类专家时,一个不可避免的问题摆在了我们面前,当AI走进实验室,人类科学家该做什么?我们的角色是否会被取代?
答案或许是否定的,但我们的角色无疑正在被深刻地重新定义。一个新的人机协同科研范式正在形成,它要求我们从“体力劳动者”向更高维度的“思想者”和“决策者”转变。
4.1 新的科研分工 AI是执行者,人是引航员
在这套新的系统里,AI与人类科学家的分工变得异常清晰。
AI的角色,是成为一个不知疲倦、能力超群的**“超级实验员”和“方法发明家”**。它负责的是所有技术执行层面的繁重工作。
大规模探索。成千上万种方案的尝试、优化和筛选。
方法论创新。在既有知识的基础上进行组合、改造,生成新方法。
代码实现与验证。将想法快速转化为可执行、可验证的代码。
而人类科学家的角色,则从具体的实验操作中解放出来,转向更高维度的战略性工作,成为整个科研项目的**“引航员”和“总设计师”**。
提出有价值的问题。AI可以找到最优解,但无法判断哪个问题“值得”被解决。定义一个具有重大科学意义或社会价值的研究问题,仍然是人类智慧的核心体现。
设定方向与约束。在AI进行无限探索之前,人类需要为其划定一个有意义的搜索空间,设定符合伦理和现实条件的约束。
判断结果的价值。AI给出的分数最高的解,不一定就是科学上最有洞见的解。判断一个结果背后的科学意义,解释其内在机理,并将其与现有知识体系关联,这需要人类的深刻理解和批判性思维。
定义优先级。在众多可能性中,决定哪个方向最值得投入资源进行更深入的研究,这需要基于经验、直觉和对未来的预判。
这种新的分工格局,是一种优势互补。AI的广度、速度和不知疲倦,弥补了人类在精力和计算能力上的不足。而人类的深度、远见和价值观,则为AI的强大能力赋予了方向和意义。
4.2 从“研究工具”到“科研合作者”
回顾AI在科学领域的发展,我们可以看到一条清晰的进化路径。从最早作为数据处理和计算的**“研究工具”,到后来能够辅助进行特定任务的“智能助手”,再到如今谷歌系统所展示的,能够跨领域进行自主创新的“科研合作者”**。
这意味着,谷歌的系统不再只是一个像FunSearch或AI co-scientist那样的单点实验项目,而是迈向了构建一个通用、可扩展的AI科研平台的关键一步。它正在从一个“项目”,演变为一个可以赋能无数科学家的“基础设施”。
为了加速这一进程,谷歌采取了非常开放的姿态。他们已经将这套系统在六大领域中产出的最佳解决方案全部开源,并提供了一个交互式的界面。通过这个界面,全球的研究人员都可以亲眼追踪AI是如何一步步进行搜索、遇到瓶颈、最终实现突破的全过程。这种前所未有的透明度,极大地降低了其他研究者理解、验证和扩展这些AI生成方法的门槛,无疑将催化整个科研社区拥抱这一新范式。
结论
谷歌这份71页的报告,为我们揭开了科学发现新纪元的序幕。它所展示的AI系统,凭借“实证软件”这一核心理念,在六大关键科学领域取得了全面超越人类专家的惊人成就,并将科研的探索速度提升了百倍以上。
这不仅仅是一次技术的胜利,更是一场深刻的范式革命。AI正从一个被动的工具,进化为一个主动的、具有创新能力的科研合作者。它正在重塑科研的每一个环节,从方法的提出、实验的执行到结果的验证。
在这场变革的浪潮中,人类科学家的角色非但没有被削弱,反而被提升到了一个前所未有的战略高度。我们不再需要深陷于繁琐的试错泥潭,而是可以将更多的智慧和精力,投入到提出更深刻的问题、设计更有远见的研究蓝图,以及诠释科学发现的终极意义这些更具创造性的工作中去。
一个由人类智慧引航、由AI强力驱动的科研新时代已经到来。在这个时代,科学发现的边界将被以前所未有的速度拓展,那些曾经遥不可及的科学梦想,正变得触手可及。
📢💻 【省心锐评】
AI不再是辅助,而是直接下场比赛的“科研运动员”。人类的角色从亲自跑完全程,变成了制定赛道和规则的“总教练”。这场人机接力赛,将刷新科学发现的所有记录。

评论