【摘要】低空空域管理正从军方主导的严格管制,转向地方参与的精细化、动态化新模式。技术创新与制度改革双轮驱动,旨在释放空域资源潜力,为低空经济的规模化发展构建坚实基础。
引言
天空,曾是飞鸟与民航客机的专属领域。如今,我们城市上方的这片广阔空间,正变得前所未有的热闹。穿梭于楼宇间的物流无人机、悄然起降的电动垂直起降飞行器(eVTOL)、以及执行勘测任务的工业无人机,它们预示着一个万亿级产业——低空经济的到来。然而,在这片繁荣景象的背后,一道无形的“天网”长期束缚着创新的翅膀。这道网,就是我国传统的低空空域管理体制。它坚固、陈旧,虽保障了安全,却也让低空经济的巨大潜力难以释放。
变革的呼声日益高涨。一场深刻的革命正在酝酿并发生,其核心是从过去的“严控”,转向未来的“精细化、动态化”。这不是简单的政策松绑,而是一场涉及技术、制度、协同的全方位重塑。本文将深入剖析这场革命的全貌,从传统模式的桎梏,到改革破局的核心方向,再到数字化技术如何成为重塑天空秩序的关键引擎,最后探讨军、地、民三方如何协同共治,共同编织一张既安全又高效的未来天空之网。
🚁 一、传统“严控”的枷锁与低空经济的困境
%20拷贝.jpg)
长期以来,我国对天空的管理逻辑,始终将国家空防安全置于首位。这套逻辑在历史进程中发挥了至关重要的作用,但也为今天低空经济的发展埋下了制度性的障碍。
1.1 “统一管制、分别指挥”的传统格局
我国低空空域(通常指真高1000米以下,根据需要可延伸至3000米)的管理,遵循着**“统一管制、分别指挥”**的根本原则。
军方主导。空域被视为国家战略资源,其根本属性是国防。因此,空军作为国家空域的最高管理者,承担着统一管制的最终责任。
民航协同。民航部门负责管理航路、航线以及民用机场进离场区域的空域,主要服务于公共航空运输。
地方参与有限。地方政府在传统的空域管理体系中,话语权和参与度都非常有限,更多扮演的是地面配套设施建设和产业引导的角色。
这种以垂直管理为主的模式,形成了一个权责清晰但略显僵化的体系。所有低空飞行活动,无论大小,原则上都必须纳入这个体系进行申报和审批。
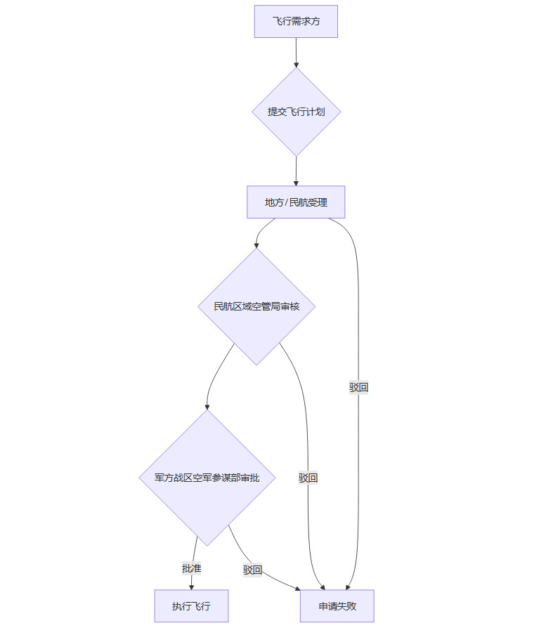
1.2 繁琐审批流程下的“效率之殇”
对于希望进入低空领域的企业和个人而言,最直观的感受就是审批流程的复杂与漫长。一个典型的飞行计划,往往需要经历“三审”环节。
向地方通航服务机构或民航部门申报。这是流程的第一步,主要进行合规性审查。
民航部门审核。审核飞行计划是否与民航航线冲突,是否符合飞行标准。
军方空管部门审批。这是最核心的环节,军方需要从空防安全的角度,评估该飞行的潜在风险,并最终决定是否批准。
这个流程可以用下面的图示来简化理解。

这个看似线性的流程,在实际操作中却充满了不确定性。审批周期短则数天,长则数周甚至更久。这种“慢审批”模式,对于追求高频、即时响应的低空经济业态,几乎是致命的。
想象一下,一家无人机物流公司接到一个“30分钟达”的紧急药品配送订单,如果还需要提前一周申报飞行计划,那么这项业务从根本上就无法成立。同样,在突发山火或地震等自然灾害中,应急救援无人机需要第一时间升空勘察,任何审批上的延误都可能错失最佳救援时机。
1.3 空域资源利用率的“冰山一角”
繁琐的审批流程直接导致了我国低空空域资源的巨大浪费。空域并非不能用,而是“申请用”的门槛太高,导致大量可用的空域资源长期处于闲置状态。
数据最具说服力。以低空经济发展较为领先的四川省为例,在改革前,其1000米以下空域的有效利用率仅为5.16%。这意味着超过94%的低空空间,在绝大多数时间里都是沉睡的、未被开发的。放眼全国,情况大同小异,适飞空域面积占比极低。这片广阔的“数字蓝海”,其价值远未被发掘。
这种低利用率的现状,直接制约了低空经济的规模化发展。
限制了商业模式创新。企业无法围绕高频次、网络化的飞行服务来构建商业模式,只能在有限的、审批通过的场景下进行小范围尝试。
增加了运营成本。漫长的等待周期和不确定性,使得企业在人员、设备上的投入产出比极低,难以形成规模效应。
阻碍了产业生态形成。由于飞行活动总量不足,围绕飞行服务、数据分析、维修保养等下游产业链也难以成长壮大。
可以说,传统的“严控”模式,像一把无形的枷锁,牢牢锁住了低空经济腾飞的翅膀。要解开这把锁,就必须从管理体制的根源上进行一场深刻的革命。
🔧 二、改革破晓,新格局初现
面对低空经济发展的迫切需求与传统管理模式之间的尖锐矛盾,国家层面的改革决心已定。一场自上而下的空域管理改革大幕正徐徐拉开,其核心思路清晰而坚定,即**“放管结合,以放为主”**。
2.1 核心之举,管理权限的适度下放
改革最关键、也是最具突破性的一步,就是逐步将千米以下的低空空域管理权限下放至地方政府。这不仅仅是管理主体的变更,更是管理理念的根本转变,意味着空域资源开始从单纯的“国防资产”向兼具“经济属性”的生产要素过渡。
中央空管委的最新举措为此提供了明确信号。在合肥、杭州、深圳、苏州、成都、重庆等多个城市启动的eVTOL运行试点,明确将600米以下的空域授权给地方政府进行管理和协调。这一举措被业界普遍视为一次里程碑式的体制突破。
权限下放带来的直接好处是显而易见的。
审批效率大幅提升。地方政府更了解本地的产业需求和地理环境,能够设立更贴近实际的审批机构和流程,将审批周期从“周”缩短到“天”甚至“小时”。
资源配置更加灵活。地方政府可以根据本地低空经济发展的规划,主动划设和调整空域,比如为物流无人机开辟固定航线,为城市观光eVTOL划设飞行区域,实现“按需配给”。
激发地方发展积极性。将空域管理权与地方经济发展挂钩,能够极大地调动地方政府发展低空产业的积极性和主动性,形成“谁使用、谁受益、谁负责”的良性循环。
2.2 精细化与网格化,天空的“城市规划”
如果说权限下放是“分田到户”,那么精细化、网格化管理就是在这片“责任田”上进行科学的“城市规划”。传统的空域管理是粗放的,往往以大片区域的“可飞”或“禁飞”来划分。而新的管理模式,则要求像规划城市道路一样,对天空进行三维的、动态的精细划分。
精细化、网格化管理的核心,是推动空域分类更加细致,结合区域流量、任务类型、地理环境等复杂因素,实施分区、分层、分时的管理。
分区管理。根据地面建筑、人口密度、敏感目标等,将城市低空划分为不同的网格。核心区域可能限制飞行,工业区可以支持高密度物流飞行,而郊野公园则可以开放给消费级无人机娱乐。
分层管理。在垂直高度上,为不同类型的航空器规划不同的“楼层”。例如,100米以下可能分配给小型物流无人机,100-300米分配给eVTOL城市交通,300米以上则留给通航飞机或特殊任务。
分时管理。在同一片空域,根据时间段进行动态调整。例如,白天的商务区上空可以是繁忙的eVTOL航线,而到了夜间,则可以切换为无人机物流的高峰时段。
湖南省作为全国首个全域低空空域管理改革试点省份,已经做出了有益的探索。他们编制了全国首个省级低空空域划设方案,规划了97条常态化低空目视航线,通过错时与分层共享,有效盘活了省内的低空资源。内蒙古等地也提出要完成3000米以下空域的分类划设,并建立详细的空域资源档案。
2.3 制度基石,《国家空域基础分类方法》
所有这些改革,都需要一个坚实的制度基础。2023年发布的**《国家空域基础分类方法》,正是这块基石。它首次将我国空域划分为A、B、C、D、E、G、W七类,其中A到E为管制空域,而G类(非管制空域)和W类(待划设空域)**的出现,为低空资源的释放提供了明确的法规依据。
G类空域的设立,意味着在特定条件下,低空飞行可以从“审批制”向“报备制”或“负面清单制”转变。这从根本上改变了游戏规则,为高频次的商业飞行打开了制度通道。
改革的蓝图已经绘就。通过权限下放、精细规划和制度保障,一个更加开放、灵活、高效的低空空域管理新格局正在逐步形成。但这仅仅是骨架,要让这片天空真正“活”起来,还需要强大的技术引擎来注入血肉和灵魂。
🌐 三、技术引擎,重塑天空秩序
%20拷贝.jpg)
如果说制度改革为低空飞行打开了大门,那么技术创新就是铺设通往未来的高速公路。没有数字化、智能化的技术手段,精细化、动态化的管理只能是空中楼阁。当前,以动态电子围栏、数字孪生、统一飞行服务平台为代表的一系列前沿技术,正在成为重塑天空秩序的核心驱动力。
3.1 动态电子围栏,智能的“天空护栏”
“黑飞”现象一直是无人机监管的痛点和难点。传统的物理防范手段成本高、效果差。**动态电子围栏(Dynamic Geofencing)**技术的出现,为解决这一难题提供了全新的思路。
它不是物理存在的围栏,而是基于地理信息系统(GIS)和全球导航卫星系统(GNSS,如GPS、北斗),在数字地图上划定出的一个虚拟三维空间。这个“围栏”可以被写入无人机的飞控系统,或者通过云端平台实时下发。
3.1.1 它是如何工作的?
边界设定。空域管理部门可以在平台上根据需求,随时划定禁飞区、限飞区和适飞区。这些区域可以是固定不变的(如机场、军事管理区),也可以是临时生成的(如大型活动现场、突发事件区域)。
实时监控。飞行器内置的定位模块会实时上报其三维坐标。后台系统将该坐标与电子围栏的边界进行比对。
智能干预。一旦系统检测到飞行器即将接近或试图穿越围栏边界,会立即触发预警机制,并根据预设策略采取自动干预措施,例如。
告警。向飞手和监管平台同时发送警报。
悬停。强制飞行器在边界处悬停,无法继续前进。
自动返航。指令飞行器沿预定安全路径返回起飞点。
强制降落。在极端情况下,引导飞行器在指定安全区域降落。
3.1.2 “动态”的革命性意义
电子围栏技术并不新鲜,但其“动态”属性才是革命性的。传统的电子围栏是静态的、预设的,更新频率低。而动态电子围栏则可以根据实时需求,在分钟甚至秒级进行调整和发布。
以深圳前海的试点为例,管理平台可以根据实时监测到的无人机流量,动态调整500米高度内飞行通道的宽度和走向。当流量增大时,系统可以临时拓宽航线,或启用备用航线;当有重要任务需要通过时,可以临时关闭部分通道。这种灵活性,极大地提升了有限空域内的通行能力和安全性,实现了空域资源的“弹性供给”。
3.2 数字孪生与AI调度,天空的“智慧大脑”
随着低空飞行器数量的指数级增长,未来城市上空可能同时有成千上万架无人机和eVTOL在飞行。如何调度这支庞大的“空中军团”,避免碰撞和拥堵,单靠人力是无法想象的。**数字孪生(Digital Twin)和人工智能(AI)**的结合,为构建天空的“智慧大脑”提供了可能。
3.2.1 什么是空域的数字孪生?
数字孪生,就是为物理世界的空域,在虚拟世界中创建一个一模一样的、实时同步的数字化镜像。这个镜像不仅包括静态的建筑、地形、电线等三维模型,还融合了动态的、实时变化的数据。
飞行器数据。所有联网飞行器的实时位置、速度、高度、电量。
环境数据。实时的风速、风向、温度、湿度、能见度。
通信数据。4G/5G信号强度、电磁干扰情况。
任务数据。飞行计划、航线规划、任务优先级。
在这个虚拟的“沙盘”中,管理者可以对整个低空交通态势一目了然。更重要的是,它为AI调度提供了完美的实验场。
3.2.2 AI如何调度天空?
有了数字孪生提供的全量数据,AI算法就能发挥其强大的计算和优化能力。
智能审批与航线规划。当一个飞行计划提交后,AI可以秒级完成审核。它会自动检查航线是否与已知障碍物、禁飞区、其他飞行计划冲突,并结合气象数据评估飞行风险。如果存在冲突,AI还能自动规划出一条最优的备选安全航线。
流量预测与拥堵疏解。通过学习历史飞行数据,AI可以预测出未来某个时间段、某个区域的飞行流量。一旦预测到可能发生拥堵,系统可以提前介入,通过调整飞行速度、高度或引导至备用航线等方式,进行主动的流量管理。
风险预警与应急响应。数字孪生系统可以进行超视距的“推演”。例如,它能模拟出“如果A无人机电机失效会发生什么”、“如果B区域突发强风会对航线产生什么影响”。通过这种持续的风险模拟,系统可以提前识别潜在危险,并生成应急预案,真正做到防患于未然。
3.3 统一飞行服务平台,连接一切的“操作系统”
如果说电子围栏是“护栏”,数字孪生是“大脑”,那么统一的低空飞行综合监管服务平台,就是承载这一切的“操作系统”。它是连接管理者、飞行用户和技术工具的核心枢纽。
各地正在建设的此类平台,其核心目标是实现**“一窗受理、一网通办、全程可视、智能监管”**。以湖北省启动建设的低空飞行服务平台为例,其架构设计极具代表性。
向上对接。与国家级的空管信息系统对接,获取权威的空域信息和管制指令。
向下整合。汇集省内各地市的飞行数据、地面监控设施数据。
横向协同。通过专门的军地民协同系统,实现与军方、民航空管部门的信息实时交互。
这个平台就像一个信息中枢,将过去分散在各个部门的数据孤岛连接起来,为所有低空活动参与者提供一站式服务。
对于飞行用户。提供飞行计划申报、空域信息查询、气象情报服务、告警信息接收等功能。
对于监管部门。提供实时的飞行动态监视、历史轨迹回放、违规飞行预警、空域流量分析、应急指挥调度等工具。
通过这个平台,动态调整空域使用才有了技术上的落脚点。管理者可以在平台上“一键发布”临时的电子围栏,飞行用户可以实时接收到最新的空域可用信息,从而实现整个低空运行体系的敏捷响应和高效协同。
技术,正在以前所未有的力量,将过去模糊、静态、难以管理的低空空域,转变为一个可计算、可规划、可视化的数字新空间。
🤝 四、协同共治,构建安全高效的未来之网
%20拷贝-xsmx.jpg)
制度的革新和技术的进步,最终都要落实到“人”的管理上。低空空域的管理,本质上是一个多方博弈与协作的复杂系统。要实现“放得开”的活力与“管得住”的安全,就必须打破部门壁垒,构建一个权责清晰、信息互通、高效协同的**“军、地、民”三方共治体系**。
4.1 打破信息孤岛,实现数据实时共享
协同共治的基础是信息互通。过去,军方、民航、地方政府各自掌握着一部分空域和飞行信息,彼此之间存在着厚厚的“数据墙”。这导致了审批流程的割裂和应急响应的迟缓。
构建三方协同体系的首要任务,就是通过统一的飞行服务平台和标准化的数据接口,实现关键信息的实时共享。
空域状态共享。军方可以将临时性管制空域的信息,实时同步到平台上,地方政府和飞行用户可以立即看到哪些区域在特定时间段内不可用,避免误闯。
飞行计划共享。所有通过平台提交的飞行计划,在脱敏后可以对三方开放。军方和民航可以提前了解低空飞行活动的整体态势,便于进行宏观管理和风险评估。
监视数据共享。整合军、地、民各方的雷达、ADS-B、移动通信网络等多源监视数据,在平台上形成一幅统一、完整的低空飞行态势图,确保任何一个飞行器都在“众目睽睽”之下,无所遁形。
这种信息共享,不仅能大幅提升飞行计划的审批效率,更重要的是,它为飞行安全提供了最底层的保障。
4.2 流程再造,形成全流程闭环管理
在信息互通的基础上,需要对现有的管理流程进行再造,形成一个从规划、审批到运行、应急的全流程闭环。在这个闭环中,军、地、民三方各司其职,又紧密配合。
协同规划。在进行低空空域划设和航线规划时,由地方政府牵头,主动征求军方和民航的意见,确保规划方案既满足经济发展需求,又不触碰空防安全和公共运输安全的红线。
协同审批。对于G类空域内的“报备制”飞行,由地方平台自动完成合规性检查并存档。对于需要进入管制空域或执行特殊任务的飞行,平台可以将申请“一键推送”给相应的军民航管制单位,实现线上协同审批,大幅缩短时间。
协同监管。在飞行过程中,三方通过统一平台共同监视飞行动态。一旦发现偏离航线、高度异常等违规行为,平台会自动告警,并根据预案,由距离最近、最合适的监管力量(如地方公安的无人机反制设备)进行处置。
协同应急。当发生飞行器失控、空中冲突等紧急情况时,平台可以立即启动应急预案,将告警信息和处置指令,同步下发给军、地、民三方的应急力量,形成联动效应,将损失降到最低。
四川省的试点经验生动地说明了流程再造的巨大威力。他们创新性地将部分飞行活动从**“报批”改为“报备”,极大地简化了流程。这一改变,瞬间激发了市场活力,吸引了358家通航用户参与试点,累计安全飞行超过73万架次**。这证明,一个设计合理的协同流程,完全可以在保障安全的前提下,最大限度地释放市场潜力。
4.3 完善法规,为协同共治提供法治保障
高效的协同体系离不开完善的法规保障。随着改革的深入,多地正积极出台地方性的法规和管理办法,为军、地、民三方的权责利进行清晰界定。
这些法规通常会明确以下内容。
各方职责边界。明确军方在空防安全上的最终否决权,民航在运行标准和技术规范上的指导权,以及地方政府在日常管理和产业发展上的主导权。
空域分类与使用规则。将《国家空域基础分类方法》进行地方化落地,详细规定本地区各类空域的使用条件、申报流程和运行要求。
企业主体责任。强化无人机制造商、运营商和飞手的安全主体责任,要求其必须接入监管平台,并为其行为承担法律后果。
应急响应机制。以法规形式固化协同应急流程,确保在紧急情况下,各方能够依法、有序、高效地开展工作。
4.4 平衡的艺术,在安全与创新之间走钢丝
在构建协同体系的过程中,一个永恒的议题是如何平衡安全与创新。空域的开放程度越高,潜在的安全风险就越大。这要求管理者必须具备高超的“走钢丝”技巧。
未来的监管,不是简单的“不管”,而是从事前审批,转向事中监测和事后追溯的智慧监管。技术手段是实现这种转变的底气所在。正因为有了动态电子围栏、数字孪生、全程留痕的监管平台,管理者才敢于适度放开权限,因为他们有能力在风险发生的萌芽阶段就进行识别和干预。
同时,地方与中央的协同也面临磨合。权限下放后,如何确保地方的管理标准不低于国家要求,如何实现跨区域飞行的信息协调,这些都是需要在实践中不断探索和完善的课题。这需要通过顶层设计和技术标准,建立起一套既能发挥地方灵活性,又能保证全国一盘棋的管理框架。
总结
回望过去,低空空域是一片被严格看管的“禁区”。展望未来,它将成为一片精心规划、智能调度的“新基建”。这场从“严控”到“精细化、动态化”的空域管理革命,其意义远不止于为无人机和eVTOL提供飞行空间。
它是一次深刻的生产关系调整,旨在释放天空这一新型生产要素的巨大潜力。通过权限下放与精细化管理的制度创新,以及数字化、智能化的技术赋能,我们正在为低空经济的规模化应用铺平道路。军、地、民三方协同共治体系的构建,则为这片天空的安全与繁荣提供了坚实的制度保障。
这场变革正推动我国低空经济从“政策驱动”的试点探索,迈向“市场与技术双轮驱动”的规模化应用新阶段。无人机物流、城市空中交通(UAM)、应急救援、智慧农业等新兴业态,将在这片被重新激活的天空中,展现出前所未有的活力。这不仅将催生新的经济增长点,更将深刻改变我们的生产和生活方式。天空,正在成为新质生产力的重要承载空间,而我们,正站在一个新时代的入口。
📢💻 【省心锐评】
空域改革的核心,不是放权,而是赋能。用数字技术构建信任与规则,让天空从“管制资源”变为“可计算资产”,这才是低空经济起飞的真正引擎。

评论