【摘要】可信数据空间通过融合200余颗卫星数据,打造“滴滴打星”即时应用模式,构建高质量样本库赋能AI。此举在提升灾害预警与资源管理效率的同时,也面临数据安全与标准化挑战,正重塑地球观测与公共服务范式。
引言
数字经济的浪潮席卷全球,数据,已然成为驱动社会运行和产业创新的核心生产要素。当我们抬头仰望星空,数百颗地球观测卫星正不知疲倦地回传着海量数据,它们是悬在人类头顶的“眼睛”。但这些“眼睛”长期以来各自为政,形成了一座座悬浮在太空中的“数据孤岛”。如何打破壁垒,让数据安全、高效地流动起来,一直是困扰业界的难题。
一个令人振奋的消息是,到2025年,**可信数据空间(Trusted Data Space, TDS)**将在卫星遥感领域取得突破性进展。规划中,它将统筹超过200颗民用和商用卫星的数据资源,通过打造一种类似“滴滴打星”的即时应用模式,将地球观测的响应效率提升约50%。这不仅仅是一次技术升级,更是一场深刻的范式革命,预示着我们观测、理解和管理地球的方式正在被彻底重塑。
在国家数据局等部门的强力推动下,可信数据空间正从一个前沿概念,加速落地为支撑公共服务创新的关键基础设施。这篇文章将深入剖析,可信数据空间究竟是如何通过数据融合这把“钥匙”,开启地球观测新时代的大门。我们将一同探讨它如何构建支撑人工智能的高质量样本库,如何通过“滴滴打星”模式革新灾害应急与资源管理,以及在这一波澜壮阔的趋势背后,我们必须正视的长期影响与严峻挑战。
一、🧩 数据融合的“炼金术”:从孤岛到高质量样本库
%20拷贝-ixul.jpg)
在遥感领域,单一数据源往往存在局限。比如,光学卫星在阴雨天会“失明”,雷达卫星虽然能穿透云层,但图像解译相对复杂。将不同来源、不同模态的数据融合起来,就像是进行一场“数据炼金术”,能够生成信息更丰富、更准确的合成产品。可信数据空间,正是这场“炼金术”所必需的那个安全、可控的“反应釜”。
1.1、 破壁之旅:可信数据空间如何联通数据孤岛
长期以来,卫星数据共享面临着几座难以逾越的大山。首先是数据权属问题,商业卫星公司的数据是其核心资产,如何保障其权益是共享的前提。其次是数据安全,许多数据涉及国家安全或商业机密,裸数据流转风险极高。最后是标准不一,不同卫星的数据格式、处理级别、坐标系统千差万别,直接融合的技术门槛和成本都很高。
可信数据空间提供了一套全新的解题思路。它不是一个物理集中的“数据中心”,而是一个基于共识规则、连接多方主体的数据流通利用基础设施。它的核心目标,就是破解数据“不会用、不能用、不敢用”的困境。
为了实现这一目标,可信数据空间构建在**“规则与技术”的双重底座**之上。
通过这套双底座体系,来自不同商业公司、不同政府部门的卫星数据,可以在不转移原始所有权、不泄露敏感信息的前提下,进行安全的联合分析和价值挖掘。这就好比,大家把各自的“食材”(数据)放进一个带锁的“共享厨房”(可信数据空间),按照共同制定的“菜谱”(规则)进行烹饪,最终分享美味的“菜肴”(分析结果),而各自的“食材”始终安全地存放在自己的“冰箱”里。
1.2、 “数据燃料”的诞生:构建高分辨率样本库
数据融合一旦打破了壁垒,其最直接的产出之一,就是构建前所未有的高质量、高分辨率遥感样本库。这对于当前人工智能(AI)技术在遥感领域的应用,无异于提供了最宝贵的“数据燃料”。
根据规划,一个覆盖超过80种地物类别的遥感高分辨率样本库正在建设之中。这个样本库的价值体现在以下几个方面:
多样性与广度:它汇聚了光学、雷达、红外、高光谱、夜光等多模态数据,覆盖了从城市建筑、道路、水体,到森林、草地、农作物,再到冰川、沙漠等多种地物类型。这种多样性使得AI模型能够学习到更丰富的地物特征,泛化能力更强。
精度与质量:通过多源数据融合技术,例如超分辨率重建和全色/多光谱融合,样本库中的图像在空间细节和光谱保真度上都得到了显著提升。这意味着AI模型训练所用的“教材”质量更高,从而在地物分类、目标识别等任务上达到更高的精度。
时序性与动态性:统筹多颗卫星意味着可以获得更高重访频率的数据。样本库不仅包含静态的地物切片,更包含了地物的动态变化过程,例如城市扩张、植被生长周期、水体面积变化等。这为变化检测、趋势预测等更复杂的AI应用提供了可能。
这个高质量样本库的建成,将极大推动地物精细分类、自然资源调查、生态环境监测、农业估产等传统遥感应用的智能化水平。更重要的是,它为遥感大模型的研发和训练奠定了坚实的数据基础,是推动整个地球观测领域从“数据生产”迈向“智能服务”的关键一步。
1.3、 实践见真章:行业试点的融合应用
理论的先进性最终需要实践来检验。目前,可信数据空间在卫星遥感领域的融合应用,已经在多个行业和地区展开了富有成效的试点。
一个典型的例子是在农业金融领域。过去,银行向农户放贷时,面临着严重的信息不对称。银行难以准确核实农户到底种了什么、种了多少,评估风险和授信额度非常困难。通过构建“密态时空可信数据空间”,这一难题迎刃而解。
在这个空间里,农业部门的土地确权数据(包含农户信息和地块边界,属于敏感数据)与卫星遥感影像数据(可识别作物类型和长势)进行安全融合。银行可以在不接触原始敏感数据的情况下,通过隐私计算模型得到每个地块的实种作物、种植面积和预估产量。基于这个可信的结果,银行可以快速、精准地为农户提供信贷服务,既控制了风险,又服务了实体经济。
类似的实践正在全国多地开花。
四川眉山正在依托可信数据空间试点,致力于打造一个覆盖西南、辐射全国的卫星行业数据枢纽。其目标直指卫星数据“难供出、流不动、难管控”的行业痛点,希望通过构建一个可信的流通环境,促进数据在灾害监测、环境保护、城市规划等公共服务领域的深度应用。
重庆等地也在积极探索,将卫星遥感数据与本地的政务数据、物联网数据相结合,在城市治理、交通规划、应急管理等方面进行创新,提升城市“智治”水平。
这些试点项目充分证明,可信数据空间不是空中楼阁,它通过解决实际业务场景中的数据融合难题,正在切实地创造经济和社会价值。
1.4、 技术演进的脉络:从像素到智能
数据融合的背后,是遥感信息处理技术的不断演进。可信数据空间为这些技术的应用提供了广阔的舞台。从技术层面看,数据融合大致可以分为三个层次。
像素级融合:这是最基础的融合,旨在将多源图像的像素直接进行合并,生成一幅新的图像。常见的技术如IHS变换、小波变换、主成分分析(PCA)等。例如,将高空间分辨率的全色图像与低空间分辨率的多光谱图像融合,得到既有高分辨率又有丰富色彩信息的图像,这就是典型的全色/多光谱融合(Pan-sharpening)。
特征级融合:这一层次不再直接操作像素,而是先从各个数据源中提取关键特征(如边缘、纹理、光谱特征等),然后再对这些特征进行融合。这种方法可以减少数据冗余,突出关键信息,更适用于目标识别和场景理解。
决策级融合:这是最高层次的融合。它首先让每个数据源独立完成分析和决策(例如,光学图像判断某地块是建筑,雷达图像也判断是建筑),然后通过一定的规则(如投票、加权平均)对这些独立的决策结果进行融合,得出最终的结论。这种方法鲁棒性最强,决策可靠性最高。
可信数据空间的出现,正在加速这些融合技术与人工智能的结合。例如,基于深度学习的超分辨率技术,可以利用AI模型学习低分辨率图像到高分辨率图像的映射关系,从而“脑补”出更丰富的细节。这在构建高质量样本库、提升小目标检测能力等方面作用巨大。可以说,可信数据空间搭台,数据融合技术与AI联合“唱戏”,共同推动着地球观测从简单的“看图”,走向深度的“解图”和智慧的“用图”。
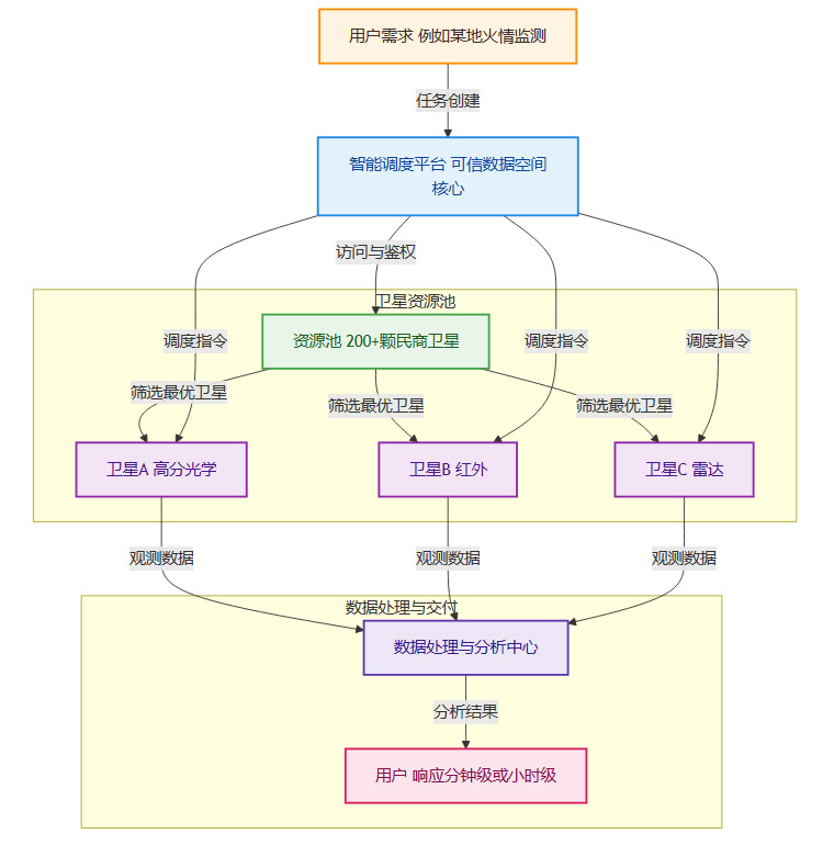
二、🛰️ “滴滴打星”:即时观测重塑响应模式
如果说数据融合是“炼丹”,那么“滴滴打星”模式就是“点石成金”的应用转化。它彻底改变了卫星遥感服务的供给和消费方式,让遥感观测从一种“期货”式的专业服务,变得更像一种“现货”式的即时消费品。
2.1、 从“排队等星”到“下单即拍”
传统的卫星应用模式是怎样的?用户需要向卫星运营商提交复杂的观测申请,经过排队、审核、卫星过境、数据下传、预处理等一系列漫长流程,才能拿到所需的数据。整个过程可能耗时数天甚至数周,对于时效性要求高的应用场景,往往是“远水解不了近渴”。
“滴滴打星”模式则完全不同。它通过可信数据空间,将超过200颗民用和商用卫星的观测能力进行智能化、服务化的封装和调度。

这个模式的核心在于智能调度。当用户提出一个观测需求(例如,“我要看现在某某区域的洪水淹没范围”),调度平台会根据需求的时效性、分辨率、光谱类型等要求,在庞大的卫星资源池中,自动计算出最优的观测方案。这个方案可能涉及多颗卫星的协同观测,比如先用一颗宽幅卫星进行大范围普查,再立刻调度一颗高分辨率卫星对重点区域进行详查。
整个过程对用户来说,就像使用网约车软件一样简单。只需在平台上“下单”,系统就会自动“派单”给最合适的卫星,并在最短时间内返回观测结果。这种从“排队等星”到“下单即拍”的转变,预计将观测响应效率提升50%,实现了从天到小时、甚至分钟级的飞跃。这对于需要与时间赛跑的应用场景,其价值不可估量。
2.2、 灾害预警的“千里眼”
在自然灾害面前,时间就是生命。“滴滴打星”模式为灾害应急响应装上了一双反应迅速的“千里眼”。
此外,“北斗+卫星遥感”的融合应用,也通过可信数据空间得到了增强。通过将北斗系统提供的高精度位置信息与遥感影像相结合,可以对水库大坝、桥梁、输电塔、矿山边坡等关键基础设施进行毫米级的形变监测。一旦监测到异常沉降或位移,“滴滴打星”模式可以立刻调度卫星进行重点观测,实现**“监测-预警-核查”**的闭环管理,将灾害风险扼杀在萌芽状态。
2.3、 资源管理的“智能管家”
除了应急救灾,对于国家战略资源的精细化管理,“滴滴打星”模式同样扮演着“智能管家”的角色。
在能源和矿产领域,可信数据空间能够贯通“探、产、供、储、销”全产业链的数据。结合即时的卫星观测,可以实现对矿产开采、油气管道、电力设施等的动态监测。例如,通过高频次的卫星巡查,可以及时发现非法开采、管道泄漏、植被侵占电力线路等风险隐患,变被动的“事后处置”为主动的“事前预防”。
南方电网的实践就是一个很好的例子。在其构建的能源行业可信数据空间中,就融合了卫星遥感、气象、电网负荷等多源数据。通过分析卫星观测到的云层移动、光照强度等信息,结合气象预报,可以更精准地预测光伏电站的发电量,从而优化电网调度,提升新能源的消纳率。当预测到极端天气可能影响输电线路时,还可以通过“滴滴打星”模式,提前对关键线路走廊进行加密观测,做好应急预案。
在林草、海洋等自然资源管理方面,即时观测能力同样大有可为。
动态盘点:可以快速、低成本地对全国的森林覆盖率、草地退化情况、海岸线变化等进行动态盘点,为“林长制”、“河长制”等管理制度提供精准的数据支撑。
异常检测:通过对比历史影像,可以自动发现毁林开荒、违规围填海、海上非法养殖等异常行为,并立刻调度卫星进行高分辨率取证,提升监管执法的效率和威慑力。
可以说,“滴滴打星”模式让地球观测真正具备了“业务驱动”的能力,使之深度融入到各行各业的管理流程中,成为提升治理能力和资源利用效率的强大工具。
三、🌐 协同与赋能:重塑公共服务与产业生态
%20拷贝-qnvu.jpg)
可信数据空间与卫星遥感的结合,其影响力早已超越了技术本身,正在深刻地重塑公共服务的供给方式、产业的协作模式,乃至整个数字经济的底层逻辑。
3.1、 打破藩篱:构建多元协同新生态
过去,卫星遥感产业的链条相对封闭,数据提供商、处理服务商、应用开发商之间存在明显的壁垒。可信数据空间的出现,正在打破这些藩篱,催生一个更加开放、协同的产业新生态。
目前,可信数据空间已经开始融入国民经济的多个行业,覆盖了数百个应用场景,带动了大量市场主体参与其中。这种协同生态呈现出**“三级推进”**的特点:
企业级空间:大型企业率先构建内部的数据空间,整合自身的业务数据和外部采购的卫星数据,优化生产经营。
行业级空间:以行业协会或龙头企业牵头,构建面向全行业的可信数据空间,如前述的能源、农业、卫星遥感行业数据空间。这促进了行业内上下游企业的数据协同和标准统一。
城市/区域级空间:由地方政府主导,构建服务于城市治理和区域发展的可信数据空间,打通政务数据、企业数据和公共数据,提升公共服务效能。
在这三级空间的协同推进下,一个多元化的生态系统正在形成。数据资源方(卫星公司)、技术提供方(AI算法公司、云计算厂商)、服务提供方(解决方案商)以及最终用户(政府部门、企业)可以在一个可信的环境中高效对接、自由组合,共同创造价值。这极大地降低了创新的门槛,使得更多中小型企业也能参与到卫星遥感应用开发中来,激发了整个产业的活力。
3.2、 AI的“催化剂”与产业的“加速器”
如果说数据是AI的“食粮”,那么可信数据空间就是AI时代的“中央厨房”和“高质量食材供应商”。它为AI创新、产业升级乃至科研范式的变革,提供了前所未有的“数据催化剂”。
赋能AI创新:高质量、多模态、带标注的遥感样本库,是训练更强大、更通用遥感大模型的基础。过去,获取这样的数据成本高昂且困难重重。现在,研究机构和AI公司可以通过可信数据空间,在合规的前提下访问和使用这些“数据燃料”,从而加速AI算法的迭代和突破。
加速产业升级:可信数据空间催生了“卫星+”的跨界融合创新。例如,“卫星+智能制造”,可以用于全球供应链的物流追踪和风险预警;“卫星+低空经济”,可以为无人机航线规划和空域管理提供宏观环境感知;“卫星+医疗健康”,可以通过监测环境变化与疾病传播的关联性,辅助公共卫生决策。这些融合应用正在为传统产业的数字化转型注入新的动力。
变革科研范式:传统的地球科学研究,往往依赖于小规模、区域性的实地观测数据。可信数据空间提供了全球尺度、长时序、高频率的观测数据,使得科学家可以在一个更宏大的时空框架下研究地球系统科学问题,如全球气候变化、生物多样性保护等,推动科研范式从“假设驱动”向“数据驱动”转变。
总而言之,可信数据空间不仅在提升遥感应用本身的效率,更在通过赋能AI和促进跨界融合,成为推动数字经济高质量发展的重要引擎。
四、🛡️ 安全与挑战:在开放与可控之间寻求平衡
%20拷贝-fnrm.jpg)
数据价值的释放,必须以安全为前提。可信数据空间的核心就在于“可信”二字。然而,要在一个开放、多元的环境中构建和维持这种信任,依然面临着一系列复杂的技术、规则和治理挑战。在享受数据融合带来的红利时,我们必须对这些挑战保持清醒的认识。
4.1、 “四位一体”的规则框架
为了确保数据空间的安全、有序运行,国家正在积极探索构建一个**“四位一体”的规则框架**。这个框架是数据空间稳定运行的“基本法”,涵盖了数百项具体规则。
这个框架的设计,旨在通过一套完备的制度安排,在促进数据共享利用和保障数据安全权益之间找到一个精妙的平衡点。
4.2、 技术护航:构筑数据流通的安全长城
仅有规则是不够的,还需要强大的技术手段来“武装”数据空间。当前,一系列前沿技术被用于构筑数据流通的安全长城,其共同目标是实现数据的**“可用不可见、可控可计量”**。
隐私计算(Privacy-Preserving Computation):这是一系列技术的总称,包括**多方安全计算(MPC)、联邦学习(FL)、同态加密(HE)**等。它允许在不暴露原始数据的情况下,对加密数据进行计算和分析。这就像多个互不信任的人,可以在不告诉对方自己底牌的情况下,共同计算出牌局的结果。
区块链(Blockchain):区块链的不可篡改和去中心化特性,使其成为数据流通行为存证和溯源的理想工具。每一次数据的访问、使用、计算,都可以作为一条记录上链,确保全流程可追溯,一旦发生争议或安全事件,可以快速定位责任方。
可信执行环境(Trusted Execution Environment, TEE):这是一种基于硬件的安全技术,可以在处理器内部创建一个隔离的安全区域(Enclave)。代码和数据在这个区域内运行时,可以受到硬件级别的保护,即使是操作系统也无法访问。这为数据计算过程提供了“保险箱”式的防护。
这些技术的组合应用,为数据在开放网络环境中的安全流动提供了坚实的技术保障,是“可信”二字得以落地实现的关键。
4.3、 无法回避的难题:标准化与互联互通
尽管前景光明,但可信数据空间的建设仍处于早期阶段,一些基础性难题亟待解决。其中,标准化和互联互通是两大核心挑战。
首先是数据格式和协议的标准化。目前,不同卫星、不同行业的数据标准五花八门。如果每个行业、每个地区都按照自己的标准建设数据空间,那么未来我们可能会面临一个个新的、更大规模的“数据孤岛群”。因此,必须加紧推进通用数据模型、接口规范和安全标准的制定,确保不同数据空间之间能够“说同一种语言”。
其次是跨数据空间的互联互通。未来的数据应用,很可能需要跨越能源、交通、气象等多个行业数据空间进行协同分析。如何实现跨空间的安全认证、数据交换和价值结算,是一个复杂的技术和治理问题。这需要顶层设计,建立国家级的“数据空间根节点”或“交换网关”,以实现各个独立数据空间之间的互联、互通、互信。
4.4、 全球视野:跨境流通的合规之路
地球观测本质上是一项全球性的事业。许多商用卫星数据来自国外公司,同时中国的卫星数据也在服务全球用户。因此,数据的跨境流通是卫星遥感领域无法回避的议题。
这带来了额外的合规挑战。世界各国对数据主权和数据安全的规定日益严格,如欧盟的GDPR。如何在遵守各国法律法规的前提下,实现遥感数据的安全跨境流动,是一个复杂的法律和技术问题。这不仅需要完善国内的政策法规和技术标准,还需要积极参与全球数据治理规则的制定,在国际合作中争取话语权,为中国的数据要素走向世界、参与全球数字经济竞争铺平道路。
结论
回顾全文,我们可以清晰地看到,可信数据空间与卫星遥感的深度融合,正在引发一场从数据采集、处理到应用服务的全链条革命。它通过安全、高效的数据融合机制,正在将分散的“数据孤岛”炼化为支撑人工智能发展的“高质量燃料”;它通过“滴滴打星”般的即时应用模式,正在将地球观测的能力转化为应对灾害、管理资源的敏捷响应力;它通过构建开放协同的生态,正在赋能千行百业的数字化转型和公共服务创新。
这场变革的核心,是从传统的“以数据为中心”转向“以智能服务为中心”的范式跃迁。AI与遥感的深度结合,将推动地物识别、环境监测、灾害预警等应用场景走向前所未有的自动化和智能化,极大地提升社会治理的效率和产业创新的能力。
当然,前路并非一片坦途。数据安全、标准统一、跨域互通、跨境合规等挑战依然严峻,需要在实践中不断探索和攻坚。但趋势已经明确,在国家政策的强力引导和广阔市场需求的驱动下,可信数据空间正加速成为数字时代的关键基础设施。一个更加开放、协同、高效、安全的地球观测新范式正在加速形成,它不仅将深刻改变卫星遥感产业的图景,更将为数字中国建设和新质生产力的发展,注入源源不断的强大动能。
📢💻 【省心锐评】
数据是新石油,但可信数据空间是炼油厂和输油管。重点不只是看得更清,而是决策更快。真正的考验是治理,而非技术本身。

评论