【摘要】本文深度解析《可信数据空间技术架构》国家标准,阐述其以“数字合约”与“使用控制”为核心,构建数据流通信任体系的技术蓝图。文章系统剖析了标准的技术架构、业务流程与安全保障,并探讨了其在多元场景下的应用价值与未来发展。
引言
在数字经济浪潮席卷全球的今天,数据已然成为与土地、劳动力、资本、技术并列的第五大生产要素。然而,这座蕴藏着无尽价值的“富矿”却面临着一道难以逾越的鸿沟——信任。数据持有者因担心隐私泄露、商业机密外泄、数据滥用等风险,常常陷入“不愿、不敢、不能”共享的困境。数据孤岛林立,数据要素的价值潜力远未被充分释放。如何打破这层信任的坚冰,让数据安全、合规、高效地“流动”起来,成为时代赋予我们的重大课题。
正是在这样的时代背景下,《可信数据空间技术架构》国家标准(以下简称“标准”)应运而生。这份由全国数据标准化技术委员会(TC609)发布、在国家数据局指导下,凝聚了超过160家产学研用单位智慧结晶的纲领性文件,并非一份简单的技术说明,而是我国为数据要素市场化配置改革精心绘制的一幅宏伟蓝图。它首次在国家层面为“可信数据空间”这一新兴事物给出了清晰的定义、统一的范式和可行的路径,旨在通过技术与规则的双重驱动,为数字世界构建起一座坚实的信任基石。
本文将从标准的编制背景与重大意义出发,深入剖析其核心理念、技术架构、关键业务流程与安全保障体系,并结合具体应用场景,探讨其如何将抽象的“信任”转化为可度量、可执行的技术现实。同时,我们也将放眼全球,对比国际前沿,展望可信数据空间在与人工智能等新兴技术融合下的广阔未来,以期为所有致力于数据要素价值释放的同仁提供一份全面而深刻的参考。
一、 🏛️ 时代召唤:标准的诞生背景与深远意义

1.1 政策驱动与行业共识的结晶
标准的出台,是国家顶层设计与产业实践需求同频共振的结果。它直接承接了《国家数据基础设施建设指引》和《可信数据空间发展行动计划(2024—2028年)》等一系列重要政策文件的精神,是将国家战略意图转化为具体技术规范的关键一步。
在编制过程中,标准凝聚了来自政府机构、科研院所、头部科技企业、行业用户等160余家单位的集体智慧。这种广泛的参与性确保了标准既具备前瞻性的理论高度,又紧密贴合产业一线的实际需求,是名副其实的行业共识的体现。它的发布,标志着我国数据空间建设正式告别了概念摸索与零散试点阶段,迈入了标准化、体系化、规模化应用的新征程。
1.2 破解数据流通困局的“金钥匙”
长期以来,数据流通市场面临着三大核心痛点:
不敢共享:担心数据泄露、被滥用,引发合规风险和商业损失。
不愿共享:数据权属不清,价值分配机制不明,共享动力不足。
不能共享:技术标准不一,系统异构,数据难以互联互通。
《可信数据空间技术架构》标准正是为了系统性解决这些问题而设计的。它通过提供一套统一的技术框架和规则体系,旨在从根本上重塑数据流通的生态。
其核心意义可以概括为以下三点:
统一认知,扫清障碍:标准首次在国家层面给出了可信数据空间的权威定义、核心技术特征、最小功能集合以及关键业务流程。这为全国范围内的建设提供了统一的“语言”和“标尺”,有效避免了各地、各行业因理解偏差而导致的“烟囱式”建设和技术壁垒,为未来的互联互通奠定了坚实基础。
夯实基建,铺设“高速公路”:标准明确将可信数据空间定位为国家数据基础设施(NDI)的重要组成部分。这意味着它不再是孤立的技术工具,而是融入国家数据战略的“新基建”。它将成为支撑全国一体化数据市场运行、承载数据要素高效流通的关键载体,是数据流动的“高速公路网”。
技术赋能,重构信任:标准的核心价值在于,它没有停留在政策呼吁或法律约束层面,而是提供了一套切实可行的技术解决方案来破解信任难题。通过创新的技术架构,它试图将模糊的“信任”关系,转化为清晰、可验证、可强制执行的技术规则,从而从根本上降低数据流通的信任成本。
二、 🔑 理念革新:以技术闭环构建可信契约
标准最引人注目的创新,在于其构建信任的核心理念。它并非依赖于单一参与方的信誉或传统的法律合同,而是通过两大技术支柱——“数字合约”与“使用控制”,形成了一个精巧的技术闭环,将信任关系牢牢地嵌入到数据流通的每一个环节。
2.1 数字合约 (Digital Contract):流通的“智能法典”
如果说传统的数据交易依赖于纸质合同,那么在可信数据空间中,“数字合约”就是其灵魂。它远不止是合同的电子化,更是一部可被机器理解和自动执行的“智能法典”。
角色定位:规则层。它以标准化的数字格式,精确描述了数据流通和使用过程中所有参与方的权利、义务和预期。
核心内容:数字合约的内容极为精细,可以涵盖:
数据内容:明确约定可以使用的数据字段、范围和精度。
参与主体:限定谁是合法的数据提供方、使用方、服务方。
使用方式:规定允许执行的操作,如查询、统计、模型训练等,禁止原始数据下载。
使用条件:限定使用次数、时长、地理位置,甚至特定的计算环境。
权责归属:明确数据处理后产生的新价值的归属和分配方式。
通过数字合约,数据流通的规则不再是模糊的君子协定,而是变成了清晰、透明、无歧义的代码化约定,为所有参与方提供了共同的行为准则和预期管理。
2.2 使用控制 (Usage Control):规则的“忠诚卫士”
有了“法典”,还需要强有力的执行机制。“使用控制”扮演的正是这个“忠诚卫士”的角色,它确保数字合约中的每一条约定都能得到不折不扣的执行。
角色定位:执行层。它是一套集成在特定软硬件环境中的技术措施,对数据的所有访问和计算行为进行实时监控和强制约束。
实现技术:使用控制并非单一技术,而是一个技术簇的有机结合,常见的技术包括:
数据沙箱 (Data Sandbox):创建一个隔离的运行环境,代码和应用只能在沙箱内访问数据,无法将数据带出,也无法进行约定之外的操作。
可信执行环境 (TEE):利用硬件级别的安全隔离技术,确保即使是操作系统也无法窥探在安全区域内运行的代码和处理的数据,实现“代码可信、数据加密、环境隔离”。
隐私保护计算 (PPC):包括联邦学习(FL)、多方安全计算(MPC)、同态加密(HE)等技术,能够在不暴露原始数据的前提下,完成数据的联合计算和分析,真正实现**“数据可用不可见”**。
2.3 “事先约定 + 事中控制”的技术闭环
数字合约与使用控制的结合,形成了一个完美的技术闭环,这正是可信数据空间构建信任的精髓所在。

这个流程生动地展示了技术闭环的工作模式:
事先约定 (Pre-agreement):数据提供方和使用方在流通发生前,通过协商共同签署一份明确的数字合约。
事中控制 (In-process Control):数据交付后,所有操作都在使用控制技术构建的“保险箱”内进行。任何试图违反数字合约的行为(如尝试拷贝原始数据、执行未经授权的计算)都会被系统实时阻止。
事后审计 (Post-audit):整个流通和使用过程中的所有关键操作,都会被不可篡改地记录下来(通常结合区块链技术),为可能出现的争议提供可追溯、可验证的证据。
通过这个闭环,可信数据空间将传统模式下依赖于“人”的信任,转变为依赖于技术和代码的确定性信任。它实现了从“授权访问”到“授权使用”的范式转变,确保了数据价值在安全可控的前提下得到最大程度的释放。
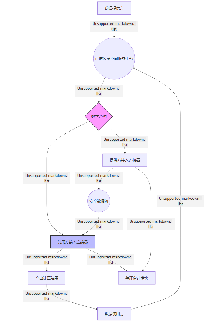
三、 🏗️ 架构蓝图:服务平台与连接器的双轮驱动
%20拷贝.jpg)
标准为可信数据空间的实现提供了一幅清晰的架构蓝图。这个架构并非凭空创造,而是巧妙地继承并扩展了国家数据基础设施(NDI)的参考架构,确保了其作为国家级基建的兼容性与互通性。为了更直观地理解标准的整体框架,我们可以通过以下结构图来一览其全貌:

其核心由两大组件构成:可信数据空间服务平台和接入连接器,二者如同驱动数据流通的两个轮子,协同运转。
3.1 可信数据空间服务平台:“中枢大脑”与“运营中心”
服务平台是整个数据空间的“大脑”和“心脏”,它作为NDI体系中的一类特殊“业务节点”,负责空间的整体运营、管理和协调。根据标准,一个合格的服务平台必须具备七大核心功能。
值得注意的是,服务平台被要求必须遵循**“三统一”原则**,即统一目录标识、统一身份登记、统一接口要求,与上层的区域/行业功能节点进行信息同步。这一设计确保了任何一个可信数据空间都不会成为新的“数据孤岛”,而是能够无缝融入国家数据基础设施的“一张网”中。
3.2 接入连接器:“标准化入口”与“执行器”
如果说服务平台是“大脑”,那么接入连接器就是延伸至每个参与方的“神经末梢”和“手臂”。它是数据提供方、使用方乃至各类服务方(如算法提供商、存证服务商)接入数据空间的标准化、轻量化的客户端或网关。
连接器的设计遵循了NDI的通用规范,但为了满足可信数据空间的特殊要求,标准对其功能进行了关键扩展。一个TDS的接入连接器,除了基础的身份管理和数据资源管理外,还必须强化以下功能:
数据产品管理:支持在本地将原始数据资源封装成边界清晰、策略明确的数据产品。
数字合约管理:支持用户通过连接器直接发起或响应合约协商,签署并管理本地的数字合约。
数据交付:严格按照数字合约的约定,执行数据的预处理(如加密、脱敏)和安全传输。
数据使用控制:这是连接器最重要的扩展功能。它内置了执行使用控制策略的本地环境(或安全代理),是“使用控制”理念在用户侧的最终落地。所有的数据计算都在连接器所提供的这个受控环境中完成。
3.3 接口与交互:编织互联互通的“数据网络”
服务平台和连接器并非孤立工作,标准详细定义了它们之间的交互接口,从而编织出一张高效协同的数据网络。
南北向接口:定义了上下层级之间的通信。
功能节点 ↔ 服务平台:主要进行身份、目录、节点注册等管理信息的同步,确保TDS与国家主干网的对齐。
服务平台 ↔ 连接器:这是TDS内部最核心的交互,包括身份认证、产品上架、数字合约下发、使用控制策略同步、合规日志上报等。
东西向接口:定义了同层级实体(主要是连接器之间)的直接通信。在服务平台完成撮合和策略下发后,数据提供方和使用方的连接器可以建立点对点的安全通道,直接进行数据目录的查询、合约的细节协商以及加密数据的传输。
这种“中心化管理、去中心化/点对点执行”的混合架构,既保证了整个数据空间在规则、身份、目录上的统一性和可管理性,又在具体的数据传输和计算环节提供了更高的效率和灵活性。
四、 🎬 流程编排:从注册到价值实现的全景剧本
理论架构的优雅最终需要通过流畅的业务流程来体现。标准不仅定义了“是什么”(组件)和“怎么连”(接口),更清晰地描绘了“怎么用”。它设计了四大核心业务流程,如同一个精心编排的剧本,引导着各个角色从进入数据空间到最终实现数据价值的全过程。
4.1 登记可信数据空间:获取进入NDI网络的“门票”
这是数据空间运营方迈出的第一步。一个新建的可信数据空间服务平台,要想成为国家数据基础设施(NDI)网络中的合法成员并对外提供服务,必须完成以下登记流程:
平台身份注册:运营方首先要在指定的区域/行业功能节点完成平台自身的身份注册,获得唯一的数字身份标识。
业务节点登记:随后,运营方需要将服务平台作为一个“业务节点”进行登记,提交其服务范围、技术能力、支持的使用控制策略等关键信息。
信息编目:功能节点审核通过后,会将该可信数据空间的信息纳入全网的业务节点目录中。
完成这一流程,意味着该数据空间正式“挂牌营业”,获得了在NDI网络中被发现、被访问的“门票”。
4.2 发现可信数据空间:在数据蓝海中精准“导航”
对于数据需求方而言,如何在浩瀚的数据蓝海中找到所需的数据资源至关重要。标准设计的发现机制,提供了两种主要的“导航”路径:
通过业务节点目录发现:用户可以直接查询NDI的业务节点目录,根据行业、领域、安全等级等标签,筛选并发现符合其需求的特定可信数据空间。
通过数据产品目录发现:用户也可以在NDI的统一数据目录中,直接搜索具体的数据产品。目录会清晰地标示出该数据产品隶属于哪个可信数据空间,并提供访问入口。
这种双路径发现机制,极大地提升了数据供需匹配的效率。
4.3 创建逻辑可信数据空间:构建场景化的“数据部落”
标准的一个重要设计亮点在于,它支持在一个物理的服务平台设施上,创建和运行多个逻辑上相互隔离的可信数据空间。这好比在一个大型集市里,可以划分出多个独立的、有特定主题的“专区”。
任何一个合法的空间成员,都可以根据自身业务需求,向服务平台申请创建一个新的“逻辑可信数据空间”。例如,一个汽车制造商可以联合其上下游数百家供应商,创建一个“汽车供应链数据空间”;一家研究型医院可以联合多家药企,创建一个“新药研发临床数据空间”。
在创建时,申请方需要明确这个逻辑空间的:
参与主体:设定成员准入规则,只有符合条件的成员才能加入。
数据资源:定义该空间内共享的数据范围和类型。
共识规则:设定该空间特有的使用控制策略和数字合约模板。
这种设计极大地增强了可信数据空间的灵活性和场景适应性,使其能够快速响应不同行业、不同生态的精细化数据流通需求,形成一个个高度内聚的“数据部落”。
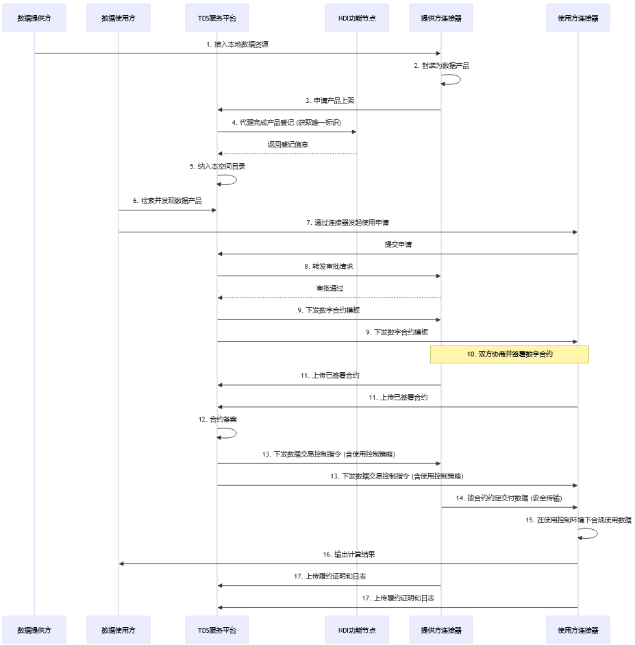
4.4 数据流通利用:价值实现的核心闭环
这是整个业务流程中最核心、最关键的环节,完整地展现了从数据封装到价值变现的全过程。我们可以通过一个Mermaid流程图来清晰地展示这个闭环:

这个流程清晰地展示了服务平台的“协调者”角色和连接器的“执行者”角色。每一步操作都被精心设计,以确保整个过程的透明、可控、可追溯,最终实现了数据价值的安全释放。
五、 🛡️ 安全堡垒:构筑全方位、多层次的保障体系
%20拷贝.jpg)
“可信”二字是数据空间的生命线,而安全则是“可信”的基石。标准深谙此道,并未将安全视为一个附加项,而是将其贯穿于整个架构设计之中,构建了一个全方位、多层次的安全保障体系。
5.1 数字合约安全:信任的“宪法”不容侵犯
作为所有规则的源头,数字合约自身的安全性至关重要。标准对此提出了两点刚性要求:
完整性:必须采用密码学技术(如哈希校验、数字签名)确保数字合约在生成、传输和存储过程中不被任何一方恶意篡改。合约一经签署,其内容即为“铁证”。
真实性:所有签署合约的参与方,都必须经过严格的身份认证。结合可靠的电子签名技术,确保签约主体的身份真实有效、意愿真实表达,从源头上避免身份冒用和后续的履约纠纷。
5.2 数据产品安全:覆盖全生命周期的立体防护
标准对数据产品本身的安全防护,提出了覆盖其传输、存储、计算全生命周期的要求。
数据安全分级:这是实施差异化保护的前提。空间应支持对接入的数据产品进行敏感度评估和安全等级划分(如公开、内部、敏感、核心),并匹配不同强度的安全策略。
传输安全:在数据交付过程中,必须采用TLS/SSL等标准加密协议,并可结合VPN、专线等方式,构建安全的虚拟数据网络,确保数据在传输途中“防窃听、防篡改”。
存储安全:对于需要托管的数据,存储环境必须是安全可控的。应采用静态加密、访问控制、安全审计等技术,保障存储数据的机密性、完整性和可用性。
计算安全:这是整个安全体系中最具技术含量、也是最具革命性的部分。标准明确要求提供或集成安全可靠的数据计算环境,并列举了多种前沿技术,包括:
隔离技术:数据沙箱、可信执行环境(TEE)。
密码学技术:联邦学习、多方安全计算、同态加密、零知识证明。
流程控制技术:智能合约。
这些技术的综合运用,旨在实现数据计算过程的**“黑盒化”**,让数据使用方只能获得计算结果,而无法触及和推断出原始数据,从而在根本上化解数据提供方的安全顾虑。
5.3 空间运行安全:保障体系的稳固基石
除了对合约和数据的直接保护,整个数据空间平台的稳定、合规运行同样至关重要。
运行维护安全:要求运营方具备专业的安全运维能力,对平台进行持续的漏洞扫描、入侵检测和安全加固,防止平台自身被攻击,导致运行数据和业务数据泄露。
日志存证安全:标准强调对数据流通和使用的所有关键操作日志进行安全存证。推荐使用分布式账本(如区块链)等防篡改技术,将日志上链,确保每一笔操作都有据可查、无法抵赖。
合规审计安全:空间必须具备强大的审计能力。一方面,要对空间内的数据操作行为进行全流程监控和合规性验证;另一方面,要支持监管机构或第三方审计机构定期开展合规审计,确保所有活动都符合法律法规和数字合约的约定。
此外,标准还鼓励第三方安全服务商作为“数据服务方”,通过接入连接器为数据空间提供专业的安全能力,形成一个开放、协同的安全生态。
六、 🌐 应用图景:从蓝图到现实的价值释放
一份优秀的技术标准,其最终价值在于能否有效指导实践,解决真实世界的问题。可信数据空间的应用场景极为广阔,它为许多过去因信任问题而难以开展的数据协作打开了全新的想象空间。
6.1 跨企业/行业数据协同:打破产业协作的“数据墙”
典型场景:供应链金融
在传统模式下,银行难以获取中小微企业的真实经营数据,风控成本高,放贷意愿低。通过构建一个“供应链金融可信数据空间”,核心企业可以将其ERP系统中的订单、库存、物流等数据,在不泄露商业秘密的前提下,安全地共享给银行。数据提供方:核心企业、物流公司、仓储公司。
数据使用方:银行、保理公司。
实现方式:银行通过数据空间,只能对授权数据进行联合风控模型的计算,得到一个可信的信用评分结果,而无法看到具体的订单金额、客户信息等原始数据。
核心价值:银行基于真实、多维的数据进行精准风控,敢于放贷;中小微企业获得了急需的融资;核心企业稳定了供应链。一次可信共识,实现了多次便捷的资金融通。
6.2 跨领域/学科科学数据共享:加速科研创新的“催化剂”
典型场景:医疗健康数据空间
新药研发、精准医疗、公共卫生研究等,都极度依赖大规模、高质量的真实世界医疗数据。但由于患者隐私保护的严格要求,这些数据往往被封存在各个医院的“孤岛”之中。数据提供方:多家医院、体检中心、基因检测公司。
数据使用方:制药企业、科研机构、高校。
实现方式:构建一个医疗数据空间,各家医院将脱敏后的病历数据接入。药企的研究人员可以在空间内,利用联邦学习等技术,对分布在多家医院的数据进行联合模型训练,以验证药物疗效或发现新的生物标志物,而全程无需将任何一份病历数据移出医院。
核心价值:在严格遵守伦理和法规的前提下,极大地丰富了科研所需的数据样本量和多样性,显著缩短了研发周期,加速了医学创新的步伐。
6.3 跨境数据流通:搭建全球数据流动的“信任桥梁”
随着全球化的深入,数据跨境流动已成为数字经济时代的必然趋势。然而,不同国家和地区间迥异的数据安全法规(如欧盟的GDPR、中国的《数据出境安全评估办法》)为数据跨境设置了重重障碍。
标准中预留的**“国际空间互通网关”**功能,正是为此而设计。
实现方式:该网关可以扮演“翻译官”和“合规检查员”的角色。
协议转换:支持对国际主流数据空间协议(如IDSA)的解析和转换,实现技术层面的互操作。
合规引擎:内置不同国家和地区的数据法规知识库,在数据交互前进行自动化的合规性检查和风险评估,确保每一次跨境流通都符合双方的法律要求。
核心价值:通过技术手段,为企业提供一条安全、合规、高效的数据出海通道,在保障国家数据主权和安全的前提下,促进全球数字贸易和科技合作。
七、 🔭 远瞻未来:国际视野与智能化演进
%20拷贝.jpg)
《可信数据空间技术架构》国家标准的发布,不仅立足当下,更着眼未来,展现了我国在全球数据治理格局中的积极姿态和长远布局。
7.1 与国际标准的对话与协同
放眼全球,数据空间的概念并非中国独有。欧洲以德国为首的GAIA-X项目和国际数据空间协会(IDSA)推出的参考架构模型(IDS-RAM),是该领域的重要先行者。
异同对比:
共同愿景:二者在核心理念上高度一致,都强调数据主权、信任、互操作性,致力于构建一个开放、公平的数据共享生态。
主导力量与定位差异:IDS-RAM更多由科研和产业界自下而上推动,强调开放性和产业协作,更像一个技术社区的“最佳实践”。而我国的标准则是由政府主导、自上而下规划,直接与国家数据基础设施战略挂钩,体现了国家意志和顶层设计,其定位是面向通用场景的准国家标准,具有更强的权威性和推广力。
协同与互通:“国际空间互通网关”的设计,表明我国的标准并非要闭门造车,而是积极寻求与国际主流标准的对话与兼容,为未来构建全球一体化的数据流通网络埋下了伏笔。
7.2 智能化演进:与AI大模型的双向奔赴
展望未来,可信数据空间与人工智能,特别是大模型的结合,将是数据价值释放的下一个引爆点。
TDS for AI:大模型的训练和优化,离不开海量、高质量、多样化的数据。然而,许多高价值数据因其敏感性而无法被直接用于模型训练。可信数据空间通过其隐私保护计算能力,可以为大模型提供一个**“安全喂料场”**。模型开发者可以在不接触原始数据的情况下,利用分布在各处的数据对模型进行安全、合规的训练和微调,从而突破数据瓶颈,催生出更强大、更专业的行业大模型。
AI for TDS:反过来,AI技术也能极大地提升可信数据空间的智能化水平。例如:
智能合约生成:利用自然语言处理技术,让用户可以用日常语言描述数据使用需求,AI自动生成符合标准规范的数字合约。
智能数据发现:通过AI分析数据元数据和用户行为,实现更精准、个性化的数据产品推荐。
智能合规审计:利用AI实时监测数据流和操作行为,自动发现潜在的违规风险并进行预警。
可信数据空间与人工智能的深度融合,有望彻底打通数据价值释放的“最后一公里”,推动智能化数据应用在各行各业的普及,开启一个全新的数据智能时代。
总结
《可信数据空间技术架构》国家标准的发布,无疑是中国数字经济发展史上的一个里程碑事件。它不仅仅是一份技术文件,更是一份宣言,宣告了我们决心用技术和规则的力量,去攻克数字时代最核心的信任难题。
通过“数字合约”与“使用控制”构建的技术闭环,标准为数据要素的安全、高效流通提供了坚实的基础设施蓝图。它规范了技术架构,明确了业务流程,构筑了全方位的安全保障,为数据从静态的“资源”向可自由流动的“资产”转变铺平了道路。
当然,标准的发布只是万里长征的第一步。后续的落地应用、配套标准的完善、产业生态的培育,仍有大量工作要做。但无论如何,这幅蓝图已经绘就,方向已经指明。我们有理由相信,在这一标准的指引下,一个开放、公平、安全、繁荣的数据要素市场正向我们走来,它将为我国数字经济的高质量发展和国家治理能力的现代化,注入源源不断的强大动力。
📢💻 【省心锐评】
标准为数据流通的“信任赤字”开出了一剂技术良方。它用代码的确定性替代了商业的不确定性,让数据共享从“选择题”变成了“必答题”。

评论