【摘要】香港RWA监管的核心,是将代币化资产纳入现有金融法规。项目落地必须穿越代币定性、持牌经营、资金托管等九重合规之门,技术与法律的双重严谨是唯一通路。
引言
现实世界资产(RWA)代币化,正从一个区块链行业的概念,演变为连接实体经济与数字金融的现实桥梁。香港作为国际金融中心,对此展现了积极而审慎的姿attitude。其监管思路并非另起炉灶,而是秉持“实质重于形式”与“相同业务、相同风险、相同规则”的穿透式原则。这意味着,任何RWA项目都无法游离于现行金融监管体系之外。
无论是《证券及期货条例》(SFO),还是即将全面实施的稳定币监管框架,都为RWA划定了清晰的法律边界。对于技术从业者和项目架构师而言,理解这些边界不再是法务部门的专属工作。合规要求已经深度渗透到系统设计、智能合约开发、资金流转和数据管理的每一个环节。它不再是项目上线后的“补丁”,而是决定项目能否启动、存活并发展的底层架构。本文将系统性拆解香港RWA合规的九大核心要素,并提供技术层面的落地思考与架构建议。
一、 ⚛️ 代币性质认定:代码之上的法律穿透
%20拷贝.jpg)
项目启动的第一步,也是最关键的一步,是明确RWA代币的法律属性。香港监管机构不会被代币的名称或技术形式所迷惑,而是会穿透其表象,直击业务本质。
1.1 证券属性的实质认定
在香港的法律框架下,一个代币是否构成“证券”,取决于它是否赋予持有者类似股权或债权的权利。
权利的实质:如果代币代表了对某一基础资产(如房地产、私募股权、艺术品)的所有权份额、收益分配权、或未来现金流的索取权,那么它几乎确定会被认定为证券型代币(Security Token)。
SFO的管辖:一旦被认定为证券,该代币的发行、交易、推广等所有活动都将落入S-F-O的监管范围。任何试图通过复杂的代币经济学设计来规避证券属性的做法,都面临极高的法律风险。
1.2 技术层面的合规表达:从ERC-20到ERC-3643
标准的ERC-20代币协议,虽然实现了资产的同质化与可互换性,但其本身缺乏任何合规控制机制。它无法限制代币的转让对象,也无法执行链上的投资者身份核验。这对于必须将投资者限定在“专业投资者”范围内的证券型RWA是致命的。
因此,具备权限控制能力的代币标准成为技术上的必然选择。ERC-3643(T-REX协议) 是一个典型的解决方案,它通过一系列内置的智能合约组件,将合规规则直接编码到代币的生命周期中。
身份注册合约 (Identity Registry):管理所有合格投资者的链上地址与身份凭证的映射关系。只有经过KYC/AML审核并被确认为专业投资者的地址,才会被添加到这个白名单中。
合规规则引擎 (Claim Topics):允许发行方在链上定义一系列可验证的声明,例如“该地址持有人是香港专业投资者”、“该地址未被列入制裁名单”等。
链上验证逻辑:在代币的
transfer或transferFrom函数中,会强制调用合规规则引擎进行前置检查。任何不符合预设规则的转账交易都会在链上被直接拒绝(revert)。
ERC-3643 合规检查流程示例 (伪代码)
solidity:
// 简化版的转账函数,内置合规检查
function transfer(address to, uint256 amount) public override returns (bool) {
// 检查发起方和接收方是否都在白名单中
require(identityRegistry.isVerified(msg.sender), "Sender not verified");
require(identityRegistry.isVerified(to), "Receiver not verified");
// 进一步检查其他合规规则,例如接收方是否满足特定投资门槛
// require(complianceRules.canReceive(to, amount), "Compliance check failed");
// 执行标准转账逻辑
_transfer(msg.sender, to, amount);
return true;
}
这种设计将合规从后台的运营流程,提升为链上强制执行的共识规则,极大地降低了违规操作的风险。
1.3 稳定币的特殊监管通道
如果RWA项目使用稳定币作为计价和结算工具,那么该稳定币本身也必须合规。香港金融管理局(HKMA)对稳定币发行人提出了严格要求。
100%储备金:发行人必须持有与流通中稳定币等值的、高质量且高流动性的储备资产。
独立托管:储备资产必须由持牌的第三方机构托管,实现与发行人自有资产的风险隔离。
牌照要求:稳定币发行需申请HKMA的专门牌照,初期门槛极高,预计仅有少数机构能够获得。
对于项目方而言,选择一个已在香港获得许可或进入监管沙盒的合规稳定币作为交易媒介,是规避连带监管风险的明智之举。
二、 📜 牌照申请:持牌经营的必要路径
在香港,任何涉及证券的金融活动都必须持有相应的牌照。RWA项目根据其业务模式,可能需要申请一种或多种SFC牌照。
2.1 核心牌照类型与业务映射
项目方需要仔细评估自身的业务环节,以确定所需的牌照组合。
2.2 落地路径选择:自建、合作与沙盒
对于大多数初创技术团队而言,直接申请全套牌照的成本和周期都极为高昂。因此,实践中存在多种落地路径。
与持牌机构合作:这是最常见的模式。项目方作为技术服务商,与持牌的券商(负责销售)、资产管理公司(负责管理)和托管行(负责资产安全)合作。在这种模式下,技术团队的重点在于提供稳定、安全的代币化技术解决方案,并确保系统能够与合作伙伴的合规流程无缝对接(例如通过API共享KYC状态)。
申请部分核心牌照:如果团队具备较强的金融背景和资本实力,可以考虑申请自身业务最核心的牌照,将其他环节外包。
利用监管沙盒:香港SFC和HKMA都设有金融科技监管沙盒。项目可以在一个风险可控的环境中,与监管机构直接沟通,测试其业务模式和技术的合规性。Ensemble项目 就是一个专注于代币化资产的批发层面沙盒,为机构提供了一个极佳的试验场。
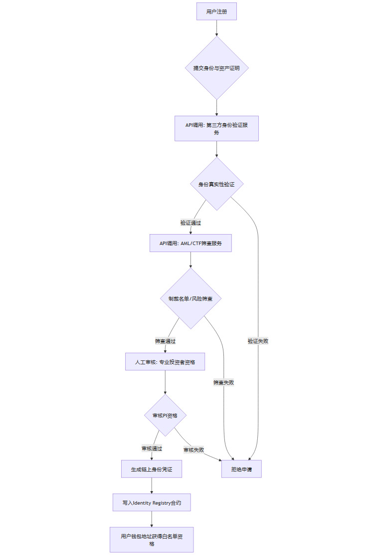
三、 👤 投资者审核:构建数字身份的信任根
%20拷贝.jpg)
香港证券型RWA的销售对象被严格限制在“专业投资者”(Professional Investor, PI)范围内。这意味着项目方必须建立一套无懈可击的投资者筛选和管理机制。
3.1 专业投资者的定义
根据SFO的规定,专业投资者主要包括:
机构投资者:银行、保险公司、持牌法团等。
高净值人士:拥有不少于800万港元投资组合的个人。
高资产信托:总资产不少于4000万港元的信托公司。
严禁向零售投资者或不特定公众进行任何形式的推广或销售。
3.2 技术驱动的KYC/AML/PI流程架构
一个完整的投资者审核流程,需要整合多个技术系统,形成一个自动化的数据流。
流程图:投资者审核与链上身份映射

这个流程的技术要点包括:
第三方服务集成:与成熟的身份验证服务(如Jumio, Onfido)和AML筛查服务(如Chainalysis, Elliptic)进行API集成,是实现流程自动化的关键。
数据安全与隐私:在处理用户敏感数据时,必须遵守香港的《个人资料(私隐)条例》,确保数据在传输和存储过程中的加密与安全。
链上身份映射:审核通过后,需要将用户的链下身份安全地与其提供的钱包地址进行绑定。这个绑定关系是后续所有链上合规操作的基础。任何链下身份与链上地址解绑或被篡改的风险,都必须在系统设计层面得到控制。
四、 📊 信息披露:链上透明与链下详实
监管要求RWA项目的信息披露标准,必须向传统的首次公开募股(IPO)看齐。透明度是建立投资者信任的基石。
4.1 发行阶段的全面披露
项目方需要准备一份详尽的发售文件(Offering Memorandum),其内容必须包括但不限于:
底层资产详情:资产的法律权属、地理位置、物理状况、估值报告、历史收益等。
代币化结构:特殊目的载体(SPV)的法律结构、代币与底层资产的权利对应关系、资金流转路径。
技术架构:所使用的区块链、智能合约代码的审计报告、私钥管理方案。
风险因素:全面揭示市场风险、流动性风险、技术风险、法律风险等。
团队与治理:项目方、资产管理人、托管人等关键角色的背景和职责。
4.2 运营阶段的持续报告与链上证明
信息披露并非一次性动作。项目方必须履行持续的报告义务。
定期报告:定期发布资产的运营报告、财务报表和最新的估值报告。
重大事件披露:发生任何可能影响资产价值的重大事件时,需及时向投资者公告。
为了增强信任,可以利用区块链技术来辅助信息披露。
链上数据预言机 (Oracle):通过Chainlink等去中心化预言机网络,将权威的链下数据(如资产估值、租金收入)安全地喂送到链上。这使得投资者可以直接在链上查询到资产的最新状态,实现了数据的不可篡改。
文档哈希上链:将每一份审计报告或估值报告计算其哈希值,并将该哈希值记录在链上。任何人都可以下载报告,自行计算哈希并与链上记录进行比对,以验证文件的真实性和完整性。
一个可行的标准是“一份资产,一份白皮书,一份托管协议,一份审计报告”,并将关键信息和凭证通过技术手段锚定在链上。
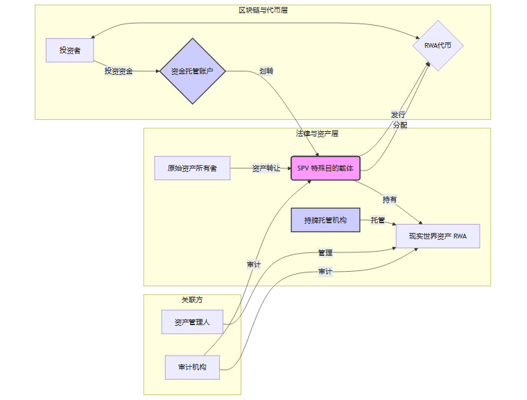
五、 🔒 资金用途与托管:构建风险隔离的“防火墙”
%20拷贝.jpg)
如何确保投资者的资金安全,以及RWA代币所代表的资产真实存在且不受发行方经营风险的影响,是监管关注的重中之重。
5.1 SPV架构与破产隔离
在RWA项目中,几乎都会采用特殊目的载体(SPV)的法律结构。
资产所有权转移:原始资产的所有者,会将其资产的合法所有权,通过法律程序转移给一个新设立的、完全独立的SPV公司。
风险隔离:SPV的唯一目的就是持有该项资产并发行代币。它的资产和负债与原始发行方的资产和负债是完全隔离的。即使原始发行方破产,债权人也无法追索SPV名下的资产。这实现了所谓的“破产隔离”(Bankruptcy Remoteness)。
Mermaid 架构图:典型的RWA SPV结构

5.2 资金与私钥的第三方托管
资金托管:所有投资者的认购资金,以及项目运营产生的现金流(如租金收入),都必须存入由持牌托管机构(如银行或信托公司)管理的独立账户中。严禁资金进入发行方的自有账户,以杜绝资金挪用的可能。
私钥托管:管理SPV资产或发行代币的智能合约控制权(私钥),也应由专业的、持牌的数字资产托管方进行管理。这通常会采用多重签名(Multi-sig)或多方计算(MPC)等技术方案,以分散单点风险。
5.3 链上清算原则
香港监管对资金流的透明度有极高要求。所有投资者与项目方之间的资金交割,以及投资者之间的代币转让,都应尽可能通过智能合约在链上完成。这确保了每一笔交易都有公开、可追溯、不可篡改的记录,便于审计和监管。
六、 🛡️ 反洗钱(AML):不可逾越的合规底线
反洗钱(AML)和反恐怖融资(CTF)是香港金融体系的基石。RWA项目必须将AML/CTF合规要求,全面嵌入到其产品设计和运营流程中。
6.1 全流程嵌入的风控节点
客户尽职调查 (CDD):在投资者准入阶段,进行深入的背景调查,识别最终受益人,并评估其风险等级。
交易持续监控:对链上和链下的资金流动进行持续监控。利用专业的链上分析工具(如TRM Labs, Anchain.AI),识别异常交易模式,例如与高风险地址的交互、试图混淆资金来源的洗钱行为等。
可疑交易报告 (STR):一旦发现可疑活动,必须按照规定向香港的联合财富情报组(JFIU)提交报告。
6.2 跨境合规的双重挑战
如果RWA的底层资产在内地,或者投资者来自内地,项目将面临双重合规压力。
内地法规:必须遵守内地的外汇管理、跨境数据传输和反洗钱法规。例如,内地机构投资海外RWA可能涉及合格境内机构投资者(QDII)额度,内地资产出境代币化可能涉及境外直接投资(ODI)备案。
数据协同:项目方需要在满足香港监管要求的同时,确保其操作不违反内地法律。试图利用技术手段绕过任何一方的资本或数据监管,都是极其危险的行为。
七、 📢 非公开宣传:精准触达与合规营销
%20拷贝.jpg)
由于证券型RWA仅能面向专业投资者,其市场推广活动受到严格限制。
禁止公开营销:严禁通过社交媒体、公开论坛、新闻稿等大众渠道进行宣传。任何包含“高收益承诺”、“稳赚不赔”等诱导性词语的宣传都属违规。
私募性质:发行应以私募(Private Placement)形式进行,通过一对一邀请或面向已通过资格审核的合格投资者库进行推介。
材料预审:所有向潜在投资者展示的营销材料,都应经过合规部门的预先审查,确保内容真实、准确,并包含充分的风险提示。
从技术角度看,投资平台的前端网站设计应避免公开展示任何具体的投资项目信息。用户必须在完成登录和PI资格验证后,才能看到项目详情和认购入口。
八、 ⚠️ 风险提示:全面揭示与技术风控
项目方有义务向投资者全面、清晰地揭示所有潜在风险。
8.1 风险披露的广度与深度
风险提示应至少覆盖以下层面:
市场与资产风险:底层资产价值波动的风险,流动性不足导致难以变现的风险。
技术与安全风险:智能合约漏洞、私钥丢失或被盗、区块链网络拥堵或分叉的风险。
法律与监管风险:未来法律或监管政策变化可能带来的不确定性。
跨境风险:涉及不同司法管辖区时,可能出现的法律冲突、税务和外汇管制风险。
8.2 技术层面的风险缓释机制
除了书面披露,还可以在技术层面内置一些风控机制。
智能合约熔断机制:在合约中预设“暂停开关”(Pausable),当监测到严重的安全威胁或市场异常波动时,项目方(或由多方共管的DAO)可以暂停合约的关键功能,如转账和交易,以防止损失扩大。
流动性解决方案:与持牌的自动化做市商(AMM)或二级交易平台合作,为RWA代币提供基础的流动性,降低投资者的退出难度。
保险覆盖:为智能合约代码购买安全审计保险,或为托管的资产购买盗窃保险,可以在一定程度上转移风险。
九、 🧾 税务与跨境合规:遵守双边法规
%20拷贝.jpg)
税务是RWA项目中经常被忽视但却至关重要的合规环节。
本地税务:在香港,RWA产生的收益(如租金、股息)或资本利得,可能涉及利得税。代币的转让可能涉及印花税(尽管港府正在考虑为特定类型的代币化产品提供豁免)。
跨境税务:如果资产或投资者涉及其他国家/地区,必须遵守相关的双边税务协定和信息自动交换(AEOI)规则,如CRS(共同申报准则)。
技术辅助合规:可以设计智能合约,在分配收益时自动计算并预扣税款。但这需要与税务顾问和监管机构进行充分沟通,确保计算逻辑的准确性和合规性。
对于涉及内地资产的项目,办理ODI备案、进行合规的跨境税务申报和结售汇是前置条件。任何试图借代币化规避内地税收和外汇管理的行为,都将面临严厉的法律后果。
结论
香港的RWA监管框架,本质上是对金融科技创新的一次“收编”与“规范”。它没有选择另起炉灶,而是将RWA这匹“科技野马”驯服,并将其纳入传统金融审慎、稳健的缰绳之内。这为行业划定了清晰的红线,也为长期主义者提供了明确的发展路径。
对于项目方而言,这意味着RWA不再是一个纯粹的技术叙事,而是一项严肃的、跨学科的金融工程。成功的RWA项目,其背后必然是一个由法律、金融、技术、合规专家组成的复合型团队。在香港,合规不是成本,而是项目的核心竞争力。只有在坚实的合规地基之上,RWA才能真正发挥其赋能实体经济的巨大潜力,行稳致远。
📢💻 【省心锐评】
香港RWA监管,是用金融的旧地图,导航区块链的新大陆。它不问技术多炫酷,只问风险是否可控,权利是否清晰。在这里,代码必须向法律低头,合规是唯一的通行证。

评论