【摘要】面对混合办公与技能加速迭代的未来职场,传统招聘模式已然失效。构建基于大数据、行为洞察与预测模型的AI招聘引擎,是精准识别与锁定敏捷人才的核心技术路径。
引言
2026年的职场图景正在被几股不可逆转的力量重塑。人工智能已不再是辅助工具,而是深度嵌入决策流程,预计将处理超过70%的初步人才筛选工作。混合办公模式在全球范围内常态化,超过60%的企业需管理分布式的团队。与此同时,技能的半衰期被压缩至惊人的18个月,这意味着核心能力的价值会迅速衰减。这三大趋势共同宣告了传统招聘范式的终结,那种依赖静态简历、关键词匹配和主观面试经验的模式,已无法应对当下的挑战。
企业面临的根本矛盾日益尖锐。一方面,对敏捷人才的需求空前高涨。这类人才具备在不确定环境中持续学习、跨场景高效协作以及稳定交付成果的核心素养。另一方面,识别这些人才的关键特质,如内在动机、反思能力、团队适配度等,是高度隐性的,传统工具对此束手无策。
要破解这一困局,企业必须转向一个由数据驱动的全新框架。这个框架整合了大数据足迹分析、智能标牌行为洞察与人员分析预测模型,形成一个可追溯、可解释、可闭环的敏捷人才选拔体系。这不仅是技术的升级,更是招聘哲学的进化,是从“匹配过去”到“预测未来”的根本转变。构建这样一套AI敏捷招聘引擎,是企业在VUCA时代抢占人才高地的唯一通路。
一、大数据足迹分析:量化远程协作中的隐性能力

混合办公模式的最大挑战在于评估的“失真”。当物理互动减少,候选人的真实协作状态、沟通风格和解决问题的即时反应变得难以观察。大数据足迹分析技术,正是为了穿透这层迷雾,通过整合候选人公开的数字行为,构建一个动态、多维的“全息画像”。
1.1 数据源拓展:从自述到行为留痕的证据链
构建有效的全息画像,首要任务是拓展可靠的数据源。这些数据源必须超越候选人自我陈述的范畴,转向可客观记录的行为痕迹。
1.1.1 在线协作工具
Slack、飞书、Teams等工具是混合办公的神经中枢,记录了最真实的日常协作行为。通过合规的API接口,可以采集并分析以下维度的聚合数据。
互动模式与频率。分析候选人主动发起跨部门协作的频率、在公共频道贡献知识的次数、对他人求助的响应速度。这些数据可以反映其主动性与团队贡献意愿。
沟通效率与质量。利用自然语言处理(NLP)技术,分析其发言的信息密度,即每单位文字所包含的有效观点数量。例如,高绩效工程师在远程会议中的发言,其观点密度可能是普通工程师的数倍。此外,还可以评估其书面沟通的结构化程度,如是否习惯使用列表、摘要等方式清晰传达复杂信息。
会议行为。分析其在会议中的发言时长占比、提出建设性意见的次数、以及总结与推动共识的行为。这有助于判断其在团队讨论中的角色定位,是信息贡献者、协调者还是推动者。
1.1.2 专业社区与代码仓库
对于技术、设计等专业岗位,候选人在GitHub、Stack Overflow、Behance等社区的公开贡献是评估其专业深度的金标准。
代码贡献质量。在GitHub上,除了关注Star数量,更应深入分析其代码提交记录。例如,解决关键Issue的平均耗时、参与核心模块开发的深度、代码被Fork与引用的次数。某AI公司曾通过此方法,发现一位“隐性高手”,其仓库虽关注者寥寥,但其代码解决了三个行业共性难题,且代码注释的**“教学性”**(帮助他人理解的程度)评分极高。
知识分享与影响力。在Stack Overflow上,其回答问题的数量、被采纳率以及获得的声望,直接反映了其解决实际问题的能力与乐于助人的精神。
项目完整性与持续性。分析其个人项目的维护周期与迭代频率。一个长期维护、文档齐全的个人项目,远比多个半途而废的项目更能体现其工程素养与责任心。
1.1.3 社交媒体与知识平台
候选人在LinkedIn、知乎等平台的公开言论,是洞察其思维模式与学习倾向的重要窗口。
技术关注度与前瞻性。通过NLP算法分析其文章、评论中讨论GPT-4、量子计算、AIGC等前沿技术的频率与深度,可以判断其对行业趋势的敏感度。
思辨能力。关注其是否能辩证看待技术趋势,提出“反共识观点”。例如,在“区块链万能论”盛行时,能够理性分析其局限性的候选人,通常具备更强的独立思考能力。
知识结构。分析其关注话题的广度与关联性,可以构建其个人的知识图谱,评估其跨领域学习的能力。
1.2 特征工程:从原始数据到敏捷性指标的转换
原始数据本身意义有限,必须通过特征工程,将其转化为可解释、可比较的敏捷性指标。这是连接数据与决策的关键桥梁。
1.2.1 学习敏捷性指标
学习敏捷性衡量个体从经验中学习并适应新环境的能力。
动态技能图谱。通过追踪候选人在Coursera、极客时间等平台的课程完成率、AWS、PMP等专业认证的获取速度,构建一个动态更新的技能图谱。关键指标是**“新兴技能”(如大模型应用、Serverless)的占比,以及技能图谱的“熵值”**,后者代表技能的多样性与跨界程度。研究表明,学习敏捷性高的个体,其技能图谱熵值比平均水平高出2倍。
知识迁移速度。分析其项目经历中技术栈的转换路径,例如从Java转向Go、从前端转向AI应用开发所用的时间与达到的深度,以此量化其学习新范式的速度。
1.2.2 协作成熟度指标
协作成熟度反映个体在团队中有效沟通、建立信任并共同产出的能力。
异步沟通质量。在远程协作中,异步沟通是常态。可以设计指标评估其提交的文档、Issue、Code Review评论的清晰度与完备性,判断其是否能“一次性把事情说清楚”,减少沟通返工。
协作网络中心度。通过分析其在协作工具中的互动数据,构建其个人协作网络图谱。评估其**“中心度”(连接节点的数量)与“中介中心度”**(作为桥梁连接不同子网络的能力),可以识别出团队中的沟通枢纽。
1.2.3 动机与驱动力识别
基于动机需求理论,候选人的内在驱动力可大致分为成就、归属、权力三类。通过训练语言模型,可以识别候选人在公开文本中使用的词汇模式,并将其映射到不同的动机类型。例如,频繁使用“目标”、“挑战”、“突破”等词汇的候选人,其成就需求得分会显著更高。频繁提及“团队”、“协作”、“支持”的个体,则表现出强烈的归属需求。而习惯使用“我主导”、“我推动”、“我负责”这类表述的,可能具有更高的权力需求。
某电商公司在招聘市场经理时,就应用了这一模型。一位候选人在面试回答中,“权力需求”相关的词汇占比高达45%。然而,该岗位的核心要求是与各部门紧密合作,更需要具备“归属需求”导向的团队合作者。基于这一数据洞察,招聘团队果断淘汰了这位看似经验丰富的候选人,避免了一次潜在的文化错配。
1.3 合规与隐私:不可逾越的技术红线
在利用大数据进行人才评估时,合规与隐私保护是整个体系的基石,而非可选项。任何脱离合规框架的技术应用都将面临巨大的法律与声誉风险。
1.3.1 数据采集的“前置原则”
所有数据采集行为都必须遵循一系列前置的、透明的原则。
最小必要原则。仅采集与岗位评估直接相关的最少数据。禁止无差别、无目的地抓取候选人的所有公开信息。
用途限定原则。必须明确告知候选人,其数据将仅用于本次招聘评估,不得挪作他用。
明示授权与可退出。在采集任何数据之前,必须获得候选人清晰、主动的授权。同时,必须提供便捷的渠道,允许候选人随时撤回授权并要求删除其个人数据。
1.3.2 技术层面的隐私保护
除了流程上的合规,技术实现上也要内置隐私保护机制。
数据沙箱技术。所有外部数据在进入分析系统前,都应先进入一个隔离的“数据沙箱”。在此环境中,数据会进行严格的匿名化或假名化处理,剥离个人身份标识符。
统计特征化处理。在分析阶段,应优先使用聚合后的统计特征,而非原始的、具体的行为数据。例如,向决策者呈现的是“候选人跨领域学习频率高于80%的同类人群”,而不是“候选人上周学习了Python课程3小时”。
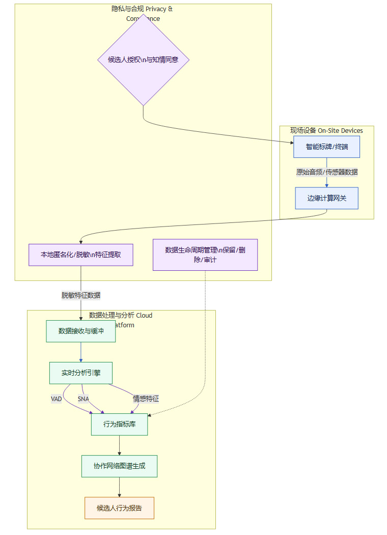
二、智能标牌行为洞察:量化线下协作的真实信号
尽管远程协作成为主流,但关键的线下互动环节,如高压力的工作坊、小组面试或项目启动会,依然是评估团队协作与人际敏捷性的最佳场域。传统依赖面试官主观观察的方式充满了偏见与记忆误差。智能标牌(Smart Badge)技术,作为一种非侵入式的行为数据采集工具,能够将这些转瞬即逝的线下互动,转化为可量化的客观证据。
2.1 技术定位:从主观“印象”到客观“证据”
智能标牌的核心价值在于,它将对人际互动的评估,从依赖面试官的“印象笔记”,转变为基于数据的“行为证据”。它并不关心谈话的具体内容,而是聚焦于互动的**“元数据”**,即互动的模式、结构与动态。通过内置的麦克风阵列、传感器等设备,智能标牌可以客观记录发言时长、互动频率、声学特征等信息,从而为评估候选人的真实协作风格提供依据。
2.2 核心采集指标与分析维度
智能标牌系统通过采集并分析一系列行为数据,来评估候选人的人际敏捷性。这些指标的设计旨在揭示个体在团队环境中的真实表现。
例如,某咨询公司发现,其顶尖项目经理在小组讨论中,“倾听时长”(即不发言但作为主要听众的时间)占比高达60%,而普通经理仅为35%。这一数据洞察,直接修正了他们以往对“领导者”就应是“发言最多者”的刻板印象。
2.3 技术架构与数据流
一个典型的智能标牌系统,其架构设计必须将隐私保护置于最高优先级。数据处理流程通常遵循“边缘优先”的原则。

2.3.1 边缘计算与数据脱敏
为了最大程度保护隐私,原始的音视频数据绝不应离开现场。部署在本地的边缘计算网关是系统的第一道防线。它会实时处理来自智能标牌的原始数据流,仅提取出非身份相关的特征,例如声纹能量、发言起止时间点、互动频率等。原始数据在特征提取后应立即销毁,确保敏感信息不上云。
2.3.2 社会网络分析 (SNA)
云端平台的核心是社会网络分析(SNA)引擎。它根据边缘网关上传的互动特征数据,动态构建一个协作网络图。通过计算网络中的关键指标,可以清晰地识别出候选人在团队中的角色与影响力。
度中心性 (Degree Centrality)。衡量一个节点直接连接的节点数量。度中心性高的候选人,通常是团队中最活跃的沟通者。
中介中心性 (Betweenness Centrality)。衡量一个节点出现在其他节点之间最短路径上的频率。中介中心性高的候选人,扮演着**“桥梁”**的角色,擅长连接不同的信息孤岛或子团队,这对于需要跨部门协作的岗位至关重要。
聚类系数 (Clustering Coefficient)。衡量一个节点的邻居节点之间相互连接的紧密程度。人际敏捷性高的候选人,往往能快速融入团队,并有效提升其所在小群体的**“聚类系数”**,使团队协作更紧密。研究表明,这类人才的团队聚类系数比平均水平高出1.8倍。
2.4 应用伦理与合规红线
智能标牌作为一种强大的行为洞察工具,其应用必须被严格的伦理规范所约束,防止技术滥用。
完全透明与知情同意。在活动开始前,必须以书面形式,用最通俗易懂的语言,向所有参与者清晰告知数据采集的目的、范围、方式以及数据保留期限。参与者必须在完全理解的基础上,做出主动的、可撤销的授权。
提供“无数据”选项。必须为候选人提供拒绝参与数据采集的选项,并且明确告知,选择退出不会对其招聘评估产生任何负面影响。
数据用途的严格限定。采集的数据仅能用于本次招聘评估,严禁用于绩效考核、员工监控或其他任何未经授权的目的。数据访问权限应受到严格控制。
避免“读心术”式的解读。向面试官或决策者呈现的,应该是聚合后的、基于统计的行为洞察和趋势分析,例如“候选人A的倾听时长占比高于平均水平”,而非“候选人A在3分15秒时表现出焦虑情绪”这类带有强烈主观色彩和侵入性的定性判断。
三、人员分析:构建AI驱动的预测性决策闭环

大数据足迹分析和智能标牌行为洞察为我们提供了海量的、客观的候选人数据。然而,数据本身并不能直接产生决策。**人员分析(People Analytics)**的角色,就是将这些多源数据进行整合与建模,通过构建预测模型,将招聘从“向后看”的经验匹配,转变为“向前看”的成功率预测。据Gartner预测,到2025年,60%的大型企业将应用人员分析模型进行人才选拔。
3.1 “能力-动机-身份”三位一体评估框架
一个优秀的预测模型,需要一个坚实的理论框架作为其逻辑内核。“能力-动机-身份”(Ability-Motivation-Identity, AMI)框架提供了一个全面、结构化的评估视角,它将所有采集到的数据归纳到三个核心维度中,确保评估的完整性。
这个框架的价值在于,它超越了单一的技能评估,将候选人的内在驱动力与团队适配性纳入考量,从而更准确地预测其长期表现与留存可能性。
3.2 预测模型的构建与迭代
构建预测模型是一个典型的机器学习项目,遵循标准的MLOps(机器学习操作)流程,其核心在于建立一个能够自我优化的反馈闭环。

3.2.1 特征工程与模型选择
在AMI框架下,从多源数据中提取出的上百个原始特征需要经过精心的特征工程,筛选出与岗位成功最强相关的变量。例如,对于一个研发岗位,“代码可读性”的权重可能高于“代码行数”。
在模型选择上,XGBoost和随机森林等集成学习算法因其高预测精度和较好的可解释性,成为人员分析领域的常用工具。某制造企业的模型中,“学习敏捷性”相关特征的权重合计占比高达30%,这直接反映了该企业对员工适应能力的重视。
3.2.2 绩效反馈与模型迭代
预测模型的生命力在于其持续学习和迭代的能力。模型上线后,必须建立一个自动化的绩效反馈闭环。新员工入职后的实际绩效数据(如试用期评估、年度绩效评分、晋升记录等)会被用来作为新的训练标签,定期对模型进行再训练。
这个闭环能够让模型动态适应业务变化。例如,某互联网公司最初的模型认为“代码提交效率”是关键绩效预测因子。但在收集了一年数据后,反馈闭环发现,“代码的注释质量与可读性”对长期团队维护成本的影响更大,因此模型自动将后者的权重从10%提升至25%。通过这种方式,招聘标准与业务的实际需求始终保持对齐。
3.3 公平性审计与算法可解释性
当AI深度参与招聘决策时,算法的公平性与可解释性便成为不可忽视的伦理与合规问题。一个负责任的AI招聘引擎,必须内置相应的保障机制。
3.3.1 算法偏见的检测与纠正
历史数据中可能潜藏着对特定人群的无意识偏见。如果模型直接学习这些数据,就会复制甚至放大这些偏见。
屏蔽敏感字段。在模型训练阶段,必须主动屏蔽性别、年龄、种族等受法律保护的敏感字段及其强代理变量(如毕业年份可能代理年龄)。
分群通过率监测。持续监测模型对不同人群(如不同性别、不同族裔)的预测结果,检查其通过率是否存在显著的统计学差异。一旦发现差异,就需要对模型进行调整。某银行通过此方法,发现其初版模型对女性候选人的通过率有轻微压低,修正后,女性候选人的录用率提升了25%。
引入第三方公平性审计。定期引入独立的第三方机构,对模型的公平性进行审计,确保其符合相关法律法规(如GDPR, CCPA)和伦理标准。
3.3.2 提升模型的可解释性
“黑箱”模型难以获得候选人与业务部门的信任。因此,必须采用技术手段提升模型的可解释性。
采用可解释性框架。利用**SHAP (SHapley Additive exPlanations)或LIME (Local Interpretable Model-agnostic Explanations)**等技术,可以解释每一次预测结果背后的原因。例如,系统可以向招聘经理和候选人(在授权情况下)提供这样的解释,“您的成功概率预测为62%,主要因为您的技能图谱中‘大模型应用’得分较低,而该项在本岗位权重较高。”
建立申诉机制。为候选人提供一个清晰的渠道,如果他们认为AI的评估结果不公,可以提出申诉。人工复核与申诉机制是算法决策的重要补充与纠偏手段。
四、未来展望:技术、人文与伦理的深度融合

展望2026年及以后,敏捷人才的选拔将不再是单一技术的应用,而是多项前沿技术与人文关怀、伦理规范深度融合的生态系统。
4.1 场景延伸:从现实世界到元宇宙的沉浸式评估
随着元宇宙和VR/AR技术的发展,人才评估的场景将获得前所未有的扩展。企业可以构建高度仿真的虚拟工作环境,对候选人进行沉浸式的情境任务评估。
高风险岗位模拟。对于飞行员、外科医生等高风险岗位,可以在VR中模拟极端紧急情况,评估候选人的应变能力与心理素质。
复杂协作任务。可以设计一个虚拟项目危机,让分布在各地的候选人以虚拟化身的形式共同协作解决问题。在这个过程中,不仅可以评估其专业技能,还能通过其虚拟化身的互动行为(如是否主动安抚团队成员情绪、是否清晰分配任务),评估其危机领导力与同理心。某游戏公司已在元宇宙面试中采用此方法,并成功识别出具备极高“危机领导力”的候选人。
4.2 伦理升级:从被动合规到数据主权的前置保障
未来的数据伦理将从企业被动遵守法规,转向候选人主动掌握其数据主权。
区块链技术保障数据所有权。候选人的职业数据,如技能认证、项目经历、行为评估结果等,可以被记录在区块链上,形成一份可信、防篡改的“数据护照”。企业在访问这些数据前,必须获得候选人通过数字签名提供的授权。候选人可以精确控制授权的范围与期限,并随时撤回。
算法透明化成为标配。企业不仅要解释模型的预测结果,还可能需要向监管机构或候选人公开模型的关键决策逻辑与训练数据集的构成,以证明其公平性与无偏见性。
4.3 人机协作:技术增强与人文判断的“双轨制”
最终,技术演进的终极形态不是“机器取代人”,而是**“技术增强人”**。未来的敏捷人才选拔将形成一个高效的“双轨制”体系。
AI与数据负责规模化筛选与弱信号发现。AI系统擅长处理海量数据,进行一致性、标准化的评估,并能从复杂的行为模式中发现人类观察者容易忽略的“弱信号”,即潜在的高潜质特征。
人类专家负责深度洞察与最终决策。对于通过AI初筛的候选人,资深的面试官或业务负责人将进行更深层次的“人文面试”。他们将聚焦于那些难以量化的维度,如价值观契合度、长期愿景、文化适应性以及同理心。一些企业已经开始实践“AI筛选 + CEO人文面试”的模式,确保技术效率与人文关怀的平衡。
结论
面向2026年的职场变局,敏捷人才的选拔体系正在经历一场深刻的范式革命。这场革命的核心,是从依赖静态、主观的“简历+经验”模式,转向一个由“多源数据 + AI模型 + 现场证据 + 人文评议”构成的集成闭环系统。企业必须主动拥抱这一变革,勇于引入大数据技术挖掘候选人的数字足迹,善用智能标牌等工具捕捉真实的协作行为,并依托人员分析学构建能够自我迭代的预测决策引擎。
然而,技术的引入并非终点。在整个体系的底层,必须嵌入坚实的数据隐私、算法公平与伦理合规作为保障。最终,技术的角色是赋能而非取代。它将人类招聘官从繁琐、重复的筛选工作中解放出来,使其能更专注于对候选人价值观、动机与潜力的深度洞察。
选拔“适应变化的人”,首先要“适应选拔方式的变化”。唯有构建起这样一个既高效、科学,又不失人文温度的未来人才管理范式,企业才能在不确定的未来中,精准锁定并留住那些能够引领变革的敏捷赢家。
📢💻 【省心锐评】
未来的招聘,是算法与人性的共舞。技术负责描绘能力的画像,而人性则负责洞察灵魂的温度。放弃任何一方,都将错失真正的人才。

评论