【摘要】融合传统量化因子计算与大模型逻辑推理,构建T-1日盘前A股智能决策系统,实现数据驱动的持仓诊断与交易指引。
引言
在金融科技领域,个人投资者面临着两座难以逾越的大山:一是量化交易系统的开发门槛,二是海量市场信息的处理效率。传统的量化系统擅长处理数值计算,能精准计算移动均线、RSI或资金流向,但缺乏对宏观情绪和非结构化数据的理解能力。大语言模型(LLM)的出现虽然解决了文本理解和生成的问题,但其在数值计算上的“幻觉”问题使其无法直接用于严谨的交易决策。
构建一个融合系统成为必然选择。我们需要一个架构,既能利用量化引擎的确定性计算能力,又能发挥大模型的逻辑推理与自然语言生成能力。本文将详细阐述一套基于T-1日数据的A股持仓分析框架。该框架不依赖高频交易的低延迟基础设施,而是侧重于盘前策略生成。通过将量化因子标准化为结构化数据,再由LLM进行归因分析,我们能够为开发者提供一套可落地的智能投顾解决方案。
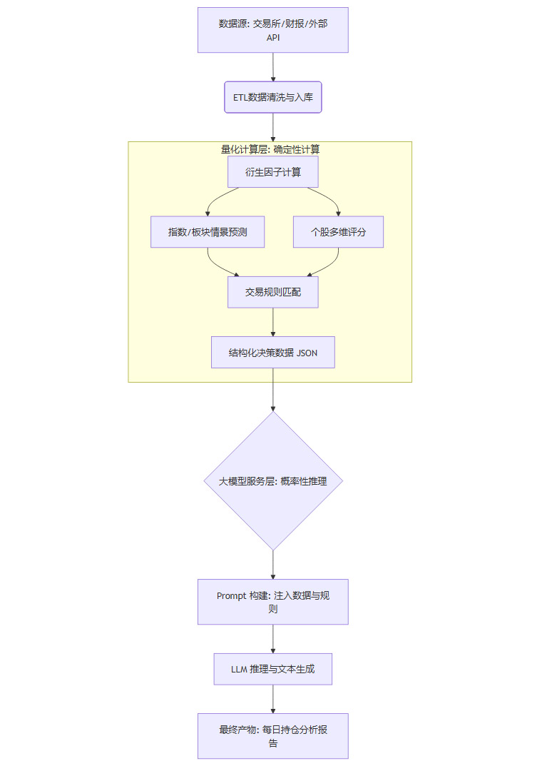
🏗️ 一、 系统架构设计:确定性计算与概率性推理的解耦
%20拷贝-xxif.jpg)
系统设计的核心原则是“职责分离”。在金融交易场景下,数值计算容不得半点模糊,而策略解释则需要高度的灵活性。我们将系统划分为两个核心层级:量化计算层(Quant Layer)与大模型服务层(LLM Layer)。
1.1 双层架构逻辑
量化计算层负责“算”,大模型服务层负责“说”。这种解耦设计确保了交易信号的准确性,同时赋予了系统人性化的交互能力。
量化计算层:这是系统的左脑。它基于Python(Pandas/NumPy)构建,负责处理清洗后的结构化数据。其任务包括因子计算、指标统计、阈值判断以及生成中间态的JSON数据。该层严禁使用任何LLM进行数值运算,确保所有输出结果的可复现性和确定性。
大模型服务层:这是系统的右脑。它接收量化层输出的JSON数据,结合预设的Prompt模版,进行逻辑推理、归因分析和文本生成。它不产生新的数值,而是对已有数值进行“翻译”和“润色”,将冷冰冰的数字转化为投资者可读的决策日报。

1.2 T-1 数据时效性约束
本系统定位于“盘前决策辅助”,而非“盘中高频交易”。这一设计决策基于以下工程与业务考量:
数据完整性:A股市场的全量数据(包括龙虎榜、融资融券余额、深沪股通数据)通常在交易日收盘后(T日)的晚间才能完全到位。利用T-1日收盘后的全量数据进行分析,能确保因子的准确性。
避免未来函数:在回测和实盘中,严格限定仅使用T-1日数据,能有效防止引入T日盘中的未来信息,保证策略逻辑在时间轴上的严谨性。
计算资源优化:盘前策略生成对实时性要求较低,允许系统进行复杂的因子计算和多轮LLM推理,降低了对高性能计算硬件的依赖。
1.3 数据流转机制
数据在系统中的流转遵循严格的单向管道模式:
原始数据层:存储每日行情的OHLCV(开高低收量)、财务报表、宏观经济指标。
特征工程层:将原始数据转化为标准化因子(如将收盘价转化为20日收益率)。
决策逻辑层:基于因子数值,应用加权打分算法和硬性风控规则,生成操作指令(买/卖/持)。
表达层:LLM读取指令和因子解释,生成最终报告。
📊 二、 核心因子库构建:特征工程与数据标准化
因子库是量化系统的基石。为了适配大模型的输入需求,我们需要将传统的金融指标转化为具有明确业务含义的标准化特征。本系统选取了四大类核心因子,覆盖趋势、资金、基本面与风险维度。
2.1 基础行情与趋势因子 (Market & Trend)
此类因子用于判断股票当前的市场状态,是技术面分析的核心。
2.2 资金流向与微观结构因子 (Capital Flow)
A股市场具有显著的资金驱动特征。捕捉主力资金和“聪明钱”的动向,往往能先于价格发现趋势。
2.3 估值与基本面因子 (Valuation)
对于中长线策略,脱离基本面的交易是无源之水。我们选取最核心的估值与质量指标。
2.4 风险与外部因子 (Risk & External)
风控是生存的根本,外部环境则是影响A股开盘情绪的关键变量。
🔮 三、 市场环境识别算法:基于规则的情景分类
%20拷贝-njri.jpg)
在对个股进行具体操作建议之前,系统必须先对T日的大盘环境做出预判。这类似于行军打仗前先看天气,天气恶劣时应减少出击。
3.1 预测目标定义
我们将T日的市场走势抽象为5种标准情景(Scenario Label)。这种分类方法将连续的市场波动离散化,便于大模型理解和生成对应的策略建议。
高开低走:开盘情绪高涨但后续乏力,典型的“套人”行情。
平开高走:最理想的多头行情,稳扎稳打。
平开震荡:多空平衡,缺乏方向,适合高抛低吸。
低开高走:情绪修复,有资金抄底。
低开低走:最差的空头行情,系统性风险释放,应以防守为主。
3.2 情绪评分算法实现
为了确定市场属于上述哪种情景,我们设计了一个基于多因子的线性评分模型。该模型计算一个0-100的情绪得分 (Sentiment_Score)。
基础分设定:50分(代表绝对中性)。
评分公式:
$Score=50+Stail+Smoney+Sext+StrendScore=50+Stail+Smoney+Sext+Strend$
详细评分逻辑表:
情景映射规则:
Score > 75 →→ 高开高走 (情绪极度乐观,需警惕冲高回落或享受主升浪)
60 < Score ≤ 75 →→ 平开高走 (情绪偏暖,做多安全边际较高)
40 ≤ Score ≤ 60 →→ 震荡整理 (多空分歧,建议观望或做T)
Score < 40 →→ 低开低走 (情绪冰点,建议严控仓位,防守为主)
通过这一算法,我们将复杂的宏观与微观数据压缩为一个简单的分数,为后续的个股策略提供了统一的“天气预报”。
📈 四、 个股持仓分析与交易策略:多维评分与规则引擎
在确定了宏观市场环境后,系统进入核心环节:对用户持仓的每一只股票进行深度诊断。我们采用“四维评分模型”结合“刚性风控规则”的双重过滤机制,确保交易建议既符合量化逻辑,又具备严格的风险底线。
4.1 四维评分模型 (4D Scoring Model)
为了全面评估一只股票的持有价值,我们从趋势、估值、资金、风险四个维度进行打分。每个维度的原始因子首先经过标准化处理(映射到 -1 到 1 区间),然后加权合成。
4.1.1 趋势得分 (StrendStrend)
核心因子:20日累计收益率 (
ret_20d)、MACD柱值 (macd_hist)、均线偏离度。评分逻辑:
正向贡献:股价位于20日均线之上,且MACD金叉向上,得高分。
负向修正:若RSI > 75(超买),即使趋势向上,也需扣分,提示回调风险。
业务含义:衡量股票当前的“势”。顺势而为是交易的第一原则。
4.1.2 估值得分 (SvalueSvalue)
核心因子:行业PE分位 (
pe_ttm_industry_pct)。评分逻辑:Score=1−PercentileScore=1−Percentile。
即分位值越低(如处于历史底部10%),得分越高(接近1)。
分位值越高(如处于历史顶部90%),得分越低(接近0甚至负分)。
业务含义:衡量股票的“便宜程度”。低估值提供了安全边际。
4.1.3 资金得分 (SflowSflow)
核心因子:主力净流入占比 (
net_inflow_main_ratio)、尾盘30分收益率 (tail_return_30m)、北向资金净流入 (net_inflow_nb)。评分逻辑:
主力资金和北向资金的双重流入是加分项。
尾盘抢筹行为(量价齐升)显著增加得分。
业务含义:衡量“真金白银”的态度。资金是推动股价上涨的直接动力。
4.1.4 风险得分 (SriskSrisk)
核心因子:20日年化波动率 (
vol_20d)、近一年最大回撤 (max_drawdown_250d)、股权质押比例 (share_pledge_ratio_total)。评分逻辑:这是一个扣分项。
波动率越大、历史回撤越深、质押比例越高,该得分越高(负面影响越大)。
业务含义:衡量持仓的“潜在雷区”。高风险股需要更高的预期收益来补偿。
4.2 综合得分与策略偏好适配
不同类型的投资者对上述四个维度的重视程度不同。系统允许用户设定策略偏好(短线/中线/长线),并据此动态调整权重向量 W=[w1,w2,w3,w4]W=[w1,w2,w3,w4]。
综合得分公式:
$Total_Score=(w1⋅Strend)+(w2⋅Svalue)+(w3⋅Sflow)−(w4⋅Srisk)Total_Score=(w1⋅Strend)+(w2⋅Svalue)+(w3⋅Sflow)−(w4⋅Srisk)$
权重配置表:
4.3 交易指令生成规则
基于计算出的 Total_Score(范围通常在 -1 到 1 之间),系统通过查表法生成最终的操作建议。
4.4 刚性风控规则 (Hard Rules)
量化交易的底线是生存。无论上述评分如何,一旦触发以下“熔断规则”,系统将强制输出清仓或减仓指令,优先级高于任何评分模型。
止损熔断:
逻辑:(当前价/成本价−1)<−用户设定的止损阈值(当前价/成本价−1)<−用户设定的止损阈值。
动作:强制清仓。止损是量化交易的铁律,不容犹豫。
ST风险熔断:
逻辑:
is_st == 1。动作:强制清仓。ST股面临退市风险,不确定性极大,不符合稳健投资原则。
流动性枯竭预警:
逻辑:
turnover_rate < 0.5%(日换手率极低)。动作:减仓。流动性枯竭意味着想卖的时候可能卖不掉,必须提前降低仓位。
🤖 五、 大模型融合与Prompt工程:从数据到洞察
%20拷贝-lziv.jpg)
量化层完成了所有复杂的计算和逻辑判断,输出了一个包含丰富信息的JSON对象。接下来的任务是利用LLM的自然语言处理能力,将这些结构化数据转化为一份专业、易读、有温度的投资分析报告。
5.1 数据组装 (JSON Payload)
我们构建了一个标准化的JSON结构,作为量化层与大模型层的接口。这个JSON包含了市场预测、持仓详情、因子得分以及触发操作的关键理由。
json:
{
"report_date": "2024-05-20",
"market_prediction": {
"index": "沪深300",
"scenario": "平开高走",
"probability": "55%",
"reason_factors": ["北向流入35亿", "尾盘拉升", "汇率企稳"]
},
"holdings": [
{
"code": "300750",
"name": "宁德时代",
"strategy": "中线",
"scores": {"trend": 0.8, "value": 0.4, "flow": 0.9, "risk": 0.2},
"action": "加仓",
"trigger_price": "208.00",
"key_factors": {
"net_inflow_nb": "连续3日流入",
"macd_hist": "金叉"
}
}
]
}
5.2 Prompt 设计策略
Prompt的设计直接决定了LLM输出报告的质量。我们采用了“角色扮演 + 任务拆解 + 约束控制”的Prompt工程方法。
Role (角色): 你是一位拥有20年经验的A股资深量化交易员,擅长结合数据与基本面进行分析,风格稳健、客观。
Task (任务): 根据传入的 JSON 数据,撰写一份《每日持仓诊断与交易策略报告》。
Constraints (约束):
严禁计算:不要尝试重新计算任何数值,必须完全信任并直接使用 JSON 中的
action、scores和probability。因子翻译:将
key_factors中的技术术语转化为自然语言。例如,看到net_inflow_nb为正,应表述为“获北向资金持续青睐”;看到macd_hist金叉,应表述为“技术面动能增强”。逻辑归因:在解释操作建议时,必须引用具体的因子作为理由。例如:“建议加仓,主要是因为资金面评分高达0.9,且技术面出现金叉信号。”
风险提示:对于减仓或清仓的股票,语气要果断;对于加仓的股票,要提示具体的触发价位和潜在风险。
格式规范:使用Markdown表格展示持仓列表,重点内容加粗。
📝 六、 模拟实战:生成的策略报告示例
以下是系统基于2024年5月20日收盘数据(T-1),为T日(5月21日)生成的模拟策略报告。
模拟盘前持仓分析与交易推荐报告示例
说明:以下示例完全为虚构数据,仅展示报告结构与风格,不构成任何实际投资建议。
1. 下一交易日指数与板块走势预判(示例)
1.1 宽基指数走势情景概率
假设多类别模型输出如下结果(单位为 %):
1.2 按交易板块的情景概率
1.3 市场简要分析
上一交易日,宽基指数成交量略有萎缩,全天呈窄幅震荡格局。尾盘阶段,沪深300 指数的尾盘30分钟收益率(tail_return_30m_index)小幅为正,但尾盘30分钟量占比(tail_volume_ratio_30m_index)低于过去一年的中位数,说明尾盘拉升力量有限,更偏向技术性修复。北向资金净流入(net_inflow_nb_index)连续两日为正,主要集中在消费、金融等大盘蓝筹,对主板形成一定支撑。
创业板指数方面,20日累计收益率(ret_20d_index)处于偏高水平,同时 20日年化波动率(vol_20d_index)显著高于历史中枢,反映前期涨幅累积较多、短期波动加大。外部事件评分(external_event_score)略偏负:假设美股科技股当晚出现小幅回调,纳斯达克下跌约 1%,市场对高估值成长方向的风险偏好有所收敛。综合指数尾盘因子、资金流因子及外部事件后的多类别模型推断,下一交易日主板指数最可能维持平开窄幅震荡,创业板和科创板则存在“低开后盘中反弹”的较大概率。整体上更适合“高位成长股分批止盈 + 稳健蓝筹适度加仓”的结构性操作,而不宜大幅追涨。
2. 模拟持仓股票分析与操作指南
假设当前用户持仓如下:
2.1 持仓汇总与操作建议表
注解:
亏损风险(%):从成本价起算,最大允许回撤比例,用于计算止损价;
盈利清仓(%):从成本价起算,希望整体清仓或大幅减仓的目标收益率,用于计算止盈价。
3. 逐股操作建议与价位规划(示例)
以下示例将上述多因子逻辑转化为具体可执行的价位和仓位建议。
3.1 贵州茅台(600519.SH)
当前持仓:50 股,成本 1550 元,现价 1650 元,盈利约 6.45%。
因子与得分概况(假设):
趋势得分(trend_score):中等偏强;
估值得分(valuation_score):中性偏低(说明估值略贵);
资金流得分(flow_score):中性偏多(主力和北向资金保持稳健流入);
风险得分(risk_score):较低(波动适中,质押风险小)。
综合得分(stock_score):接近或略高于 1.0,属于“强力持有 / 回调加仓”区间。
加仓策略:
加仓触发区域:
关注 1600 元附近价位,假设接近 20 日均线(ma_20)所在区域;
允许一定误差,可用区间
[1580, 1620]作为观察区。
加仓条件:
当股价下探到约 1600 左右时,同时满足:
尾盘30分钟收益率(tail_return_30m)由负转正或维持正值;
尾盘30分钟量占比(tail_volume_ratio_30m)不低于个股历史中位数;
主力净流入占比(net_inflow_main_ratio)不为持续大幅负值。
加仓比例:
在上述条件满足的当天或次日,建议加仓不超过当前持仓的 20%,即再买入 10 股;
同时控制该股市值占总资产不超过 18%。
减仓与止盈策略:
第一档止盈价:
用户设定盈利清仓比例为 20%,
公式:
take_profit_price_ratio = 1550 * (1 + 0.20) = 1860元;为降低回撤风险,可在略低的价位开始分批止盈,设置第一档参考价约 1700 元。
一旦股价接近 1700 元,同时出现以下信号:
RSI(rsi_14)大于 70(超买);
MACD 柱值(macd_hist)开始缩短甚至接近翻绿;
资金流得分(flow_score)不再继续改善;
→ 建议先减仓 20%,即卖出 10 股。
若后续股价继续上涨,接近 1860 元左右,止盈条件进一步满足:
行业估值分位(pe_ttm_industry_pct)也处在高位;
→ 建议再减仓 30% 左右,将持仓从 40 股减至 25 股左右,将剩余部分作为长期底仓继续持有。
止损策略:
按用户设定亏损风险 8%:
stop_loss_price_ratio = 1550 * (1 - 0.08) = 1426元左右。
若 20 日波动率(vol_20d)适中,可近似把 1425~1430 元作为止损线;
当股价有效跌破此价位并同时出现:
主力资金净流入(net_inflow_main)连续数日为负;
行业或大盘整体偏弱;
→ 建议至少减仓一半,持股从 50 股减到 25 股以内,如风险仍未缓释,再进一步降低持仓。
3.2 宁德时代(300750.SZ)
当前持仓:300 股,成本 180 元,现价 170 元,浮亏约 -5.56%。
因子与得分概况(假设):
趋势得分(trend_score):偏弱(ret_20d 和 price_vs_ma20 偏负);
估值得分(valuation_score):中性偏高(行业内估值不算便宜);
资金流得分(flow_score):中性略弱(主力资金有一定流出迹象);
风险得分(risk_score):中等(新能源板块波动本身偏高)。
加仓策略:
以 20 日均线附近作为潜在支撑,假设该线约在 166~168 元之间;
设置观察区间
[165, 168];若股价回落到这个区间,同时满足:
尾盘30分钟收益率(tail_return_30m)由负转正或保持小幅正值;
尾盘30分钟量占比(tail_volume_ratio_30m)明显放大,说明有资金在尾盘承接;
主力净流入占比(net_inflow_main_ratio)不再为连续大幅负值;
→ 可以考虑加仓不超过当前持仓的 15%,约 45 股,使总持仓由 300 股增至 345 股左右。
止盈与减仓策略:
用户设定盈利清仓比例为 25%,
take_profit_price_ratio = 180 * (1 + 0.25) = 225元;
考虑市场波动与估值,设置两档止盈:
第一档:190 元附近
若此时 RSI(rsi_14)大于 70、MACD 柱(macd_hist)出现顶背离迹象(股价创新高但柱值不再放大);
新能源板块 20 日收益率(ret_20d_sw_industry)开始回落;
→ 建议先减仓 20%,卖出约 60 股。
第二档:210~216 元区间
若股价进一步上行,估值分位(pe_ttm_industry_pct)接近 80% 分位;
资金流得分(flow_score)未能提升或开始回落;
→ 建议再减仓 30%,将持仓从 240 股减到约 165 股左右。
止损策略:
按 10% 亏损风险:
stop_loss_price_ratio = 180 * (1 - 0.10) = 162元。
若股价跌破 162 元,同时:
新能源板块 20 日收益率(ret_20d_sw_industry)从正转负;
资金流得分(flow_score)持续偏低;
→ 建议将持仓降至总资产的 5~8% 以内,例如减到 100 股左右,避免单一标的成为最大的风险来源。
3.3 中际旭创(300308.SZ)
当前持仓:400 股,成本 70 元,现价 90 元,浮盈约 28.57%。
因子与得分概况(假设):
趋势得分(trend_score):较高(ret_20d 和 excess_ret_20d 均显著为正,macd_hist 偏强);
估值得分(valuation_score):中性或偏低(成长估值仍有想象空间);
资金流得分(flow_score):近期从高位略有回落(表明获利盘在兑现);
风险得分(risk_score):偏高(vol_20d 和 beta_252d 较大)。
加仓策略:
鉴于股价短期涨幅较大又属高弹性品种,建议不主动追高加仓;
仅在趋势未被破坏的回调中考虑小仓位回补:
回调区间:80
82 元(相当于从近期高位回撤约 1012%);条件:
RSI(rsi_14)从 >70 回落到 50~60 区间并重新金叉;
主力净流入占比(net_inflow_main_ratio)不连续为大负值;
→ 可以少量加仓约当前持仓的 10%,即新增 40 股,前提是组合总权重不超过 15%。
止盈与减仓策略:
第一档止盈:现价 90 元附近
若当日尾盘30分钟收益率(tail_return_30m)转为负值;
尾盘30分钟量占比(tail_volume_ratio_30m)放大,说明有资金在尾盘出货;
→ 建议先减仓 25%,卖出 100 股,将仓位从 400 股减到 300 股,以锁定部分利润。
第二档止盈:短期上冲至 100 元附近
若 MACD 柱(macd_hist)在高位开始缩短甚至翻绿,且 RSI 保持超买状态;
→ 建议再减仓 2530%,卖出约 100120 股,将仓位减到 180~200 股水平,仅留部分底仓应对中长期行情。
止损策略:
若股价从当前水平回落并跌破 76 元(接近成本 70 元的 -10% 左右),说明涨势彻底破坏;
若此时资金流得分(flow_score)也明显转弱(主力净流出明显);
→ 建议对剩余仓位执行清仓,或至少减至极轻仓(持仓市值不超过组合总资产的 3%)。
3.4 隆基绿能(601012.SH)
当前持仓:1000 股,成本 28 元,现价 24 元,浮亏约 -14.29%。
因子与得分概况(假设):
趋势得分(trend_score):偏弱(ret_20d 负值,价格长期低于 ma_20);
估值得分(valuation_score):中性或略低(光伏板块整体估值已回调);
资金流得分(flow_score):偏弱(主力资金未明显回流);
风险得分(risk_score):中高(历史最大回撤较深,若股权质押比例偏高则需格外注意)。
加仓策略(非常谨慎的左侧介入):
原则:只有在行业边际改善信号明显时才考虑少量加仓。
条件包括:
股价放量突破 26 元,站上并站稳 20 日均线(ma_20);
光伏板块指数 20 日收益率(ret_20d_sw_industry)由负转正;
外部事件评分(external_event_score)中与海外需求、政策相关的权重由负变中性甚至正向;
主力净流入占比(net_inflow_main_ratio)不再为持续负值。
若同时满足上述条件,考虑在 2627 元区间内小幅加仓,不超过当前持仓量的 1015%,即再买入 100~150 股,以优化整体持仓成本。
减仓与止盈策略:
反弹减仓区间:28~30 元
这一价格区域接近原始成本或略有盈利;
若行业基本面未出现明显根本改善(如组件价格仍承压,海外需求不强);
→ 建议先减仓约 3040%,卖出 300400 股,使个股在组合中的权重从高位降低至中性水平。
更高位止盈区间:33~34 元
若后续光伏产业链景气上行、企业利润恢复,股价反弹到 33~34 元;
同时风险得分(risk_score)有所下降(波动率减小、最大回撤收窄);
→ 可以再减仓 30%,逐步退出到剩余较少仓位,用于中长期观望。
止损策略:
用户设定亏损风险为 12%,以成本 28 元计算:
stop_loss_price_ratio = 28 * (1 - 0.12) = 24.64元,接近当前市价;
若未来股价继续跌破 24 元,并向 22 元甚至以下延伸:
可将 22 元视为最终止损底线(约较成本 -21%):
一旦有效跌破此价(例如连续数日收盘低于 22 元),且行业和外部环境未改善;
→ 建议执行较为坚决的减仓或清仓操作,最多只保留不超过总资产 3% 的象征性仓位。
3.5 招商银行(600036.SH)
当前持仓:800 股,成本 35 元,现价 38 元,浮盈约 8.57%。
因子与得分概况(假设):
趋势得分(trend_score):中性略强(水平均稳上行);
估值得分(valuation_score):中性偏高(银行板块整体估值处于合理区间);
资金流得分(flow_score):中性偏多(北向资金有一定配置力度);
风险得分(risk_score):较低(银行股 Beta 和波动率通常较低)。
加仓策略:
观察支撑区:36 元附近
这一价位可能是近期震荡平台下沿或短期支撑线。
条件:
银行业指数相对沪深300 的 20 日超额收益(excess_ret_20d_index_bank_vs_hs300)为正或接近零;
北向资金在银行板块的行业资金流(net_inflow_nb_sw_industry)保持正值或小幅正值;
→ 若上述条件满足且股价在 36 元附近止跌,可以考虑加仓不超过当前持仓 20%,即再买 160 股,使总持仓达到 960 股左右。
减仓与止盈策略:
第一档止盈区:40 元附近
若大盘处于高位震荡,外部利率上升预期增强,银行股存在估值回调的可能;
→ 建议先减仓 20%,卖出约 160 股,将持仓降至 640 股。
第二档止盈区:41.3 元左右
对应从成本 35 元上涨约 18%;
若此时行业估值分位(pe_ttm_industry_pct)接近历史 70% 分位;
→ 建议再减仓 2030%,卖出 130200 股,使剩余持仓控制在 400 股以内,作为长期红利仓位。
止损策略:
按 8% 亏损风险,以成本 35 元计算:
stop_loss_price_ratio = 35 * (1 - 0.08) = 32.2元;
若股价跌破 32.2 元,并同时出现:
金融板块资金流明显转弱(net_inflow_main_sw_industry 连续为负);
外部环境如信用事件、利率上行预期增强;
→ 建议将仓位降至总资产 5% 左右,例如减持至 300 股以内,以防范系统性金融风险。
4. 特别注意个股说明
中际旭创(300308.SZ)——高波动与外部科技环境强相关的品种
20日年化波动率(vol_20d)显著高于组合其他股票,Beta(beta_252d)大于 1.5,对组合净值短期波动起放大作用;
与外部因素表中的“纳斯达克指数涨跌幅(us_nasdaq_ret)”相关性较高,当纳指出现大幅下跌时,通过 external_event_score 会放大对该股的负面影响;
建议:该股仓位不宜超过组合总资产的 15%,严格执行分批止盈与止损纪律,避免“盈利股变成主要风险源”。
隆基绿能(601012.SH)——受行业周期与海外政策共同影响的标的
光伏行业的需求与售价高度依赖海外市场,外部因素表中“中美贸易摩擦升级”“海外补贴政策调整”等事件会显著影响 external_event_score;
若股权质押比例(share_pledge_ratio_total)较高,且股价长期低位徘徊,需警惕“业绩+质押”双击风险;
建议:在行业未出现明确上行拐点前,将其视为“高波动主题仓位”,以“反弹减亏”为主,不适合重仓长期死扛。
5. 风险控制与执行要点
单股风险控制规则
单只股票市值占组合总资产的上限一般为 20~25%,高风险得分(risk_score > 0.7)的个股上限进一步降至约 10%;
对于有 ST 风险、连续跌停、重大负面公告的股票,将该事件视作独立风险因子,与价格信号一起触发快速减仓或清仓;
对高波动的成长股,尤其关注组合层面的仓位集中度,避免同一题材或同一行业过度集中。
组合层面风险控制
组合最大回撤预设为 15~20%;
当组合从历史最高净值回撤超过 10%:
降低整体目标仓位,例如从 100% 降至 60%;
当回撤超过 15%:
再进一步降低整体仓位,例如降至 30~40%,并暂缓所有新增高风险仓位。
执行与复盘
每日盘前按照上述流程生成“指数/板块概率 + 持仓建议”报告;
盘中仅在价格触及预设价位、且关键因子信号未明显反向时执行(防止因短暂噪音频繁操作);
每周或每月对“因子信号 → 实际收益”的路径进行复盘:
统计在何种因子组合下的止盈/止损效果最好;
调整趋势/估值/资金流/风险四类得分的权重;
优化止盈/止损及加仓阈值。
结论
本文构建了一套完整的“数据-因子-策略-大模型”闭环系统。该系统通过T-1日数据的深度挖掘,利用量化模型解决了“怎么算”的问题,利用大模型解决了“怎么说”的问题。
对于开发者而言,这套架构具有极高的可扩展性。你可以在因子库中添加更多的特色因子(如舆情因子),也可以在Prompt中调整大模型的叙述风格(如更激进或更保守)。这种融合架构不仅降低了普通投资者使用量化工具的门槛,也为金融科技产品的创新提供了新的范式:用确定性的代码构建底座,用人性化的AI重塑体验。
📢💻 【省心锐评】
量化负责“算得准”,大模型负责“讲得通”。这种左右脑协同的架构,才是AI时代金融工具进化的终极形态,别再让用户看冷冰冰的代码了。

评论