【摘要】香港全球首个RWA登记平台的启动,标志着现实资产代币化进入了标准化与合规化的新纪元。平台通过一套严谨的技术体系,从底层区块链架构、中间件协同到上层应用标准,系统性地解决了资产上链过程中的确权、验证与流通难题,正在深刻重塑全球RWA生态的未来格局。
引言
现实世界资产(Real World Asset, RWA)代币化的浪潮,已经涌动了数年。它描绘了一幅宏伟蓝图,将万亿级别的实体资产引入链上世界,释放前所未有的流动性。然而,在很长一段时间里,这个赛道都伴随着混沌与喧嚣。“万物皆可RWA”的口号一度甚嚣尘上,但背后却是标准缺失、合规模糊、风险丛生的蛮荒景象。资产的真实性如何保证?链下的价值波动如何同步到链上?跨国界的法律纠纷又该如何裁决?这些根本性问题,像一道道无形的墙,阻碍着RWA从概念走向规模化应用。
直到2025年8月,香港的落子,彻底改变了棋局。随着《RWA产业发展研究报告·产业篇2025》的发布与全球首个RWA注册登记平台的正式上线,香港不仅给出了答案,更划定了跑道。这不再是一场没有规则的游戏。一个以标准化技术体系为核心,以合规为前提的全新生态,正在被构建。本文将深入剖析这个里程碑式的RWA登记平台,拆解其背后的技术逻辑与标准化体系,探讨它如何从根本上重塑现实资产上链的生态。
一、📜 规则重塑:合规“三大铁律”终结野蛮生长
%20拷贝.jpg)
在平台的技术细节展开之前,必须先理解其建立的基石,也就是香港为RWA行业设下的三道“窄门”。这并非凭空创造,而是对过去行业乱象的深刻反思与精准回应。香港明确否定了“万物皆可RWA”的宽泛论调,强调并非所有资产都适合被代币化。资产上链,必须首先通过三大核心门槛的考验。
1.1 价值稳定性 (Value Stability)
资产上链的第一关,是价值本身。资产必须具备相对稳定的价值,并且拥有公允、透明的评估标准。 这条规则直接将大量高风险资产挡在了门外。
比如,非标艺术品或某些知识产权。它们的价值评估主观性极强,“一千个读者就有一千个哈姆雷特”,缺乏统一市场公价。如果将这类资产代币化,其链上代币的价值将剧烈波动,极易引发投机炒作和市场操纵,最终损害投资者利益。所以,这条铁律的本质,是确保RWA的“锚”是稳固的,其价值根基不能是流沙。
1.2 法律确权清晰性 (Legal Clarity of Title)
第二关,是法律层面的干净利落。资产的法律权属必须清晰明确,产权登记制度必须成熟完备。 权属模糊的资产,就像一颗定时炸弹,随时可能引爆法律纠纷。
一个典型的反面案例是住宅租金收益权。这类资产的权属关系复杂,涉及房东、租客、平台等多方,且租约状态动态变化,难以进行实时、穿透式的验证。一旦出现违约或纠纷,链上代币持有者的权益将难以保障。因此,香港的规则要求资产必须能够穿透式确权到最小单元,禁止将权属不清的资产进行模糊打包,从源头上杜绝了法律风险。
1.3 链下数据可验证性 (Verifiability of Off-Chain Data)
第三关,也是技术实现上最具挑战的一关,是数据信任。资产相关的链下数据,必须是真实、可信且能够被持续验证的。 这是连接现实世界与区块链世界的信任桥梁。如果这座桥梁不稳固,链上的一切都将是空中楼阁。
为了将这条原则落到实处,香港监管新规给出了极其严格的操作指令。
数据必须自动上链。所有反映资产状态的数据,比如光伏电站的发电量、充电桩的使用时长,都必须通过物联网(IoT)传感器等设备自动采集,并通过加密方式直接传输上链。严禁任何形式的人工录入,以此杜绝数据造假和篡改的可能。
资金流必须链上清算。资产产生的所有现金流,如电费收入、利息支付,都必须通过智能合约在链上完成清算和分配。严禁任何线下转账操作,确保资金流转的每一笔记录都公开透明、可供审计。
这“三大铁律”的实施,如同一场精准的外科手术,切除了行业野蛮生长时期的沉疴。它为市场指明了方向,使得光伏电站、充电桩这类数据可量化、权属清晰的绿色能源资产,以及国债、大宗商品等标准化金融资产,迎来了发展的黄金机遇。同时,也果断清退了那些难以确权和验证的非标资产,让RWA回归到服务实体经济的本质。
二、⚙️ 技术深潜:RWA登记平台的全流程数字化架构
在清晰的合规框架之下,香港Web3.0标准化协会发起的RWA注册登记平台应运而生。它不是一个简单的信息公告板,而是一个覆盖资产全生命周期的、高度精密的基础设施。其核心使命,就是将符合“三大铁律”的现实资产,通过标准化的技术流程,转化为可在全球范围内安全、高效流通的数字化商品。
平台的整体技术结构可以解构为三个层次,分别是核心架构层、中间件层和应用层。这三层环环相扣,共同构建了一个从物理世界到数字世界的无缝映射与价值流转体系。
2.1 核心架构层 (Core Infrastructure Layer)
这一层是平台的信任根基,负责资产的登记、所有权管理和价值转移。
2.1.1 区块链平台的选择与权衡
平台在设计上具备高度的灵活性,支持多种区块链部署方案。
公有链 (Public Chains) 如以太坊、Solana,其优势在于去中心化程度高、透明度强、生态系统庞大,能够吸引更广泛的全球投资者。
联盟链 (Consortium Chains) 如Hyperledger Fabric,则更受机构青睐。它提供更高的交易性能(TPS)、更低的交易成本,并且具备严格的权限控制和隐私保护能力,更适合需要满足特定监管要求的金融场景。
混合链 (Hybrid Chains) 架构则试图取两者之长,通过跨链技术将联盟链的合规可控与公有链的广泛流动性结合起来。
考虑到香港RWA平台对合规与机构参与的侧重,初期大概率会以联盟链或混合链架构为主导。这种选择可以在满足监管穿透式审计要求的同时,为未来的生态扩展保留接入公有链的可能。
2.1.2 智能合约与合规代币标准
智能合约是执行资产规则的“自动书记官”。平台会内置一套经过严格安全审计的智能合约模板库,用于定义RWA代币的全生命周期行为,包括发行、交易、收益分配、赎回和清算。
为了实现“合规原生”,平台在代币标准的选择上尤为考究。除了通用的ERC-20或ERC-721,平台深度集成了多种证券型代币标准(Security Token Standards)。
ERC-1400 一个复杂但全面的证券型代币标准族,支持强制转移、白名单管理和法律文件关联。
ERC-3643 (T-REX) 专注于身份与合规验证,它在代币合约中内置了身份注册表和合规规则钩子,确保只有通过KYC/AML验证的合格投资者才能持有和交易代币。
ERC-3525 (Semi-Fungible Token) 这种半同质化代币标准非常适合表示债券、票据等资产。它允许将一份大的资产(如一笔贷款)拆分为多个既可互换又带有独立属性的代币单元,兼具ERC-20的流动性和ERC-721的独特性。
通过采用这些先进的代币标准,合规不再是事后检查,而是被嵌入到代币的基因里,实现了自动化的、代码层面的监管。
2.1.3 “链上+链下”的混合存储策略
区块链的存储成本是昂贵的,不可能将所有资产数据都放在链上。因此,平台采用了高效的“链上+链下”混合存储策略。
链上存储 记录最核心、最需要共识的数据,如资产所有权凭证、交易记录的哈希值、关键的智能合约状态。这些信息一旦上链,便不可篡改,确保了权属的最终确定性。
链下存储 则用于存放大量的非结构化数据,例如资产评估报告的PDF原文、法律合同、高清图片等。这些文件会被存储在**IPFS(星际文件系统)**这类分布式存储网络中,确保数据的可用性和抗审查性。链上只存储这些文件的哈希地址,既保证了数据的完整性校验,又极大地降低了链上存储的负担。
2.2 中间件层 (Middleware Layer)
如果说核心架构层是骨架,那么中间件层就是连接骨架与血肉的神经网络和循环系统。它负责打通链上世界与链下现实,是确保“链下数据可验证性”这一铁律得以实现的关键。
2.2.1 预言机 (Oracle) 链下数据的“防篡改卫士”
预言机是RWA平台技术架构中的“命脉”组件。它的核心任务是安全、可信地将现实世界的动态数据喂给链上的智能合约。没有可靠的预言机,RWA就是无源之水。
平台会集成像Chainlink这样领先的去中心化预言机网络。其工作原理并非单一节点上报数据,而是通过一个由多个独立、信誉良好的节点组成的网络,从多个权威数据源获取信息。这些节点对数据进行聚合与共识校验,剔除异常值后,才将最终结果提交到链上。这种多数据源、去中心化的机制,极大地防止了单点故障和数据操纵风险。
例如,一个光伏电站RWA项目,其智能合约需要根据每日的实际发电量来分配收益。预言机网络会从电网公司、项目方IoT设备、第三方监测机构等多个信源获取发电数据,经过共识处理后,将一个可信的发电量数值提供给智能合约,从而自动触发收益分配。
2.2.2 身份与合规模块
为了满足全球金融监管要求,平台内置了强大的身份与合规模块。
KYC/AML集成 平台会与专业的合规服务商合作,对所有参与者(资产方、投资者)进行严格的身份验证和反洗钱筛查。
去中心化身份 (DID) 平台支持DID解决方案,允许用户拥有并控制自己的数字身份,可以在保护隐私的前提下,向智能合约或监管机构选择性地出示自己的资质证明(例如“合格投资者”证明)。
零知识证明 (ZKP) 在某些对隐私要求极高的场景,平台可以利用ZKP技术。用户可以在不泄露具体身份信息或财务数据的情况下,向系统证明自己符合某项规定(例如“资产超过100万美元”),实现了监管合规与用户隐私的完美平衡。
2.2.3 跨链互操作性协议
单一的区块链网络是一个信息孤岛。为了让RWA资产获得最大化的全球流动性,平台必须具备跨链能力。这意味着,在香港平台登记发行的RWA代币,未来可以在以太坊、Polygon、BNB Chain等多个主流公链上自由流转和交易。
平台通过集成主流的跨链互操作性协议来实现这一目标。
LayerZero 一种通用的消息传递协议,可以在不同链之间安全地传递数据。
Polkadot XCM Polkadot生态内的跨链消息格式。
Cosmos IBC Cosmos生态系统的链间通信协议。
这些协议共同构成了资产全球流通的“高速公路网”,让RWA不再局限于单一生态,真正走向开放的、多链并存的未来。
2.3 应用层 (Application Layer)
应用层是平台直接面向用户的界面和服务,它将底层复杂的技术封装成简单易用的功能,服务于生态中的各类角色。
2.3.1 多角色协同的用户界面与API
平台为生态中的不同参与者提供了定制化的操作界面。
资产方 可以通过Web界面提交资产登记申请、上传证明材料、管理已发行的RWA项目。
投资者 可以浏览RWA资产市场、查看项目详情与实时数据、进行合规认购与交易。
监管机构 则拥有专门的监管沙盒和穿透式审计后台,可以实时查看平台的合规数据、生成报表,实现高效的行业监管。
此外,平台还提供了一套标准化的API接口,方便第三方应用(如数字钱包、DeFi协议、资产管理平台)无缝集成,共同构建繁荣的RWA生态。
2.3.2 标准化体系的建立与输出
应用层的核心,也是该平台最具开创性的贡献,在于其推动并实践了一套完整的RWA标准化体系。协会已经启动了《RWA标识与元数据规范》等关键标准的立项工作。这意味着,未来每一份通过该平台登记的RWA资产,都将获得一个全球唯一的、遵循统一规范的“数字身份证”。
这个“身份证”包含了标准化的编码、元数据结构和分级评价。它详细定义了描述一份资产所需的所有字段,从基础的法律信息、财务数据,到动态的运营数据接口标准。这套体系的建立,旨在为全球资产上链树立一套通用的“香港标准”,解决了过去RWA项目各自为战、标准不一的混乱局面,为资产的跨平台、跨国界流转奠定了基础。
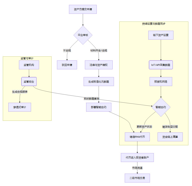
2.4 业务流程闭环的实现
结合上述三层技术架构,我们可以清晰地描绘出RWA登记平台的典型业务流程,它形成了一个完整的数字化闭环。

这个流程图清晰地展示了平台如何将资产的登记、确权、代币化、流通、结算等环节,全部纳入一个自动化、透明化的数字化管理体系中。
三、🤝 双城记:深港协同的“超级连接器”模式
%20拷贝.jpg)
香港RWA生态的宏大叙事,离不开与内地,特别是深圳的深度协同。如果说香港提供了全球顶级的金融基础设施和法律框架,那么深圳则为这个框架注入了最宝贵的血液——海量的优质实体资产和数据要素。
深圳市龙岗区数据有限公司与香港Web3.0标准化协会签署的战略协议,正是这一协同模式的具象化。双方共同打造的“深圳产业大脑+香港国际枢纽”超级连接器,旨在实现一个宏伟目标。
内地资产“一键出海” 深圳拥有中国最完备的产业链,尤其在新能源、高端制造、物联网等领域积累了大量符合RWA“三大铁律”的优质资产。通过与香港平台的对接,这些资产可以获得一个标准化的、受国际资本认可的“数字护照”,便捷地进入全球融资市场。
香港资金“合规北上” 全球资本可以通过香港这个受普通法保护、监管清晰的桥头堡,合规地投资于内地前景广阔的实体经济项目,分享中国经济发展的红利。
这种模式的本质,是将深圳的产业优势与香港的金融优势进行了一次完美的化学偶联,为中国资产的全球化配置开辟了一条全新的、高效的数字通道。
四、🌐 应用场景的星辰大海与未来展望
%20拷贝.jpg)
在合规框架和技术平台的双重加持下,RWA的应用场景正在以前所未有的速度扩展。
其中,新能源资产和算力资产因其天然的数字基因和可量化特性,被认为是当前最具潜力的RWA锚定对象。
展望未来,市场潜力是巨大的。麦肯锡的预测并非空穴来风,到2030年全球RWA市场规模达到16万亿美元是大概率事件。而中国,凭借其庞大的新能源资产存量和香港这一超级枢纽的地位,完全有能力在这个万亿级市场中占据重要份额。香港正在通过其“监管-创新-税收”三位一体的虚拟资产战略,稳步推动传统金融与Web3技术的深度融合,其最终目的,是释放传统资产沉睡的链上流动性,为实体经济注入新的活力。
结论
香港RWA登记平台的落地,不是一次简单的技术升级,而是一场深刻的范式革命。它用一套严谨的合规铁律和标准化的技术体系,为RWA这个一度混乱的赛道,画出了清晰的边界和路径。它告诉市场,RWA的核心不是天马行空的炒作,而是脚踏实地的价值锚定与信任构建。
通过这个平台,资产上链的全流程被数字化、透明化、自动化,极大地降低了信任成本和交易摩擦。深港协同的模式,则为中国优质资产走向世界打开了一扇全新的大门。当然,前路依然存在挑战,跨境法律的适配、链下数据真实性的持续保障、技术的安全攻防,每一个都是需要长期投入和不断迭代的课题。
但无论如何,方向已经明确。一个更加合规、透明、高效的RWA新时代,已经由香港开启。这不仅是在巩固其国际金融中心的地位,更是在为全球数字经济的基础设施建设,贡献一份来自东方的、坚实而深远的中国方案。
📢💻 【省心锐评】
抛弃“万物皆可”的幻想,回归“价值可证”的本源。香港此举,是给喧嚣的RWA市场注入了一剂清醒剂,让技术真正服务于信用的构建,而非泡沫的狂欢。

评论