【摘要】面向机构的“联盟链+公链”混合架构正成主流。它利用双链分工,实现合规审计与全球二级流动性的有效平衡。
引言
区块链技术发展至今,早已越过纯粹的技术理想主义阶段。当它试图与万亿级的实体经济结合时,一个核心矛盾便凸显出来。一方面,金融机构、大型企业要求的是可控、合规、隐私。另一方面,数字资产的生命力在于开放、高效、全球化的流动性。单一的公链或联盟链架构,在这一矛盾面前都显得力不从心。公链的匿名性与开放性让合规成为难题,而联盟链的封闭性则天然地抑制了资产的价值发现。
正是在这种背景下,“联盟链+公链/Layer2”的混合链模式,从一种备选方案,逐渐演变为业界的共识与主流路径。它并非简单的技术拼接,而是一种深刻的架构思想。其核心逻辑在于职责分离与能力互补。联盟链作为“合规域”,负责资产的确权、审计与穿透式监管。公链及其Layer2作为“流动性域”,负责承载全球交易与金融创新。本文将从架构解构、核心技术、运作模式、风险治理等多个维度,系统性地剖析这一模式如何成为机构级应用的可行解。
💠 一、混合链的必然性:从“单链为王”到“双链协同”
%20拷贝.jpg)
在区块链发展的早期,行业普遍存在“单链为王”的思维定式。无论是公链还是联盟链,都试图构建一个能够包揽一切的“万能”平台。但实践证明,这种思路在复杂的机构级场景中是行不通的。
1.1 单一架构的局限性
1.1.1 公链的“合规困境”
公链的设计初衷是去信任化和抗审查。它的节点网络遍布全球,准入完全开放。这种特性在创造一个无国界的价值网络时表现出巨大优势,但也给机构带来了无法回避的合规难题。
KYC/AML缺失:匿名地址使得“了解你的客户”(KYC)和“反洗钱”(AML)等金融监管要求难以落地。监管机构无法对资金流进行有效穿透。
隐私风险:链上数据的完全透明,对企业的商业秘密和用户的个人隐私构成了直接威胁。金融交易的细节一旦暴露,可能引发市场操纵等风险。
性能与成本:尽管Layer2技术有所缓解,但公链主网的性能瓶颈和高昂的交易费用,依然不适合承载机构级的高频、大规模业务。
治理不确定性:去中心化的治理模式虽然民主,但决策效率低下,协议升级缓慢。这对于需要快速迭代和稳定预期的商业应用而言,是一个巨大的不确定性因素。
1.1.2 联盟链的“流动性孤岛”
联盟链为解决公链的合规问题而生。它通过许可准入机制,将参与方限定在少数几个经过审核的机构实体内,从而天然地满足了合规与隐私的需求。
准入可控:节点由授权机构运行,可以轻松集成KYC/AML流程,并为监管机构开设专门的审计节点。
隐私保护:支持通道、私有交易等多种隐私保护机制,能够实现数据的“可用不可见”。
高性能共识:采用PBFT、RAFT等高效共识算法,交易吞吐量(TPS)和确认速度远超公链,足以支撑企业级应用。
然而,联盟链的这些优势也恰恰是其最大的束缚。它的封闭性导致了严重的**“流动性孤岛”**问题。资产被锁定在少数几个机构组成的“局域网”内,无法触及广阔的全球市场,其价值发现和融资能力受到极大限制。
1.2 双链协同的架构演进
混合链模式的出现,正是对上述两种单一架构局限性的直接回应。它不再追求一个“万能”的底层,而是承认不同场景需要不同的信任模型和技术特性。这种**“分而治之”**的架构思想,是技术走向成熟和务实的必然结果。
其核心理念可以类比为现代金融体系中的**“前台”与“后台”**。
联盟链(后台):负责资产的登记、托管、合规审查等核心后台业务。这里强调的是安全、可信、可审计。
公链/Layer2(前台):负责资产的交易、流转、衍生品创新等前台业务。这里强调的是开放、高效、高流动性。
通过这种协同,混合链架构既保留了联盟链的合规底座,又嫁接了公链的全球流动性引擎,实现了“1+1>2”的效果。
💠 二、架构解构:联盟链与公链的职责边界
一个设计良好的混合链系统,其关键在于对联盟链和公链/Layer2的职责边界进行清晰的划分。两者各司其职,通过标准化的接口和协议进行交互,共同构成一个完整的业务闭环。
2.1 联盟链:构建合规与信任的“基石”
在混合架构中,联盟链是整个系统的信任根基和合规底座。所有资产的生命周期都始于此,也最终归于此。它的核心价值体现在以下几个方面。
2.1.1 严格的准入与身份管理
联盟链的首要职责是管好“人”和“资产”的入口。通过基于数字证书的身份认证体系(CA),确保只有经过审核的机构和个人才能参与网络。这为后续的KYC/AML流程奠定了基础。智能合约可以内置白名单机制,只允许合规地址进行资产的发行和初始流转。
2.1.2 细粒度的权限与隐私控制
与公链的“一览无余”不同,联盟链可以实现复杂的数据权限控制。
通道(Channel):在Hyperledger Fabric等主流联盟链平台中,可以将不同业务的参与方隔离在独立的通道内,通道内的数据仅对成员可见。
私有数据集合(Private Data Collection):允许在通道内进一步划分数据的可见范围,实现点对点的私密交易。
同态加密/零知识证明:可以对交易金额等敏感数据进行加密计算,在保护隐私的同时完成业务逻辑的验证。
2.1.3 内嵌的合规与监管接口
联盟链的设计使其能够无缝集成监管科技(RegTech)。
监管节点:可以为监管机构设立专用的只读节点,使其能够实时、无篡改地获取审计所需的数据。
合规智能合约:可以将法律法规、监管条例等编译成智能合约的逻辑。例如,设定资产的锁定期、交易对手方的资质要求、跨境流转的额度限制等,实现**“合规即代码”(Compliance as Code)**。
下表总结了联盟链在混合架构中的核心角色。
2.2 公链与Layer2:释放全球流动性的“引擎”
如果说联盟链是“保险库”,那么公链及其Layer2网络就是“全球交易所”。它的核心任务是为合规资产提供最广泛的触达范围和最深厚的交易深度。
2.2.1 全球可达性与价值发现
公链的无许可特性打破了地域和金融牌照的限制。一旦合规资产通过跨链桥映射到公链上,就意味着它能够被全球数以百万计的潜在投资者所接触。这种广泛的参与度是实现资产公允价值发现的必要条件。
2.2.2 可组合的DeFi乐高
公链生态,特别是以太坊生态,已经沉淀了大量经过市场检验的去中心化金融(DeFi)协议。
自动做市商(AMM):如Uniswap,为资产提供即时的、无需许可的流动性。
借贷协议:如Aave、Compound,允许资产持有者通过抵押获取贷款,提高资本效率。
衍生品平台:如dYdX,可以基于底层资产构建期货、期权等复杂的金融工具。
联盟链上的资产一旦进入公链,就可以与这些DeFi协议进行可组合的创新,衍生出传统金融体系内难以实现的金融产品。
2.2.3 Layer2带来的性能飞跃
Layer1公链的性能瓶颈曾是制约其应用的主要因素。Layer2扩展方案,特别是Rollups,从根本上改变了这一局面。
Optimistic Rollups:通过“欺诈证明”机制,将大量交易在链下处理,然后将结果打包提交到主链,大幅降低了Gas费用和交易延迟。
ZK-Rollups:通过“零知识有效性证明”,在链下完成计算和验证,只将一个简洁的证明提交到主链。它不仅性能更高,还能在交易过程中保护隐私。
对于混合链架构而言,Layer2是承载高频交易和零售业务的理想场所。它在继承主链安全性的同时,提供了接近中心化交易所的交易体验,极大地降低了用户参与的门槛。
💠 三、核心技术栈:连接“合规孤岛”与“流动性海洋”
%20拷贝.jpg)
混合链架构的成败,关键在于连接联盟链与公链的“桥梁”是否稳固、高效、安全。这个桥梁并非单一技术,而是一个由跨链协议、消息中间件、预言机和隐私计算等技术组成的核心技术栈。
3.1 跨链桥:资产映射的安全生命线
跨链桥是实现资产从联盟链到公链转移的核心组件。其本质是在两条独立的链之间建立一种可信的通信和状态同步机制。目前主流的实现方式主要有以下几类。
3.1.1 哈希时间锁定合约(HTLC)
这是一种较为原始的原子交换技术。交易双方各自在两条链上锁定资产,并设置一个相同的密码(原像)和一个时间锁。只有在规定时间内提供正确的密码,才能解锁对方链上的资产。这种方式无需信任第三方,但流程复杂,功能有限,主要适用于点对点的资产交换。
3.1.2 公证人机制(Notary Schemes)
这是目前应用最广泛的跨链桥模式,也常被称为“多签托管”或“中心化/联盟”桥。
工作原理:一组被信任的公证人(节点)共同监控源链(如联盟链)上的资产锁定事件。当用户将资产存入源链的指定地址后,公证人网络在达成共识后,会在目标链(如公链)上铸造出相应数量的映射资产(Wrapped Token)。反向赎回流程则相反。
优点:技术实现相对简单,用户体验好,能够支持复杂的异构链。
缺点:安全性高度依赖于公证人网络的诚实性。如果大部分公证人节点被攻击或合谋作恶,托管在源链上的资产将面临巨大的安全风险。近年来发生的多起重大跨链桥安全事件,大多与此模式相关。
3.1.3 轻客户端验证(Light Client Verification)
这是一种更为去中心化和安全的方式。
工作原理:目标链上部署一个源链的“轻客户端”智能合约。这个轻客户端能够独立验证源链上的区块头和交易默克尔证明。当需要跨链时,用户向目标链提交一个源链上发生的事件证明,目标链上的轻客户端合约可以直接验证该证明的真实性,从而触发后续操作。
优点:实现了去信任化,安全性等同于底层链本身,无需依赖外部公证人。
缺点:技术实现复杂,验证成本较高,且要求两条链的共识机制具有一定的兼容性。
在混合链架构中,由于联盟链的节点本身就是受信任的机构,因此采用基于联盟节点的公证人机制是一种务实且常见的选择。但必须设计严格的风控和治理机制来防范中心化风险。
3.2 消息中间件:确保信息流的可靠传递
除了资产转移,两条链之间还需要进行更通用的信息交换,例如同步用户的合规状态、传递治理指令等。通用的跨链消息传递协议(如CCIP、LayerZero)应运而生。它们将跨链交互抽象为底层的消息传递,应用层可以基于此构建任意复杂的跨链应用,而不仅仅是资产桥。这为混合链架构提供了更大的灵活性。
3.3 零知识证明(ZK):隐私与合规的“双面胶”
零知识证明技术是解决混合链中“隐私-合规”矛盾的利器。它允许一方(证明者)向另一方(验证者)证明某个论断为真,而无需透露除了“该论断为真”之外的任何信息。
在混合链场景中,ZK的应用价值巨大。
合规凭证的隐私化传递:一个用户在联盟链上完成了KYC。当他的资产跨到公链时,联盟链可以生成一个ZK证明,该证明能够证实“该地址已通过KYC”,但不会泄露用户的任何具体身份信息。公链上的智能合约只需验证这个证明的有效性,就可以允许该地址参与需要KYC的DeFi活动。
交易隐私保护:在Layer2上,可以使用ZK-Rollups技术。用户在Layer2上的所有交易细节(发送方、接收方、金额)都保留在链下,只有最终的状态变更和有效性证明被提交到主链。这既保护了交易隐私,又保证了交易的最终确定性。
通过ZK技术,混合链可以在**“可证合规”和“过程隐私”**之间找到一个精妙的平衡点。
💠 四、运作模式与关键设计原则
一个稳健的混合链系统,不仅需要可靠的技术栈,更需要清晰的运作流程和严谨的设计原则。
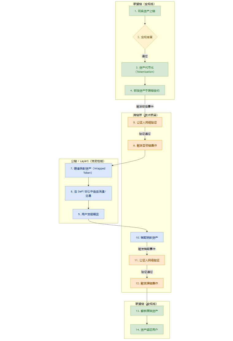
4.1 全生命周期流程
资产在混合链系统中的流转,通常遵循一个标准化的生命周期。我们可以通过一个Mermaid流程图来清晰地展示这个过程。

这个流程清晰地展示了资产如何在“合规域”和“流动性域”之间安全、合规地流转,形成一个完整的闭环。
4.2 三大隔离原则
为了控制系统性风险,混合链架构的设计必须遵循严格的隔离原则。
资金流隔离:原始资产始终被安全地锁定在联盟链的智能合约中。公链上流通的只是其“映射凭证”。即使公链或跨链桥遭受攻击,最坏的情况是映射资产价值归零,但不会直接威胁到联盟链上的原始资产。
信息流隔离:敏感的身份信息、商业数据严格限制在联盟链内部。只有经过脱敏处理或通过ZK证明生成的“合规凭证”才允许跨链传递。这确保了数据主权和隐私安全。
合约逻辑隔离:联盟链上的资产管理合约与公链上的DeFi业务合约应保持独立,功能解耦。联盟链合约负责底层的资产安全和权属,公链合约负责上层的金融逻辑。这种隔离降低了因单一合约漏洞导致整个系统崩溃的风险。
4.3 关键设计考量
在具体实施中,还有几个关键的设计点需要重点关注。
数据血缘与可追溯性:必须建立一套完整的链上链下数据映射和追踪机制。监管机构需要能够从公链上的一笔交易,层层穿透,最终追溯到联盟链上的原始资产信息和权属关系。
回写与对账机制:对于在Layer2上发生的高频交易,需要设计一个定期向联盟链“回写”或“锚定”状态的机制。这既能利用Layer2的低成本和高效率,又能确保联盟链作为最终“真相来源”(Source of Truth)的地位,便于审计和对账。
二级市场合规控制:即便资产到了公链,也并非完全“失控”。可以通过**“受限资产+合规凭证+智能合约”**的组合拳,对二级市场的流动性进行适度管控。例如,智能合约可以限制只有持有特定“合规凭证”(如KYC证明)的地址才能交易该资产,或者根据地理位置限制交易范围。
💠 五、典型案例与行业实践
%20拷贝.jpg)
理论的价值最终要在实践中得到检验。混合链架构并非空中楼阁,它已在多个对合规和流动性有双重诉P求的领域找到了切实的落地场景。
5.1 房地产数字资产(RWA)
房地产是典型的“不动产”,其最大的痛点在于流动性差、交易门槛高、流程繁琐。混合链模式为此提供了全新的解决方案。
联盟链确权:首先,一个或多个受监管的机构(如资产管理公司、信托机构)组成联盟链。房产的产权、评估报告、租金收益等核心信息在联盟链上进行登记和数字化,生成代表产权份额的代币(Token)。这个过程确保了底层资产的真实性和合规性。
公链/Layer2流通:这些产权代币通过跨链桥映射到公链上,可以被拆分成极小的份额进行交易。全球的投资者都可以通过去中心化交易所(DEX)购买这些代币,从而间接投资优质房地产。
价值体现:这种模式极大地降低了投资门槛,将原本数百万美元的投资标的拆分至普通人可以参与的级别。结算周期从传统的数周甚至数月,缩短至近乎实时。资产的流动性被前所未有地释放出来。
5.2 碳交易与绿色金融
碳交易市场对透明度、可信度、交易效率有着极高的要求。混合链在此领域同样大有可为。
联盟链签发与核证:由政府监管机构、认证机构、重点排放企业等组成联盟链。一个企业通过减排项目产生的碳汇(Carbon Credit),经过认证机构在联盟链上的核证后,被签发为数字资产。整个签发和核证过程公开透明,不可篡改,杜绝了“一碳多卖”的可能。
公链交易与清算:这些合规的碳信用资产被映射到公链或高性能的Layer2上,面向全球的个人和机构进行交易。交易记录公开可查,价格发现机制更加高效。传统碳交易市场中,跨境交易的结算可能需要数天时间,而基于区块链的系统可以实现T+0实时清算,大幅提升了市场效率和资金周转率。
5.3 供应链金融
供应链金融的核心是围绕核心企业的信用,为上下游的中小企业提供融资。其痛点在于信息不对称、信任传递困难。
联盟链穿透与确权:核心企业、供应商、经销商、金融机构共同组成联盟链。核心企业签发的应收账款凭证在链上流转,可以被拆分、转让、质押。由于区块链的特性,这种信用的传递是可穿透、可追溯的,解决了多级供应商的融资难题。
公链融资与ABS:当这些经过确权的应收账款凭证汇集到一定规模后,可以通过资产证券化(ABS)的方式,打包成标准化的数字资产。这些资产包再通过跨链桥映射到公链上,面向更广泛的DeFi投资者进行融资,从而引入成本更低的资金。
5.4 机构级互操作网络
除了上述特定场景,一些金融巨头已经开始构建通用的机构级互操作网络,其底层思想与混合链模式高度一致。例如Canton Network,它旨在连接多个独立的许可链应用,形成一个“网络的网络”。每个参与机构可以在自己的许可链上运行应用,同时通过一个通用的互操作层,与其他机构的应用进行合规、安全的资产和数据交换。这本质上是在机构层面构建了一个可控的、互联互通的“流动性域”。
💠 六、实施要点与治理挑战
构建和运营一个混合链系统是一项复杂的系统工程,技术挑战与治理风险并存。成功的关键在于对风险的预判和精巧的制度设计。
6.1 合规与隐私的边界定义
这是一个**“先法务,后技术”**的问题。在编写任何代码之前,必须由法律和合规专家明确定义数据分类、隐私边界和监管要求。
哪些数据属于必须严格隔离在联盟链内的敏感信息?
哪些数据可以经过脱敏或以ZK证明的形式跨链传递?
在何种条件下,监管机构有权穿透查询数据?
这些规则必须被清晰地定义下来,然后才能转化为智能合约的逻辑和技术架构的约束。技术是实现合规的工具,而不是定义合规的标准。
6.2 跨链桥:系统性的风险高地
跨链桥是整个混合链系统中最脆弱的环节。历史已经反复证明,跨链桥的安全漏洞可能导致灾难性的资产损失。因此,必须对其进行最高级别的安全设计和风险控制。
多重签名与分布式密钥:管理托管资产的私钥绝不能由单一实体控制。必须采用多重签名或基于MPC(安全多方计算)的分布式密钥管理方案,分散控制权。
实时监控与异常告警:需要建立强大的链上监控系统,对跨链合约的资金流动进行实时分析。一旦发现异常的大额转账、高频操作等行为,应立即触发告警,甚至自动暂停跨链桥的部分功能。
可升级的治理与风控:跨链桥的智能合约必须是可升级的,以便在发现漏洞时能够快速修复。同时,应建立一套应急响应机制,包括资产冻结、紧急暂停(Circuit Breaker)等速断机制,在极端情况下最大限度地保护用户资产。
6.3 二级市场合规与流动性的张力
将资产引入公链是为了流动性,但这并不意味着完全放弃管控。如何平衡开放性与合规性,是运营中的一个持续挑战。
分级资产与分层准入:并非所有资产都需要同等级别的管控。可以设计一个分级的资产体系,某些高风险资产只能在经过严格KYC的白名单地址之间流转,而另一些低风险资产则可以更自由地交易。
动态的合规凭证:用户的合规状态不是一成不变的。需要建立一个机制,使得联盟链上的合规状态变更(例如,用户因违规被列入黑名单)能够及时同步到公链,并由智能合约自动执行相应的限制措施。
6.4 性能与费用的动态平衡
在性能和成本之间取得平衡,需要持续的工程优化和架构演进。
业务逻辑分层:将对性能要求极高的撮合、报价等逻辑放在链下的中心化服务器或高性能的Layer2上处理,只将最终的结算结果上链。
批量处理与聚合:将多笔小额交易在链下聚合成一笔,然后一次性提交到链上,以摊薄Gas成本。ZK-Rollups天然就是这种模式的优秀实践。
动态费用模型:根据网络拥堵情况和业务优先级,动态调整交易费用,引导用户行为,优化系统资源的利用。
💠 七、未来展望
%20拷贝.jpg)
“联盟链+公链/Layer2”的混合模式远非终点,它更像是一个新范式的开端。展望未来,我们可以预见到几个清晰的演进方向。
7.1 从“双链”到“多链互联”
未来的数字资产生态不会是简单的“一条联盟链+一条公链”的结构。它将更像今天的互联网,是一个由无数个功能各异、特性不同的区块链网络互联而成的价值网络。
专业化分工:可能会出现专门用于身份认证的联盟链、专门用于资产托管的联盟链、专门用于高频交易的Layer2、以及专门用于长期价值存储的公链主网。
主干网-局域网类比:公链主网将扮演类似互联网主干网的角色,提供最终的安全性和结算。而各种联盟链和Layer2则像是企业或社区的“局域网”,承载具体的业务逻辑。它们通过标准化的跨链协议(如TCP/IP之于互联网)实现互联互通。
7.2 “分层合规,分级开放”成为常态
一刀切的合规模式将被更精细化的“分层合规”所取代。资产和用户将被打上不同的标签,对应不同的权限和流动性范围。
合规即服务(Compliance-as-a-Service):可能会出现专业的第三方机构,提供跨链的KYC/AML验证服务。项目方只需集成其API或智能合约,即可为自己的应用快速引入合规能力。
可编程的隐私:随着ZK等隐私计算技术的成熟,用户将拥有更大的数据主权。他们可以选择性地向不同应用披露自己的信息,实现“最小化披露”原则,在满足合规的同时最大化保护个人隐私。
7.3 技术与模式的持续演化
支撑混合链模式的底层技术仍在快速迭代。
跨链技术的成熟:未来的跨链协议将更加安全、去中心化和高效,从根本上解决当前跨链桥的信任瓶颈。
账户抽象(Account Abstraction):这将极大地改善用户体验。用户可能无需再管理复杂的私钥和助记词,可以使用社交账户、生物识别等更友好的方式与区块链交互,无论底层是联盟链还是公链。
AI与区块链的融合:AI可以用于链上数据的智能分析,进行更精准的风险识别和欺诈检测。智能合约本身也可能变得更加“智能”,能够根据外部市场环境动态调整其行为。
结论
“联盟链+公链/Layer2”混合链模式的崛起,标志着区块链行业正在从理想主义的乌托邦探索,转向服务实体经济的务实落地。它不是一种技术上的妥协,而是一种深刻的架构智慧。通过将“可信合规域”与“开放流动性域”进行解耦与有机耦合,它为解决机构级应用的核心痛点提供了一个清晰、可行且富有扩展性的范式。
这一模式的核心在于,用联盟链的确定性和可追溯性来锚定现实世界的资产与规则,再通过跨链桥、Layer2和零知识证明等技术,用公链的开放性和可组合性来释放这些资产的全球流动性与创新潜力。风险治理、隔离机制和持续的技术演进将是其成功的关键。随着这一模式在金融、碳交易、数据共享等领域的不断深化,我们有理由相信,一个连接万亿级资产的、更加高效、透明、普惠的全球价值互联网正在从蓝图变为现实。
📢💻 【省心锐评】
混合链不是技术妥协,而是架构智慧。它用联盟链的“确定性”锚定现实资产,用公链的“可能性”释放全球流动性,是数字经济的务实蓝图。

评论