【摘要】一场深刻的变革正在金融与实体经济的交汇处悄然发生。现实世界资产(Real-World Asset, RWA)代币化,这个曾经遥远的技术概念,正以前所未有的速度走入中国的金融核心地带。近期,上海与深圳作为先行者,正式启动了RWA金融沙箱测试。这不仅是中国拥抱区块链、探索数字经济新范式的关键一步,更是一次目标明确的金融创新实践,其剑锋直指实体经济中最坚固的痛点。上海聚焦供应链金融,试图为千万中小企业注入流动性的活水;深圳则瞄准不动产,探索万亿级传统资产数字化的合规路径。这场由政策与技术双轮驱动的探索,预示着资产流通机制的重塑,也为金融监管带来了新的工具与挑战。
引言
我们正处在一个物理世界与数字世界加速融合的时代。当代码开始重构商业逻辑,当数据成为新的生产要素,一个古老而核心的命题再次摆在面前,如何让沉睡在实体经济中的庞大资产“活”起来?
现实世界资产(RWA)代币化,正是对这一命题给出的最新解答。它试图用区块链技术为现实世界中形形色色的资产,无论是看得见的房产、设备,还是看不见的应收账款、碳信用,都打上一个独一无二、可信流转的数字烙印。这个过程,就像是为每一份资产颁发了数字世界的“身份证”,使其能够跨越物理的限制,在全球化的数字金融网络中高效、透明地交易与融资。
中国的决策者显然敏锐地捕捉到了这一趋势。上海与深圳,这两个在中国经济版图中分量最重的城市,几乎同时按下了RWA沙箱测试的启动键。这并非一次偶然的技术尝鲜,而是一场深思熟虑的战略布局。它背后,是国家“数字经济”战略的宏大叙事,是金融服务实体经济的本质回归,也是在面对全球新一轮技术竞赛时,中国寻求构建本土化解决方案的坚定决心。
这篇文章将带你深入这场变革的核心,不仅解析RWA的技术内核与商业逻辑,更将聚焦于沪深两地的具体实践,剖析其差异化的探索路径。我们将一同探讨,这场创新是如何在“监管沙箱”的护航下,小心翼翼地平衡风险与机遇。同时,我们也将直面那些横亘在前路的法律、技术与合规挑战,力求描绘一幅真实、全面且富有洞察的中国RWA发展图景。
一、 🌊 RWA浪潮席卷,何以成为全球新风口?
%20拷贝-gfdu.jpg)
在深入探讨中国的实践之前,我们有必要先理解,RWA为何能在短短几年内,从一个极客圈的小众概念,迅速成长为连波士顿咨询集团(BCG)都预测其市场规模将在2030年达到16万亿美元的全球性风口。
1.1 RWA的核心价值解读
简单来说,RWA代币化就是将链下资产的价值和权益,通过一系列法律和技术流程,映射到链上成为数字代币(Token)的过程。
这个过程的核心,在于解决一个根本性的问题,信任与流动性。
想象一下,你拥有一套价值不菲的房产,但急需一笔现金。传统方式下,你需要经过复杂的评估、抵押、审批流程,耗时数月。但如果这套房产的产权被代币化,分割成一百万份数字凭证,你就可以像卖股票一样,在数字资产交易所快速卖出其中的一部分,迅速获得资金。而全球的投资者,无论身在何处,都可以用很低的门槛购买这些代表房产部分所有权的代币,分享其租金收益或增值。
这就是RWA的魔力。它通过区块链技术,实现了三件事。
资产可分割性(Fractionalization)。将高价值、低流动性的资产(如房地产、艺术品)切分成小份,极大地降低了投资门槛。
交易透明性(Transparency)。每一笔交易和所有权变更都记录在不可篡改的区块链上,任何人都可以查验,减少了信息不对称和欺诈风险。
全球可及性(Accessibility)。资产不再受地域限制,可以实现24/7的全球交易,触达更广泛的投资者群体,从而创造更深的市场深度。
1.2 为何是现在?技术与市场的双重成熟
RWA并非凭空出现,它的爆发是技术成熟与市场需求共振的结果。
技术基石已然稳固。
区块链技术经过十余年的发展,在性能、安全性和可扩展性上有了长足进步。
智能合约的成熟,使得资产收益分配、交易规则等可以被代码化、自动化执行,无需昂贵的人工中介。
物联网(IoT)与人工智能(AI)的发展,为链下资产的实时监控和价值评估提供了可能。例如,通过IoT传感器实时追踪一批货物的温湿度和位置,可以确保其作为抵押品的价值是真实可靠的,这些数据通过预言机(Oracle)喂给智能合约,构成了信任的闭环。
市场需求日益迫切。
全球低利率环境下,投资者迫切寻找新的、具有稳定现金流的资产类别。RWA恰好提供了与传统金融市场相关性较低的多元化投资选择。
实体经济,特别是中小企业,长期面临融资渠道单一、成本高昂的困境。RWA为它们提供了一种全新的、基于资产信用的直接融资方式。
正是在这样的背景下,RWA从一个美好的愿景,开始真正落地,并被中国这样的经济大国视为推动金融现代化的重要抓手。
二、 🏙️ 沪深双城记,中国RWA的“先行示范”
中国的RWA探索,没有选择大水漫灌式的全面铺开,而是采取了焦点突出、风险可控的“沙箱”模式。上海和深圳,凭借其独特的城市定位和产业优势,成为了这场试验的“排头兵”。
2.1 顶层设计与“监管沙箱”的智慧
此次试点并非地方的单点突进,其背后有着清晰的国家级战略意图和监管层的积极表态。
首先,七部门联合印发的**《关于金融支持新型工业化的指导意见》,明确提出要深化产业链金融服务,推动资金链与产业链的深度融合。这为上海聚焦供应链金融的RWA实践提供了最直接的政策依据。文件鼓励金融机构依托“数据信用”和“物的信用”,探索不依赖于核心企业信用的“脱核”模式**,这正是RWA希望解决的核心问题。
其次,中国人民银行行长潘功胜的公开表态——“积极发展RWA模式,拓宽实体经济融资渠道”,标志着监管层对RWA的态度,已经从过去的“谨慎防控”转向了“鼓励合规探索”。这种转变至关重要,它为市场注入了强大的信心。
而**“监管沙箱”(Regulatory Sandbox)机制**的采用,更是体现了中国式监管的智慧。它划定了一个风险可控的试验场,允许创新项目在真实市场环境中测试其产品、服务和商业模式,而无需在初期就完全满足所有现行监管规定。监管机构则可以全程观察、收集数据,从而为未来制定更科学、更适应新业态的监管规则提供依据。这是一种在“鼓励创新”与“防范风险”之间寻求最佳平衡的务实做法。
下面这张表格,可以清晰地展示沪深两地在RWA试点上的战略差异。
2.2 上海篇,国际金融中心的“供应链破局”
上海的RWA实践,深深植根于其作为全球最大贸易口岸和国际金融中心的土壤中。其目标非常明确,就是利用区块链技术,打通供应链金融的“毛细血管”。
2.2.1 聚焦痛点,破解中小企业融资难题
传统供应链金融高度依赖核心企业的信用。一家大型制造商(核心企业)的上游有成百上千家中小供应商。这些供应商手握大量对核心企业的应收账款,但由于自身规模小、信用评级低,很难从银行获得贷款。应收账款的真实性核验成本高、流转困难,导致这些本应是优质的资产,却成了“沉睡的资本”。
上海的RWA模式,正是要唤醒这些资本。通过将经过验证的应收账款、仓单等资产“上链”代币化,使其成为一种标准化的、可信的、可拆分的数字资产。这样一来。
信任可以传递。基于区块链的不可篡改性,应收账款的真实性得到了技术背书,信任不再仅仅依赖于核心企业。
资产可以流转。代币化的应收账款可以在金融机构之间,甚至在更广泛的投资者之间流转、交易,中小企业可以随时将其变现。
融资成本降低。由于信息透明度提高,风险评估成本下降,中小企业的融资利率有望显著降低。
2.2.2 实践案例剖析
上海的探索并非纸上谈兵,一系列扎实的案例已经落地生根。
洋山特殊综合保税区“数字综保区”。这是一个极具代表性的案例。通过区块链技术,洋山港实现了电子提单、电子提货单和电子仓单的“三单融合”。过去,大宗商品贸易企业需要拿着厚厚的纸质单据往返于港口、银行和仓库之间办理质押融资,流程繁琐,耗时漫长。现在,这些数字化的、上链的单据成为可信的RWA,企业可以线上完成质押,资金周转效率据称提升超过80%。
上海钢联的“STEEL-CNY”。作为大宗商品信息服务的龙头,上海钢联更进一步,将其平台上的钢材交易数据进行代币化,并以此为基础发行了锚定离岸人民币的稳定币“STEEL-CNY”。这不仅服务于交易本身,更在跨境结算中大显身手,据称结算效率提升了40%,为大宗商品贸易的RWA化提供了新的想象空间。
“航贸链”的生态构建。这是一个由上港集团、中远海运等行业巨头发起的区块链网络,旨在打通航运、贸易、物流、支付、融资等各个环节。目前已服务超过30万家企业,带动交易金额超万亿元。在这个生态中,每一份提单、每一笔运费,都有潜力成为一个RWA,为整个产业链提供源源不断的金融活水。
2.3 深圳篇,创新之都的“不动产数字化探索”
如果说上海的RWA实践是“深耕产业”,那么深圳的探索则更具“开创未来”的色彩。作为中国的“创新之都”,深圳将目光投向了体量更庞大、但数字化难度也更高的领域,不动产与数据资产。
2.3.1 瞄准大宗资产,探索合规新路径
不动产是实体经济中最重要的资产类别,但其流动性极差。深圳的思路是,能否为每一栋楼、每一处厂房,都创建一个数字孪生(Digital Twin)的RWA,从而盘活这些沉淀的价值。
这背后,是深圳在数字政府和可信数据要素流通方面积累的深厚经验。资产要上链,首先要解决确权问题。深圳领先的电子证照、不动产登记信息共享等基础设施,为RWA的资产确权提供了坚实的技术基础。
更重要的是,深圳正在积极构建一套完整的合规框架。深圳市近期发布了**“数据跨境+资产上链”的标准框架**,明确了资产确权、跨境流通与合规监管三大核心规则,并计划发布首批5项具体标准。这种“标准先行”的策略,显示了深圳希望从一开始就将RWA创新纳入规范、健康发展轨道的决心。
2.3.2 “深港联动”的超级连接器构想
深圳的雄心不止于本地。它正利用毗邻香港这一国际金融中心的独特区位优势,打造一个连接内地产业与国际资本的“超级连接器”。
全球首个RWA资产登记平台。深圳市龙岗区数据有限公司已与香港Web3.0标准化协会达成合作,共同建设全球首个RWA资产登记平台。这个平台的愿景,是实现**“深圳产业大脑+香港国际枢纽”**的强强联合。内地的优质资产,无论是高新科技园区的厂房,还是具有稳定现金流的基础设施,都可以通过这个平台进行合规登记、评估、代币化,然后面向香港乃至全球的合格投资者进行融资。
“一键出海”的宏伟蓝图。这个构想的核心是,让内地资产能够便捷、合规地“出海”对接国际资本。这不仅能为内地实体经济引入低成本的海外资金,也能为香港的金融市场提供更多来自实体经济的优质资产标的,巩固其国际金融中心地位。这盘“深港联动”的大棋,无疑为中国RWA的未来发展打开了巨大的想象空间。
三、 🛠️ 技术架构解密,RWA如何从概念走向现实?
%20拷贝-goez.jpg)
聊完了宏大的战略和精彩的案例,我们现在需要深入“引擎室”,看看RWA项目在技术上是如何实现的。一个成功的RWA项目,绝不仅仅是发一个币那么简单,它是一个涉及法律、金融和多项前沿技术的复杂系统工程。
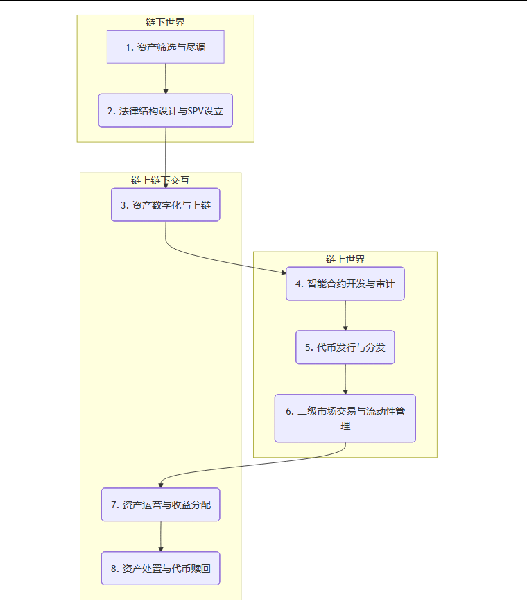
3.1 RWA项目的生命周期
一个典型的RWA项目,从启动到运营,通常会经历以下几个关键阶段。我们可以用一个流程图来清晰地展示这个过程。

阶段一、二(链下准备)。这是根基。首先要挑选出具有稳定现金流、产权清晰的优质资产。然后,需要设计一个合规的法律结构,通常会设立一个**特殊目的实体(SPV)**来持有这些实体资产,实现风险隔离。这是确保链上代币与链下资产权益绑定的法律保障。
阶段三(关键桥梁)。这是资产“上链”的核心环节。需要将资产的所有权文件、价值评估报告、实时运营数据等进行数字化,并通过**预言机(Oracle)**安全地传输到区块链上。
阶段四、五、六(链上活动)。开发智能合约来定义代币的权利(如收益权、投票权)、交易规则等。合约必须经过严格的安全审计,防止被黑客攻击。之后,代币被发行给投资者,并可能在合规的数字资产交易所进行交易。
阶段七、八(持续运营与退出)。项目方需要持续管理链下资产(比如出租房产、运营设备),并将产生的收益(如租金)通过智能合约自动分配给代币持有者。项目到期后,处置实体资产,并将所得资金用于赎回代币。
3.2 核心技术栈剖析
要支撑上述生命周期,需要一个强大的技术栈。
3.2.1 区块链与智能合约,信任的基石
这是RWA的底层骨架。区块链的不可篡改和分布式特性,为资产所有权的登记和流转提供了可信的公共账本。而智能合约则扮演着“自动化信托”的角色,它将复杂的金融契约代码化,一旦部署,就能在满足预设条件时自动执行,无需人为干预,极大地提升了效率和透明度。
3.2.2 物联网(IoT)与AI,连接物理与数字的桥梁
对于动产或需要实时监控的资产(如物流货物、光伏电站),IoT技术至关重要。遍布资产的传感器可以实时采集温度、湿度、位置、发电量等数据。这些数据流结合AI算法进行分析,可以实现对资产状态的实时监控和价值的动态评估,有效防止了链下资产被调换或损坏的风险。
3.2.3 预言机(Oracle),确保数据真实性的关键
区块链本身是一个封闭的系统,它无法直接获取链下世界的真实数据。预言机就扮演了数据“搬运工”和“验证者”的角色。它负责将链下的资产价格、运营数据、法律文件状态等信息安全、准确地喂给链上的智能合约。预言机的可靠性,直接决定了整个RWA项目的可信度。一个被操纵的预言机,可能会导致灾难性的后果。
3.3 典型技术方案参考
国内的科技巨头也已在RWA领域布局。例如,蚂蚁数科就构建了一套被称为**“两链一桥”**的架构。
资产链。用于资产的数字化和全生命周期管理。
权益链。用于记录资产代币的发行、流转和权益分配。
跨链桥。负责连接资产链和权益链,确保两条链之间的信息同步和价值交换。
据称,该架构已经链接了超过1500万台新能源设备,并能实现秒级的交易响应。这套方案展示了构建大规模、高性能RWA平台的一种可能路径。
四、 🛤️ 前路漫漫,机遇与挑战并存
%20拷贝-asld.jpg)
尽管RWA的前景令人振奋,但通往规模化应用的道路绝非坦途。中国的RWA探索,尤其需要在“无人区”中摸索前行,直面一系列严峻的挑战。
4.1 法律与合规的“硬骨头”
这是当前RWA发展面临的最大障碍。
代币的法律属性模糊。RWA代币究竟是物权凭证、证券还是其他类型的金融工具?其法律定性直接关系到适用的法律法规和监管主体。目前,中国的法律体系对此尚无明确界定。例如,中国的**《民法典》尚未正式承认链上产权凭证的法律效力**,这使得一些早期的RWA尝试(如海南某地的土地代币化项目)最终受阻。
多重监管的复杂性。一个RWA项目可能同时触及证券法、外汇管理、数据安全、反洗钱等多个监管领域。如何设计出能同时满足所有这些合规要求的方案,是一个巨大的挑战。
跨境监管的难题。特别是对于深圳推动的“资产出海”模式,涉及到内地与香港两地不同的法律和监管体系,如何实现有效的监管协同,防止监管套利,是必须解决的问题。
4.2 技术层面的攻坚战
技术为RWA带来了可能,但技术本身也带来了新的风险。
跨链互操作性瓶颈。目前,资产可能被代币化在不同的区块链上(如以太坊、某条联盟链等)。如何让这些资产能够在不同链之间安全、高效地流转,即跨链互操作性,仍然是一个未被完美解决的技术难题。
智能合约的安全性。智能合约一旦部署便难以修改,任何一个微小的漏洞都可能被黑客利用,造成巨额资产损失。DeFi(去中心化金融)领域的历史已经反复上演过这样的悲剧。
预言机与数据同步风险。如前所述,预言机是RWA的“命门”。如何保证预言机节点不作恶,如何确保其提供的链下数据是及时和准确的,如何防止链下资产的物理状态与链上数据脱节,都是需要精细设计的技术环节。
4.3 数据主权与定价权的博弈
这是一个更深层次的战略性问题。当中国的优质资产被代币化后,如果其主要的交易、清算和定价都发生在由境外实体控制的平台上,那么就可能引发数据主权和资产定价权旁落的风险。大量的核心资产数据流向海外,可能会对国家经济安全构成威胁。因此,中国在发展RWA的同时,必须同步建设自主可控的金融基础设施,将核心的定价权和数据主权牢牢掌握在自己手中。
总结
中国的RWA代币化沙箱测试,无疑是2024年金融科技领域最值得关注的事件之一。它不是一次孤立的技术试验,而是中国利用前沿科技推动金融供给侧结构性改革、提升金融服务实体经济质效的一次深刻实践。
上海的供应链金融破局,深圳的不动产数字化探索,共同构成了中国RWA发展的“双螺旋”。它们从实体经济最需要的地方入手,以“监管沙箱”为安全垫,在风险可控的范围内,勇敢地向着资产数字化的星辰大海迈进。
我们看到,政策的东风已起,技术的船帆已扬。从洋山港飞驰的集装箱,到深圳湾畔耸立的高楼,万亿级的沉睡资产正等待着被唤醒。RWA为我们描绘了一幅动人的蓝图,一个资产无界、价值流转、普惠共赢的未来。
当然,前路并非一片坦途。法律的空白、技术的瓶颈、监管的挑战,都是必须跨越的雄关漫道。但正如深圳的口号“敢为天下先”,正是这种在不确定性中寻找确定性,在挑战中孕育机遇的精神,驱动着中国的创新不断向前。
沪深两地的试点,是中国RWA故事的序章。这个故事的未来如何书写,取决于我们能否在创新与合规之间找到那个精妙的平衡点。但可以肯定的是,当区块链真正开始重塑我们脚下的这片“现实世界”时,一个更高效、更透明、更具活力的经济新范式,已然在地平线上冉冉升起。
📢💻 【省心锐评】
RWA不是空中楼阁,而是根植于实体经济的“数字藤蔓”。沪深沙箱的核心,是用技术手段重构资产信用,关键看能否在法律和监管上长出“主根”,否则再繁茂的藤蔓也只是昙花一现。

评论