【摘要】真实数据资产(RDA)正将光伏电站的动态运营数据转化为可信数字资产,通过发行稳定币重塑绿色能源的价值评估与跨境融资模式,但其成功根植于数据真实性的保障。
引言
能源结构的绿色转型是全球性议题,其背后需要巨量且持续的资本投入。传统金融体系在服务新能源项目,尤其是分布式光伏电站时,常面临资产评估难、融资成本高、流动性差等结构性瓶颈。项目方持有的是重资产,而资本方需要的是清晰、可预测的现金流。两者之间存在一道信息与信任的鸿沟。
真实数据资产(Real Data Assets, RDA)的出现,为跨越这道鸿沟提供了一种全新的解题思路。它不再仅仅是将物理资产进行简单的链上映射(RWA),而是将资产在生产运营过程中持续产生的高频、可验证的数据流本身,定义为一种新型核心资产。本文将系统性解构RDA在光伏领域的应用逻辑、技术实现路径、金融创新模式,并深入剖-析其背后的风险控制体系与合规框架。
一、RDA的内涵解构:从RWA到数据驱动的价值锚定
%20拷贝-fcye.jpg)
1.1 RDA的核心定义与价值主张
RDA的本质,是将实体经济活动的生产与运营数据通过技术手段确权、封装,形成一种可独立定价、交易和融资的数字资产。它与广为人知的真实世界资产(RWA)存在根本性差异。
RWA (Real World Asset) 更多是一种静态的权利凭证。它将房产、股权等物理资产的所有权或收益权在链上进行代币化,其核心是资产的“所有权”映射。资产的估值通常依赖传统的、低频的评估方法。
RDA (Real Data Asset) 则是一种动态的价值载体。它锚定的是资产“持续产生价值的能力”,这种能力通过实时、连续的运营数据来量化和证明。RDA的估值是数据驱动的,能够实时反映资产的健康状况和盈利能力。
下表清晰对比了两者在核心理念上的区别。
RDA的价值主张在于,它将资产的信用基础从“过去时”的资产负债表,转移到了“现在进行时”的实时数据流。这为金融机构提供了一个更透明、更即时的风险评估窗口。
1.2 为何光伏电站是RDA的理想试验场
并非所有实体资产都适合进行RDA转化。光伏电站之所以成为当前RDA模式落地的优选场景,源于其自身具备的几项关键特质。
产出高度可量化
光伏电站的核心产出是电力,其发电量(kWh)是标准的物理单位,易于通过智能电表等设备精确计量。结算规则清晰透明
上网电价由国家或地方政策确定,电费结算有明确的周期和流程(通常与电网公司结算)。这使得其现金流预测模型非常稳定。运营周期长且稳定
光伏电站的设计寿命通常在25年以上,一旦建成,其运营模式相对简单,不受复杂的市场供需波动影响,提供了长期、可预测的收益预期。数据易于采集与标准化
发电数据、光照强度、设备温度、逆变器效率等关键运营数据,天然适合通过物联网(IoT)传感器进行自动化、高频次的采集。这些数据结构统一,易于进行标准化处理和上链存证。
这些特征共同决定了光伏电站的运营数据具有高信噪比和强价值相关性。每一条发电数据都直接对应着可计算的经济收益,这为构建以数据为核心的金融资产奠定了坚实基础。
二、技术架构与实现路径:从物理数据到数字资产的“铸造”
将光伏电站的物理运营过程转化为可信的RDA,需要一个严密的多层技术架构。这个过程可以概括为数据采集、可信上链与资产化封装三个核心步骤。
2.1 数据采集与可信上链层 (Data Acquisition & Trusted On-Chain Layer)
这是整个RDA信任体系的源头,其目标是确保数据的原始性、完整性与不可篡改性。
2.1.1 物联网(IoT)感知与边缘计算
在光伏场站部署一系列智能硬件是第一步。
智能电表:精确计量并网发电量,这是计算收益的核心数据。
环境传感器:实时监测光照强度(辐照度)、温度、风速等,用于评估发电效率和预测发电量。
设备状态传感器:监控逆变器、光伏面板等关键组件的运行状态,用于健康度评估和故障预警。
这些传感器采集的数据,会通过边缘计算网关进行初步处理和加密,防止在传输过程中被截获或篡改。硬件本身也需要具备防篡改设计,例如采用安全芯片(SE)来保护固件和数据签名私钥。
2.1.2 区块链存证与时间戳
加密后的数据包被发送至区块链网络进行存证。
数据哈希上链:为保证链上存储效率,通常不会将原始数据直接存储在链上,而是计算数据包的哈希值(如SHA-256),并将哈希值与关键元数据(如设备ID、时间戳)打包成一笔交易,记录在区块链上。原始数据则存储在分布式存储系统(如IPFS)或合规的数据库中。
不可篡改的时间戳:区块链的链式结构和共识机制,为每一笔数据记录都盖上了一个无法伪造的“时间戳”,精确记录了数据在何时被谁上传,为后续的审计和追溯提供了铁证。
2.2 数据资产化与标准化封装 (Data Assetization & Standardization)
原始的、零散的链上数据哈希还不是RDA。需要一个标准化的流程将其“封装”成可识别、可交易的资产。
这个过程通常由数据交易所或具备公信力的平台来主导,例如上海数据交易所。
数据确权与登记:平台根据法律法规,确认数据的所有权和使用权归属(通常是光伏电站的运营方),并进行登记。
数据标准化:将来自不同项目、不同设备的数据,按照统一的格式和语义进行清洗和规整,形成标准化的数据集。
价值评估与封装:基于历史发电数据、电价政策、设备衰减模型等,建立算法模型,预测该电站未来特定时期(例如20年)的总发电量和预期现金流。这个经过验证和价值评估的未来收益权,最终被封装成一个标准化的数字凭证,即“光伏收益权RDA”。
该RDA凭证内含资产的唯一标识、收益权期限、预期现金流曲线、底层数据哈希索引等关键信息,成为后续金融活动的标准化“原材料”。
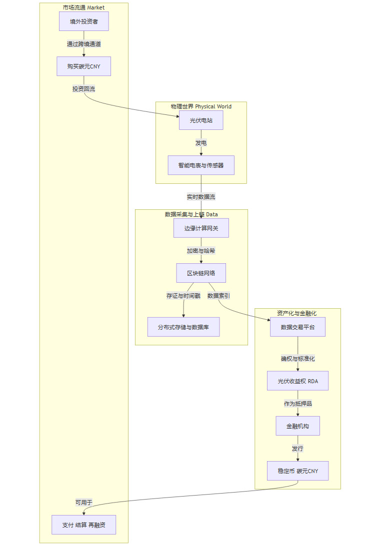
2.3 核心流程图解
整个从物理世界到数字金融的转化过程,可以用下面的流程图清晰地展示。

这个流程图清晰地展示了RDA如何作为一座桥梁,将物理世界的绿电生产活动,与数字世界的金融资本高效地连接起来。
三、金融创新与业务闭环:“碳元CNY”的诞生与应用
%20拷贝-jdqn.jpg)
“光伏收益权RDA”一旦生成,就具备了作为优质底层资产的潜力。基于此,发行锚定其价值的稳定币,是当前最具突破性的金融创新之一。
3.1 基于RDA的稳定币发行机制
以“碳元CNY”为例,其发行机制遵循了资产抵押型稳定币的基本逻辑,但其抵押品是RDA这一新型数字资产。
资产托管与抵押:光伏项目方将其持有的、在数据交易所登记的“光伏收益权RDA”托管给一家持牌金融机构(如银行的信托部门)。
价值评估与超额抵押:金融机构对RDA代表的未来现金流进行审慎评估,并设定一个抵押率(LTV, Loan-to-Value)。例如,一个未来20年预期总收益为1亿元的RDA,可能只能按70%的抵押率,发行价值7000万元的稳定币,以预留风险缓冲。
稳定币铸造与发行:金融机构通过智能合约,根据抵押的RDA价值和设定的抵押率,铸造出相应数量的“碳元CNY”稳定币,并将其交付给项目方。
资金监管与清算:项目方获得的稳定币,可以在合规框架内用于融资。而光伏电站实际产生的电费收入,会进入一个由金融机构监管的账户,用于支撑“碳元CNY”的价值和未来的兑付。
3.2 “碳元CNY”的资产属性与价值支撑
“碳元CNY”并非凭空创造的信用货币,它具备坚实的价值支撑和独特的资产属性。
价值锚定:它直接锚定未来可预测的人民币现金流。其稳定性不依赖于算法或市场套利,而是根植于实体经济中持续、稳定的绿电生产活动。
资产背书:每一枚“碳元CNY”背后,都有真实、可验证、可追溯的光伏发电数据作为底层资产证明。通过区块链浏览器,投资者可以查询到抵押的RDA及其对应的电站运营概况,透明度极高。
绿色属性:由于其底层资产是清洁能源,该稳定币天然带有“绿色基因”,符合全球ESG(环境、社会和治理)投资趋势,对绿色金融投资者具有很强的吸引力。
3.3 价值转换链条分析
RDA与稳定币的结合,构建了一条清晰的价值转换链条,实现了从物理到数字,再到金融的逐级跃升。
物理资产 → 数据资产 → 数字金融工具
物理资产(光伏电站):是价值的源头,但本身是重资产、低流动性。
数据资产(光伏收益权RDA):通过技术手段将物理资产的“盈利能力”剥离并数字化,使其变得可信、可度量、可标准。
数字金融工具(碳元CNY稳定币):将标准化的数据资产进一步“货币化”,赋予其极高的流动性和金融可组合性,使其能够无缝接入全球资本市场。
这个链条的打通,是“数实融合”在金融领域的深刻体现。
四、跨境融资新范式:优化外汇约束与共享绿色红利
RDA模式最引人注目的突破之一,在于它为跨境绿色资本流动提供了一条创新的、可能更高效的路径。
4.1 绕开传统路径的资本通道
传统境外资本投资境内项目,需经过繁琐的审批流程,并受到外汇额度的严格管制。RDA与人民币稳定币的结合,有望优化这一过程。
人民币计价与清算:境外投资者可以通过人民币跨境支付系统(CIPS)等合规渠道,将其持有的外币兑换为离岸人民币(CNH),再用CNH购买“碳元CNY”。整个投资、收益分配和退出过程,都在人民币体系内完成。
弱化外汇管制摩擦:由于资本的直接投资标的是人民币计价的数字资产(稳定币),而非直接进行股权投资或债权投资,这在一定程度上绕开了传统FDI(外商直接投资)或QFII(合格境外机构投资者)等模式下的部分行政壁垒,降低了交易摩擦。
4.2 提升资金效率与透明度
该模式不仅是路径创新,更是效率和信任机制的重构。
高效率:基于区块链的交易和结算可以接近实时完成,大大缩短了传统跨境投资中冗长的资金清算周期。
高透明度:投资者可以近乎实时地监控底层光伏资产的运营表现,资金的使用和收益分配规则由智能合约自动执行,减少了信息不对称和人为操作风险。
这构建了一个全球投资者与中国绿色项目之间的直接、透明的价值连接,使得跨境绿色红利的共享成为可能。
五、商业价值与市场影响:成本、估值与流动性的三重优化
%20拷贝-oian.jpg)
RDA模式的应用,给光伏项目的商业模式带来了颠覆性的影响,具体体现在融资成本、资产估值和市场流动性三个方面。
5.1 融资成本的显著降低
数据的高度透明化,直接转化为信用的提升,从而降低了风险溢价。
压缩风险溢价:金融机构能够实时监控项目的现金流状况,一旦发电量不及预期,可以迅速启动风控预案。这种前所未有的透明度,显著降低了银行对项目违约风险的判断不确定性,因此愿意提供更低的融资利率。有实践数据显示,该模式可将项目融资利率较传统模式降低约2个百分点。
降低准入门槛:对于单个体量较小的分布式光伏项目,传统融资模式下尽职调查成本高昂,往往难以获得贷款。通过RDA模式,可以将大量小型项目的数据资产打包,形成标准化的资产池,统一进行融资,有效解决了“项目小、难融资”的困境。
5.2 资产估值的范式重塑
RDA改变了对光伏电站这类基础设施资产的估值逻辑。
从成本法到未来现金流折现法:传统估值多采用成本法(重置成本),关注的是“过去投入了多少”。RDA模式则彻底转向了未来现金流折现法(DCF),关注的是“未来能赚多少”,并且这个“未来”是有实时数据支撑的,可信度远高于基于历史财务报表的预测。
估值倍数提升:由于将未来数十年的稳定现金流进行了“预支”和资产化,同时提升了资产的流动性溢价,使得光伏电站的整体估值可获得3-5倍的提升。这极大地激励了社会资本投资建设绿色能源的积极性。
5.3 流动性的根本性激活
基础设施资产最大的痛点在于其流动性极差,一旦投资,往往需要持有至项目结束。RDA和稳定币彻底改变了这一局面。
资产可分割性:“光伏收益权RDA”可以被无限分割成更小的份额进行交易,投资者可以根据自己的资金规模和风险偏好,购买任意份额的资产收益权。
交易便捷性:代币化的RDA或其衍生的稳定币,可以在数据交易所或合规的二级市场7x24小时进行流转,交易效率远高于传统资产的转让。
金融可组合性:稳定币形态的资产,可以轻松地用于再抵押、借贷、作为其他金融衍生品的保证金等,形成了丰富的二级乃至多级金融市场,进一步放大了资产的价值。
六、产业生态与关键参与方解构
RDA模式的成功运行,依赖于一个分工明确、协同高效的产业生态系统。每个参与方都扮演着不可或缺的角色。
6.1 核心参与方角色与职责
下表梳理了生态中的关键角色及其核心职责。
6.2 标杆实践分析:协鑫能科与华夏银行
当前,RDA在光伏领域的应用已有标杆案例落地,其中协鑫能科与华夏银行的合作尤为典型。
协鑫能科作为光伏运营企业,率先通过物联网和区块链技术,将其旗下电站的发电数据进行全流程上链存证。数据资产化后,不仅获得了显著的估值提升(据报道每年由此增收约2亿元),还因数据的可信透明,获得了碳减排认证的额外分成。
华夏银行则扮演了金融创新者的角色。它基于协鑫能科提供的可信数据资产,设计并发行了“碳元CNY”稳定币,成功吸引了境外资本的参与,为打通跨境绿色投融资通道进行了有益的探索。
这一实践清晰地展示了产业方与金融方如何协同,将RDA从概念推向了商业闭环。
七、风险矩阵与风控体系构建:信任的基石
%20拷贝-qnyb.jpg)
RDA模式的根基在于“真实数据”,因此,其最大的风险也源于数据本身。如果底层数据失真,整个信任体系将瞬间崩塌。构建一个立体、纵深的风控体系至关重要。
7.1 核心风险识别:数据真实性的“阿喀琉斯之踵”
“Garbage In, Garbage Out”(垃圾进,垃圾出)是信息系统颠扑不破的真理。RDA面临的核心风险在于,发电数据在源头被虚报、夸大或在传输过程中被篡改。这会导致RDA资产定价失真,并直接冲击稳定币的信用基础,严重时可能引发系统性金融风险。
7.2 多维度风控机制设计
应对数据真实性风险,必须从硬件、数据、链上、合约等多个层面进行综合防御。
硬件层:物理防篡改
物联网采集设备本身是第一道防线。应采用内置安全芯片(SE/TPM)的智能电表和传感器,实现“一机一密”,对采集的数据进行源头签名,确保数据来自合法的、未经物理篡改的设备。数据层:多源交叉校验
不能孤立地信任单一数据源。必须引入外部可信数据进行交叉验证。电网结算数据:将电站上报的发电数据,与电网公司提供的权威结算数据进行周期性比对,这是最强有力的校验手段。
第三方审计数据:引入独立的第三方检测机构,定期对电站进行现场抽查和设备校准。
气象关联数据:将实时发电量与当地的光照强度、天气状况等气象数据进行关联分析,建立AI模型,识别与物理规律严重不符的异常数据点。
链上层:全流程追溯与审计
区块链的透明性为审计提供了便利。所有数据的上传、确权、交易记录都在链上公开可查,监管机构和第三方审计机构可以随时对数据链路进行穿透式核查。合约层:自动化风险预警与处置
可以利用智能合约构建自动化的风控规则。设置触发条件:例如,当一个电站的发电数据连续多次与电网结算数据差异超过阈值时,智能合约可以自动暂停该电站对应RDA的交易和抵押功能。
动态调整抵押率:智能合约可以根据RDA底层资产的健康评分(由多源数据综合评定),动态调整其作为抵押品时的抵押率(LTV),实现风险的精细化管理。
八、合规框架与监管协同:在规则中前行
技术创新必须在清晰的法律与监管框架内运行,才能行稳致远。RDA模式横跨数据、金融、能源等多个领域,其合规路径需要多方协同。
8.1 境内外法律法规衔接
RDA的合规运营,需要与多个现有及新兴的法规体系进行对齐。
数据要素确权制度:需要明确光伏运营数据的资产属性、所有权、使用权和收益权归属,这与我国正在推进的数据要素市场化配置改革息息相关。
绿色金融标准体系:RDA作为一种绿色资产,其认定、评估和信息披露需要符合国内外(如央行、欧盟)的绿色金融标准,确保其“绿色”成色。
稳定币监管规则:稳定币的发行和流通是金融活动,必须纳入监管。可以借鉴香港等地近期推出的稳定币监管沙盒框架,确保发行主体持牌、储备资产透明、具备充足的资本金和风险应对预案。
8.2 探索“境内确权、境外流通”的合规路径
考虑到各国对数据跨境和金融监管的差异,一种务实且合规的路径可能是“境内确权、境外流通”。
境内:严格遵守中国的数据安全法、个人信息保护法等,在上海数据交易所等国家级平台完成数据的合规确权、登记和RDA的生成。
境外:在香港等拥有成熟金融监管和开放资本市场的地区,由持牌机构基于境内的RDA凭证,发行面向全球投资者的数字金融产品(如稳定币),并利用其完善的金融基础设施进行流通和结算。
这种模式既尊重了数据主权和国内监管,又利用了国际金融中心的优势,是推动RDA走向国际化的可行探索。
结论
RDA并非又一个停留在概念炒作阶段的区块链应用,它通过将光伏电站的实时运营数据转化为可信、可融资的数字资产,切实地解决了绿色能源产业面临的融资难题。它以数据真实性为基石,通过区块链技术构建信任,借助稳定币等金融工具放大流动性,成功地将沉睡的重资产激活为动态的、可全球交易的价值载体。
以协鑫能科和华夏银行为代表的实践,已经验证了这条路径的商业可行性。在“双碳”目标驱动下,光伏、风电等清洁能源的数据资产化,无疑将催生一个万亿级的蓝海市场。
然而,前路并非坦途。RDA模式的规模化推广,高度依赖于数据风控体系的完善和法律监管框架的成熟。只有当数据的真实性得到如银行金库般的安全保障,当每一个环节都在阳光下合规运行时,RDA才能真正成为支撑全球能源转型的下一代绿色金融基础设施。
📢💻 【省心锐评】
RDA的核心不是把资产搬上链,而是让“活数据”本身成为资产。它将静态基建变成动态现金流工厂,但成败全系于数据真实性这根“生命线”,技术与监管必须同步加固。

评论