【摘要】一款名为Gizmo的AI学习应用,通过创新的“抽卡”玩法与个性化内容生成,迅速吸引全球数百万用户。文章深度解析其产品模式、增长策略与商业化困境,探讨游戏化教育的可持续发展路径。
引言
在数字时代,教育的形态正在被悄然重塑。传统的课堂教学和死记硬背,越来越难以满足新一代学习者的需求。他们渴望更自主、更有趣、更高效的学习方式。就在这样的背景下,人工智能(AI)走进了教育领域,带来了一场深刻的变革。
最近,一款名为Gizmo的AI学习应用在年轻人群体中迅速走红。它巧妙地将学习与“抽卡”游戏机制结合,让枯燥的知识点变成一张张可以收集、挑战和PK的卡片。这款应用的背后,是一支由谷歌、亚马逊前员工和剑桥大学校友组成的精英团队。他们带着在大厂积累的技术经验,一头扎进了AI教育的创业浪潮。
Gizmo的出现并非偶然。它踩中了个性化学习和游戏化设计两大趋势。一方面,AI技术让“因材施教”的理想变得触手可及;另一方面,游戏化机制则解决了学习过程中最棘手的“动力”问题。Gizmo在TikTok等社交平台上的爆火,以及超过600万的下载量,都证明了这一模式的吸引力。
但是,一个好的产品创意,并不等同于一个成功的商业故事。Gizmo在用户增长上高歌猛进,但在商业化变现上却步履蹒跚。其核心功能免费的策略,虽然带来了巨大的流量,也为其未来的盈利能力埋下了隐患。
这篇文章将深入剖析Gizmo的案例。我们不仅会拆解其产品设计的精妙之处,还会分析其在社交媒体上的增长密码。更重要的是,我们会将其置于整个AI教育行业的大背景下,与多邻国等标杆产品进行对比,探讨其商业化困境的根源,并展望游戏化教育未来的可能路径。这不仅是一个关于创业公司的故事,更是对未来学习方式的一次深度思考。
📚 一、AI教育的浪潮与变革
%20拷贝-fide.jpg)
AI教育不是一个新概念,但生成式AI的崛起,彻底点燃了这个赛道。过去,AI在教育中的应用更多是辅助性的,比如作业批改、学习路径规划。如今,AI已经能够扮演“导师”的角色,直接参与到知识的生成、传授和互动中。
1.1 市场规模与增长预期
全球AI教育市场正在经历爆炸式增长。根据Grand View Research的报告,这个市场的规模和潜力相当可观。
这些数字背后,是全球范围内对教育数字化转型的迫切需求。无论是发达国家还是发展中经济体,都在积极探索如何利用AI技术提升教育质量和效率。
1.2 核心驱动力分析
市场的高速增长,主要源于两个核心驱动力,它们共同塑造了当前AI教育产品的形态。
1.2.1 对个性化学习体验的极致追求
传统教育最大的痛点在于“一刀切”。一个老师面对几十个学生,无法兼顾每个人的学习进度和理解能力。AI的出现,让大规模的个性化学习成为可能。
智能辅导系统 它可以像私人教师一样,根据学生的知识薄弱点,提供针对性的讲解和练习。
自适应学习路径 系统能够实时分析学生的答题情况,动态调整后续的学习内容和难度,确保学生始终处于“跳一跳就能够到”的最佳学习状态。
AI聊天机器人 它们可以7x24小时在线,随时回答学生的疑问,提供即时反馈,打破了学习的时间和空间限制。
这种由AI驱动的个性化体验,不仅提升了学习效率,更重要的是,它保护了学生的学习兴趣和自信心。
1.2.2 游戏化机制的魔力
学习本身是一项反人性的活动,它需要持续的专注和努力。如何让学习变得不那么枯燥,甚至“上瘾”?游戏化(Gamification)给出了答案。
游戏化并不是简单地把学习做成游戏,而是将游戏的设计元素和机制,应用到非游戏场景中,以激发用户的内在动机。多邻国(Duolingo)是这方面的典范。
积分与排行榜 用户完成学习任务可以获得积分,与好友或全球用户进行排名,满足了人们的竞争和成就感。
连胜纪录(Streak) 连续多天完成学习任务,可以点亮火焰标志。这种对“连续性”的强调,利用了人们不愿中断记录的心理,极大地提升了用户粘性。
虚拟奖励与徽章 完成特定挑战或达到里程碑,可以获得虚拟徽章。这些奖励虽然没有实际价值,但却是对用户努力的肯定,提供了正向反馈。
多邻国的成功证明,一个精心设计的游戏化系统,可以有效地将外部激励(如考试分数)转化为内部驱动力(如学习本身的乐趣和成就感)。
1.3 Gizmo的创新切入点
在个性化和游戏化两大趋势下,AI教育产品层出不穷。Gizmo之所以能够脱颖而出,在于它找到了一个独特的结合点,即**“用户自定义内容 + AI抽卡测验”**。
如果说多邻国是提供了一份精心烹制的“套餐”,用户按部就班地学习即可。那么Gizmo则更像一个智能化的“中央厨房”。用户自己带来“食材”(学习资料),Gizmo负责将其加工成一份份美味、易于消化的“知识卡片餐”。
下面这个表格,可以清晰地展示Gizmo与多邻国在游戏化策略上的异同。
通过这种方式,Gizmo在多邻国已经验证成功的游戏化框架之上,进一步强化了内容的个性化和玩法的趣味性,走出了一条差异化的道路。它不仅是一个学习工具,更像一个可以随身携带、无限生成的“知识卡牌游戏机”。
⚙️ 二、Gizmo产品模式深度剖析
一个产品能否成功,最终要看它是否解决了用户的真实痛点,并提供了足够好的体验。Gizmo的产品设计,处处体现着对用户心理的深刻洞察。它将复杂的技术隐藏在简洁的界面之下,为用户打造了一个流畅且高效的学习闭环。
2.1 核心创新引擎 “AI+抽卡”
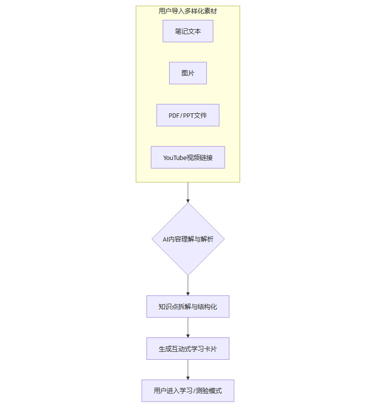
Gizmo最核心的创新,就是将用户自主上传的内容,通过AI技术转化为可互动的学习卡片。这个过程几乎是全自动的,极大地降低了用户制作学习资料的门槛。
我们可以用一个流程图来展示这个过程。

这个流程的精妙之处在于,它将传统学习中“复习”这个最枯燥的环节,变成了一个充满创造性和探索性的过程。
内容来源的无限性 传统学习App的内容库是有限的,更新速度也慢。而Gizmo的内容来源是无限的,任何用户感兴趣的资料,无论是课堂笔记、专业论文,还是一个烹饪教程的视频,都可以变成学习卡片。这使得Gizmo的应用场景被无限拓宽。
AI的“减负”作用 手动制作复习卡片(Flashcards)是一种非常有效的学习方法,但过程极其耗时。笔者曾尝试将一份4500字的学习笔记导入Gizmo,系统在短时间内就自动生成了54张结构清晰的知识卡片。AI在这里扮演了一个高效的“学习助理”,将用户从繁琐的重复劳动中解放出来。
从被动接收到主动创造 用户不再是被动地接收平台推送的知识,而是主动地选择和创造自己的学习内容。这种掌控感,本身就是一种强大的学习动力。
2.2 精心设计的三种学习模式
生成卡片只是第一步。如何让用户有效地使用这些卡片,是Gizmo设计的另一个亮点。它提供了三种针对不同学习阶段和需求的模式。
2.2.1 猫头鹰模式(Owl Mode) 沉浸式初学
这个模式适合用户第一次接触某个新知识点。它会以一种循序渐进的方式,一张一张地展示卡片,让用户先对内容有一个全面的了解。这个过程没有评分和压力,重点在于**“输入”和“理解”**。它就像一位耐心的老师,在带领学生预习新课。
2.2.2 大象模式(Elephant Mode) 记忆强化
这个模式的核心是**“记忆”和“巩固”**,非常适合考前复习。它引入了类似“艾宾浩斯遗忘曲线”的 spaced repetition(间隔重复)机制。用户在回答卡片问题时,系统会记录你的掌握情况。答对的卡片,出现的频率会降低;答错的卡片,则会在后续的学习中以更高的频率反复出现,直到你完全掌握为止。这个模式的设计,符合大脑的记忆规律,非常科学高效。
2.2.3 拳击模式(Boxing Mode) 挑战与竞技
这个模式则完全是游戏化的玩法。它将学习变成了一场快节奏的答题挑战。用户需要在限定时间内尽可能多地答对卡片,获得更高的分数。更重要的是,这个模式支持与好友进行PK。学习成果不再是一个冷冰冰的分数,而是可以用来社交和炫耀的资本。 这种竞技性,极大地激发了用户的表现欲和好胜心。
这三种模式层层递进,覆盖了从“认知-理解-记忆-应用”的完整学习链路,让用户可以根据自己的需求,在不同模式间自由切换,找到了学习效率和趣味性的最佳平衡点。
2.3 构建立体化的社交与激励体系
如果只有学习功能,Gizmo可能只是一个好用的工具。但它通过构建立体化的社交与激励体系,成功地将自己变成了一个有粘性的“学习社区”。
即时反馈与等级系统 每答对一张卡片,用户都能立刻获得经验值(XP)奖励,屏幕上跳动的数字带来了类似游戏中“打怪升级”的快感。经验值的积累可以提升用户等级,这种可视化的成长路径,让用户的努力得到了量化和肯定。
日历打卡与连胜机制 主页上显眼的日历,记录着用户的每一次学习。连续打卡会形成一种习惯和仪式感。这与多邻国的连胜火焰异曲同工,都是利用了“损失厌恶”心理,让用户不忍心轻易中断自己的努力。
群组学习与排行榜 用户可以创建或加入学习小组,与志同道合的朋友一起学习。群组内有独立的排行榜,成员之间可以互相监督、互相激励。这种“同伴压力”和“集体荣誉感”,是独自学习时无法获得的强大动力。
学校归属感 Gizmo一个非常巧妙的设计,是允许用户在个人档案中填写自己的学校信息。在主页,用户可以看到自己学校有多少人正在使用这款App,甚至可以看到校内排行榜。这直接将线上的虚拟社区,与线下的真实社交关系打通,极大地增强了用户的归属感和攀比心。
这个激励体系的设计,不是孤立的,而是环环相扣的。它将个体的学习行为,融入到一个社交网络中,让学习不再是一件孤独的事情。
2.4 兼顾通用性与B端合作潜力
除了用户自定义内容,Gizmo也提供了覆盖科学、人文社科、语言等多个学科的“通用学习入口”。这为那些暂时没有明确学习目标的用户,提供了一个探索的起点,增加了产品的灵活性和普适性。
更值得关注的是,Gizmo从一开始就将教师列为目标用户。在注册时,系统会明确询问用户是否为教师。这意味着,Gizmo不仅想服务于C端的学生,也看到了B端的潜力。
为学生创建卡片集 教师可以利用Gizmo,方便地为自己的学生创建针对性的复习卡片集和测验。这比传统的出题和打印试卷要高效得多。
班级管理与学情分析 未来,Gizmo完全可以开发针对教师的后台管理功能。教师可以查看班级内每个学生的学习进度、知识点掌握情况,从而进行更有针对性的教学辅导。
如果能成功切入B端市场,与学校或教育机构达成合作,将为Gizmo的商业化打开一扇全新的大门。这不仅能带来稳定的收入来源,还能通过学校渠道,实现更高效的用户拉新。
📈 三、病毒式增长的背后
%20拷贝-iafw.jpg)
Gizmo的快速崛起,离不开其在社交媒体上的精准营销和用户口碑的自然发酵。它在年轻用户聚集地TikTok上的成功,尤其值得分析。
3.1 TikTok上的增长密码
Gizmo的官方TikTok账号已经积累了超过10万粉丝,这对于一个教育类App来说,是一个相当不错的成绩。分析其发布的内容,可以发现几个清晰的策略。
精准定位学生群体 视频内容紧紧围绕“学校(school)”、“学生(student)”、“学习技巧(study hacks)”、“学习窍门(study tips)”等关键词展开。场景多为图书馆、自习室、学生宿舍,内容直击学生在学习中遇到的痛点,如“如何高效背诵”、“期末考试如何冲刺”等。
短平快的视觉呈现 视频时长通常很短,多在15秒以内。通过快节奏的剪辑、吸睛的特效和热门的背景音乐,迅速抓住用户的注意力。内容上不求深入,只求展示一个核心亮点,比如“把PDF一键变成学习卡片”,简单直接,冲击力强。
UGC(用户生成内容)的放大效应 Gizmo的成功,很大程度上依赖于用户的自发推荐。一个典型的案例是大学生博主@studywithbrianna。她只有1000多名粉丝,但发布的一条仅9秒的Gizmo使用场景视频,却获得了15万点赞和6万收藏。
这个案例揭示了TikTok传播的几个关键点。
真实性胜过专业性 @studywithbrianna的视频拍摄简单,没有华丽的制作,但正是这种“素人感”和“真实感”,让其他学生用户产生了强烈的代入感和信任感。
实用价值是传播的核心 视频的核心信息是“这个App能帮我高效学习”。当用户看到博主轻松地将笔记转化为卡片时,他们立刻意识到了这个工具的实用价值。
引发好奇与互动 视频爆火后,评论区充满了“这是什么App?”、“它免费吗?”的询问。这种由内容引发的互动,进一步推动了视频的传播,形成了一个正向循环。
3.2 口碑传播的基石 产品有效性
社交媒体的传播只是“扩音器”,真正能让用户留下来并自发推荐的,是产品本身带来的价值。在@studywithbrianna视频的评论区,我们能看到大量积极的用户反馈。
“它(Gizmo)帮助我在文学考试中拿到了92分。”
这条评论被顶到了高位。它用一个具体的分数,直观地证明了Gizmo的有效性。对于学生用户来说,没有什么比“能提分”更有说服力的了。当一个工具被验证确实能带来实质性的成绩提升时,口碑传播就成了自然而然的事情。
Gizmo的下载量数据也印证了这一点。自2022年上线以来,全球下载量已超600万,尤其在2024年之后,增长曲线变得异常陡峭,并一度登上美国iOS教育榜Top3。这说明,随着早期用户体验到产品的价值,口碑效应开始显现,推动了产品的指数级增长。
3.3 “免费”标签的利与弊
在TikTok的推荐视频和评论区,“免费(free)”是一个被频繁提及的关键词。许多博主在介绍时,都会特意强调“这个App是免费的”。这无疑是Gizmo能够快速吸引大量用户尝试的关键因素之一。
对于价格敏感的学生群体来说,“免费”具有巨大的吸引力。它极大地降低了用户的决策成本,使得“下载试一试”变得毫无负担。
然而,这个“免费”标签也是一把双刃剑。它在带来流量的同时,也为后续的商业化埋下了挑战。当用户已经习惯了免费使用核心功能后,再让他们为增值服务付费,难度会大大增加。
💰 四、商业化的困境与破局之路
尽管用户增长势头迅猛,但Gizmo的商业化表现却不尽如人意。这在AI工具类产品中是一个普遍存在的挑战。
4.1 “免费增值”模式的挑战
Gizmo采用的是经典的“免费增值”(Freemium)模式。这种模式在互联网产品中非常普遍,其核心逻辑是用免费的基础功能吸引海量用户,再通过付费的增值功能实现变现。
问题在于,Gizmo的核心价值——“AI抽卡测验”——被完全放在了免费部分。用户仅使用免费功能,就已经能获得一个完整且高效的学习体验。这导致付费功能的吸引力相对有限。
AI导师的价值感知不强 对于很多用户来说,他们使用Gizmo的核心需求是“高效复习”,而不是“从零学习”。AI导师虽然功能强大,但并非刚需。
付费门槛相对较高 每周13.99美元的订阅价格,对于主要用户群体(学生)来说,是一笔不小的开销。
这就造成了一个尴尬的局面,点点数据显示,Gizmo上线至今的应用端累计流水仅为37.1万美元,近一个月的收入约为4万美元。考虑到其庞大的用户基数,这个收入水平显然偏低。许多用户甚至认为“它就是一个免费App”,因为他们从未感受到强烈的付费需求,也从未触碰到付费墙。
4.2 行业标杆的启示 多邻国
要理解Gizmo的商业化困境,不妨看看行业标杆多邻国是如何做的。多邻国同样采用“免费增值”模式,但其商业化却非常成功。2023年,多邻国的订阅收入占总收入的83%,付费用户数突破千万。
多邻国的成功,得益于其对免费和付费功能的精妙划分。
对比之下,Gizmo的付费功能更像是“锦上添花”,而非“雪中送炭”。它没有在免费版中设置足够的“摩擦力”来引导用户付费。
4.3 Gizmo的未来破局点
面对商业化的挑战,Gizmo并非无路可走。结合其产品特性和行业趋势,未来有几个可能的突破方向。
4.3.1 优化付费功能,创造“非买不可”的理由
Gizmo需要重新审视其付费功能的价值主张。与其提供一些可有可无的辅助功能,不如将资源集中在那些能显著提升学习效率或提供独特体验的功能上。
深度学情分析报告 基于用户的答题数据,生成可视化的知识图谱,清晰地展示用户的知识薄弱点、遗忘曲线和预测的考试分数。这种“诊断报告”对备考学生具有极强的吸引力。
AI模拟面试/口语对练 特别是对于语言学习和求职面试准备,提供一个可以进行语音交互的AI伙伴,进行模拟对话和即时反馈,这是一个高价值的付费场景。
更强大的多模态内容生成 例如,将文字笔记一键生成讲解视频,或者将复杂的图表自动生成分步解析。这种“魔法般”的功能,能创造出付费的惊喜感。
4.3.2 大力拓展B端市场
如前文所述,B端市场是Gizmo一个极具潜力的方向。
推出“Gizmo for Schools” 开发针对学校和教育机构的SaaS版本,提供班级管理、作业布置、学情监控、统一考试等功能。通过向学校收费,可以获得稳定且规模化的收入。
与内容出版商合作 与教材、教辅的出版商合作,推出官方授权的“数字卡片集”。用户购买教材后,可以免费或付费解锁配套的Gizmo学习卡片。这能形成一个“内容+工具”的生态闭环。
4.3.3 探索多元化的商业模式
除了订阅,Gizmo还可以探索其他收入来源。
轻量级广告 可以在免费版中,以不打扰核心体验的方式,加入一些轻量级的广告,例如在完成一组学习后展示。
按次付费(Pay-per-use) 对于一些高成本的AI功能,如生成深度分析报告,可以采用按次付费的模式,作为订阅模式的补充。
推出官方“精品卡片集” 邀请名师或学科专家,制作高质量的付费卡片集,作为官方内容进行售卖。
商业化的探索是一个持续试错的过程。Gizmo需要做的,是在保持用户增长和优化免费体验的同时,大胆尝试不同的付费策略,找到最适合自己的那条路。
🔮 五、AI教育的未来图景
%20拷贝-gqnx.jpg)
Gizmo的案例,是整个AI教育行业发展的一个缩影。它预示着行业正从传统的“内容灌输”模式,向更加注重“能力培养”和“体验优化”的方向转型。
5.1 技术趋势
未来的AI教育产品,将在以下几个技术方向上持续进化。
超个性化(Hyper-personalization) AI将不仅仅是根据你的答题记录推荐内容,它还能结合你的学习习惯、情绪状态、甚至生理数据(如通过可穿戴设备监测到的专注度),来提供真正“千人千面”的教学方案。
多模态交互 学习将不再局限于看和点。你可以通过语音与AI导师对话,用手势在虚拟空间中操作化学实验,甚至通过VR/AR设备,身临其境地走进历史场景。
情感计算与陪伴 AI将学会识别和理解用户的情绪。当你感到沮丧时,它会给予鼓励;当你感到困惑时,它会耐心引导。AI将从一个冷冰冰的工具,进化为一个有温度的学习伙伴。
5.2 产品趋势
技术的发展,最终会体现在产品的形态上。
从“工具”到“平台” 未来的AI教育产品,将不再是孤立的App,而是连接学生、教师、家长、内容创作者的综合性平台。
“玩”与“学”的边界模糊化 游戏化设计将更加深入和无痕。学习的过程将被设计得像一场引人入胜的冒险,用户在“玩”的过程中,不知不觉地就掌握了知识。
强调协作与创造 产品将更加注重培养学生的协作能力和创造力。例如,提供多人在线的虚拟实验室,让学生们一起完成项目;或者提供AI辅助的创作工具,鼓励学生生成自己的作品。
5.3 伦理与挑战
技术的飞速发展,也带来了一系列需要审慎对待的伦理问题。
数据安全与隐私 AI教育产品会收集大量用户的学习数据,如何确保这些敏感数据的安全,防止被滥用,是一个至关重要的问题。
算法的公平性与偏见 AI的“决策”是基于其学习的数据。如果训练数据本身存在偏见(如城乡、种族、性别偏见),AI可能会加剧教育的不公平。
过度依赖与自主学习能力的削弱 如果AI工具过于“强大”,什么问题都能一键解决,是否会削弱学生独立思考和解决问题的能力?如何在使用AI和培养自主学习能力之间找到平衡,是所有教育者需要思考的问题。
结论
Gizmo的故事,为我们描绘了一幅AI教育的迷人画卷。它用“AI+抽卡”的创新模式,成功地将学习的自主权交还给用户,并通过精妙的游戏化设计,让学习变得前所未有的有趣和高效。它在年轻用户中的病毒式传播,证明了这一路径的巨大潜力。
然而,Gizmo的商业化困境也揭示了一个残酷的现实,在AI时代,拥有好的技术和产品,只是万里长征的第一步。如何将技术优势转化为可持续的商业价值,是一个更为复杂和艰巨的挑战。从多邻国的成功经验来看,关键在于找到免费与付费之间的微妙平衡,创造出让用户心甘情愿付费的“价值锚点”。
放眼未来,AI教育的浪潮已势不可挡。技术将持续赋能,推动个性化、互动性和趣味性达到新的高度。但与此同时,数据安全、算法公平、以及如何避免技术削弱人的主体性等问题,也需要我们保持警醒。
Gizmo能否走远,取决于它能否在商业化的迷雾中找到正确的航向。而它所代表的游戏化教育模式,无疑已经为整个行业的发展,提供了一个极具启发性的样本。这场由AI驱动的教育变革,才刚刚拉开序幕。
📢💻 【省心锐评】
Gizmo用游戏化抓住了用户的“爽点”,但商业化需要击中“痛点”。免费的核心功能是流量的蜜糖,也可能是盈利的砒霜,B端合作或是其破局关键。

评论