【摘要】Gemini 凭技术与生态在三项核心指标反超 ChatGPT,AI 竞争从单一应用转向系统级与多模态深度博弈。
2025 年末,生成式 AI 赛道迎来了一个关键的转折点。Sensor Tower 的最新数据不仅仅是一份市场报告,更像是一份技术架构演进的判决书。尽管 OpenAI 依然凭借先发优势占据着存量市场的半壁江山,但在增量市场——这个代表着未来趋势和技术活力的领域,谷歌 Gemini 已经完成了战略性的反超。
这种反超并非偶然,而是“技术栈深度”与“生态广度”双重挤压的结果。从单纯的聊天机器人(Chatbot)到系统级智能体(System Agent),从单一文本交互到“Nano Banana”带来的高频多模态互动,AI 产品的竞争维度已经升维。对于架构师和开发者而言,理解这一变化背后的技术逻辑,远比关注单纯的下载量数字更为重要。
📊 数据简要分析
ChatGPT 的统治地位与增长放缓:
体量最大: ChatGPT 从 1 月的 3.58 亿增长至 11 月的 8.1 亿,用户基数遥遥领先,是第二名 Gemini 的两倍多。
增速放缓: 虽然前半年增长迅猛,但从 8 月(7.6 亿)到 11 月(8.1 亿),月环比增长率明显下降,印证了“增长疲态”和“市场饱和”的观点。
Google Gemini 的强势追赶:
稳步攀升: Gemini 从 1 月的 1.45 亿增长至 11 月的 3.46 亿,实现了翻倍以上的增长。
反超微软: 在 1 月份时,Gemini 的用户数(1.45亿)远低于 Microsoft 365 Copilot(2.18亿);但到了 6 月份,Gemini(2.45亿)已经反超微软(2.06亿),并持续拉大差距,稳居第二。
Microsoft 365 Copilot 的停滞:
增长乏力: 全年数据几乎在 2 亿至 2.19 亿之间波动,甚至在 7-8 月出现了下滑(跌破 2 亿),显示出其在用户留存或新用户获取上遇到了瓶颈,可能受限于企业级订阅门槛。
第二梯队的激烈竞争:
Perplexity: 增长最快的新秀之一,从 1 月的 1200 万增长至 10 月的高点 5000 万,虽然 11 月略有回落,但整体翻了近 4 倍。
Grok: 经历了 3-4 月的爆发式增长(从 400 万跳涨至 2200 万),随后稳定在 3000 万左右。
Claude: 增长相对缓慢且平稳,从 500 万增至 1100 万,体量在统计的产品中最小。
🧊 一、 增长动能的“剪刀差”:存量与增量的技术博弈
%20拷贝-jhpp.jpg)
市场数据的表象之下,隐藏着产品生命周期与技术迭代的深层规律。ChatGPT 与 Gemini 之间正在形成一种典型的“剪刀差”现象:前者在高位盘整,后者在低位爆发。
📊 1.1 数据背后的流量迁徙
根据 Sensor Tower 2025 年 11 月的数据,我们看到了一组极具反差的指标。
这组数据揭示了一个残酷的技术现实:单一模态的对话式 AI 正在逼近其效用边界(Utility Boundary)。 用户不再满足于仅仅获得一个文本答案,他们需要更复杂的交互、更直观的视觉反馈以及更深度的系统整合。ChatGPT 的增长放缓(85% 的增速低于行业平均的 110%),正是因为其产品形态在过去一年中缺乏本质性的架构突破。
📉 1.2 饱和信号与“中年危机”
ChatGPT 面临的所谓“中年危机”,在技术层面可以解读为交互模式的边际效应递减。
交互疲劳:纯文本对话的认知负荷较高。用户需要不断地 Prompting(提示),才能获得想要的结果。随着新鲜感褪去,普通用户对于“提示工程”的耐受度下降。
场景固化:ChatGPT 更多被锁定在“问答”、“写作”等生产力场景。这些场景虽然高频,但缺乏娱乐性和探索性,导致用户时长难以突破。
留存焦虑:日均使用时长缩减 10% 是一个危险的信号。在移动互联网时代,时长即护城河。时长的下降意味着用户正在将注意力转移到其他更高效或更有趣的 AI 解决方案上。
相比之下,Gemini 的增长并非单纯依靠营销,而是依靠产品形态的重构。它正在从一个“工具 App”向“数字伴侣”演进,这种演进的动力源自谷歌在模型层和系统层的双重布局。
🍌 二、 模型层的突围:“Nano Banana”与多模态的胜利
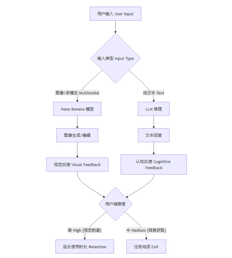
谷歌在 9 月发布的“Nano Banana”模型(Gemini 2.5 Flash Image 系列的代号),是推动 Gemini 用户时长暴增 120% 的核心引擎。这不仅仅是一个图像生成模型,它是多模态技术在移动端落地的典型案例。
🖼️ 2.1 从“对话”到“体验”的架构升级
传统的 LLM(大语言模型)架构主要处理 Text-to-Text 任务。虽然 GPT-4 具备多模态能力,但在移动端的响应速度和交互流畅度上,往往存在延迟。
“Nano Banana”的成功在于它解决了两个关键的技术痛点:
端侧推理与云端协同的平衡:为了在移动端实现流畅的图像生成与编辑,谷歌极有可能采用了混合推理架构。轻量级的编辑指令在端侧(On-Device)预处理,复杂的生成任务在云端(Cloud)通过 TPU 集群加速。这种架构显著降低了交互延迟(Latency),让用户感觉是在“玩”应用,而不是在“等”结果。
视觉反馈的即时性:人类是视觉动物。当 AI 能够以毫秒级的速度对用户的图像指令做出反应时,交互的多巴胺回路就被建立了。11 分钟的日均使用时长,很大程度上归功于这种“生成-修改-反馈”的高频互动循环。

从流程图中可以看出,视觉反馈路径(Nano Banana)更容易激发用户的持续探索欲,从而显著拉长 Session Duration(会话时长)。
⚡ 2.2 技术壁垒:多模态原生(Native Multimodality)
OpenAI 的 DALL-E 3 虽然强大,但在 ChatGPT App 中往往作为一个“插件”或“工具”存在,调用链路较长。而 Gemini 依托谷歌在 DeepMind 的技术积累,正在推行原生多模态架构。
这意味着模型在训练阶段就是图文交织的,而不是后期通过 Adapter(适配器)拼接的。原生多模态带来的优势包括:
语义理解更精准:模型能更准确地理解图片中的细微物体和空间关系。
上下文切换零损耗:用户可以在一段对话中无缝穿插图片修改和文本提问,无需等待模型切换模式。
这种技术底层的差异,直接体现在了用户体验上,成为了 Gemini 逆袭的关键抓手。
🤖 三、 操作系统级的降维打击:安卓生态的“特洛伊木马”
%20拷贝-gfit.jpg)
如果说“Nano Banana”是 Gemini 的利剑,那么安卓生态就是其坚固的盾牌。Sensor Tower 数据显示,直接通过安卓系统入口使用 Gemini 的美国用户数量,是使用独立 App 用户的两倍。这是一个惊人的比例,揭示了系统级入口(System Entry Point) 对抗 应用级入口(App Entry Point) 的绝对优势。
📱 3.1 流量入口的范式转移
在移动互联网时代,App 是一个个孤岛。用户要使用 ChatGPT,必须经历“解锁手机 -> 寻找图标 -> 点击启动 -> 等待加载”的完整链路。这个链路虽然只有几秒,但在高频场景下,摩擦力(Friction)巨大。
谷歌利用其对 Android OS 的控制权,将 Gemini 植入到了系统的“毛细血管”中:
长按电源键/Home键唤醒:这是系统最高优先级的交互手势,直接覆盖了原本 Google Assistant 的入口。
Overlay(覆盖层)交互:Gemini 可以以悬浮窗的形式运行在其他 App 之上。当用户在阅读邮件或浏览网页时,无需离开当前 App 即可调用 AI。
这种无感接入(Seamless Access) 构成了极高的竞争壁垒。对于 OpenAI 而言,这是一种降维打击。无论 ChatGPT 的 App 做得多么优化,它始终只是一个 App,无法像 Gemini 那样随时随地“在场”。
🔗 3.2 上下文感知(Context Awareness)的技术护城河
系统级整合不仅仅是入口的便利,更重要的是数据上下文的获取能力。
作为系统服务,Gemini 理论上可以(在用户授权下)访问屏幕内容(Screen Context)。这意味着:
跨应用数据打通:用户在 YouTube 看视频,唤醒 Gemini,它可以直接理解视频内容;用户在日历看行程,Gemini 可以直接读取时间。
意图识别(Intent Recognition):安卓系统内部的 Intent 机制允许 Gemini 成为意图的分发中心。用户说“帮我把这张图发给 Mike”,Gemini 可以直接调用微信或 WhatsApp 的接口。
相比之下,ChatGPT 受限于 iOS 和 Android 的沙盒机制(Sandbox),很难获取当前屏幕的上下文信息,也难以深度控制其他 App。这就是为什么谷歌在安卓主导的市场中能建立独特壁垒的原因。
表 3.1:App 级 AI 与系统级 AI 的架构对比
🌍 3.3 隐藏流量红利
数据中提到的“新兴市场隐藏流量红利”,指的就是那些不通过 App Store 下载,而是直接通过系统更新或预装获得的流量。在庞大的安卓设备基数下,这种流量是 OpenAI 无法触及的。谷歌通过 GMS(Google Mobile Services)的更新,可以在一夜之间让数亿台设备具备 Gemini 的入口能力。这种分发效率,是任何独立 App 厂商都望尘莫及的。
🚨 四、 OpenAI 的“红色警报”:技术债与战略纠偏
面对谷歌的全面围剿,OpenAI CEO 山姆·奥特曼发布的“Code Red”备忘录,实际上是一次紧急的技术与战略纠偏。这表明 OpenAI 内部已经意识到,单纯靠模型参数的领先已不足以维持增长,必须回归产品体验的本质。
🛠️ 4.1 暂停非核心项目:减少工程熵增
备忘录中提到暂停广告、AI 购物助手和“Pulse”个人助手等项目。从软件工程的角度看,这是在减少系统的熵增。
在高速扩张期,OpenAI 开启了过多的战线。每一个新项目都需要独立的工程团队、算力资源和维护成本。这导致核心产品 ChatGPT 的迭代速度变慢,体验优化滞后。
资源聚焦:将最顶尖的工程师从边缘项目撤回,集中攻坚核心模型的延迟优化、上下文窗口扩展和多模态对齐。
减少技术债:快速上线的功能往往伴随着大量的技术债。暂停新业务,有利于对现有架构进行重构和优化。
🧠 4.2 三大技术反击方向
奥特曼提出的三大重心——个性化、可靠性、图像生成,精准对应了当前的技术痛点。
4.2.1 深度个性化(Deep Personalization)
目前的 ChatGPT 对所有用户都是“千人一面”。要实现“个人长期 AI 助手”,技术上需要引入向量数据库(Vector Database) 和 长短期记忆网络(Long-Short Term Memory) 的变体。
Memory 机制:系统需要记住用户上周提到的偏好,并在今天的对话中隐式调用。这涉及到复杂的 RAG(检索增强生成)架构,如何在保护隐私的前提下,高效检索用户的历史交互数据,是技术难点。
4.2.2 系统可靠性(System Reliability)
企业级用户和严肃场景用户流失的主要原因就是“幻觉”(Hallucination)。提升可靠性意味着:
强化 RLHF(人类反馈强化学习):加大对事实性问题的惩罚权重。
引入验证层(Verification Layer):在模型输出前,增加一层基于搜索或知识图谱的事实核查机制。
4.2.3 补齐多模态短板
针对 Gemini 的“Nano Banana”,OpenAI 必须优化 DALL-E 的生成速度和质量,甚至可能需要研发端侧的小型视觉模型,以提升移动端的响应速度。
⚔️ 五、 垂直领域的“特种兵”:Perplexity 与 Claude 的侧翼突袭
%20拷贝-mqdh.jpg)
在谷歌与 OpenAI 的正面战场之外,Perplexity 和 Claude 的崛起证明了 AI 市场的多极化(Multipolarity) 趋势。它们的成功验证了“通用大模型”并非万能,垂直场景的极致优化依然有巨大的市场空间。
🔍 5.1 Perplexity:重构搜索的 RAG 架构
Perplexity 月活激增 370%,其核心在于将 RAG(检索增强生成) 做到了极致。
实时性:不同于 ChatGPT 的知识截止日期,Perplexity 实时索引全网数据。
引用溯源:解决了 LLM 的信任问题。技术上,它更像是一个“拥有阅读理解能力的搜索引擎”,而非单纯的生成模型。
流量入口:它正在取代传统搜索引擎,成为用户获取信息的“第一入口”。
🧠 5.2 Claude:长文本与逻辑的“深思者”
Claude 增长 190%,依靠的是其在 Context Window(上下文窗口) 和 逻辑推理(Reasoning) 上的优势。
长文档分析:在处理 100k+ token 的长文档或代码库时,Claude 的表现往往优于 GPT-4。这使其在程序员、研究员等专业群体中建立了极高的口碑。
拟人化与安全性:Anthropic 的“Constitutional AI”(宪法 AI)路线,使得 Claude 在对话风格上更自然,减少了机器味,这在长文本生成场景下极具优势。
这两家公司的崛起表明,增量市场正在被细分。用户开始根据任务类型选择工具:搜信息用 Perplexity,写代码/读论文用 Claude,修图/娱乐用 Gemini,而 ChatGPT 的“全能”定位反而显得有些平庸。
🌐 六、 未来架构展望:多智能体协作与生态融合
基于上述分析,我们可以清晰地预判 2026 年及以后的 AI 技术架构趋势。
6.1 从“单一模型”到“模型路由(Model Routing)”
未来的 AI 应用将不再依赖单一的超大模型。为了平衡成本、速度和质量,应用后端将采用模型路由架构。
简单闲聊 -> 调用端侧小模型(如 Gemini Nano)。
逻辑推理 -> 调用云端大模型(如 GPT-5 / Claude 3.5)。
实时信息 -> 调用搜索增强模型(如 Perplexity 引擎)。
6.2 用户侧的“组合式 AI”
对于用户而言,单一 App 统领一切的时代结束了。未来的主流场景是多 AI 协作。
操作系统作为总线:Android 或 iOS 将扮演“总线”角色,根据用户意图调度不同的 AI Agent。
数据互通标准:行业急需一套标准化的协议,让不同 AI 助手之间能够交换上下文信息。例如,Perplexity 搜到的资料,能直接传给 Claude 进行整理,再由 Gemini 生成配图。
🏁 结论
2025 年末的这场 AI 变局,本质上是技术落地能力的较量。
OpenAI 赢在了“模型能力的上限”,但在“产品触达的下限”上暴露了短板。谷歌 Gemini 的反超,给所有技术人上了一课:在消费级市场,单纯的模型参数优势(SOTA)往往敌不过系统级的整合优势和极致的交互体验。
随着“Code Red”的拉响和垂直领域玩家的入局,AI 行业正式告别了草莽增长期,进入了精细化运营和深水区竞争阶段。对于开发者而言,现在是时候思考如何利用这些系统级能力(如 Android AI Core)和垂直模型 API,构建下一代真正的智能应用,而不是简单地套壳聊天机器人。
未来属于那些能将技术创新、生态分发与用户场景完美融合的架构师。
📢💻 【省心锐评】
技术再强也怕入口被封,模型再大也怕体验卡顿。谷歌用安卓生态给 OpenAI 上了一堂生动的“降维打击”课。

评论