【摘要】Gemini 3.0 标志着 AI 从对话式交互向行动式智能体的范式转移。其核心在于 Deep Think 的深度推理、Antigravity 的开发生态与 Vibe Coding 的意图驱动编程。
引言
人工智能领域的发展,长期以来围绕着模型规模与对话能力的线性增长展开。然而,2025年11月18日发布的 Google Gemini 3.0,并未遵循这一传统路径。它所揭示的,是一场更为深刻的范式革命。这场革命的核心,是驱动 AI 从一个被动的“信息应答者”转变为一个主动的“任务执行者”。
这一转变并非单一技术的突破,而是由三大支柱共同构成的系统性跃迁。Deep Think 模式赋予了 AI 前所未有的深度推理能力,使其能够处理以往无法企及的复杂逻辑问题。Antigravity 平台则为这种能力构建了一个可供其施展的“操作系统”,一个以智能体为核心的全新开发生态。最后,Vibe Coding 彻底颠覆了人机协作的界面,将编程的焦点从繁琐的语法实现转移到了纯粹的意图表达。
这三重跃迁环环相扣,共同定义了“行动式智能体”(Agentic AI)时代的到来。它预示着软件开发、科学研究乃至整个知识工作领域的生产力边界将被彻底重塑。接下来的内容,将对这三大核心进行逐一拆解,并探讨其背后的技术逻辑、现实挑战与产业影响。
💠 一、Deep Think 模式:重塑 AI 的认知内核
%20拷贝-oyyc.jpg)
Gemini 3.0 最具颠覆性的创新,在于其引入的 Deep Think(深度思考) 模式。这标志着大模型行业的技术重心,正从单纯依赖“预训练知识”向挖掘“推理时计算”(Test-Time Compute)潜力迁移。它让 AI 真正具备了类似人类专家的“慢思考”能力。
1.1 从即时响应到审慎推理
传统的对话式 AI,其工作模式类似于人类的“快思考”或“直觉反应”。它们接收指令,并迅速从庞大的参数空间中检索或生成最可能匹配的答案。这种模式在处理事实问答、文本摘要等任务时效率极高,但在面对需要多步推演、逻辑验证的复杂问题时,往往会暴露出深度不足的缺陷。
Deep Think 彻底改变了这一现状。它在接收到一个复杂任务后,并不会立即生成最终答案。相反,它会在内部启动一个不可见的、结构化的思考过程。
这个过程包含几个关键环节:
问题分解 (Decomposition):将一个宏大、模糊的问题拆解成一系列更小、更具体的子问题。
多路径探索 (Multi-path Exploration):针对每个子问题,并行生成多种可能的解决方案或推理路径。
自我批判与验证 (Self-Correction & Verification):对每条路径的逻辑链条进行审视,评估其合理性,并尝试证伪。这类似于一个内置的“红队演练”机制。
综合与决策 (Synthesis & Decision):在淘汰了错误的路径后,将有效的推理步骤整合起来,形成一个逻辑严密、可追溯的最终答案。
1.2 Deep Think 的工作流解析
为了更直观地理解这一过程,我们可以通过一个简化的流程图来展示 Deep Think 在处理一个复杂逻辑问题时的内部工作流。

这个流程清晰地表明,Deep Think 的本质是以计算换精度。它通过增加推理时的算力消耗和时间延迟,来换取在复杂任务上远超传统模型的准确性和可靠性。这对于科学研究、数学证明、法律分析、金融风控等高价值、高风险领域,具有不可估量的应用价值。
1.3 基准测试下的“断层式”领先
空谈概念不足以说明问题,基准测试数据是衡量能力最客观的标尺。根据 Google DeepMind 发布的官方数据,开启 Deep Think 模式的 Gemini 3.0 在多个顶级基准测试中,对包括 OpenAI 和 Anthropic 在内的主要竞争对手形成了全方位的压制。
为了清晰展示这种代际优势,我们将核心数据整理如下:
数据解读:
通用推理的绝对霸权:在被誉为“AI 智力天花板”的 Humanity’s Last Exam 测试中,41.0% 的得分是一个里程碑。它意味着 Gemini 3.0 已经能够稳定解决一大部分顶尖人类专家也感到棘手的抽象推理问题。这背后,正是 Deep Think 的思维链机制在发挥作用。
科学知识的深度理解:GPQA Diamond 测试的领先,表明 Gemini 3.0 不仅“知道”科学知识,更能“理解”和“运用”这些知识进行复杂的因果推断。这使其在药物研发、材料科学、理论物理等前沿探索中,具备成为强大科研助理的潜力。
视觉认知的范式革命:ARC-AGI-2 的惊人表现或许是三者中意义最为深远的。它证明了 Gemini 3.0 的多模态能力已经超越了“看图说话”的阶段,进入了“看图思考”的全新纪元。模型能够理解图像中的物理规律、对象关系和抽象概念,并据此进行逻辑推理。这是通往通用人工智能(AGI)的关键一步。
💠 二、Antigravity 平台:构筑智能体时代的操作系统
如果说 Deep Think 是 Gemini 3.0 强大的“大脑”,那么 Antigravity 平台就是为其量身打造的“身体”和“双手”。它是一个彻底贯彻 “Agent-First”(代理优先) 理念的开发平台,其目标是重塑软件开发的全生命周期。
2.1 从 IDE 辅助到环境主导
过去的 AI 编程工具,如 GitHub Copilot 或早期的 Cursor,其本质是作为开发者的“辅助插件”存在的。它们在集成开发环境(IDE)中提供代码建议、自动补全或生成代码片段,但最终的控制权始终掌握在开发者手中。AI 是一个被动的建议者。
Antigravity 颠覆了这种主从关系。在这个平台中,AI 智能体是工作流的核心,是任务的主导者。它拥有对整个开发环境的全面控制权限,包括:
代码库访问 (Codebase Access):能够自主读取、分析和修改项目中的任何文件,理解代码的整体架构和依赖关系。
终端操作 (Terminal Control):可以直接执行 shell 命令,进行编译、构建、运行测试、管理依赖包等一切命令行操作。
浏览器控制 (Browser Automation):能够启动和操作一个无头或有头浏览器,用于前端应用的预览、调试、端到端测试,甚至模拟用户交互。
这种设计理念的转变,意味着开发者与 AI 的关系从“指令-执行”演变为“目标-委托”。开发者不再需要告诉 AI “如何做”,只需清晰地定义“做什么”以及“完成的标准是什么”。
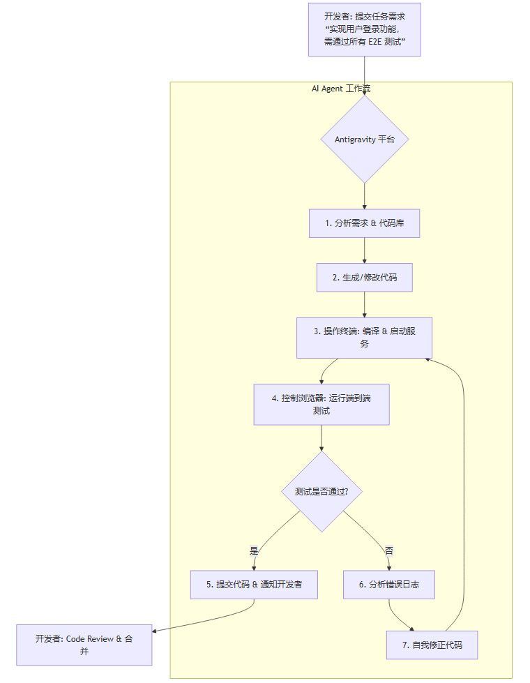
2.2 闭环开发的自动化流程
Antigravity 的核心价值在于,它将过去分散的开发环节——编码、调试、测试、回归——整合成一个由 AI 驱动的自动化闭环。
我们可以通过一个典型的开发任务流程来理解其工作模式:

这个闭环流程展示了 Antigravity 的强大之处。它不仅仅是生成代码,更重要的是具备了自我验证和自我修复的能力。这种能力极大地缩短了开发周期,减少了人为错误,让开发者可以从大量重复性的实现和调试工作中解放出来,专注于更高层次的架构设计和业务逻辑创新。
2.3 开放生态的“特洛伊木马”策略
一个值得关注的细节是,Antigravity 平台并非一个封闭的系统。它在设计之初就原生支持调用第三方的模型,包括 Anthropic 的 Claude Sonnet 4.5 和 OpenAI 的 GPT-OSS 系列。
这背后体现了谷歌高明的平台战略。
降低迁移成本,吸引广泛用户:通过支持多模型,Antigravity 极大地降低了开发者的接入门槛。无论开发者习惯使用哪个模型,都可以先将工作流迁移到这个更强大的平台上。
以平台体验锁定用户:Antigravity 的核心竞争力并非仅仅是模型本身,而是其提供的 Agent-First 闭环开发体验。一旦开发者习惯了这种高效的工作模式,就很难再回到传统的 IDE + 插件模式。
通过原生集成实现转化:在吸引了海量开发者之后,平台通过深度集成的 Gemini 原生能力(如 Deep Think 的高精度推理、百万级 Token 的上下文缓存等)来展示其独特优势。当开发者在处理复杂任务时发现,只有调用 Gemini 原生模型才能获得最佳效果时,用户转化便水到渠成。
这种“以平台养模型”的策略,对市面上现有的 AI 编程工具(如 Cursor)构成了巨大的降维打击。因为它竞争的不再是单一的代码生成能力,而是整个开发工作流的效率和体验。
2.4 对开发生态的深远冲击
Antigravity 的出现,预示着整个软件开发工具链和团队协作模式都将迎来重构。
IDE 的角色演变:IDE 将从一个“代码编辑器”演变为一个“任务管理器”和“智能体监视器”。开发者更多的工作将是定义任务、监督智能体执行、处理异常情况。
CI/CD 的智能化:持续集成/持续部署(CI/CD)流程将变得更加智能。智能体可以在代码提交前就完成大部分的测试和回归验证,甚至可以基于生产环境的监控数据,主动发现并修复潜在的 Bug。
团队协作的变革:初级开发者的角色可能会被大幅削弱,而高级工程师和架构师的重要性将愈发凸显。团队的沟通将更多地围绕需求定义、任务拆解和最终结果的验收展开。
💠 三、Vibe Coding:编程范式的终结与新生
%20拷贝-izon.jpg)
如果说 Antigravity 是对开发“流程”的重塑,那么 Vibe Coding(氛围编码/直觉编码) 则是对开发“行为”本身的颠覆。这是 Gemini 3.0 带来的最激进,也可能是最深远的概念。
3.1 从精确语法到抽象意图
传统编程的核心,是开发者必须将脑海中的业务逻辑,通过一套精确、无歧义的编程语言语法翻译给计算机。这个翻译过程不仅耗时,而且对开发者的专业技能要求极高。
Vibe Coding 的目标,是彻底消除这个“翻译”环节。它允许开发者使用更高层次、更抽象的自然语言来描述他们的需求。
其核心输入不再是具体的代码指令,而是“意图 + 风格(Vibe)”的组合。
意图 (Intent):明确描述想要实现的功能。例如,“我需要一个用户注册页面,包含用户名、邮箱和密码字段,密码需要二次确认。”
风格 (Vibe):描述应用的视觉风格、交互感觉或技术栈偏好。例如,“整体风格要简约、现代,类似 Stripe 的官网”,“交互要流畅,带一些微妙的动画效果”,“后端请使用 Go 语言和 PostgreSQL 数据库”。
模型会理解这些高度抽象的描述,并自动生成包含前端、后端、数据库 schema、API 接口乃至部署脚本在内的全栈代码。
3.2 “Yap to App” 的实现
在 Gemini 3.0 的发布演示中,一个名为 “Yap to App” 的案例生动地展示了 Vibe Coding 的威力。开发者仅仅提供了一张在餐巾纸上手绘的应用界面草图,并配上了一句简单的语音指令。几分钟后,Gemini 3.0 便生成了一个功能完善、可交互的 Web 应用。
这背后依赖于 Gemini 3.0 强大的多模态理解能力和代码生成能力。它能够:
解析视觉信息:从草图中识别出 UI 布局、组件类型和基本交互逻辑。
理解自然语言意图:将语音指令中的功能需求和风格偏好转化为具体的开发任务。
进行全栈代码生成:基于理解的信息,生成结构清晰、代码规范、技术栈统一的完整项目代码。
官方公布的数据也佐证了其强大的代码能力。在衡量端到端项目生成能力的 WebDev Arena 榜单中,Gemini 3.0 取得了榜首位置(1487 Elo)。在修复真实世界代码库 Bug 的 SWE-bench Verified 测试中,其通过率达到了惊人的 76.2%。
3.3 开发者角色的重新定义
Vibe Coding 的普及,并不意味着开发者的消亡,而是对其角色的重新定义。未来的软件开发,价值链将发生显著变化:
低价值工作自动化:编写样板代码、修复常见 Bug、编写单元测试、进行技术栈选型等工作将被高度自动化。
高价值工作凸显:开发者的核心竞争力将转向以下几个方面:
创意与产品设计:提出有价值的应用创意,设计出色的用户体验。
复杂业务逻辑建模:将模糊、复杂的商业需求,精确地转化为可被 AI 理解的任务描述。
系统架构与治理:设计大型、复杂的系统架构,并对 AI 生成的系统进行监督、审计和优化。
人机协作与提示工程:成为与 AI 智能体高效协作的专家。
从长远来看,软件开发的门槛将被极大降低。拥有优秀创意但不懂编程的产品经理、设计师甚至业务专家,都可能通过 Vibe Coding 直接将自己的想法变为现实。这将催生一个应用创新空前繁荣的时代。
💠 四、多模态与架构:支撑跃迁的基石
Gemini 3.0 所展现出的强大能力,并非空中楼阁。它建立在谷歌在多模态技术和底层模型架构上系统性进化的基础之上。这些基础能力,是实现 Deep Think、Antigravity 和 Vibe Coding 的前提。
4.1 视觉智能:进入“视觉思维”时代
在多模态领域,谷歌发布了代号为 Nano Banana 的图像模型(也被称为 Gemini 2.5 Flash Image)。它的意义不仅在于生成高质量的图像,更在于其对图像内容的深度语义理解。
细粒度编辑能力:模型能够精准识别图像中的语义对象及其属性。用户可以通过简单的自然语言指令,执行以往需要专业图像编辑软件才能完成的复杂操作。例如,“移除照片中人物的墨镜”、“让她的表情看起来更开心一点”。这表明模型理解“墨镜”是一个可移除的对象,也理解“开心”这一抽象概念在面部表情上的具体体现。
极具竞争力的成本:官方披露的单次图像生成成本约为 $0.039。如此低廉的价格,将极大地推动高质量 AI 图像生成技术在商业应用中的普及,尤其是在广告、电商、内容创作等领域。
原生多模态融合:Gemini 3.0 的架构支持图像、文本、音频、视频等多种模态的原生输入和输出。这意味着智能体不仅能看懂草图,未来还能听懂语音需求、看懂产品演示视频,并生成包含多种媒体格式的复杂应用。这种能力是实现真正自然人机交互的关键。
4.2 底层架构的系统性提升
为了支撑上层应用的巨大消耗并处理海量信息,Gemini 3.0 在底层架构上进行了关键的优化。
稀疏专家混合(Sparse MoE)架构:
这是平衡模型规模与推理效率的关键技术。传统的密集型(Dense)模型,在处理任何请求时都需要激活其全部参数,计算成本极高。而 MoE 架构将一个巨大的模型拆分为多个相对较小的“专家”子网络和一个“路由器”(Router)。当请求进入时,路由器会智能地判断该任务的性质,并仅激活最相关的少数几个专家网络来处理。优势:既保留了巨大模型所带来的广博知识和强大能力,又能在实际推理时显著降低算力消耗和延迟。这是让 Deep Think 这种高成本模式得以大规模部署的技术前提。
百万级 Token 上下文窗口:
Gemini 3.0 提供了高达百万级 Token 的上下文窗口。这彻底改变了 AI 处理大规模信息的能力。对开发的影响:Antigravity 智能体可以一次性将整个中小型代码库加载到上下文中进行分析,从而获得全局视野,理解不同模块间的复杂依赖关系。这对于进行大型重构、修复深层 Bug 至关重要。
对知识工作的影响:用户可以输入一本完整的技术书籍、一份冗长的财务报告或全部的项目文档,并在此基础上进行问答和分析。AI 从一个“片段信息处理器”变成了“全局知识整合器”。
64K Token 输出长度:
支持长达 64,000 Token 的输出,意味着模型可以一次性生成非常复杂的代码文件、详细的技术文档或完整的报告。这减少了过去需要反复提示、拼接答案的繁琐过程,提升了生成任务的连贯性和完整性。
💠 五、现实挑战与生态权衡
%20拷贝-vgbq.jpg)
尽管 Gemini 3.0 在技术指标上取得了令人瞩目的成就,但在其发布初期,也暴露出现实部署中必须面对的挑战。作为技术从业者,我们需要冷静、客观地看待这些问题。
5.1 安全护栏与用户体验的平衡
社区的早期反馈普遍指向一个问题:Gemini 3.0 的安全审查机制(Guardrails)过于严苛。
“过度防御”现象:许多用户报告,在讨论完全正常的、非敏感的话题时,例如某些乐队的名称、特定的历史事件,甚至是一些技术术语,模型会误判为“敏感内容”并拒绝回答。
背后的权衡:这反映了大型科技公司在 AI 安全问题上面临的巨大压力。为了避免潜在的滥用和舆论风险,谷歌选择了一种非常保守的策略。然而,这种“宁可错杀,不可放过”的机制,严重影响了专业用户的体验,降低了模型在许多专业领域的实用性。
未来的方向:如何在保证安全合规的前提下,为不同场景下的用户提供更灵活、更智能的审查策略,将是谷歌需要持续优化和解决的难题。
5.2 算力成本与服务可用性的矛盾
Deep Think 模式的强大能力,是以巨大的算力消耗为代价的。
“模型过载”问题:在发布初期,Antigravity 平台频繁出现“模型过载”的提示,用户任务需要排队等待。这表明,即使是拥有全球顶级基础设施的谷歌,在面向公众大规模部署高成本推理模型时,依然面临着严峻的算力瓶颈。
成本与定价:高昂的推理成本,最终必然会反映在产品的定价上。可以预见,Deep Think 模式的使用很可能会采用按次、按计算资源消耗的阶梯式定价。企业和开发者在使用时,必须仔细权衡其带来的价值与付出的成本。
资源调度挑战:如何构建一个高效的资源调度系统,能够根据任务的优先级和复杂性,动态地在轻量推理和深度推理模式间切换,将是决定平台可用性和经济性的关键。
5.3 开发者与组织的适应性挑战
技术范式的转变,最终需要人的适应。从 IDE 辅助到 Agent-First 的跃迁,对开发者和技术组织提出了全新的要求。
技能转型:开发者的工作重心将从“写代码”转向“定义问题”和“验证结果”。如何编写清晰、无歧义、可被 AI 理解的任务需求(即高级提示工程),将成为一项核心技能。
流程重构:现有的敏捷开发、DevOps 流程都需要进行调整。例如,需求评审可能需要 AI 智能体参与,以评估需求的可实现性;代码审查(Code Review)的重点,将从语法细节转向对 AI 生成的整体架构和业务逻辑的审计。
建立新人机协作模式:团队需要探索并建立一套全新的“人机协同”工作流程和度量体系。如何评估一个 AI 智能体的表现?如何界定人和 AI 的责任边界?这些都是需要组织层面去思考和解决的管理问题。
结论
Gemini 3.0 的发布,其核心意义不在于又一个性能更强的“聊天机器人”的诞生。它真正揭示的,是 AI 作为生产力工具的本质性蜕变。AI 正在从一个被动的“知识工具”,进化为一个主动的“行动伙伴”。Deep Think 赋予了它思考的能力,Antigravity 给予了它行动的平台,Vibe Coding 则提供了高效的沟通语言。
对于身处其中的技术从业者和企业而言,这意味着必须重新审视我们与技术的关系。简单的“指令跟随”模式将被更深层次的“意图代理”模式所取代。这要求我们:
拥抱任务分解思维:开始尝试将复杂的业务流程,拆解为一系列定义清晰、输入输出明确、结果可验证的子任务。这是未来与 AI 智能体高效协作的基础。
进行成本效益分析:在高价值、高风险的业务环节,评估引入 Deep Think 等深度推理模式的投入产出比。学会在成本、时延和准确性之间做出明智的权衡。
重构一体化工作流:利用多模态和长上下文能力,打破需求文档、设计稿与代码之间的壁垒,探索将它们整合进同一个由 AI 驱动的一体化协作流程中。
这场由 Gemini 3.0 引领的变革才刚刚开始。它不仅刷新了我们对 AI 能力上限的认知,更重要的是,它为我们指明了一条通往更高阶人机协同、重塑生产力边界的清晰路径。
📢💻 【省心锐评】
Gemini 3.0 的核心是生态而非模型。它用一个以智能体为中心的操作系统(Antigravity),迫使整个行业从“如何更好地写代码”转向“如何更有效地指挥 AI 完成任务”,开发者的角色正从工匠转变为导演。

评论